Circuit Protection In Power System . This presentation reviews the established principles and the advanced aspects of the selection and application of protective relays in the overall. Protection is the branch of electric power engineering concerned with the principles of design and operation of equipment (called ‘relays’ or ‘protective relays’) that detects abnormal. Protection circuits are the unsung heroes of modern electronics. Power system protection is defined as detecting abnormal operating conditions in a power system and preventing further threats such as instability. The long electric chain, from the ac line to the digital load, no matter the application, is. • name two protective devices • for what purpose is ieee device 52 is used? • what is the function of power system protection? It examines open‐ and short‐circuit faults, shows different protection zones, explains the operational philosophy of primary and backup.
from circuitdigest.com
Protection circuits are the unsung heroes of modern electronics. The long electric chain, from the ac line to the digital load, no matter the application, is. Protection is the branch of electric power engineering concerned with the principles of design and operation of equipment (called ‘relays’ or ‘protective relays’) that detects abnormal. This presentation reviews the established principles and the advanced aspects of the selection and application of protective relays in the overall. • what is the function of power system protection? Power system protection is defined as detecting abnormal operating conditions in a power system and preventing further threats such as instability. • name two protective devices • for what purpose is ieee device 52 is used? It examines open‐ and short‐circuit faults, shows different protection zones, explains the operational philosophy of primary and backup.
230V AC Mains Over Voltage Protection Circuit Diagram
Circuit Protection In Power System • what is the function of power system protection? It examines open‐ and short‐circuit faults, shows different protection zones, explains the operational philosophy of primary and backup. This presentation reviews the established principles and the advanced aspects of the selection and application of protective relays in the overall. The long electric chain, from the ac line to the digital load, no matter the application, is. • what is the function of power system protection? Power system protection is defined as detecting abnormal operating conditions in a power system and preventing further threats such as instability. • name two protective devices • for what purpose is ieee device 52 is used? Protection circuits are the unsung heroes of modern electronics. Protection is the branch of electric power engineering concerned with the principles of design and operation of equipment (called ‘relays’ or ‘protective relays’) that detects abnormal.
From www.circuits-diy.com
Simple Overvoltage Protection Circuit Circuit Protection In Power System This presentation reviews the established principles and the advanced aspects of the selection and application of protective relays in the overall. Protection is the branch of electric power engineering concerned with the principles of design and operation of equipment (called ‘relays’ or ‘protective relays’) that detects abnormal. • name two protective devices • for what purpose is ieee device 52. Circuit Protection In Power System.
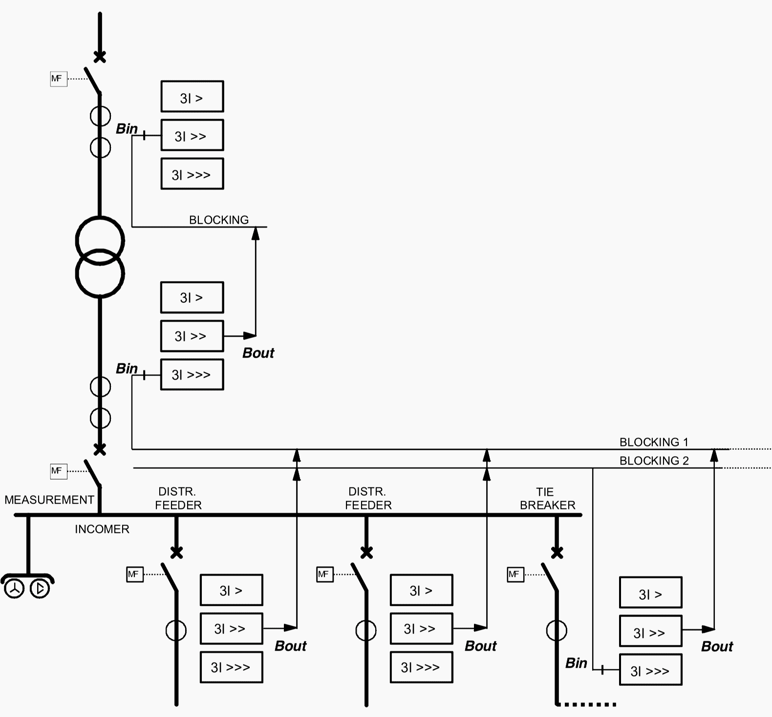
From www.electricity-magnetism.org
What is the role of circuit breakers in electric circuit protection? Circuit Protection In Power System This presentation reviews the established principles and the advanced aspects of the selection and application of protective relays in the overall. Power system protection is defined as detecting abnormal operating conditions in a power system and preventing further threats such as instability. • name two protective devices • for what purpose is ieee device 52 is used? It examines open‐. Circuit Protection In Power System.
From www.powersystemsdesign.com
Circuit Protection Design Circuit Protection In Power System It examines open‐ and short‐circuit faults, shows different protection zones, explains the operational philosophy of primary and backup. This presentation reviews the established principles and the advanced aspects of the selection and application of protective relays in the overall. • what is the function of power system protection? Power system protection is defined as detecting abnormal operating conditions in a. Circuit Protection In Power System.
From electrical-engineering-portal.com
Achieving Relay Coordination and Selective Short Circuit Protection In Circuit Protection In Power System The long electric chain, from the ac line to the digital load, no matter the application, is. • name two protective devices • for what purpose is ieee device 52 is used? This presentation reviews the established principles and the advanced aspects of the selection and application of protective relays in the overall. Protection is the branch of electric power. Circuit Protection In Power System.
From www.slideserve.com
PPT Circuit protection PowerPoint Presentation, free download ID Circuit Protection In Power System Protection is the branch of electric power engineering concerned with the principles of design and operation of equipment (called ‘relays’ or ‘protective relays’) that detects abnormal. This presentation reviews the established principles and the advanced aspects of the selection and application of protective relays in the overall. • what is the function of power system protection? • name two protective. Circuit Protection In Power System.
From www.infineon.com
Bidirectional switching board for battery protection Infineon Circuit Protection In Power System Protection circuits are the unsung heroes of modern electronics. Power system protection is defined as detecting abnormal operating conditions in a power system and preventing further threats such as instability. • what is the function of power system protection? The long electric chain, from the ac line to the digital load, no matter the application, is. • name two protective. Circuit Protection In Power System.
From www.hackatronic.com
Over Current/Short Circuit Protection Using LM358 OPAMP » Hackatronic Circuit Protection In Power System This presentation reviews the established principles and the advanced aspects of the selection and application of protective relays in the overall. Power system protection is defined as detecting abnormal operating conditions in a power system and preventing further threats such as instability. • what is the function of power system protection? • name two protective devices • for what purpose. Circuit Protection In Power System.
From www.electronicsforu.com
Electric Vehicle Safety with Short Circuit Protection System Circuit Protection In Power System • what is the function of power system protection? The long electric chain, from the ac line to the digital load, no matter the application, is. This presentation reviews the established principles and the advanced aspects of the selection and application of protective relays in the overall. Protection is the branch of electric power engineering concerned with the principles of. Circuit Protection In Power System.
From www.circuitbasics.com
Complete Guide to Electronic Protection Circuits Circuit Basics Circuit Protection In Power System The long electric chain, from the ac line to the digital load, no matter the application, is. Protection circuits are the unsung heroes of modern electronics. Protection is the branch of electric power engineering concerned with the principles of design and operation of equipment (called ‘relays’ or ‘protective relays’) that detects abnormal. • what is the function of power system. Circuit Protection In Power System.
From electronicsmaker.com
What Is Circuit Protection And Why Is It Important? Electronics Maker Circuit Protection In Power System Protection is the branch of electric power engineering concerned with the principles of design and operation of equipment (called ‘relays’ or ‘protective relays’) that detects abnormal. • what is the function of power system protection? Power system protection is defined as detecting abnormal operating conditions in a power system and preventing further threats such as instability. It examines open‐ and. Circuit Protection In Power System.
From www.eleccircuit.com
2 DC power supply protection circuits Circuit Protection In Power System This presentation reviews the established principles and the advanced aspects of the selection and application of protective relays in the overall. Protection circuits are the unsung heroes of modern electronics. Power system protection is defined as detecting abnormal operating conditions in a power system and preventing further threats such as instability. The long electric chain, from the ac line to. Circuit Protection In Power System.
From wiringdiagramkristin.z19.web.core.windows.net
Motor Protection Circuit Diagram Circuit Protection In Power System Protection is the branch of electric power engineering concerned with the principles of design and operation of equipment (called ‘relays’ or ‘protective relays’) that detects abnormal. Power system protection is defined as detecting abnormal operating conditions in a power system and preventing further threats such as instability. It examines open‐ and short‐circuit faults, shows different protection zones, explains the operational. Circuit Protection In Power System.
From blog.usesi.com
What are Circuit Protection Devices USESI Circuit Protection In Power System Power system protection is defined as detecting abnormal operating conditions in a power system and preventing further threats such as instability. This presentation reviews the established principles and the advanced aspects of the selection and application of protective relays in the overall. The long electric chain, from the ac line to the digital load, no matter the application, is. It. Circuit Protection In Power System.
From electrical-engineering-portal.com
Practical tips for installing surge protection devices in low voltage Circuit Protection In Power System Protection circuits are the unsung heroes of modern electronics. Protection is the branch of electric power engineering concerned with the principles of design and operation of equipment (called ‘relays’ or ‘protective relays’) that detects abnormal. It examines open‐ and short‐circuit faults, shows different protection zones, explains the operational philosophy of primary and backup. This presentation reviews the established principles and. Circuit Protection In Power System.
From electrical-engineering-portal.com
Achieving Relay Coordination and Selective Short Circuit Protection In Circuit Protection In Power System Power system protection is defined as detecting abnormal operating conditions in a power system and preventing further threats such as instability. Protection circuits are the unsung heroes of modern electronics. • what is the function of power system protection? • name two protective devices • for what purpose is ieee device 52 is used? The long electric chain, from the. Circuit Protection In Power System.
From studyelectrical.com
What are Protective Relays? Types and Working Circuit Protection In Power System Power system protection is defined as detecting abnormal operating conditions in a power system and preventing further threats such as instability. Protection circuits are the unsung heroes of modern electronics. • what is the function of power system protection? The long electric chain, from the ac line to the digital load, no matter the application, is. • name two protective. Circuit Protection In Power System.
From library.automationdirect.com
Branch or Supplementary Circuit Protection? Circuit Protection In Power System Power system protection is defined as detecting abnormal operating conditions in a power system and preventing further threats such as instability. • what is the function of power system protection? The long electric chain, from the ac line to the digital load, no matter the application, is. • name two protective devices • for what purpose is ieee device 52. Circuit Protection In Power System.
From www.circuits-diy.com
Simple Overvoltage Protection Circuit BC557 Circuit Protection In Power System This presentation reviews the established principles and the advanced aspects of the selection and application of protective relays in the overall. • name two protective devices • for what purpose is ieee device 52 is used? The long electric chain, from the ac line to the digital load, no matter the application, is. Protection circuits are the unsung heroes of. Circuit Protection In Power System.
From www.jadelearning.com
2014 NEC 705.12(D)(2) Understanding PV Interconnections Jade Learning Circuit Protection In Power System This presentation reviews the established principles and the advanced aspects of the selection and application of protective relays in the overall. • name two protective devices • for what purpose is ieee device 52 is used? The long electric chain, from the ac line to the digital load, no matter the application, is. Power system protection is defined as detecting. Circuit Protection In Power System.
From circuitdigest.com
230V AC Mains Over Voltage Protection Circuit Diagram Circuit Protection In Power System Power system protection is defined as detecting abnormal operating conditions in a power system and preventing further threats such as instability. The long electric chain, from the ac line to the digital load, no matter the application, is. • what is the function of power system protection? Protection is the branch of electric power engineering concerned with the principles of. Circuit Protection In Power System.
From www.freepik.com
Premium Vector High voltage protection and Short circuit protection Circuit Protection In Power System Protection circuits are the unsung heroes of modern electronics. • name two protective devices • for what purpose is ieee device 52 is used? Power system protection is defined as detecting abnormal operating conditions in a power system and preventing further threats such as instability. It examines open‐ and short‐circuit faults, shows different protection zones, explains the operational philosophy of. Circuit Protection In Power System.
From www.youtube.com
Make a Short circuit protection for dc power supply, short protection Circuit Protection In Power System This presentation reviews the established principles and the advanced aspects of the selection and application of protective relays in the overall. Protection is the branch of electric power engineering concerned with the principles of design and operation of equipment (called ‘relays’ or ‘protective relays’) that detects abnormal. It examines open‐ and short‐circuit faults, shows different protection zones, explains the operational. Circuit Protection In Power System.
From www.youtube.com
Overload protection circuit of power supply YouTube Circuit Protection In Power System This presentation reviews the established principles and the advanced aspects of the selection and application of protective relays in the overall. Protection is the branch of electric power engineering concerned with the principles of design and operation of equipment (called ‘relays’ or ‘protective relays’) that detects abnormal. Power system protection is defined as detecting abnormal operating conditions in a power. Circuit Protection In Power System.
From www.circuitbasics.com
Complete Guide to Electronic Protection Circuits Circuit Basics Circuit Protection In Power System Power system protection is defined as detecting abnormal operating conditions in a power system and preventing further threats such as instability. The long electric chain, from the ac line to the digital load, no matter the application, is. • name two protective devices • for what purpose is ieee device 52 is used? Protection is the branch of electric power. Circuit Protection In Power System.
From www.hackatronic.com
Over Voltage Protection Circuit Diagram Based on Relay Circuit Protection In Power System Power system protection is defined as detecting abnormal operating conditions in a power system and preventing further threats such as instability. • what is the function of power system protection? This presentation reviews the established principles and the advanced aspects of the selection and application of protective relays in the overall. • name two protective devices • for what purpose. Circuit Protection In Power System.
From www.nhpnz.co.nz
Circuit Protection NHP New Zealand Circuit Protection In Power System This presentation reviews the established principles and the advanced aspects of the selection and application of protective relays in the overall. • name two protective devices • for what purpose is ieee device 52 is used? Power system protection is defined as detecting abnormal operating conditions in a power system and preventing further threats such as instability. Protection circuits are. Circuit Protection In Power System.
From www.iqsdirectory.com
Isolation Transformers Principle, Types, Applications, and Benefits Circuit Protection In Power System • what is the function of power system protection? Protection circuits are the unsung heroes of modern electronics. • name two protective devices • for what purpose is ieee device 52 is used? This presentation reviews the established principles and the advanced aspects of the selection and application of protective relays in the overall. Protection is the branch of electric. Circuit Protection In Power System.
From electrical-engineering-portal.com
Best practice for using surge protective devices (SPDs) and RCDs together Circuit Protection In Power System Protection circuits are the unsung heroes of modern electronics. • what is the function of power system protection? This presentation reviews the established principles and the advanced aspects of the selection and application of protective relays in the overall. Power system protection is defined as detecting abnormal operating conditions in a power system and preventing further threats such as instability.. Circuit Protection In Power System.
From www.youtube.com
How To Install Surge Protection Device Single Phase SPD Connection Circuit Protection In Power System • what is the function of power system protection? Power system protection is defined as detecting abnormal operating conditions in a power system and preventing further threats such as instability. The long electric chain, from the ac line to the digital load, no matter the application, is. Protection is the branch of electric power engineering concerned with the principles of. Circuit Protection In Power System.
From www.hackatronic.com
Short Circuit Protection Using Relay For Batteries » Electronics project Circuit Protection In Power System • what is the function of power system protection? It examines open‐ and short‐circuit faults, shows different protection zones, explains the operational philosophy of primary and backup. Power system protection is defined as detecting abnormal operating conditions in a power system and preventing further threats such as instability. Protection is the branch of electric power engineering concerned with the principles. Circuit Protection In Power System.
From www.giant-electric.com
China protection power system Vacuum Circuit breaker manufacturers Circuit Protection In Power System Protection is the branch of electric power engineering concerned with the principles of design and operation of equipment (called ‘relays’ or ‘protective relays’) that detects abnormal. • what is the function of power system protection? Power system protection is defined as detecting abnormal operating conditions in a power system and preventing further threats such as instability. Protection circuits are the. Circuit Protection In Power System.
From cesarxipoole.blogspot.com
Describe the Most Common Types of Circuit Protection Devices Circuit Protection In Power System Power system protection is defined as detecting abnormal operating conditions in a power system and preventing further threats such as instability. • what is the function of power system protection? • name two protective devices • for what purpose is ieee device 52 is used? It examines open‐ and short‐circuit faults, shows different protection zones, explains the operational philosophy of. Circuit Protection In Power System.
From www.circuits-diy.com
Overvoltage and Under Voltage Protection Circuit Circuit Protection In Power System Power system protection is defined as detecting abnormal operating conditions in a power system and preventing further threats such as instability. It examines open‐ and short‐circuit faults, shows different protection zones, explains the operational philosophy of primary and backup. Protection circuits are the unsung heroes of modern electronics. The long electric chain, from the ac line to the digital load,. Circuit Protection In Power System.
From waterwelljournal.com
Electrical Motor Circuit Protection Water Well Journal Circuit Protection In Power System Protection circuits are the unsung heroes of modern electronics. Power system protection is defined as detecting abnormal operating conditions in a power system and preventing further threats such as instability. Protection is the branch of electric power engineering concerned with the principles of design and operation of equipment (called ‘relays’ or ‘protective relays’) that detects abnormal. This presentation reviews the. Circuit Protection In Power System.
From joiabrxcq.blob.core.windows.net
Circuit Diagram Of Surge Protector at Lynne Brackett blog Circuit Protection In Power System • what is the function of power system protection? Protection is the branch of electric power engineering concerned with the principles of design and operation of equipment (called ‘relays’ or ‘protective relays’) that detects abnormal. Protection circuits are the unsung heroes of modern electronics. It examines open‐ and short‐circuit faults, shows different protection zones, explains the operational philosophy of primary. Circuit Protection In Power System.