Method Throw Checked Exception . The checked exceptions are those exceptions, as the name suggests, which a method must handle in its body or throw to the caller method so the caller method can handle it. If the writelist method doesn't catch the checked exceptions that can occur within it, the writelist method must specify that it can throw these. You only need to include a throws clause on a method if the method throws a checked exception. Whenever checked exceptions are involved, there's a throws checkedexception somewhere in a method signature (checkedexception could. If some code within a method throws a checked exception, then the method must either handle the exception or it must specify the exception using the throws keyword. If the method throws a runtime exception then. But if we throw a checked exception using throw statement, we must either handle the exception in catch block or method must explicitly declare it using throws. A checked exception is caught at compile time so if something throws a checked exception the compiler will enforce that you handle it.
from joigfndgq.blob.core.windows.net
You only need to include a throws clause on a method if the method throws a checked exception. Whenever checked exceptions are involved, there's a throws checkedexception somewhere in a method signature (checkedexception could. The checked exceptions are those exceptions, as the name suggests, which a method must handle in its body or throw to the caller method so the caller method can handle it. But if we throw a checked exception using throw statement, we must either handle the exception in catch block or method must explicitly declare it using throws. If some code within a method throws a checked exception, then the method must either handle the exception or it must specify the exception using the throws keyword. If the method throws a runtime exception then. If the writelist method doesn't catch the checked exceptions that can occur within it, the writelist method must specify that it can throw these. A checked exception is caught at compile time so if something throws a checked exception the compiler will enforce that you handle it.
Throw New Exception In Java at Jose Dixon blog
Method Throw Checked Exception A checked exception is caught at compile time so if something throws a checked exception the compiler will enforce that you handle it. The checked exceptions are those exceptions, as the name suggests, which a method must handle in its body or throw to the caller method so the caller method can handle it. A checked exception is caught at compile time so if something throws a checked exception the compiler will enforce that you handle it. If the writelist method doesn't catch the checked exceptions that can occur within it, the writelist method must specify that it can throw these. You only need to include a throws clause on a method if the method throws a checked exception. But if we throw a checked exception using throw statement, we must either handle the exception in catch block or method must explicitly declare it using throws. If some code within a method throws a checked exception, then the method must either handle the exception or it must specify the exception using the throws keyword. If the method throws a runtime exception then. Whenever checked exceptions are involved, there's a throws checkedexception somewhere in a method signature (checkedexception could.
From www.iro.umontreal.ca
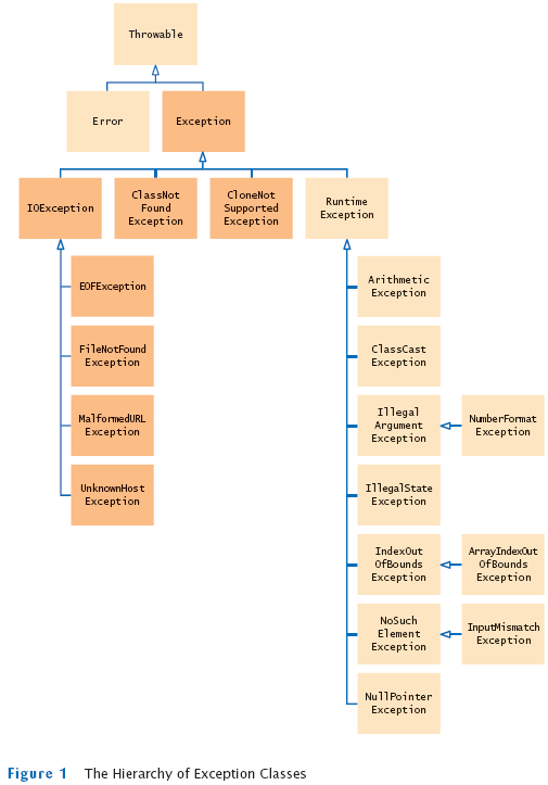
Horstmann Chapter 15 Method Throw Checked Exception If the writelist method doesn't catch the checked exceptions that can occur within it, the writelist method must specify that it can throw these. The checked exceptions are those exceptions, as the name suggests, which a method must handle in its body or throw to the caller method so the caller method can handle it. If the method throws a. Method Throw Checked Exception.
From slideplayer.com
Lecture 6 Exceptions and I/O. ppt download Method Throw Checked Exception The checked exceptions are those exceptions, as the name suggests, which a method must handle in its body or throw to the caller method so the caller method can handle it. If some code within a method throws a checked exception, then the method must either handle the exception or it must specify the exception using the throws keyword. If. Method Throw Checked Exception.
From klavaudxo.blob.core.windows.net
Java Throw Checked Exception From Stream at Robert Schneider blog Method Throw Checked Exception But if we throw a checked exception using throw statement, we must either handle the exception in catch block or method must explicitly declare it using throws. If the method throws a runtime exception then. You only need to include a throws clause on a method if the method throws a checked exception. The checked exceptions are those exceptions, as. Method Throw Checked Exception.
From convincedcoder.com
Basic Java exception handling Convinced Coder Method Throw Checked Exception Whenever checked exceptions are involved, there's a throws checkedexception somewhere in a method signature (checkedexception could. A checked exception is caught at compile time so if something throws a checked exception the compiler will enforce that you handle it. If some code within a method throws a checked exception, then the method must either handle the exception or it must. Method Throw Checked Exception.
From crunchify.com
Better Understanding on Checked Vs. Unchecked Exceptions How to Method Throw Checked Exception But if we throw a checked exception using throw statement, we must either handle the exception in catch block or method must explicitly declare it using throws. The checked exceptions are those exceptions, as the name suggests, which a method must handle in its body or throw to the caller method so the caller method can handle it. If some. Method Throw Checked Exception.
From www.softwaretestinghelp.com
Java Exceptions and Procedures to Handle Exception Method Throw Checked Exception But if we throw a checked exception using throw statement, we must either handle the exception in catch block or method must explicitly declare it using throws. The checked exceptions are those exceptions, as the name suggests, which a method must handle in its body or throw to the caller method so the caller method can handle it. If the. Method Throw Checked Exception.
From exorroefy.blob.core.windows.net
Difference Between Checked Exception And Unchecked Exception In Java at Method Throw Checked Exception The checked exceptions are those exceptions, as the name suggests, which a method must handle in its body or throw to the caller method so the caller method can handle it. If the method throws a runtime exception then. You only need to include a throws clause on a method if the method throws a checked exception. But if we. Method Throw Checked Exception.
From exykqsfmp.blob.core.windows.net
Dothrow Checked Exception Is Invalid For This Method at Marion Method Throw Checked Exception Whenever checked exceptions are involved, there's a throws checkedexception somewhere in a method signature (checkedexception could. But if we throw a checked exception using throw statement, we must either handle the exception in catch block or method must explicitly declare it using throws. A checked exception is caught at compile time so if something throws a checked exception the compiler. Method Throw Checked Exception.
From firstcode.school
Checked vs Unchecked Exceptions in Java First Code School Method Throw Checked Exception If the method throws a runtime exception then. You only need to include a throws clause on a method if the method throws a checked exception. Whenever checked exceptions are involved, there's a throws checkedexception somewhere in a method signature (checkedexception could. The checked exceptions are those exceptions, as the name suggests, which a method must handle in its body. Method Throw Checked Exception.
From dxozapjfw.blob.core.windows.net
Can T Throw Checked Exception Java Lang Throwable At This Join Point at Method Throw Checked Exception Whenever checked exceptions are involved, there's a throws checkedexception somewhere in a method signature (checkedexception could. The checked exceptions are those exceptions, as the name suggests, which a method must handle in its body or throw to the caller method so the caller method can handle it. But if we throw a checked exception using throw statement, we must either. Method Throw Checked Exception.
From codegym.cc
Course Java Syntax Zero Lecture Types of exceptions in Java Method Throw Checked Exception The checked exceptions are those exceptions, as the name suggests, which a method must handle in its body or throw to the caller method so the caller method can handle it. You only need to include a throws clause on a method if the method throws a checked exception. If the method throws a runtime exception then. But if we. Method Throw Checked Exception.
From blog.csdn.net
java Exception Hierachy_java中the exception hierarchyCSDN博客 Method Throw Checked Exception The checked exceptions are those exceptions, as the name suggests, which a method must handle in its body or throw to the caller method so the caller method can handle it. If the method throws a runtime exception then. Whenever checked exceptions are involved, there's a throws checkedexception somewhere in a method signature (checkedexception could. If the writelist method doesn't. Method Throw Checked Exception.
From gioiwdfij.blob.core.windows.net
Java Method To Throw Exception at Esther Dixon blog Method Throw Checked Exception If the writelist method doesn't catch the checked exceptions that can occur within it, the writelist method must specify that it can throw these. The checked exceptions are those exceptions, as the name suggests, which a method must handle in its body or throw to the caller method so the caller method can handle it. Whenever checked exceptions are involved,. Method Throw Checked Exception.
From www.softwaretestinghelp.com
Java Exceptions And Exception Handling With Examples Method Throw Checked Exception The checked exceptions are those exceptions, as the name suggests, which a method must handle in its body or throw to the caller method so the caller method can handle it. If the writelist method doesn't catch the checked exceptions that can occur within it, the writelist method must specify that it can throw these. You only need to include. Method Throw Checked Exception.
From dxozapjfw.blob.core.windows.net
Can T Throw Checked Exception Java Lang Throwable At This Join Point at Method Throw Checked Exception You only need to include a throws clause on a method if the method throws a checked exception. A checked exception is caught at compile time so if something throws a checked exception the compiler will enforce that you handle it. If some code within a method throws a checked exception, then the method must either handle the exception or. Method Throw Checked Exception.
From dxozapjfw.blob.core.windows.net
Can T Throw Checked Exception Java Lang Throwable At This Join Point at Method Throw Checked Exception But if we throw a checked exception using throw statement, we must either handle the exception in catch block or method must explicitly declare it using throws. The checked exceptions are those exceptions, as the name suggests, which a method must handle in its body or throw to the caller method so the caller method can handle it. If the. Method Throw Checked Exception.
From riset.guru
Difference Between Checked And Unchecked Exception Difference Between Method Throw Checked Exception If some code within a method throws a checked exception, then the method must either handle the exception or it must specify the exception using the throws keyword. If the method throws a runtime exception then. The checked exceptions are those exceptions, as the name suggests, which a method must handle in its body or throw to the caller method. Method Throw Checked Exception.
From write-technical.com
First Course in Java Session 9 Method Throw Checked Exception The checked exceptions are those exceptions, as the name suggests, which a method must handle in its body or throw to the caller method so the caller method can handle it. A checked exception is caught at compile time so if something throws a checked exception the compiler will enforce that you handle it. If the writelist method doesn't catch. Method Throw Checked Exception.
From www.thejavaprogrammer.com
Checked and Unchecked Exceptions in Java The Java Programmer Method Throw Checked Exception But if we throw a checked exception using throw statement, we must either handle the exception in catch block or method must explicitly declare it using throws. The checked exceptions are those exceptions, as the name suggests, which a method must handle in its body or throw to the caller method so the caller method can handle it. A checked. Method Throw Checked Exception.
From www.youtube.com
[Syntax2, Video 5] Checked vs Unchecked Exceptions YouTube Method Throw Checked Exception If the method throws a runtime exception then. The checked exceptions are those exceptions, as the name suggests, which a method must handle in its body or throw to the caller method so the caller method can handle it. You only need to include a throws clause on a method if the method throws a checked exception. A checked exception. Method Throw Checked Exception.
From www.sololearn.com
[SOLVED] Related to exception checking (IOException) in Java Method Throw Checked Exception You only need to include a throws clause on a method if the method throws a checked exception. Whenever checked exceptions are involved, there's a throws checkedexception somewhere in a method signature (checkedexception could. A checked exception is caught at compile time so if something throws a checked exception the compiler will enforce that you handle it. If some code. Method Throw Checked Exception.
From joigfndgq.blob.core.windows.net
Throw New Exception In Java at Jose Dixon blog Method Throw Checked Exception The checked exceptions are those exceptions, as the name suggests, which a method must handle in its body or throw to the caller method so the caller method can handle it. If the method throws a runtime exception then. A checked exception is caught at compile time so if something throws a checked exception the compiler will enforce that you. Method Throw Checked Exception.
From sabarada.tistory.com
[java] exception 처리하기 throws에 관하여 Method Throw Checked Exception If the writelist method doesn't catch the checked exceptions that can occur within it, the writelist method must specify that it can throw these. You only need to include a throws clause on a method if the method throws a checked exception. A checked exception is caught at compile time so if something throws a checked exception the compiler will. Method Throw Checked Exception.
From www.javamadesoeasy.com
(JMSE) What are checked time exceptions Method Throw Checked Exception A checked exception is caught at compile time so if something throws a checked exception the compiler will enforce that you handle it. The checked exceptions are those exceptions, as the name suggests, which a method must handle in its body or throw to the caller method so the caller method can handle it. But if we throw a checked. Method Throw Checked Exception.
From nhanvietluanvan.com
Invalidating Checked Exception For This Method A Critical Analysis Method Throw Checked Exception A checked exception is caught at compile time so if something throws a checked exception the compiler will enforce that you handle it. You only need to include a throws clause on a method if the method throws a checked exception. The checked exceptions are those exceptions, as the name suggests, which a method must handle in its body or. Method Throw Checked Exception.
From www.differencebetween.net
Difference Between Checked and Unchecked Exception Difference Between Method Throw Checked Exception If the writelist method doesn't catch the checked exceptions that can occur within it, the writelist method must specify that it can throw these. If the method throws a runtime exception then. You only need to include a throws clause on a method if the method throws a checked exception. The checked exceptions are those exceptions, as the name suggests,. Method Throw Checked Exception.
From crunchify.com
What is a Difference Between throw Vs. throws in Java • Crunchify Method Throw Checked Exception But if we throw a checked exception using throw statement, we must either handle the exception in catch block or method must explicitly declare it using throws. A checked exception is caught at compile time so if something throws a checked exception the compiler will enforce that you handle it. Whenever checked exceptions are involved, there's a throws checkedexception somewhere. Method Throw Checked Exception.
From www.netjstech.com
throws Keyword in Java Exception Handling Tech Tutorials Method Throw Checked Exception But if we throw a checked exception using throw statement, we must either handle the exception in catch block or method must explicitly declare it using throws. Whenever checked exceptions are involved, there's a throws checkedexception somewhere in a method signature (checkedexception could. The checked exceptions are those exceptions, as the name suggests, which a method must handle in its. Method Throw Checked Exception.
From write-technical.com
First Course in Java Session 9 Method Throw Checked Exception You only need to include a throws clause on a method if the method throws a checked exception. If some code within a method throws a checked exception, then the method must either handle the exception or it must specify the exception using the throws keyword. Whenever checked exceptions are involved, there's a throws checkedexception somewhere in a method signature. Method Throw Checked Exception.
From cebrleoe.blob.core.windows.net
Java How To Use Throws Exception at Marcella Lightner blog Method Throw Checked Exception A checked exception is caught at compile time so if something throws a checked exception the compiler will enforce that you handle it. But if we throw a checked exception using throw statement, we must either handle the exception in catch block or method must explicitly declare it using throws. If the writelist method doesn't catch the checked exceptions that. Method Throw Checked Exception.
From www.softwaretestinghelp.com
Java Exceptions And Exception Handling With Examples Method Throw Checked Exception You only need to include a throws clause on a method if the method throws a checked exception. If some code within a method throws a checked exception, then the method must either handle the exception or it must specify the exception using the throws keyword. But if we throw a checked exception using throw statement, we must either handle. Method Throw Checked Exception.
From exykqsfmp.blob.core.windows.net
Dothrow Checked Exception Is Invalid For This Method at Marion Method Throw Checked Exception But if we throw a checked exception using throw statement, we must either handle the exception in catch block or method must explicitly declare it using throws. If the writelist method doesn't catch the checked exceptions that can occur within it, the writelist method must specify that it can throw these. A checked exception is caught at compile time so. Method Throw Checked Exception.
From dxozapjfw.blob.core.windows.net
Can T Throw Checked Exception Java Lang Throwable At This Join Point at Method Throw Checked Exception The checked exceptions are those exceptions, as the name suggests, which a method must handle in its body or throw to the caller method so the caller method can handle it. If some code within a method throws a checked exception, then the method must either handle the exception or it must specify the exception using the throws keyword. But. Method Throw Checked Exception.
From giowlsvfh.blob.core.windows.net
Java Illegalargumentexception Checked Or Unchecked at Jerry Gibb blog Method Throw Checked Exception Whenever checked exceptions are involved, there's a throws checkedexception somewhere in a method signature (checkedexception could. If some code within a method throws a checked exception, then the method must either handle the exception or it must specify the exception using the throws keyword. But if we throw a checked exception using throw statement, we must either handle the exception. Method Throw Checked Exception.
From www.java4coding.com
What is exception handling in Java java4coding Method Throw Checked Exception The checked exceptions are those exceptions, as the name suggests, which a method must handle in its body or throw to the caller method so the caller method can handle it. A checked exception is caught at compile time so if something throws a checked exception the compiler will enforce that you handle it. If some code within a method. Method Throw Checked Exception.