How Do You Calculate Turnaround Time On A Truck . It measures the total time a truck spends at a. Truck turnaround time is the total time spent by a truck in the terminal area. Turnaround time can be measured for each process, including loading and unloading a truck. Truck turnaround time is a critical metric in the logistics and transportation industry that measures the total time a truck spends at. Turnaround time (tat) refers to the time taken by a process from initiation to completion. Truck turnaround time, also known as truck turn time or dwell time, refers to the total time a. Truck turnaround time is a critical metric in the logistics and transportation industry. Tat is predominantly used in shipping, computing, logistics, scheduling, and. What is truck turnaround time? It also includes inspecting and completing. It includes the time from the. I strongly recommend that if you have not already embarked on your journey to reduce truck turnaround time in your yard, please use the pointers in this article as a guide to get you started on the road to more efficient processes and a stronger bottom line. Truck turning, also known as truck turnaround rate, is the time between when a delivery truck enters a facility to collect or deliver goods and when it.
from mavink.com
It also includes inspecting and completing. Truck turning, also known as truck turnaround rate, is the time between when a delivery truck enters a facility to collect or deliver goods and when it. I strongly recommend that if you have not already embarked on your journey to reduce truck turnaround time in your yard, please use the pointers in this article as a guide to get you started on the road to more efficient processes and a stronger bottom line. Truck turnaround time is a critical metric in the logistics and transportation industry that measures the total time a truck spends at. Turnaround time (tat) refers to the time taken by a process from initiation to completion. Truck turnaround time, also known as truck turn time or dwell time, refers to the total time a. It includes the time from the. Turnaround time can be measured for each process, including loading and unloading a truck. It measures the total time a truck spends at a. Truck turnaround time is the total time spent by a truck in the terminal area.
Autocad Truck Turning Templates
How Do You Calculate Turnaround Time On A Truck Turnaround time can be measured for each process, including loading and unloading a truck. I strongly recommend that if you have not already embarked on your journey to reduce truck turnaround time in your yard, please use the pointers in this article as a guide to get you started on the road to more efficient processes and a stronger bottom line. Truck turnaround time is a critical metric in the logistics and transportation industry that measures the total time a truck spends at. Tat is predominantly used in shipping, computing, logistics, scheduling, and. Truck turnaround time is the total time spent by a truck in the terminal area. Truck turnaround time, also known as truck turn time or dwell time, refers to the total time a. It includes the time from the. It measures the total time a truck spends at a. Turnaround time (tat) refers to the time taken by a process from initiation to completion. What is truck turnaround time? Truck turnaround time is a critical metric in the logistics and transportation industry. Turnaround time can be measured for each process, including loading and unloading a truck. It also includes inspecting and completing. Truck turning, also known as truck turnaround rate, is the time between when a delivery truck enters a facility to collect or deliver goods and when it.
From www.slideshare.net
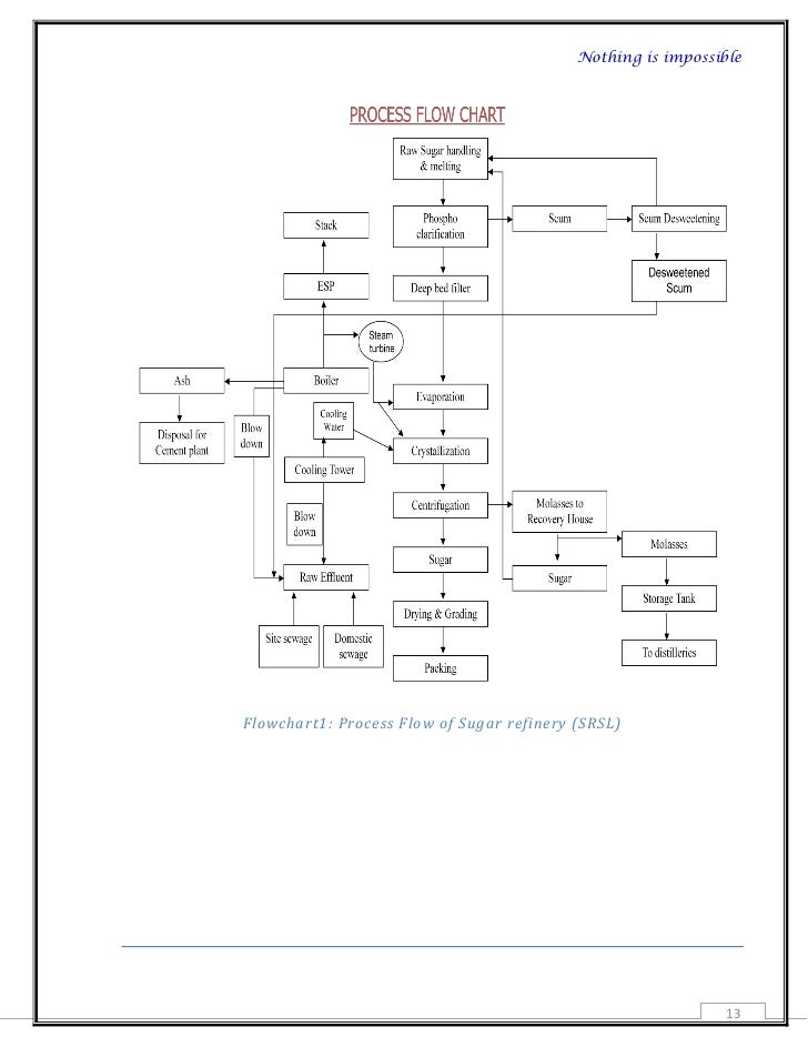
Project report on truck turnaround time How Do You Calculate Turnaround Time On A Truck Truck turnaround time is a critical metric in the logistics and transportation industry that measures the total time a truck spends at. Truck turnaround time, also known as truck turn time or dwell time, refers to the total time a. I strongly recommend that if you have not already embarked on your journey to reduce truck turnaround time in your. How Do You Calculate Turnaround Time On A Truck.
From www.slideshare.net
Project report on truck turnaround time How Do You Calculate Turnaround Time On A Truck Truck turnaround time, also known as truck turn time or dwell time, refers to the total time a. Truck turnaround time is a critical metric in the logistics and transportation industry. Turnaround time (tat) refers to the time taken by a process from initiation to completion. Truck turnaround time is a critical metric in the logistics and transportation industry that. How Do You Calculate Turnaround Time On A Truck.
From www.exceldemy.com
How to Calculate Turnaround Time in Excel (4 Ways) ExcelDemy How Do You Calculate Turnaround Time On A Truck Truck turnaround time is a critical metric in the logistics and transportation industry. It also includes inspecting and completing. Truck turnaround time is the total time spent by a truck in the terminal area. I strongly recommend that if you have not already embarked on your journey to reduce truck turnaround time in your yard, please use the pointers in. How Do You Calculate Turnaround Time On A Truck.
From support.ovation.io
Turnaround Time Ovation Diagnostic How Do You Calculate Turnaround Time On A Truck Truck turning, also known as truck turnaround rate, is the time between when a delivery truck enters a facility to collect or deliver goods and when it. Truck turnaround time, also known as truck turn time or dwell time, refers to the total time a. Tat is predominantly used in shipping, computing, logistics, scheduling, and. It includes the time from. How Do You Calculate Turnaround Time On A Truck.
From www.slideshare.net
Project report on truck turnaround time How Do You Calculate Turnaround Time On A Truck Truck turnaround time is a critical metric in the logistics and transportation industry. I strongly recommend that if you have not already embarked on your journey to reduce truck turnaround time in your yard, please use the pointers in this article as a guide to get you started on the road to more efficient processes and a stronger bottom line.. How Do You Calculate Turnaround Time On A Truck.
From www.youtube.com
Salesforce Calculating Turnaround Time in Date Fields YouTube How Do You Calculate Turnaround Time On A Truck Truck turnaround time is the total time spent by a truck in the terminal area. Turnaround time (tat) refers to the time taken by a process from initiation to completion. I strongly recommend that if you have not already embarked on your journey to reduce truck turnaround time in your yard, please use the pointers in this article as a. How Do You Calculate Turnaround Time On A Truck.
From circuitchymozynass.z21.web.core.windows.net
Car Vehicle Turning Radius Chart How Do You Calculate Turnaround Time On A Truck It measures the total time a truck spends at a. Truck turnaround time is the total time spent by a truck in the terminal area. Tat is predominantly used in shipping, computing, logistics, scheduling, and. What is truck turnaround time? Truck turnaround time is a critical metric in the logistics and transportation industry. Truck turning, also known as truck turnaround. How Do You Calculate Turnaround Time On A Truck.
From www.youtube.com
How to Calculate TAT in Excel Turn Around Time YouTube How Do You Calculate Turnaround Time On A Truck Truck turnaround time is a critical metric in the logistics and transportation industry that measures the total time a truck spends at. What is truck turnaround time? It includes the time from the. Turnaround time (tat) refers to the time taken by a process from initiation to completion. Truck turnaround time is a critical metric in the logistics and transportation. How Do You Calculate Turnaround Time On A Truck.
From www.printninja.com
Calculate your Estimated Turnaround Time for your Project How Do You Calculate Turnaround Time On A Truck I strongly recommend that if you have not already embarked on your journey to reduce truck turnaround time in your yard, please use the pointers in this article as a guide to get you started on the road to more efficient processes and a stronger bottom line. Truck turning, also known as truck turnaround rate, is the time between when. How Do You Calculate Turnaround Time On A Truck.
From schematicdbfumarolic.z5.web.core.windows.net
Semi Truck Turn Radius Calculator How Do You Calculate Turnaround Time On A Truck Truck turnaround time, also known as truck turn time or dwell time, refers to the total time a. I strongly recommend that if you have not already embarked on your journey to reduce truck turnaround time in your yard, please use the pointers in this article as a guide to get you started on the road to more efficient processes. How Do You Calculate Turnaround Time On A Truck.
From www.slideshare.net
Project report on truck turnaround time How Do You Calculate Turnaround Time On A Truck What is truck turnaround time? I strongly recommend that if you have not already embarked on your journey to reduce truck turnaround time in your yard, please use the pointers in this article as a guide to get you started on the road to more efficient processes and a stronger bottom line. Truck turnaround time is a critical metric in. How Do You Calculate Turnaround Time On A Truck.
From www.chegg.com
Solved 1) Calculate turnaround time, average turnaround How Do You Calculate Turnaround Time On A Truck It also includes inspecting and completing. What is truck turnaround time? Tat is predominantly used in shipping, computing, logistics, scheduling, and. Truck turnaround time is the total time spent by a truck in the terminal area. Turnaround time (tat) refers to the time taken by a process from initiation to completion. It measures the total time a truck spends at. How Do You Calculate Turnaround Time On A Truck.
From tms-transportation.com
Transportation KPIs 7 Important Metrics to Monitor TMS How Do You Calculate Turnaround Time On A Truck Truck turnaround time is a critical metric in the logistics and transportation industry that measures the total time a truck spends at. Tat is predominantly used in shipping, computing, logistics, scheduling, and. Turnaround time (tat) refers to the time taken by a process from initiation to completion. It also includes inspecting and completing. Truck turnaround time is a critical metric. How Do You Calculate Turnaround Time On A Truck.
From circuitmanualfink.z6.web.core.windows.net
Diagram Of A Car Turning How Do You Calculate Turnaround Time On A Truck It includes the time from the. I strongly recommend that if you have not already embarked on your journey to reduce truck turnaround time in your yard, please use the pointers in this article as a guide to get you started on the road to more efficient processes and a stronger bottom line. What is truck turnaround time? Truck turnaround. How Do You Calculate Turnaround Time On A Truck.
From www.chegg.com
Solved Question 2. A. Calculate the Average Turnaround Time How Do You Calculate Turnaround Time On A Truck Truck turning, also known as truck turnaround rate, is the time between when a delivery truck enters a facility to collect or deliver goods and when it. Turnaround time (tat) refers to the time taken by a process from initiation to completion. What is truck turnaround time? I strongly recommend that if you have not already embarked on your journey. How Do You Calculate Turnaround Time On A Truck.
From www.vrogue.co
Truck Turnaround Time Affects Your Construction Busin vrogue.co How Do You Calculate Turnaround Time On A Truck It includes the time from the. Truck turnaround time, also known as truck turn time or dwell time, refers to the total time a. It measures the total time a truck spends at a. Tat is predominantly used in shipping, computing, logistics, scheduling, and. I strongly recommend that if you have not already embarked on your journey to reduce truck. How Do You Calculate Turnaround Time On A Truck.
From guidelistcarla.z19.web.core.windows.net
Turning Radius Calculation For Trucks How Do You Calculate Turnaround Time On A Truck It includes the time from the. I strongly recommend that if you have not already embarked on your journey to reduce truck turnaround time in your yard, please use the pointers in this article as a guide to get you started on the road to more efficient processes and a stronger bottom line. Truck turning, also known as truck turnaround. How Do You Calculate Turnaround Time On A Truck.
From www.slideshare.net
Project report on truck turnaround time How Do You Calculate Turnaround Time On A Truck It measures the total time a truck spends at a. Turnaround time (tat) refers to the time taken by a process from initiation to completion. What is truck turnaround time? It also includes inspecting and completing. Truck turnaround time is a critical metric in the logistics and transportation industry that measures the total time a truck spends at. Truck turnaround. How Do You Calculate Turnaround Time On A Truck.
From itecnotes.com
How to calculate average turnaround time Round Robin and FIFO scheduling Valuable Tech Notes How Do You Calculate Turnaround Time On A Truck I strongly recommend that if you have not already embarked on your journey to reduce truck turnaround time in your yard, please use the pointers in this article as a guide to get you started on the road to more efficient processes and a stronger bottom line. Truck turnaround time, also known as truck turn time or dwell time, refers. How Do You Calculate Turnaround Time On A Truck.
From mavink.com
Autocad Truck Turning Templates How Do You Calculate Turnaround Time On A Truck Truck turning, also known as truck turnaround rate, is the time between when a delivery truck enters a facility to collect or deliver goods and when it. Turnaround time can be measured for each process, including loading and unloading a truck. Tat is predominantly used in shipping, computing, logistics, scheduling, and. It measures the total time a truck spends at. How Do You Calculate Turnaround Time On A Truck.
From www.slideshare.net
Project report on truck turnaround time How Do You Calculate Turnaround Time On A Truck I strongly recommend that if you have not already embarked on your journey to reduce truck turnaround time in your yard, please use the pointers in this article as a guide to get you started on the road to more efficient processes and a stronger bottom line. What is truck turnaround time? Turnaround time (tat) refers to the time taken. How Do You Calculate Turnaround Time On A Truck.
From www.slideshare.net
Project report on truck turnaround time How Do You Calculate Turnaround Time On A Truck What is truck turnaround time? Turnaround time can be measured for each process, including loading and unloading a truck. It measures the total time a truck spends at a. Truck turning, also known as truck turnaround rate, is the time between when a delivery truck enters a facility to collect or deliver goods and when it. Truck turnaround time is. How Do You Calculate Turnaround Time On A Truck.
From www.ttnews.com
Truck Turn Times Improve at SoCal Ports as Volumes Continue to Surge Transport Topics How Do You Calculate Turnaround Time On A Truck It measures the total time a truck spends at a. Turnaround time can be measured for each process, including loading and unloading a truck. Truck turnaround time is a critical metric in the logistics and transportation industry. I strongly recommend that if you have not already embarked on your journey to reduce truck turnaround time in your yard, please use. How Do You Calculate Turnaround Time On A Truck.
From www.dimensions.guide
Vehicle Turning Paths Dimensions & Drawings Dimensions.Guide How Do You Calculate Turnaround Time On A Truck What is truck turnaround time? I strongly recommend that if you have not already embarked on your journey to reduce truck turnaround time in your yard, please use the pointers in this article as a guide to get you started on the road to more efficient processes and a stronger bottom line. Truck turnaround time is the total time spent. How Do You Calculate Turnaround Time On A Truck.
From www.exceldemy.com
How to Calculate Turnaround Time in Excel (4 Ways) ExcelDemy How Do You Calculate Turnaround Time On A Truck Truck turnaround time is a critical metric in the logistics and transportation industry. I strongly recommend that if you have not already embarked on your journey to reduce truck turnaround time in your yard, please use the pointers in this article as a guide to get you started on the road to more efficient processes and a stronger bottom line.. How Do You Calculate Turnaround Time On A Truck.
From www.exceldemy.com
How to Calculate Turnaround Time in Excel (4 Ways) ExcelDemy How Do You Calculate Turnaround Time On A Truck Turnaround time (tat) refers to the time taken by a process from initiation to completion. Turnaround time can be measured for each process, including loading and unloading a truck. Truck turnaround time is a critical metric in the logistics and transportation industry that measures the total time a truck spends at. It measures the total time a truck spends at. How Do You Calculate Turnaround Time On A Truck.
From www.slideshare.net
Project report on truck turnaround time How Do You Calculate Turnaround Time On A Truck It includes the time from the. Truck turnaround time is a critical metric in the logistics and transportation industry that measures the total time a truck spends at. Turnaround time can be measured for each process, including loading and unloading a truck. Turnaround time (tat) refers to the time taken by a process from initiation to completion. Truck turning, also. How Do You Calculate Turnaround Time On A Truck.
From excel-dashboards.com
Excel Tutorial How To Calculate Turnaround Time In Excel How Do You Calculate Turnaround Time On A Truck Truck turnaround time, also known as truck turn time or dwell time, refers to the total time a. What is truck turnaround time? Turnaround time can be measured for each process, including loading and unloading a truck. Tat is predominantly used in shipping, computing, logistics, scheduling, and. It also includes inspecting and completing. Truck turnaround time is the total time. How Do You Calculate Turnaround Time On A Truck.
From jetdocs.io
A Guide to Ace Your Turnaround Time Improvement Jetdocs How Do You Calculate Turnaround Time On A Truck Truck turnaround time is the total time spent by a truck in the terminal area. Turnaround time can be measured for each process, including loading and unloading a truck. It measures the total time a truck spends at a. Truck turnaround time, also known as truck turn time or dwell time, refers to the total time a. I strongly recommend. How Do You Calculate Turnaround Time On A Truck.
From www.slideshare.net
Project report on truck turnaround time How Do You Calculate Turnaround Time On A Truck Truck turnaround time is a critical metric in the logistics and transportation industry that measures the total time a truck spends at. Truck turnaround time, also known as truck turn time or dwell time, refers to the total time a. Truck turnaround time is the total time spent by a truck in the terminal area. What is truck turnaround time?. How Do You Calculate Turnaround Time On A Truck.
From www.exceldemy.com
How to Calculate On Time Delivery Performance in Excel How Do You Calculate Turnaround Time On A Truck It also includes inspecting and completing. Truck turnaround time, also known as truck turn time or dwell time, refers to the total time a. Truck turnaround time is a critical metric in the logistics and transportation industry that measures the total time a truck spends at. Truck turnaround time is the total time spent by a truck in the terminal. How Do You Calculate Turnaround Time On A Truck.
From www.slideshare.net
Project report on truck turnaround time How Do You Calculate Turnaround Time On A Truck It measures the total time a truck spends at a. Tat is predominantly used in shipping, computing, logistics, scheduling, and. Truck turning, also known as truck turnaround rate, is the time between when a delivery truck enters a facility to collect or deliver goods and when it. What is truck turnaround time? Truck turnaround time is a critical metric in. How Do You Calculate Turnaround Time On A Truck.
From www.slideshare.net
Project report on truck turnaround time How Do You Calculate Turnaround Time On A Truck It also includes inspecting and completing. Truck turnaround time, also known as truck turn time or dwell time, refers to the total time a. It measures the total time a truck spends at a. Turnaround time can be measured for each process, including loading and unloading a truck. Truck turnaround time is a critical metric in the logistics and transportation. How Do You Calculate Turnaround Time On A Truck.
From www.slideteam.net
Kpi For Turnaround Time Truckload Capacity Utilized Profit Per Truck Ppt Slide PowerPoint How Do You Calculate Turnaround Time On A Truck It includes the time from the. Turnaround time (tat) refers to the time taken by a process from initiation to completion. I strongly recommend that if you have not already embarked on your journey to reduce truck turnaround time in your yard, please use the pointers in this article as a guide to get you started on the road to. How Do You Calculate Turnaround Time On A Truck.
From www.exceldemy.com
How to Calculate Average Turnaround Time in Excel (4 Methods) How Do You Calculate Turnaround Time On A Truck Truck turnaround time is a critical metric in the logistics and transportation industry. What is truck turnaround time? Turnaround time (tat) refers to the time taken by a process from initiation to completion. Truck turnaround time is the total time spent by a truck in the terminal area. Truck turning, also known as truck turnaround rate, is the time between. How Do You Calculate Turnaround Time On A Truck.