Stringstream Loop . Objects of this class use a string buffer that contains a sequence of characters. The class template std::basic_stringstream implements input and output operations on string based streams. I'm sure this will work, but the simplest solution that best fit my extant code was given by arkadiy in a comment up top: In this simple code, user enters a name and a number (separated by a space), this string is stored in input. It is particularly useful for parsing inputs and converting between strings. Shouldn't the stringstream put 0 into tmp so the loop was like while(0) at the beginning? A stringstream associates a string object with a stream allowing you to read from the string as if it were a stream (like cin). The while condition is ss >> tmp. Stream class to operate on strings.
from medium.com
In this simple code, user enters a name and a number (separated by a space), this string is stored in input. It is particularly useful for parsing inputs and converting between strings. A stringstream associates a string object with a stream allowing you to read from the string as if it were a stream (like cin). I'm sure this will work, but the simplest solution that best fit my extant code was given by arkadiy in a comment up top: Shouldn't the stringstream put 0 into tmp so the loop was like while(0) at the beginning? The class template std::basic_stringstream implements input and output operations on string based streams. The while condition is ss >> tmp. Stream class to operate on strings. Objects of this class use a string buffer that contains a sequence of characters.
Implement the Split function in C++ using stringstream. by Saurav
Stringstream Loop In this simple code, user enters a name and a number (separated by a space), this string is stored in input. In this simple code, user enters a name and a number (separated by a space), this string is stored in input. Objects of this class use a string buffer that contains a sequence of characters. The while condition is ss >> tmp. A stringstream associates a string object with a stream allowing you to read from the string as if it were a stream (like cin). Stream class to operate on strings. It is particularly useful for parsing inputs and converting between strings. The class template std::basic_stringstream implements input and output operations on string based streams. I'm sure this will work, but the simplest solution that best fit my extant code was given by arkadiy in a comment up top: Shouldn't the stringstream put 0 into tmp so the loop was like while(0) at the beginning?
From www.youtube.com
StringStream Input Output in C++ III YouTube Stringstream Loop The class template std::basic_stringstream implements input and output operations on string based streams. Shouldn't the stringstream put 0 into tmp so the loop was like while(0) at the beginning? In this simple code, user enters a name and a number (separated by a space), this string is stored in input. A stringstream associates a string object with a stream allowing. Stringstream Loop.
From www.youtube.com
C++ passing a stringstream to istream using operator YouTube Stringstream Loop Stream class to operate on strings. In this simple code, user enters a name and a number (separated by a space), this string is stored in input. I'm sure this will work, but the simplest solution that best fit my extant code was given by arkadiy in a comment up top: Objects of this class use a string buffer that. Stringstream Loop.
From medium.com
Implement the Split function in C++ using stringstream. by Saurav Stringstream Loop In this simple code, user enters a name and a number (separated by a space), this string is stored in input. It is particularly useful for parsing inputs and converting between strings. I'm sure this will work, but the simplest solution that best fit my extant code was given by arkadiy in a comment up top: The while condition is. Stringstream Loop.
From www.youtube.com
Writing data to strings in C++ using stringstream YouTube Stringstream Loop Shouldn't the stringstream put 0 into tmp so the loop was like while(0) at the beginning? The while condition is ss >> tmp. Stream class to operate on strings. Objects of this class use a string buffer that contains a sequence of characters. In this simple code, user enters a name and a number (separated by a space), this string. Stringstream Loop.
From openclassrooms.com
Comment afficher le contenu d'un stringstream ? par Autechre page 1 Stringstream Loop Stream class to operate on strings. The while condition is ss >> tmp. In this simple code, user enters a name and a number (separated by a space), this string is stored in input. It is particularly useful for parsing inputs and converting between strings. The class template std::basic_stringstream implements input and output operations on string based streams. Shouldn't the. Stringstream Loop.
From www.w3resource.com
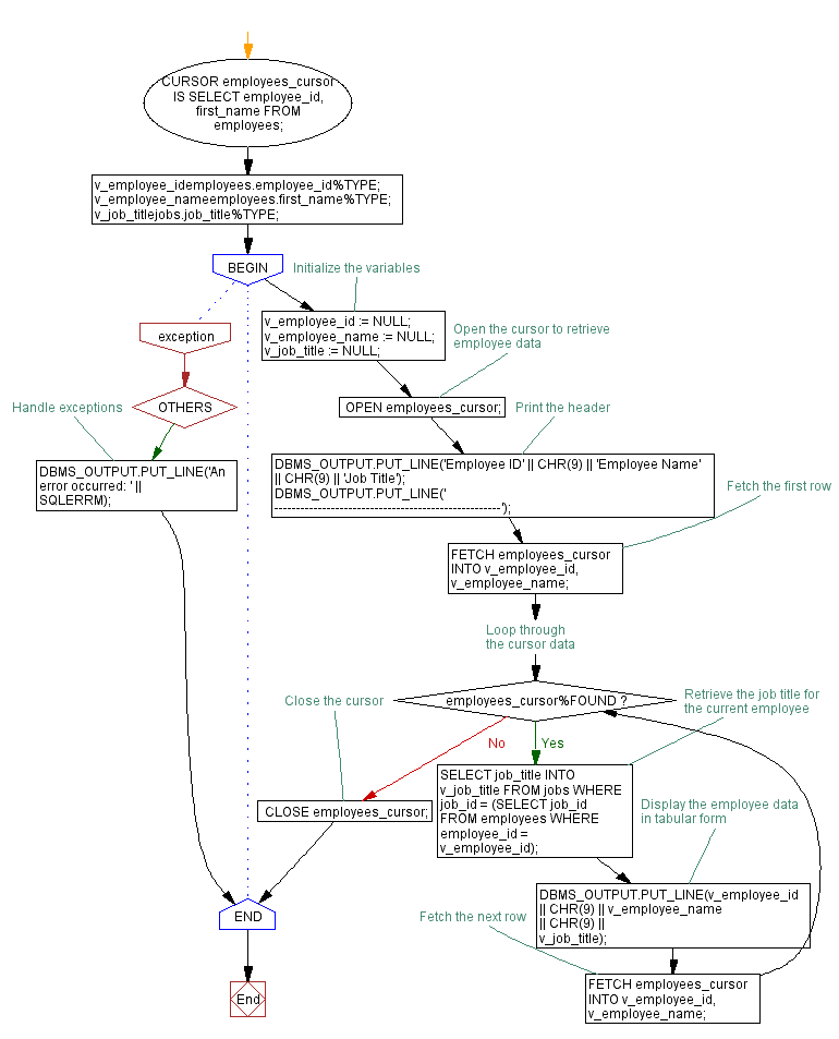
PL/SQL employee data retrieval using cursor Stringstream Loop A stringstream associates a string object with a stream allowing you to read from the string as if it were a stream (like cin). In this simple code, user enters a name and a number (separated by a space), this string is stored in input. It is particularly useful for parsing inputs and converting between strings. I'm sure this will. Stringstream Loop.
From www.youtube.com
c++ Stringstream YouTube Stringstream Loop It is particularly useful for parsing inputs and converting between strings. The while condition is ss >> tmp. The class template std::basic_stringstream implements input and output operations on string based streams. I'm sure this will work, but the simplest solution that best fit my extant code was given by arkadiy in a comment up top: A stringstream associates a string. Stringstream Loop.
From www.youtube.com
StringStream HACKERRANK SOLUTION C++ STRINGS YouTube Stringstream Loop Stream class to operate on strings. It is particularly useful for parsing inputs and converting between strings. Shouldn't the stringstream put 0 into tmp so the loop was like while(0) at the beginning? In this simple code, user enters a name and a number (separated by a space), this string is stored in input. Objects of this class use a. Stringstream Loop.
From www.youtube.com
String and stringstream concept & C++ implementation YouTube Stringstream Loop It is particularly useful for parsing inputs and converting between strings. A stringstream associates a string object with a stream allowing you to read from the string as if it were a stream (like cin). The class template std::basic_stringstream implements input and output operations on string based streams. Objects of this class use a string buffer that contains a sequence. Stringstream Loop.
From www.youtube.com
C Programming Tutorial for Beginners 24 Strings in C (With Examples Stringstream Loop Objects of this class use a string buffer that contains a sequence of characters. Shouldn't the stringstream put 0 into tmp so the loop was like while(0) at the beginning? Stream class to operate on strings. The class template std::basic_stringstream implements input and output operations on string based streams. It is particularly useful for parsing inputs and converting between strings.. Stringstream Loop.
From www.youtube.com
C++ C++ stringstream inline YouTube Stringstream Loop Objects of this class use a string buffer that contains a sequence of characters. Stream class to operate on strings. The class template std::basic_stringstream implements input and output operations on string based streams. A stringstream associates a string object with a stream allowing you to read from the string as if it were a stream (like cin). I'm sure this. Stringstream Loop.
From www.woolanda.de
Lana Grossa Strickanleitung gratis Loop (Confetti) Woolanda Stringstream Loop Stream class to operate on strings. I'm sure this will work, but the simplest solution that best fit my extant code was given by arkadiy in a comment up top: Objects of this class use a string buffer that contains a sequence of characters. The class template std::basic_stringstream implements input and output operations on string based streams. Shouldn't the stringstream. Stringstream Loop.
From www.youtube.com
C++ stdstringstream efficient way to get written data, copy to Stringstream Loop Stream class to operate on strings. The class template std::basic_stringstream implements input and output operations on string based streams. A stringstream associates a string object with a stream allowing you to read from the string as if it were a stream (like cin). Shouldn't the stringstream put 0 into tmp so the loop was like while(0) at the beginning? Objects. Stringstream Loop.
From www.c-jump.com
cis155_Ch11b_sstream Stringstream Loop The class template std::basic_stringstream implements input and output operations on string based streams. In this simple code, user enters a name and a number (separated by a space), this string is stored in input. A stringstream associates a string object with a stream allowing you to read from the string as if it were a stream (like cin). It is. Stringstream Loop.
From www.youtube.com
StringStream hackerrank solution in c++ (by using for loop Stringstream Loop Objects of this class use a string buffer that contains a sequence of characters. It is particularly useful for parsing inputs and converting between strings. I'm sure this will work, but the simplest solution that best fit my extant code was given by arkadiy in a comment up top: The while condition is ss >> tmp. A stringstream associates a. Stringstream Loop.
From www.youtube.com
C++ stdstringstream as parameter YouTube Stringstream Loop Objects of this class use a string buffer that contains a sequence of characters. I'm sure this will work, but the simplest solution that best fit my extant code was given by arkadiy in a comment up top: Stream class to operate on strings. Shouldn't the stringstream put 0 into tmp so the loop was like while(0) at the beginning?. Stringstream Loop.
From www.youtube.com
stringstream ПРЕОБРАЗОВАНИЕ ЦЕЛОЧИСЛЕННОГО ЗНАЧЕНИЯ В СТРОКОВОЕ И Stringstream Loop Shouldn't the stringstream put 0 into tmp so the loop was like while(0) at the beginning? The while condition is ss >> tmp. The class template std::basic_stringstream implements input and output operations on string based streams. Stream class to operate on strings. In this simple code, user enters a name and a number (separated by a space), this string is. Stringstream Loop.
From slideplayer.com
Today’s Objectives 28Jun2006 Announcements ppt download Stringstream Loop The while condition is ss >> tmp. I'm sure this will work, but the simplest solution that best fit my extant code was given by arkadiy in a comment up top: In this simple code, user enters a name and a number (separated by a space), this string is stored in input. Stream class to operate on strings. Shouldn't the. Stringstream Loop.
From myloop.zendesk.com
API My Loop Digital Stringstream Loop A stringstream associates a string object with a stream allowing you to read from the string as if it were a stream (like cin). Shouldn't the stringstream put 0 into tmp so the loop was like while(0) at the beginning? It is particularly useful for parsing inputs and converting between strings. The while condition is ss >> tmp. The class. Stringstream Loop.
From www.youtube.com
C++ Writing stringstream contents into ofstream YouTube Stringstream Loop It is particularly useful for parsing inputs and converting between strings. A stringstream associates a string object with a stream allowing you to read from the string as if it were a stream (like cin). Shouldn't the stringstream put 0 into tmp so the loop was like while(0) at the beginning? I'm sure this will work, but the simplest solution. Stringstream Loop.
From zhuanlan.zhihu.com
ROS topic通信频率影响因素 知乎 Stringstream Loop Objects of this class use a string buffer that contains a sequence of characters. The while condition is ss >> tmp. The class template std::basic_stringstream implements input and output operations on string based streams. I'm sure this will work, but the simplest solution that best fit my extant code was given by arkadiy in a comment up top: A stringstream. Stringstream Loop.
From www.youtube.com
C++ Stringstream YouTube Stringstream Loop The while condition is ss >> tmp. In this simple code, user enters a name and a number (separated by a space), this string is stored in input. I'm sure this will work, but the simplest solution that best fit my extant code was given by arkadiy in a comment up top: Shouldn't the stringstream put 0 into tmp so. Stringstream Loop.
From rekkerd.org
Beat Loop Manipulation Week Save up to 80 on Soundtoys plugins Stringstream Loop Shouldn't the stringstream put 0 into tmp so the loop was like while(0) at the beginning? It is particularly useful for parsing inputs and converting between strings. I'm sure this will work, but the simplest solution that best fit my extant code was given by arkadiy in a comment up top: In this simple code, user enters a name and. Stringstream Loop.
From www.youtube.com
C++ Stringstream c++ while loop YouTube Stringstream Loop The class template std::basic_stringstream implements input and output operations on string based streams. Shouldn't the stringstream put 0 into tmp so the loop was like while(0) at the beginning? A stringstream associates a string object with a stream allowing you to read from the string as if it were a stream (like cin). It is particularly useful for parsing inputs. Stringstream Loop.
From www.youtube.com
C++ C++ Int to String by using ostringstream or stringstream YouTube Stringstream Loop The class template std::basic_stringstream implements input and output operations on string based streams. The while condition is ss >> tmp. In this simple code, user enters a name and a number (separated by a space), this string is stored in input. Objects of this class use a string buffer that contains a sequence of characters. Shouldn't the stringstream put 0. Stringstream Loop.
From www.scaler.com
What is Infinite Loop in Python? Scaler Topics Stringstream Loop I'm sure this will work, but the simplest solution that best fit my extant code was given by arkadiy in a comment up top: The class template std::basic_stringstream implements input and output operations on string based streams. In this simple code, user enters a name and a number (separated by a space), this string is stored in input. Shouldn't the. Stringstream Loop.
From www.trendradars.com
How To Write Your Own Minesweeper Solver TrendRadars Stringstream Loop It is particularly useful for parsing inputs and converting between strings. The class template std::basic_stringstream implements input and output operations on string based streams. Objects of this class use a string buffer that contains a sequence of characters. A stringstream associates a string object with a stream allowing you to read from the string as if it were a stream. Stringstream Loop.
From www.pinterest.com
Basic Computer Programming, Python Programming, Data Science, Computer Stringstream Loop A stringstream associates a string object with a stream allowing you to read from the string as if it were a stream (like cin). The class template std::basic_stringstream implements input and output operations on string based streams. Stream class to operate on strings. The while condition is ss >> tmp. I'm sure this will work, but the simplest solution that. Stringstream Loop.
From blog.enterprisedna.co
Python For Loop A Concise Guide to Mastering Iteration Master Data Stringstream Loop Stream class to operate on strings. In this simple code, user enters a name and a number (separated by a space), this string is stored in input. Shouldn't the stringstream put 0 into tmp so the loop was like while(0) at the beginning? It is particularly useful for parsing inputs and converting between strings. The class template std::basic_stringstream implements input. Stringstream Loop.
From www.scaler.com
String Stream in C++ Scaler Topics Stringstream Loop It is particularly useful for parsing inputs and converting between strings. In this simple code, user enters a name and a number (separated by a space), this string is stored in input. Shouldn't the stringstream put 0 into tmp so the loop was like while(0) at the beginning? I'm sure this will work, but the simplest solution that best fit. Stringstream Loop.
From www.youtube.com
Stringstream in C++ CPP Programming Video Tutorial YouTube Stringstream Loop Shouldn't the stringstream put 0 into tmp so the loop was like while(0) at the beginning? In this simple code, user enters a name and a number (separated by a space), this string is stored in input. The class template std::basic_stringstream implements input and output operations on string based streams. Stream class to operate on strings. I'm sure this will. Stringstream Loop.
From en.rattibha.com
Learn JavaScript Symbol The Complete Guide Thread 🧵 Thread from Stringstream Loop Stream class to operate on strings. A stringstream associates a string object with a stream allowing you to read from the string as if it were a stream (like cin). It is particularly useful for parsing inputs and converting between strings. Objects of this class use a string buffer that contains a sequence of characters. I'm sure this will work,. Stringstream Loop.
From slideplayer.com
Programming with Data Files ppt download Stringstream Loop I'm sure this will work, but the simplest solution that best fit my extant code was given by arkadiy in a comment up top: Stream class to operate on strings. It is particularly useful for parsing inputs and converting between strings. Shouldn't the stringstream put 0 into tmp so the loop was like while(0) at the beginning? The class template. Stringstream Loop.
From bbs.csdn.net
关于stdstringstreamCSDN社区 Stringstream Loop I'm sure this will work, but the simplest solution that best fit my extant code was given by arkadiy in a comment up top: The class template std::basic_stringstream implements input and output operations on string based streams. Shouldn't the stringstream put 0 into tmp so the loop was like while(0) at the beginning? In this simple code, user enters a. Stringstream Loop.
From blog.csdn.net
【C++进阶】 to_string,stringstreamCSDN博客 Stringstream Loop Shouldn't the stringstream put 0 into tmp so the loop was like while(0) at the beginning? In this simple code, user enters a name and a number (separated by a space), this string is stored in input. Stream class to operate on strings. It is particularly useful for parsing inputs and converting between strings. Objects of this class use a. Stringstream Loop.