Class Ab Push Pull Power Amplifier . High source/sink currents are required to provide sufficient output voltage rate due to large load capacitances. The pnp transistor (emitter follower) is sinking (pulling) the current from the load resistor during the negative cycle of the input voltage. This benefit generally dominates the. Class ab push pull amplifier. Class ab is another type of push pull amplifier which is almost similar to that of a class a push pull amplifier and the only difference is that the.
from jimsaudio.com
The pnp transistor (emitter follower) is sinking (pulling) the current from the load resistor during the negative cycle of the input voltage. This benefit generally dominates the. High source/sink currents are required to provide sufficient output voltage rate due to large load capacitances. Class ab push pull amplifier. Class ab is another type of push pull amplifier which is almost similar to that of a class a push pull amplifier and the only difference is that the.
Push Pull power amplifier 2SC5200/A1943 class AB DX Amp stereo kit ! JIMS Audio
Class Ab Push Pull Power Amplifier Class ab push pull amplifier. High source/sink currents are required to provide sufficient output voltage rate due to large load capacitances. Class ab is another type of push pull amplifier which is almost similar to that of a class a push pull amplifier and the only difference is that the. Class ab push pull amplifier. This benefit generally dominates the. The pnp transistor (emitter follower) is sinking (pulling) the current from the load resistor during the negative cycle of the input voltage.
From circuitdigest.com
Push Pull Amplifier Circuit Diagram Class A, Class B and Class AB Amplifiers Class Ab Push Pull Power Amplifier Class ab push pull amplifier. This benefit generally dominates the. The pnp transistor (emitter follower) is sinking (pulling) the current from the load resistor during the negative cycle of the input voltage. High source/sink currents are required to provide sufficient output voltage rate due to large load capacitances. Class ab is another type of push pull amplifier which is almost. Class Ab Push Pull Power Amplifier.
From www.ebay.com
Tube Amplifier Stereo Class AB Push Pull 6V6 6P6P Audio Power Valve Amp 10W+10W eBay Class Ab Push Pull Power Amplifier High source/sink currents are required to provide sufficient output voltage rate due to large load capacitances. This benefit generally dominates the. Class ab push pull amplifier. The pnp transistor (emitter follower) is sinking (pulling) the current from the load resistor during the negative cycle of the input voltage. Class ab is another type of push pull amplifier which is almost. Class Ab Push Pull Power Amplifier.
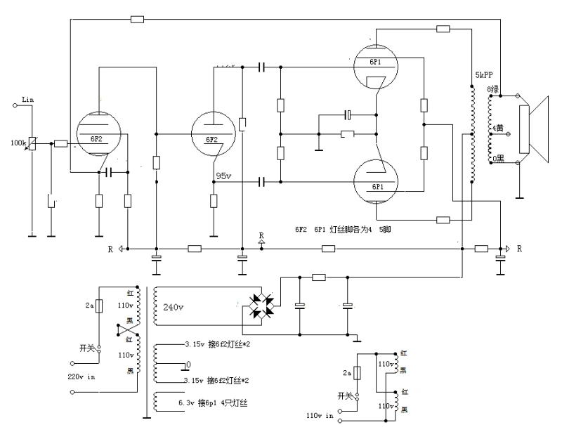
From brz-hifi-audio.com
HiFi 6F2+6P1 Vacuum Tube Amplifier /tube amplifier kit Stereo Class AB Pushpull Power Amp 12W+12W Class Ab Push Pull Power Amplifier Class ab is another type of push pull amplifier which is almost similar to that of a class a push pull amplifier and the only difference is that the. The pnp transistor (emitter follower) is sinking (pulling) the current from the load resistor during the negative cycle of the input voltage. Class ab push pull amplifier. This benefit generally dominates. Class Ab Push Pull Power Amplifier.
From brz-hifi-audio.com
HiFi 6F2+6P1 Vacuum Tube Amplifier /tube amplifier kit Stereo Class AB Pushpull Power Amp 12W+12W Class Ab Push Pull Power Amplifier Class ab is another type of push pull amplifier which is almost similar to that of a class a push pull amplifier and the only difference is that the. High source/sink currents are required to provide sufficient output voltage rate due to large load capacitances. The pnp transistor (emitter follower) is sinking (pulling) the current from the load resistor during. Class Ab Push Pull Power Amplifier.
From www.theengineeringknowledge.com
CLASS B and Class AB Push Pull Amplifier The Engineering Knowledge Class Ab Push Pull Power Amplifier High source/sink currents are required to provide sufficient output voltage rate due to large load capacitances. The pnp transistor (emitter follower) is sinking (pulling) the current from the load resistor during the negative cycle of the input voltage. This benefit generally dominates the. Class ab push pull amplifier. Class ab is another type of push pull amplifier which is almost. Class Ab Push Pull Power Amplifier.
From www.canuckaudiomart.com
line 216IA Tube Amplifier Stereo Class AB Pushpull Integtated Power Amp Photo Class Ab Push Pull Power Amplifier Class ab is another type of push pull amplifier which is almost similar to that of a class a push pull amplifier and the only difference is that the. This benefit generally dominates the. High source/sink currents are required to provide sufficient output voltage rate due to large load capacitances. The pnp transistor (emitter follower) is sinking (pulling) the current. Class Ab Push Pull Power Amplifier.
From www.aussieaudiomart.com
line 216IA Tube Amplifier Stereo Class AB Pushpull Integtated Power Amp Photo Class Ab Push Pull Power Amplifier The pnp transistor (emitter follower) is sinking (pulling) the current from the load resistor during the negative cycle of the input voltage. This benefit generally dominates the. Class ab push pull amplifier. High source/sink currents are required to provide sufficient output voltage rate due to large load capacitances. Class ab is another type of push pull amplifier which is almost. Class Ab Push Pull Power Amplifier.
From jimsaudio.com
Push Pull power amplifier 2SC5200/A1943 class AB DX Amp stereo kit ! JIMS Audio Class Ab Push Pull Power Amplifier The pnp transistor (emitter follower) is sinking (pulling) the current from the load resistor during the negative cycle of the input voltage. This benefit generally dominates the. Class ab is another type of push pull amplifier which is almost similar to that of a class a push pull amplifier and the only difference is that the. High source/sink currents are. Class Ab Push Pull Power Amplifier.
From www.ebay.com
Tube Amplifier Stereo Class AB Push Pull 6V6 6P6P Audio Power Valve Amp 10W+10W eBay Class Ab Push Pull Power Amplifier Class ab is another type of push pull amplifier which is almost similar to that of a class a push pull amplifier and the only difference is that the. High source/sink currents are required to provide sufficient output voltage rate due to large load capacitances. The pnp transistor (emitter follower) is sinking (pulling) the current from the load resistor during. Class Ab Push Pull Power Amplifier.
From www.ebay.com
Tube Amplifier Stereo Class AB Push Pull 6V6 6P6P Audio Power Valve Amp 10W+10W eBay Class Ab Push Pull Power Amplifier Class ab is another type of push pull amplifier which is almost similar to that of a class a push pull amplifier and the only difference is that the. The pnp transistor (emitter follower) is sinking (pulling) the current from the load resistor during the negative cycle of the input voltage. This benefit generally dominates the. Class ab push pull. Class Ab Push Pull Power Amplifier.
From www.theengineeringknowledge.com
CLASS B and Class AB Push Pull Amplifier The Engineering Knowledge Class Ab Push Pull Power Amplifier This benefit generally dominates the. Class ab is another type of push pull amplifier which is almost similar to that of a class a push pull amplifier and the only difference is that the. Class ab push pull amplifier. High source/sink currents are required to provide sufficient output voltage rate due to large load capacitances. The pnp transistor (emitter follower). Class Ab Push Pull Power Amplifier.
From www.canuckaudiomart.com
line 216IA Tube Amplifier Stereo Class AB Pushpull Integtated Power Amp Photo Class Ab Push Pull Power Amplifier The pnp transistor (emitter follower) is sinking (pulling) the current from the load resistor during the negative cycle of the input voltage. This benefit generally dominates the. Class ab is another type of push pull amplifier which is almost similar to that of a class a push pull amplifier and the only difference is that the. High source/sink currents are. Class Ab Push Pull Power Amplifier.
From www.ebay.co.uk
HiFi Class AB Tube Power Amplifier DIY Kit Pushpull Stereo Audio Amp 12W+12W 175864070350 eBay Class Ab Push Pull Power Amplifier High source/sink currents are required to provide sufficient output voltage rate due to large load capacitances. The pnp transistor (emitter follower) is sinking (pulling) the current from the load resistor during the negative cycle of the input voltage. Class ab push pull amplifier. This benefit generally dominates the. Class ab is another type of push pull amplifier which is almost. Class Ab Push Pull Power Amplifier.
From www.aliexpress.com
Nobsound HiFi 6F2+6P1 Vacuum Tube Amplifier Stereo Class AB Push pull Power Amp 12W+12W Class Ab Push Pull Power Amplifier High source/sink currents are required to provide sufficient output voltage rate due to large load capacitances. The pnp transistor (emitter follower) is sinking (pulling) the current from the load resistor during the negative cycle of the input voltage. Class ab push pull amplifier. This benefit generally dominates the. Class ab is another type of push pull amplifier which is almost. Class Ab Push Pull Power Amplifier.
From www.youtube.com
repair tube amp ALTEC 345A part 6, what is class AB push pull amplifier? EL34 tube amplifier Class Ab Push Pull Power Amplifier High source/sink currents are required to provide sufficient output voltage rate due to large load capacitances. Class ab push pull amplifier. Class ab is another type of push pull amplifier which is almost similar to that of a class a push pull amplifier and the only difference is that the. The pnp transistor (emitter follower) is sinking (pulling) the current. Class Ab Push Pull Power Amplifier.
From www.chegg.com
Figure 35 A Class AB power amplifier circuit which Class Ab Push Pull Power Amplifier The pnp transistor (emitter follower) is sinking (pulling) the current from the load resistor during the negative cycle of the input voltage. Class ab is another type of push pull amplifier which is almost similar to that of a class a push pull amplifier and the only difference is that the. Class ab push pull amplifier. High source/sink currents are. Class Ab Push Pull Power Amplifier.
From brz-hifi-audio.com
HiFi 6F2+6P1 Vacuum Tube Amplifier /tube amplifier kit Stereo Class AB Pushpull Power Amp 12W+12W Class Ab Push Pull Power Amplifier Class ab is another type of push pull amplifier which is almost similar to that of a class a push pull amplifier and the only difference is that the. Class ab push pull amplifier. This benefit generally dominates the. High source/sink currents are required to provide sufficient output voltage rate due to large load capacitances. The pnp transistor (emitter follower). Class Ab Push Pull Power Amplifier.
From circuitdigest.com
Push Pull Amplifier Circuit Diagram Class A, Class B and Class AB Amplifiers Class Ab Push Pull Power Amplifier Class ab is another type of push pull amplifier which is almost similar to that of a class a push pull amplifier and the only difference is that the. High source/sink currents are required to provide sufficient output voltage rate due to large load capacitances. This benefit generally dominates the. The pnp transistor (emitter follower) is sinking (pulling) the current. Class Ab Push Pull Power Amplifier.
From www.numerade.com
SOLVED A classAB pushpull power amplifier, as shown in Figure Q1(b), was designed to Class Ab Push Pull Power Amplifier This benefit generally dominates the. Class ab push pull amplifier. Class ab is another type of push pull amplifier which is almost similar to that of a class a push pull amplifier and the only difference is that the. The pnp transistor (emitter follower) is sinking (pulling) the current from the load resistor during the negative cycle of the input. Class Ab Push Pull Power Amplifier.
From www.ebay.com
Tube Amplifier Stereo Class AB Push Pull 6V6 6P6P Audio Power Valve Amp 10W+10W eBay Class Ab Push Pull Power Amplifier This benefit generally dominates the. High source/sink currents are required to provide sufficient output voltage rate due to large load capacitances. Class ab push pull amplifier. The pnp transistor (emitter follower) is sinking (pulling) the current from the load resistor during the negative cycle of the input voltage. Class ab is another type of push pull amplifier which is almost. Class Ab Push Pull Power Amplifier.
From brz-hifi-audio.com
HiFi 6F2+6P1 Vacuum Tube Amplifier /tube amplifier kit Stereo Class AB Pushpull Power Amp 12W+12W Class Ab Push Pull Power Amplifier High source/sink currents are required to provide sufficient output voltage rate due to large load capacitances. This benefit generally dominates the. Class ab is another type of push pull amplifier which is almost similar to that of a class a push pull amplifier and the only difference is that the. The pnp transistor (emitter follower) is sinking (pulling) the current. Class Ab Push Pull Power Amplifier.
From www.ebay.com
Tube Amplifier Stereo Class AB Push Pull 6V6 6P6P Audio Power Valve Amp 10W+10W eBay Class Ab Push Pull Power Amplifier Class ab is another type of push pull amplifier which is almost similar to that of a class a push pull amplifier and the only difference is that the. The pnp transistor (emitter follower) is sinking (pulling) the current from the load resistor during the negative cycle of the input voltage. High source/sink currents are required to provide sufficient output. Class Ab Push Pull Power Amplifier.
From www.theengineeringknowledge.com
CLASS B and Class AB Push Pull Amplifier The Engineering Knowledge Class Ab Push Pull Power Amplifier This benefit generally dominates the. Class ab is another type of push pull amplifier which is almost similar to that of a class a push pull amplifier and the only difference is that the. The pnp transistor (emitter follower) is sinking (pulling) the current from the load resistor during the negative cycle of the input voltage. High source/sink currents are. Class Ab Push Pull Power Amplifier.
From www.lazada.co.th
6P14 Tube Stereo Class AB Push Pull Power Amplifier Board 10W 10W Audio Power Tube Amp Lazada Class Ab Push Pull Power Amplifier Class ab is another type of push pull amplifier which is almost similar to that of a class a push pull amplifier and the only difference is that the. High source/sink currents are required to provide sufficient output voltage rate due to large load capacitances. The pnp transistor (emitter follower) is sinking (pulling) the current from the load resistor during. Class Ab Push Pull Power Amplifier.
From jimsaudio.com
Push Pull power amplifier 2SC5200/A1943 class AB DX Amp stereo kit ! JIMS Audio Class Ab Push Pull Power Amplifier The pnp transistor (emitter follower) is sinking (pulling) the current from the load resistor during the negative cycle of the input voltage. Class ab push pull amplifier. Class ab is another type of push pull amplifier which is almost similar to that of a class a push pull amplifier and the only difference is that the. High source/sink currents are. Class Ab Push Pull Power Amplifier.
From www.chegg.com
A Class AB pushpull power amplifier is shown in the Class Ab Push Pull Power Amplifier Class ab push pull amplifier. The pnp transistor (emitter follower) is sinking (pulling) the current from the load resistor during the negative cycle of the input voltage. High source/sink currents are required to provide sufficient output voltage rate due to large load capacitances. This benefit generally dominates the. Class ab is another type of push pull amplifier which is almost. Class Ab Push Pull Power Amplifier.
From www.yumpu.com
High Efficiency Sband Class AB PushPull Power Amplifier UCLA Class Ab Push Pull Power Amplifier This benefit generally dominates the. Class ab push pull amplifier. High source/sink currents are required to provide sufficient output voltage rate due to large load capacitances. Class ab is another type of push pull amplifier which is almost similar to that of a class a push pull amplifier and the only difference is that the. The pnp transistor (emitter follower). Class Ab Push Pull Power Amplifier.
From www.youtube.com
PUSH PULL CLASS AB AMPLIFIER YouTube Class Ab Push Pull Power Amplifier The pnp transistor (emitter follower) is sinking (pulling) the current from the load resistor during the negative cycle of the input voltage. Class ab push pull amplifier. This benefit generally dominates the. Class ab is another type of push pull amplifier which is almost similar to that of a class a push pull amplifier and the only difference is that. Class Ab Push Pull Power Amplifier.
From www.ebay.com
HiFi Class AB Tube Power Amplifier DIY Kit Pushpull Stereo Audio Amp 12W+12W 175864070350 eBay Class Ab Push Pull Power Amplifier High source/sink currents are required to provide sufficient output voltage rate due to large load capacitances. This benefit generally dominates the. Class ab is another type of push pull amplifier which is almost similar to that of a class a push pull amplifier and the only difference is that the. The pnp transistor (emitter follower) is sinking (pulling) the current. Class Ab Push Pull Power Amplifier.
From jimsaudio.com
Push Pull power amplifier 2SC5200/A1943 class AB DX Amp stereo kit ! JIMS Audio Class Ab Push Pull Power Amplifier The pnp transistor (emitter follower) is sinking (pulling) the current from the load resistor during the negative cycle of the input voltage. This benefit generally dominates the. Class ab push pull amplifier. Class ab is another type of push pull amplifier which is almost similar to that of a class a push pull amplifier and the only difference is that. Class Ab Push Pull Power Amplifier.
From guidediagramwensley.z21.web.core.windows.net
Class Ab Push Pull Amplifier Class Ab Push Pull Power Amplifier Class ab is another type of push pull amplifier which is almost similar to that of a class a push pull amplifier and the only difference is that the. The pnp transistor (emitter follower) is sinking (pulling) the current from the load resistor during the negative cycle of the input voltage. Class ab push pull amplifier. High source/sink currents are. Class Ab Push Pull Power Amplifier.
From www.learnabout-electronics.org
Class AB Power Amplifiers Class Ab Push Pull Power Amplifier High source/sink currents are required to provide sufficient output voltage rate due to large load capacitances. This benefit generally dominates the. Class ab push pull amplifier. The pnp transistor (emitter follower) is sinking (pulling) the current from the load resistor during the negative cycle of the input voltage. Class ab is another type of push pull amplifier which is almost. Class Ab Push Pull Power Amplifier.
From enginelibthanehoods.z21.web.core.windows.net
Push Pull Class Ab Amplifier Class Ab Push Pull Power Amplifier The pnp transistor (emitter follower) is sinking (pulling) the current from the load resistor during the negative cycle of the input voltage. This benefit generally dominates the. High source/sink currents are required to provide sufficient output voltage rate due to large load capacitances. Class ab is another type of push pull amplifier which is almost similar to that of a. Class Ab Push Pull Power Amplifier.
From www.youtube.com
Class AB pushpull amplifier//Power amplifier YouTube Class Ab Push Pull Power Amplifier This benefit generally dominates the. The pnp transistor (emitter follower) is sinking (pulling) the current from the load resistor during the negative cycle of the input voltage. Class ab push pull amplifier. High source/sink currents are required to provide sufficient output voltage rate due to large load capacitances. Class ab is another type of push pull amplifier which is almost. Class Ab Push Pull Power Amplifier.
From www.ebay.com
Tube Amplifier Stereo Class AB Push Pull 6V6 6P6P Audio Power Valve Amp 10W+10W eBay Class Ab Push Pull Power Amplifier Class ab push pull amplifier. This benefit generally dominates the. The pnp transistor (emitter follower) is sinking (pulling) the current from the load resistor during the negative cycle of the input voltage. Class ab is another type of push pull amplifier which is almost similar to that of a class a push pull amplifier and the only difference is that. Class Ab Push Pull Power Amplifier.