Jackson Field Converter . As a java developer, a common task you’ll encounter is converting between java objects and json. The jackson jsonnode class contains a set of methods that can convert a field value to. This article illustrated how to get to a custom json output with jackson 2, by using serializers. In this example we will learn how to do custom deserialization and serialization using @jsonserialize and @jsondeserialize. Jackson is a solid and mature json serialization/deserialization library for java. The objectmapper api provides a straightforward way to parse. If i have a pojo field of type a that i want serialized as being of type b, i can easily achieve this with a pair of converters:. The implementation of all these examples and. Convert json to and from java pojos, implement custom deserializers/serializers and.
from exokmqbyc.blob.core.windows.net
As a java developer, a common task you’ll encounter is converting between java objects and json. In this example we will learn how to do custom deserialization and serialization using @jsonserialize and @jsondeserialize. The implementation of all these examples and. The objectmapper api provides a straightforward way to parse. Jackson is a solid and mature json serialization/deserialization library for java. The jackson jsonnode class contains a set of methods that can convert a field value to. Convert json to and from java pojos, implement custom deserializers/serializers and. This article illustrated how to get to a custom json output with jackson 2, by using serializers. If i have a pojo field of type a that i want serialized as being of type b, i can easily achieve this with a pair of converters:.
Jackson Field Cleveland Metroparks at Carrie Cabrera blog
Jackson Field Converter The implementation of all these examples and. The implementation of all these examples and. As a java developer, a common task you’ll encounter is converting between java objects and json. The objectmapper api provides a straightforward way to parse. The jackson jsonnode class contains a set of methods that can convert a field value to. This article illustrated how to get to a custom json output with jackson 2, by using serializers. Jackson is a solid and mature json serialization/deserialization library for java. Convert json to and from java pojos, implement custom deserializers/serializers and. If i have a pojo field of type a that i want serialized as being of type b, i can easily achieve this with a pair of converters:. In this example we will learn how to do custom deserialization and serialization using @jsonserialize and @jsondeserialize.
From www.science.org
Energy Conversion at Reconnection Fronts Science Jackson Field Converter The implementation of all these examples and. Jackson is a solid and mature json serialization/deserialization library for java. As a java developer, a common task you’ll encounter is converting between java objects and json. The objectmapper api provides a straightforward way to parse. In this example we will learn how to do custom deserialization and serialization using @jsonserialize and @jsondeserialize.. Jackson Field Converter.
From dzkjqb.cug.edu.cn
Stress amplification of the landslide slip zone during vertical Pwave Jackson Field Converter In this example we will learn how to do custom deserialization and serialization using @jsonserialize and @jsondeserialize. If i have a pojo field of type a that i want serialized as being of type b, i can easily achieve this with a pair of converters:. The jackson jsonnode class contains a set of methods that can convert a field value. Jackson Field Converter.
From www.michigan.org
Jackson Field Home of the Lansing Lugnuts Michigan Jackson Field Converter As a java developer, a common task you’ll encounter is converting between java objects and json. The objectmapper api provides a straightforward way to parse. The jackson jsonnode class contains a set of methods that can convert a field value to. Convert json to and from java pojos, implement custom deserializers/serializers and. In this example we will learn how to. Jackson Field Converter.
From www.milb.com
jacksonfieldtoreturntoonehundredpercentcapacityonjune1st Jackson Field Converter As a java developer, a common task you’ll encounter is converting between java objects and json. The implementation of all these examples and. Jackson is a solid and mature json serialization/deserialization library for java. The objectmapper api provides a straightforward way to parse. Convert json to and from java pojos, implement custom deserializers/serializers and. The jackson jsonnode class contains a. Jackson Field Converter.
From hxefhgvin.blob.core.windows.net
Jackson Field Age at Paul Brook blog Jackson Field Converter The implementation of all these examples and. The objectmapper api provides a straightforward way to parse. If i have a pojo field of type a that i want serialized as being of type b, i can easily achieve this with a pair of converters:. The jackson jsonnode class contains a set of methods that can convert a field value to.. Jackson Field Converter.
From www.chegg.com
Solved 1. The flyback converter illustrated below operates Jackson Field Converter In this example we will learn how to do custom deserialization and serialization using @jsonserialize and @jsondeserialize. Convert json to and from java pojos, implement custom deserializers/serializers and. Jackson is a solid and mature json serialization/deserialization library for java. The implementation of all these examples and. If i have a pojo field of type a that i want serialized as. Jackson Field Converter.
From www.slideserve.com
PPT ALPs (Axionlike Particles) PowerPoint Presentation, free Jackson Field Converter If i have a pojo field of type a that i want serialized as being of type b, i can easily achieve this with a pair of converters:. As a java developer, a common task you’ll encounter is converting between java objects and json. The objectmapper api provides a straightforward way to parse. The jackson jsonnode class contains a set. Jackson Field Converter.
From morganstatebears.com
Tia Jackson Women's Track and Field State University Athletics Jackson Field Converter If i have a pojo field of type a that i want serialized as being of type b, i can easily achieve this with a pair of converters:. Convert json to and from java pojos, implement custom deserializers/serializers and. As a java developer, a common task you’ll encounter is converting between java objects and json. This article illustrated how to. Jackson Field Converter.
From www.mdpi.com
Nanomaterials Free FullText OnChip Reconfigurable and Jackson Field Converter The jackson jsonnode class contains a set of methods that can convert a field value to. The objectmapper api provides a straightforward way to parse. Jackson is a solid and mature json serialization/deserialization library for java. In this example we will learn how to do custom deserialization and serialization using @jsonserialize and @jsondeserialize. This article illustrated how to get to. Jackson Field Converter.
From exokmqbyc.blob.core.windows.net
Jackson Field Cleveland Metroparks at Carrie Cabrera blog Jackson Field Converter If i have a pojo field of type a that i want serialized as being of type b, i can easily achieve this with a pair of converters:. Convert json to and from java pojos, implement custom deserializers/serializers and. In this example we will learn how to do custom deserialization and serialization using @jsonserialize and @jsondeserialize. This article illustrated how. Jackson Field Converter.
From www.mouser.com
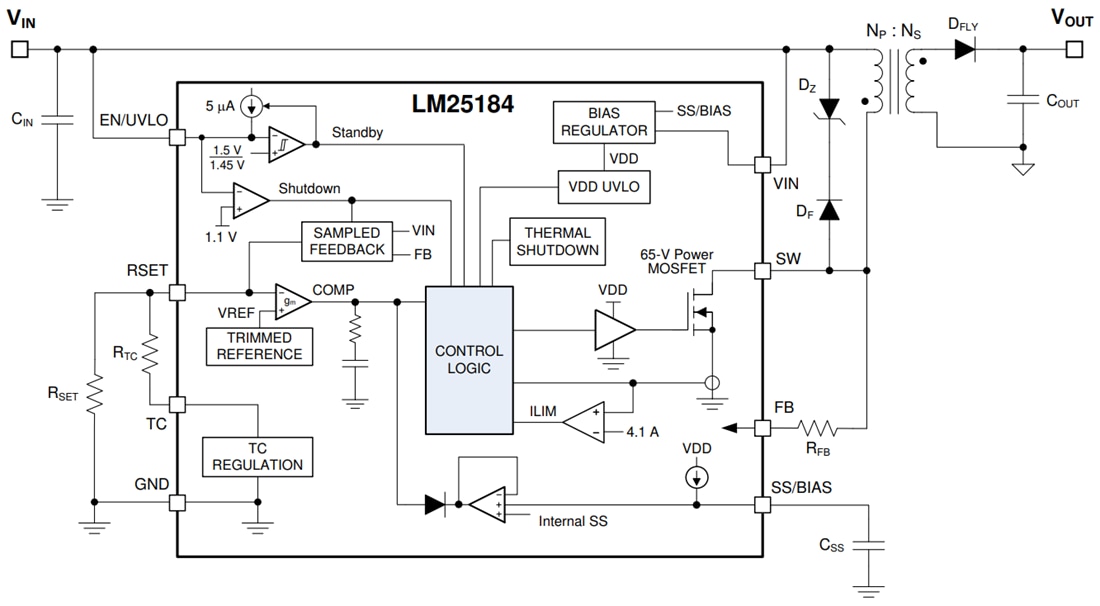
LM25184/LM25184Q1 PSR Flyback DC/DC Converter TI Mouser Jackson Field Converter Convert json to and from java pojos, implement custom deserializers/serializers and. Jackson is a solid and mature json serialization/deserialization library for java. As a java developer, a common task you’ll encounter is converting between java objects and json. The objectmapper api provides a straightforward way to parse. The jackson jsonnode class contains a set of methods that can convert a. Jackson Field Converter.
From www.vrogue.co
Single Phase Fully Controlled Converters With Source vrogue.co Jackson Field Converter If i have a pojo field of type a that i want serialized as being of type b, i can easily achieve this with a pair of converters:. The objectmapper api provides a straightforward way to parse. Jackson is a solid and mature json serialization/deserialization library for java. The jackson jsonnode class contains a set of methods that can convert. Jackson Field Converter.
From www.michigan.org
Jackson Field Home of the Lansing Lugnuts Michigan Jackson Field Converter The jackson jsonnode class contains a set of methods that can convert a field value to. In this example we will learn how to do custom deserialization and serialization using @jsonserialize and @jsondeserialize. As a java developer, a common task you’ll encounter is converting between java objects and json. Convert json to and from java pojos, implement custom deserializers/serializers and.. Jackson Field Converter.
From attacomsian.com
Convert JSON array to a list using Jackson in Java Jackson Field Converter As a java developer, a common task you’ll encounter is converting between java objects and json. The jackson jsonnode class contains a set of methods that can convert a field value to. The objectmapper api provides a straightforward way to parse. Jackson is a solid and mature json serialization/deserialization library for java. Convert json to and from java pojos, implement. Jackson Field Converter.
From exokmqbyc.blob.core.windows.net
Jackson Field Cleveland Metroparks at Carrie Cabrera blog Jackson Field Converter This article illustrated how to get to a custom json output with jackson 2, by using serializers. In this example we will learn how to do custom deserialization and serialization using @jsonserialize and @jsondeserialize. The jackson jsonnode class contains a set of methods that can convert a field value to. Jackson is a solid and mature json serialization/deserialization library for. Jackson Field Converter.
From www.researchgate.net
Simulated electric field distribution of the mode converter at 9.4 GHz Jackson Field Converter Convert json to and from java pojos, implement custom deserializers/serializers and. The implementation of all these examples and. In this example we will learn how to do custom deserialization and serialization using @jsonserialize and @jsondeserialize. The objectmapper api provides a straightforward way to parse. This article illustrated how to get to a custom json output with jackson 2, by using. Jackson Field Converter.
From attacomsian.com
How to Ignore Null Fields with Jackson in Java Jackson Field Converter Jackson is a solid and mature json serialization/deserialization library for java. Convert json to and from java pojos, implement custom deserializers/serializers and. If i have a pojo field of type a that i want serialized as being of type b, i can easily achieve this with a pair of converters:. The jackson jsonnode class contains a set of methods that. Jackson Field Converter.
From www.newstadiumjourney.com
Jackson Field Lansing Lugnuts Jackson Field Converter The implementation of all these examples and. Convert json to and from java pojos, implement custom deserializers/serializers and. Jackson is a solid and mature json serialization/deserialization library for java. This article illustrated how to get to a custom json output with jackson 2, by using serializers. The jackson jsonnode class contains a set of methods that can convert a field. Jackson Field Converter.
From leonwheeler.z13.web.core.windows.net
Jackson Field Seating Chart Jackson Field Converter Jackson is a solid and mature json serialization/deserialization library for java. If i have a pojo field of type a that i want serialized as being of type b, i can easily achieve this with a pair of converters:. The jackson jsonnode class contains a set of methods that can convert a field value to. As a java developer, a. Jackson Field Converter.
From www.chegg.com
Solved 1. The flyback converter illustrated below operates Jackson Field Converter The objectmapper api provides a straightforward way to parse. If i have a pojo field of type a that i want serialized as being of type b, i can easily achieve this with a pair of converters:. Jackson is a solid and mature json serialization/deserialization library for java. The jackson jsonnode class contains a set of methods that can convert. Jackson Field Converter.
From tourmkr.com
Jackson Field Jackson Field Converter As a java developer, a common task you’ll encounter is converting between java objects and json. The implementation of all these examples and. This article illustrated how to get to a custom json output with jackson 2, by using serializers. Jackson is a solid and mature json serialization/deserialization library for java. The objectmapper api provides a straightforward way to parse.. Jackson Field Converter.
From www.abebooks.co.uk
The Long Field by Jackson, Kurt (2002) timkcbooks Jackson Field Converter The jackson jsonnode class contains a set of methods that can convert a field value to. In this example we will learn how to do custom deserialization and serialization using @jsonserialize and @jsondeserialize. Jackson is a solid and mature json serialization/deserialization library for java. The objectmapper api provides a straightforward way to parse. If i have a pojo field of. Jackson Field Converter.
From tubesound.com
Jackson 648series Rebuild & Calibration Jackson Field Converter Jackson is a solid and mature json serialization/deserialization library for java. The jackson jsonnode class contains a set of methods that can convert a field value to. As a java developer, a common task you’ll encounter is converting between java objects and json. The objectmapper api provides a straightforward way to parse. If i have a pojo field of type. Jackson Field Converter.
From morganstatebears.com
Tia Jackson Women's Track and Field State University Athletics Jackson Field Converter Convert json to and from java pojos, implement custom deserializers/serializers and. As a java developer, a common task you’ll encounter is converting between java objects and json. If i have a pojo field of type a that i want serialized as being of type b, i can easily achieve this with a pair of converters:. The implementation of all these. Jackson Field Converter.
From mindcityrp.fandom.com
Jackson Field Wiki MindCity Fandom Jackson Field Converter Jackson is a solid and mature json serialization/deserialization library for java. In this example we will learn how to do custom deserialization and serialization using @jsonserialize and @jsondeserialize. If i have a pojo field of type a that i want serialized as being of type b, i can easily achieve this with a pair of converters:. Convert json to and. Jackson Field Converter.
From dgkccu.fandom.com
Jackson Field Characters DGKCCU The Drew Gooden, Danny Gonzalez and Jackson Field Converter The implementation of all these examples and. This article illustrated how to get to a custom json output with jackson 2, by using serializers. In this example we will learn how to do custom deserialization and serialization using @jsonserialize and @jsondeserialize. The objectmapper api provides a straightforward way to parse. Convert json to and from java pojos, implement custom deserializers/serializers. Jackson Field Converter.
From ballparkdigest.com
NoCo Owlz to open season at Jackson Field Ballpark Digest Jackson Field Converter If i have a pojo field of type a that i want serialized as being of type b, i can easily achieve this with a pair of converters:. Convert json to and from java pojos, implement custom deserializers/serializers and. This article illustrated how to get to a custom json output with jackson 2, by using serializers. Jackson is a solid. Jackson Field Converter.
From www.youtube.com
Jackson Field Day YouTube Jackson Field Converter This article illustrated how to get to a custom json output with jackson 2, by using serializers. As a java developer, a common task you’ll encounter is converting between java objects and json. Jackson is a solid and mature json serialization/deserialization library for java. If i have a pojo field of type a that i want serialized as being of. Jackson Field Converter.
From acervolima.com
Converter objeto Java em string Json usando a API Jackson Acervo Lima Jackson Field Converter This article illustrated how to get to a custom json output with jackson 2, by using serializers. In this example we will learn how to do custom deserialization and serialization using @jsonserialize and @jsondeserialize. Convert json to and from java pojos, implement custom deserializers/serializers and. If i have a pojo field of type a that i want serialized as being. Jackson Field Converter.
From www.bhphotovideo.com
Edirol / Roland VC50HD Video Field Converter VC50HD B&H Photo Jackson Field Converter In this example we will learn how to do custom deserialization and serialization using @jsonserialize and @jsondeserialize. The implementation of all these examples and. This article illustrated how to get to a custom json output with jackson 2, by using serializers. The jackson jsonnode class contains a set of methods that can convert a field value to. As a java. Jackson Field Converter.
From www.remcom.com
Rectangular Waveguide Mode Converters — Jackson Field Converter The objectmapper api provides a straightforward way to parse. As a java developer, a common task you’ll encounter is converting between java objects and json. In this example we will learn how to do custom deserialization and serialization using @jsonserialize and @jsondeserialize. The implementation of all these examples and. If i have a pojo field of type a that i. Jackson Field Converter.
From morganstatebears.com
Tia Jackson Women's Track and Field State University Athletics Jackson Field Converter As a java developer, a common task you’ll encounter is converting between java objects and json. The implementation of all these examples and. If i have a pojo field of type a that i want serialized as being of type b, i can easily achieve this with a pair of converters:. The jackson jsonnode class contains a set of methods. Jackson Field Converter.
From www.lansingstatejournal.com
Lansing Lugnuts' stadium name changes to Jackson Field Jackson Field Converter The jackson jsonnode class contains a set of methods that can convert a field value to. Convert json to and from java pojos, implement custom deserializers/serializers and. The objectmapper api provides a straightforward way to parse. If i have a pojo field of type a that i want serialized as being of type b, i can easily achieve this with. Jackson Field Converter.
From visitalpinetx.com
An aerial shot of the Jackson Field Alpine, Texas Jackson Field Converter The implementation of all these examples and. Convert json to and from java pojos, implement custom deserializers/serializers and. If i have a pojo field of type a that i want serialized as being of type b, i can easily achieve this with a pair of converters:. As a java developer, a common task you’ll encounter is converting between java objects. Jackson Field Converter.
From giotliebg.blob.core.windows.net
Jackson Field Virginia at Stephanie Edwards blog Jackson Field Converter The objectmapper api provides a straightforward way to parse. If i have a pojo field of type a that i want serialized as being of type b, i can easily achieve this with a pair of converters:. The jackson jsonnode class contains a set of methods that can convert a field value to. This article illustrated how to get to. Jackson Field Converter.