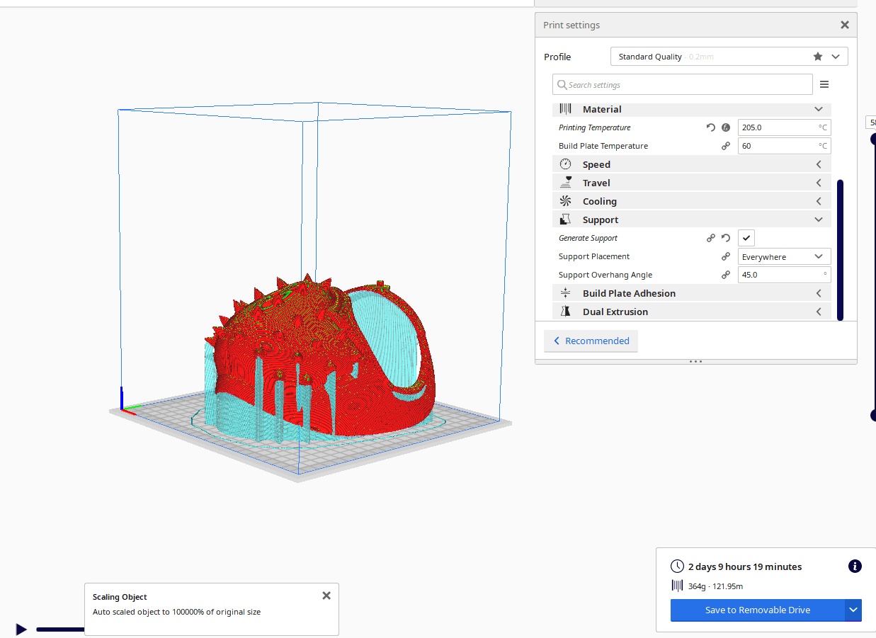
How Accurate Is Cura Time Estimate . Cura can give you only an estimation and it can differ from the real print time. I just wanted give an attaboy to cura for its highly accurate print time estimate. Also, the estimates seem more accurate for objects which require less travel and retraction than those which require more. Given the dimensions of the model, slicing software can. Cura's preview tab estimated 19 hours and 8 minutes. You could check the travel speeds and. The reason, shortly speaking, why cura doesn't show an accurate time display is because it has a storage bank of what your jerk and acceleration. To estimate the 3d printing time of an stl file, simply import the file into a slicer like cura or prusaslicer, scale your model to the size you want to create, input slicer settings such as layer height, infill density, printing speed, etc. Cura filament length estimates are accurate. They are not an estimate but outputs from given parameters. Make a note of the maximum acceleration value set in your.
from www.slideserve.com
Given the dimensions of the model, slicing software can. Cura filament length estimates are accurate. To estimate the 3d printing time of an stl file, simply import the file into a slicer like cura or prusaslicer, scale your model to the size you want to create, input slicer settings such as layer height, infill density, printing speed, etc. Make a note of the maximum acceleration value set in your. I just wanted give an attaboy to cura for its highly accurate print time estimate. The reason, shortly speaking, why cura doesn't show an accurate time display is because it has a storage bank of what your jerk and acceleration. You could check the travel speeds and. Cura's preview tab estimated 19 hours and 8 minutes. Also, the estimates seem more accurate for objects which require less travel and retraction than those which require more. They are not an estimate but outputs from given parameters.
PPT Estimating Techniques PowerPoint Presentation, free download ID
How Accurate Is Cura Time Estimate To estimate the 3d printing time of an stl file, simply import the file into a slicer like cura or prusaslicer, scale your model to the size you want to create, input slicer settings such as layer height, infill density, printing speed, etc. Make a note of the maximum acceleration value set in your. You could check the travel speeds and. Cura filament length estimates are accurate. I just wanted give an attaboy to cura for its highly accurate print time estimate. The reason, shortly speaking, why cura doesn't show an accurate time display is because it has a storage bank of what your jerk and acceleration. Also, the estimates seem more accurate for objects which require less travel and retraction than those which require more. Cura can give you only an estimation and it can differ from the real print time. To estimate the 3d printing time of an stl file, simply import the file into a slicer like cura or prusaslicer, scale your model to the size you want to create, input slicer settings such as layer height, infill density, printing speed, etc. They are not an estimate but outputs from given parameters. Cura's preview tab estimated 19 hours and 8 minutes. Given the dimensions of the model, slicing software can.
From www.reddit.com
Any idea why my holes are squishy in the z axis? Have checked steps a How Accurate Is Cura Time Estimate Cura filament length estimates are accurate. To estimate the 3d printing time of an stl file, simply import the file into a slicer like cura or prusaslicer, scale your model to the size you want to create, input slicer settings such as layer height, infill density, printing speed, etc. I just wanted give an attaboy to cura for its highly. How Accurate Is Cura Time Estimate.
From www.3dv.com
How to increase print accuracy on the Ultimaker 2+ and 3 using Cura? How Accurate Is Cura Time Estimate Given the dimensions of the model, slicing software can. They are not an estimate but outputs from given parameters. Cura's preview tab estimated 19 hours and 8 minutes. To estimate the 3d printing time of an stl file, simply import the file into a slicer like cura or prusaslicer, scale your model to the size you want to create, input. How Accurate Is Cura Time Estimate.
From www.popular.pics
Very accurate Cura estimated print time on my longest print ever How Accurate Is Cura Time Estimate They are not an estimate but outputs from given parameters. The reason, shortly speaking, why cura doesn't show an accurate time display is because it has a storage bank of what your jerk and acceleration. I just wanted give an attaboy to cura for its highly accurate print time estimate. Cura filament length estimates are accurate. Given the dimensions of. How Accurate Is Cura Time Estimate.
From thetinkersworkshop.blogspot.com
The Tinkers Accurate Cura 3D Print Time Estimate Solution! How Accurate Is Cura Time Estimate Cura filament length estimates are accurate. They are not an estimate but outputs from given parameters. Cura's preview tab estimated 19 hours and 8 minutes. You could check the travel speeds and. Make a note of the maximum acceleration value set in your. I just wanted give an attaboy to cura for its highly accurate print time estimate. Cura can. How Accurate Is Cura Time Estimate.
From community.ultimaker.com
Gcode rendering accuracy? [Cura 3.6] UltiMaker Cura UltiMaker How Accurate Is Cura Time Estimate To estimate the 3d printing time of an stl file, simply import the file into a slicer like cura or prusaslicer, scale your model to the size you want to create, input slicer settings such as layer height, infill density, printing speed, etc. You could check the travel speeds and. The reason, shortly speaking, why cura doesn't show an accurate. How Accurate Is Cura Time Estimate.
From www.makeuseof.com
The Top 5 Cura Plugins to Make 3D Printing Reliable and Convenient How Accurate Is Cura Time Estimate Also, the estimates seem more accurate for objects which require less travel and retraction than those which require more. Cura can give you only an estimation and it can differ from the real print time. Cura filament length estimates are accurate. Cura's preview tab estimated 19 hours and 8 minutes. I just wanted give an attaboy to cura for its. How Accurate Is Cura Time Estimate.
From www.reddit.com
Very accurate Cura estimated print time on my longest print ever r/Cura How Accurate Is Cura Time Estimate Make a note of the maximum acceleration value set in your. Cura can give you only an estimation and it can differ from the real print time. They are not an estimate but outputs from given parameters. Cura filament length estimates are accurate. To estimate the 3d printing time of an stl file, simply import the file into a slicer. How Accurate Is Cura Time Estimate.
From buildit.sdsu.edu
Estimate Print Times with Cura build IT SDSU Library How Accurate Is Cura Time Estimate Cura can give you only an estimation and it can differ from the real print time. Also, the estimates seem more accurate for objects which require less travel and retraction than those which require more. Make a note of the maximum acceleration value set in your. To estimate the 3d printing time of an stl file, simply import the file. How Accurate Is Cura Time Estimate.
From www.projectmanager.com
Time Estimation in Project Management Tips & Techniques How Accurate Is Cura Time Estimate You could check the travel speeds and. I just wanted give an attaboy to cura for its highly accurate print time estimate. They are not an estimate but outputs from given parameters. Cura can give you only an estimation and it can differ from the real print time. Given the dimensions of the model, slicing software can. Cura's preview tab. How Accurate Is Cura Time Estimate.
From buildit.sdsu.edu
Estimate Print Times with Cura build IT SDSU Library How Accurate Is Cura Time Estimate I just wanted give an attaboy to cura for its highly accurate print time estimate. Cura's preview tab estimated 19 hours and 8 minutes. Given the dimensions of the model, slicing software can. To estimate the 3d printing time of an stl file, simply import the file into a slicer like cura or prusaslicer, scale your model to the size. How Accurate Is Cura Time Estimate.
From community.ultimaker.com
Cura all layer start from the corner UltiMaker Cura UltiMaker How Accurate Is Cura Time Estimate Cura's preview tab estimated 19 hours and 8 minutes. To estimate the 3d printing time of an stl file, simply import the file into a slicer like cura or prusaslicer, scale your model to the size you want to create, input slicer settings such as layer height, infill density, printing speed, etc. They are not an estimate but outputs from. How Accurate Is Cura Time Estimate.
From www.3dprintbeast.com
What Causes Cura Time Estimates to Be Wrong? (How to Fix?) 3D Print Beast How Accurate Is Cura Time Estimate Make a note of the maximum acceleration value set in your. The reason, shortly speaking, why cura doesn't show an accurate time display is because it has a storage bank of what your jerk and acceleration. Also, the estimates seem more accurate for objects which require less travel and retraction than those which require more. You could check the travel. How Accurate Is Cura Time Estimate.
From www.reddit.com
Trying to get accurate prints, but Cura just handles 'round things How Accurate Is Cura Time Estimate To estimate the 3d printing time of an stl file, simply import the file into a slicer like cura or prusaslicer, scale your model to the size you want to create, input slicer settings such as layer height, infill density, printing speed, etc. Given the dimensions of the model, slicing software can. Also, the estimates seem more accurate for objects. How Accurate Is Cura Time Estimate.
From www.reddit.com
I want to know how accurate this cura print time is? (More in comments How Accurate Is Cura Time Estimate Also, the estimates seem more accurate for objects which require less travel and retraction than those which require more. You could check the travel speeds and. Cura can give you only an estimation and it can differ from the real print time. Make a note of the maximum acceleration value set in your. Cura filament length estimates are accurate. They. How Accurate Is Cura Time Estimate.
From www.youtube.com
Cura 5 vs Cura 4 Accuracy Testing is it really better? YouTube How Accurate Is Cura Time Estimate Also, the estimates seem more accurate for objects which require less travel and retraction than those which require more. Cura's preview tab estimated 19 hours and 8 minutes. To estimate the 3d printing time of an stl file, simply import the file into a slicer like cura or prusaslicer, scale your model to the size you want to create, input. How Accurate Is Cura Time Estimate.
From buildit.sdsu.edu
Estimate Print Times with Cura build IT SDSU Library How Accurate Is Cura Time Estimate Also, the estimates seem more accurate for objects which require less travel and retraction than those which require more. To estimate the 3d printing time of an stl file, simply import the file into a slicer like cura or prusaslicer, scale your model to the size you want to create, input slicer settings such as layer height, infill density, printing. How Accurate Is Cura Time Estimate.
From www.youtube.com
Accurate Print Times with Cura Slicer 4.2.1 YouTube How Accurate Is Cura Time Estimate Cura can give you only an estimation and it can differ from the real print time. Also, the estimates seem more accurate for objects which require less travel and retraction than those which require more. They are not an estimate but outputs from given parameters. Given the dimensions of the model, slicing software can. Make a note of the maximum. How Accurate Is Cura Time Estimate.
From www.reddit.com
Time estimation accurate? Cura estimated 1 day 5 hours. r/ender3 How Accurate Is Cura Time Estimate Cura's preview tab estimated 19 hours and 8 minutes. Make a note of the maximum acceleration value set in your. I just wanted give an attaboy to cura for its highly accurate print time estimate. Also, the estimates seem more accurate for objects which require less travel and retraction than those which require more. You could check the travel speeds. How Accurate Is Cura Time Estimate.
From www.popular.pics
Very accurate Cura estimated print time on my longest print ever How Accurate Is Cura Time Estimate You could check the travel speeds and. To estimate the 3d printing time of an stl file, simply import the file into a slicer like cura or prusaslicer, scale your model to the size you want to create, input slicer settings such as layer height, infill density, printing speed, etc. They are not an estimate but outputs from given parameters.. How Accurate Is Cura Time Estimate.
From www.reddit.com
[Version 3.1] Neptune thumbnail plugin with print time estimate etc How Accurate Is Cura Time Estimate To estimate the 3d printing time of an stl file, simply import the file into a slicer like cura or prusaslicer, scale your model to the size you want to create, input slicer settings such as layer height, infill density, printing speed, etc. Make a note of the maximum acceleration value set in your. Cura's preview tab estimated 19 hours. How Accurate Is Cura Time Estimate.
From 3dprintschooling.com
How Accurate Is Cura Filament & Print Estimates? Settings Explained How Accurate Is Cura Time Estimate They are not an estimate but outputs from given parameters. Make a note of the maximum acceleration value set in your. I just wanted give an attaboy to cura for its highly accurate print time estimate. Given the dimensions of the model, slicing software can. Cura's preview tab estimated 19 hours and 8 minutes. Cura can give you only an. How Accurate Is Cura Time Estimate.
From community.ultimaker.com
Cura 2.3.1 time prediction on UM2+ display UltiMaker Cura UltiMaker How Accurate Is Cura Time Estimate To estimate the 3d printing time of an stl file, simply import the file into a slicer like cura or prusaslicer, scale your model to the size you want to create, input slicer settings such as layer height, infill density, printing speed, etc. Cura's preview tab estimated 19 hours and 8 minutes. Also, the estimates seem more accurate for objects. How Accurate Is Cura Time Estimate.
From community.ultimaker.com
Cura 3.0 Time Estimate Not Accurate UltiMaker Cura UltiMaker How Accurate Is Cura Time Estimate Cura filament length estimates are accurate. The reason, shortly speaking, why cura doesn't show an accurate time display is because it has a storage bank of what your jerk and acceleration. Make a note of the maximum acceleration value set in your. Given the dimensions of the model, slicing software can. Cura can give you only an estimation and it. How Accurate Is Cura Time Estimate.
From 3dprinterly.com
How to Fix Cura Wrong Time Estimates Ender 3 and More 3D Printerly How Accurate Is Cura Time Estimate The reason, shortly speaking, why cura doesn't show an accurate time display is because it has a storage bank of what your jerk and acceleration. To estimate the 3d printing time of an stl file, simply import the file into a slicer like cura or prusaslicer, scale your model to the size you want to create, input slicer settings such. How Accurate Is Cura Time Estimate.
From www.constructionbusinessowner.com
4 Types of Construction Estimates You Need How Accurate Is Cura Time Estimate You could check the travel speeds and. To estimate the 3d printing time of an stl file, simply import the file into a slicer like cura or prusaslicer, scale your model to the size you want to create, input slicer settings such as layer height, infill density, printing speed, etc. Cura filament length estimates are accurate. Cura's preview tab estimated. How Accurate Is Cura Time Estimate.
From www.youtube.com
Cura Time Saver Setting YouTube How Accurate Is Cura Time Estimate Cura filament length estimates are accurate. The reason, shortly speaking, why cura doesn't show an accurate time display is because it has a storage bank of what your jerk and acceleration. Cura's preview tab estimated 19 hours and 8 minutes. Cura can give you only an estimation and it can differ from the real print time. To estimate the 3d. How Accurate Is Cura Time Estimate.
From www.reddit.com
Cura Time Estimate is WAY off r/AnycubicVyper How Accurate Is Cura Time Estimate Cura can give you only an estimation and it can differ from the real print time. Make a note of the maximum acceleration value set in your. They are not an estimate but outputs from given parameters. Given the dimensions of the model, slicing software can. Cura filament length estimates are accurate. Also, the estimates seem more accurate for objects. How Accurate Is Cura Time Estimate.
From boosthigh.com
Software Project Estimation Accurate Calculations Using ThreePoint How Accurate Is Cura Time Estimate They are not an estimate but outputs from given parameters. Cura filament length estimates are accurate. Cura's preview tab estimated 19 hours and 8 minutes. You could check the travel speeds and. The reason, shortly speaking, why cura doesn't show an accurate time display is because it has a storage bank of what your jerk and acceleration. Cura can give. How Accurate Is Cura Time Estimate.
From mudassiriqbal.net
Accuracy of Estimates PMP/CAPM Mudassir Iqbal How Accurate Is Cura Time Estimate Given the dimensions of the model, slicing software can. Cura filament length estimates are accurate. To estimate the 3d printing time of an stl file, simply import the file into a slicer like cura or prusaslicer, scale your model to the size you want to create, input slicer settings such as layer height, infill density, printing speed, etc. Also, the. How Accurate Is Cura Time Estimate.
From www.reddit.com
[Version 2.1] Neptune thumbnail plugin with print time estimate etc How Accurate Is Cura Time Estimate Given the dimensions of the model, slicing software can. To estimate the 3d printing time of an stl file, simply import the file into a slicer like cura or prusaslicer, scale your model to the size you want to create, input slicer settings such as layer height, infill density, printing speed, etc. Cura's preview tab estimated 19 hours and 8. How Accurate Is Cura Time Estimate.
From www.slideserve.com
PPT Estimating Techniques PowerPoint Presentation, free download ID How Accurate Is Cura Time Estimate You could check the travel speeds and. They are not an estimate but outputs from given parameters. Make a note of the maximum acceleration value set in your. Cura can give you only an estimation and it can differ from the real print time. I just wanted give an attaboy to cura for its highly accurate print time estimate. The. How Accurate Is Cura Time Estimate.
From community.ultimaker.com
Cura ignoring small gap UltiMaker Cura UltiMaker Community of 3D How Accurate Is Cura Time Estimate Cura filament length estimates are accurate. The reason, shortly speaking, why cura doesn't show an accurate time display is because it has a storage bank of what your jerk and acceleration. Make a note of the maximum acceleration value set in your. Given the dimensions of the model, slicing software can. To estimate the 3d printing time of an stl. How Accurate Is Cura Time Estimate.
From tigosoftware.com
How to Estimate the Cost of Software Development AGILEAN Solutions How Accurate Is Cura Time Estimate Make a note of the maximum acceleration value set in your. Given the dimensions of the model, slicing software can. I just wanted give an attaboy to cura for its highly accurate print time estimate. Cura's preview tab estimated 19 hours and 8 minutes. Also, the estimates seem more accurate for objects which require less travel and retraction than those. How Accurate Is Cura Time Estimate.
From www.reddit.com
Is this data accurate? Please read my comment attached. r/Cura How Accurate Is Cura Time Estimate To estimate the 3d printing time of an stl file, simply import the file into a slicer like cura or prusaslicer, scale your model to the size you want to create, input slicer settings such as layer height, infill density, printing speed, etc. Given the dimensions of the model, slicing software can. Also, the estimates seem more accurate for objects. How Accurate Is Cura Time Estimate.
From www.reddit.com
Cura print time estimates out of whack? I just printed this thing, and How Accurate Is Cura Time Estimate The reason, shortly speaking, why cura doesn't show an accurate time display is because it has a storage bank of what your jerk and acceleration. You could check the travel speeds and. Make a note of the maximum acceleration value set in your. They are not an estimate but outputs from given parameters. Also, the estimates seem more accurate for. How Accurate Is Cura Time Estimate.