How To Use Thread In Cpp . Class to represent individual threads of execution. In this case, each process is associated with a unit called a thread. In a unix/linux operating system, the c/c++ languages provide the posix thread (pthread) standard api (application program interface) for all thread related functions. A thread of execution is a sequence of. In multithread processes, there are many threads executed simultaneously, which are independent of one another. Void task1(std::string msg) { std::cout << task1. Also, while creating a thread, we need. Threads allow multiple functions to execute concurrently. Create a function that you want the thread to execute, for example: It allows us to create multiple threads for concurrent process flow. The class thread represents a single thread of execution. In c++, the std::thread is a class template that is used to create and manage threads.
from www.youtube.com
The class thread represents a single thread of execution. In multithread processes, there are many threads executed simultaneously, which are independent of one another. Void task1(std::string msg) { std::cout << task1. In a unix/linux operating system, the c/c++ languages provide the posix thread (pthread) standard api (application program interface) for all thread related functions. In c++, the std::thread is a class template that is used to create and manage threads. It allows us to create multiple threads for concurrent process flow. Class to represent individual threads of execution. A thread of execution is a sequence of. Create a function that you want the thread to execute, for example: In this case, each process is associated with a unit called a thread.
C++ Is clientside of thriftcpp threadsafe? YouTube
How To Use Thread In Cpp It allows us to create multiple threads for concurrent process flow. Create a function that you want the thread to execute, for example: Also, while creating a thread, we need. A thread of execution is a sequence of. In multithread processes, there are many threads executed simultaneously, which are independent of one another. Class to represent individual threads of execution. The class thread represents a single thread of execution. Void task1(std::string msg) { std::cout << task1. In this case, each process is associated with a unit called a thread. Threads allow multiple functions to execute concurrently. In c++, the std::thread is a class template that is used to create and manage threads. It allows us to create multiple threads for concurrent process flow. In a unix/linux operating system, the c/c++ languages provide the posix thread (pthread) standard api (application program interface) for all thread related functions.
From github.com
[Tips] How to use matplotlibcpp in asynchronous single thread in C++ How To Use Thread In Cpp Create a function that you want the thread to execute, for example: It allows us to create multiple threads for concurrent process flow. In multithread processes, there are many threads executed simultaneously, which are independent of one another. A thread of execution is a sequence of. Class to represent individual threads of execution. In this case, each process is associated. How To Use Thread In Cpp.
From threadreaderapp.com
Thread by hackingcpp on Thread Reader App Thread Reader App How To Use Thread In Cpp In this case, each process is associated with a unit called a thread. It allows us to create multiple threads for concurrent process flow. Create a function that you want the thread to execute, for example: Void task1(std::string msg) { std::cout << task1. Threads allow multiple functions to execute concurrently. Class to represent individual threads of execution. In c++, the. How To Use Thread In Cpp.
From iq.opengenus.org
Threads in C++ How To Use Thread In Cpp Also, while creating a thread, we need. In this case, each process is associated with a unit called a thread. The class thread represents a single thread of execution. Void task1(std::string msg) { std::cout << task1. In multithread processes, there are many threads executed simultaneously, which are independent of one another. Create a function that you want the thread to. How To Use Thread In Cpp.
From www.wikihow.com
How to Write a For Loop in CPP 10 Steps (with Pictures) wikiHow How To Use Thread In Cpp The class thread represents a single thread of execution. In this case, each process is associated with a unit called a thread. In c++, the std::thread is a class template that is used to create and manage threads. Threads allow multiple functions to execute concurrently. Also, while creating a thread, we need. It allows us to create multiple threads for. How To Use Thread In Cpp.
From cyberbisson.com
PStack src/psystem/thread_info.cpp File Reference How To Use Thread In Cpp Also, while creating a thread, we need. Create a function that you want the thread to execute, for example: In a unix/linux operating system, the c/c++ languages provide the posix thread (pthread) standard api (application program interface) for all thread related functions. In this case, each process is associated with a unit called a thread. Threads allow multiple functions to. How To Use Thread In Cpp.
From threadreaderapp.com
Thread by hackingcpp on Thread Reader App Thread Reader App How To Use Thread In Cpp It allows us to create multiple threads for concurrent process flow. Void task1(std::string msg) { std::cout << task1. Class to represent individual threads of execution. In multithread processes, there are many threads executed simultaneously, which are independent of one another. In a unix/linux operating system, the c/c++ languages provide the posix thread (pthread) standard api (application program interface) for all. How To Use Thread In Cpp.
From www.youtube.com
Lecture6 How to execute different functions using different threads How To Use Thread In Cpp Threads allow multiple functions to execute concurrently. The class thread represents a single thread of execution. Class to represent individual threads of execution. In this case, each process is associated with a unit called a thread. A thread of execution is a sequence of. In c++, the std::thread is a class template that is used to create and manage threads.. How To Use Thread In Cpp.
From github.com
threadpoolcpp/thread_pool.hpp at master · inkooboo/threadpoolcpp How To Use Thread In Cpp In this case, each process is associated with a unit called a thread. In c++, the std::thread is a class template that is used to create and manage threads. Void task1(std::string msg) { std::cout << task1. Threads allow multiple functions to execute concurrently. Create a function that you want the thread to execute, for example: In a unix/linux operating system,. How To Use Thread In Cpp.
From www.dre.vanderbilt.edu
ACE Thread_Adapter.cpp File Reference How To Use Thread In Cpp In multithread processes, there are many threads executed simultaneously, which are independent of one another. In c++, the std::thread is a class template that is used to create and manage threads. A thread of execution is a sequence of. In a unix/linux operating system, the c/c++ languages provide the posix thread (pthread) standard api (application program interface) for all thread. How To Use Thread In Cpp.
From www.youtube.com
CPP Programlama Ders 22 Thread'in Kullanımı Örnek 1 Part 1 How To Use Thread In Cpp Void task1(std::string msg) { std::cout << task1. A thread of execution is a sequence of. In a unix/linux operating system, the c/c++ languages provide the posix thread (pthread) standard api (application program interface) for all thread related functions. In this case, each process is associated with a unit called a thread. Class to represent individual threads of execution. Create a. How To Use Thread In Cpp.
From github.com
GitHub How To Use Thread In Cpp Threads allow multiple functions to execute concurrently. Also, while creating a thread, we need. Void task1(std::string msg) { std::cout << task1. It allows us to create multiple threads for concurrent process flow. In multithread processes, there are many threads executed simultaneously, which are independent of one another. Class to represent individual threads of execution. A thread of execution is a. How To Use Thread In Cpp.
From github.com
GitHub paulocoutinhox/cppthreadsafecontainer C++ Thread Safe How To Use Thread In Cpp The class thread represents a single thread of execution. A thread of execution is a sequence of. Class to represent individual threads of execution. It allows us to create multiple threads for concurrent process flow. Threads allow multiple functions to execute concurrently. Void task1(std::string msg) { std::cout << task1. In c++, the std::thread is a class template that is used. How To Use Thread In Cpp.
From www.youtube.com
CPP Programlama Ders 1 Thread'lere Giriş YouTube How To Use Thread In Cpp In this case, each process is associated with a unit called a thread. Create a function that you want the thread to execute, for example: Void task1(std::string msg) { std::cout << task1. Also, while creating a thread, we need. The class thread represents a single thread of execution. A thread of execution is a sequence of. In c++, the std::thread. How To Use Thread In Cpp.
From github.com
GitHub VimalKrishna/SeinfeldIntroductionsUsingCppThreads How To Use Thread In Cpp In this case, each process is associated with a unit called a thread. A thread of execution is a sequence of. Also, while creating a thread, we need. In multithread processes, there are many threads executed simultaneously, which are independent of one another. In a unix/linux operating system, the c/c++ languages provide the posix thread (pthread) standard api (application program. How To Use Thread In Cpp.
From btechgeeks.com
CPP 11 Multithreading Part 2 Joining and Detaching Threads std How To Use Thread In Cpp A thread of execution is a sequence of. In multithread processes, there are many threads executed simultaneously, which are independent of one another. The class thread represents a single thread of execution. Create a function that you want the thread to execute, for example: In this case, each process is associated with a unit called a thread. Class to represent. How To Use Thread In Cpp.
From github.com
GitHub sprinfall/cppthreadstudy C++ 线程库示例及教程 How To Use Thread In Cpp In a unix/linux operating system, the c/c++ languages provide the posix thread (pthread) standard api (application program interface) for all thread related functions. The class thread represents a single thread of execution. In multithread processes, there are many threads executed simultaneously, which are independent of one another. A thread of execution is a sequence of. Threads allow multiple functions to. How To Use Thread In Cpp.
From slideplayer.com
5. Multithreading UNIT 5 Multithreading ppt download How To Use Thread In Cpp In multithread processes, there are many threads executed simultaneously, which are independent of one another. It allows us to create multiple threads for concurrent process flow. Void task1(std::string msg) { std::cout << task1. Class to represent individual threads of execution. Also, while creating a thread, we need. Threads allow multiple functions to execute concurrently. In a unix/linux operating system, the. How To Use Thread In Cpp.
From www.youtube.com
How to create threads in CPP ? YouTube How To Use Thread In Cpp The class thread represents a single thread of execution. In a unix/linux operating system, the c/c++ languages provide the posix thread (pthread) standard api (application program interface) for all thread related functions. Create a function that you want the thread to execute, for example: In multithread processes, there are many threads executed simultaneously, which are independent of one another. Void. How To Use Thread In Cpp.
From www.youtube.com
CPP Programlama Ders 24 Thread'in Kullanımı Örnek 2 Part 2 How To Use Thread In Cpp In multithread processes, there are many threads executed simultaneously, which are independent of one another. Also, while creating a thread, we need. In a unix/linux operating system, the c/c++ languages provide the posix thread (pthread) standard api (application program interface) for all thread related functions. In this case, each process is associated with a unit called a thread. In c++,. How To Use Thread In Cpp.
From github.com
GitHub dzui42unit/CppandThreads Some examples how C++ How To Use Thread In Cpp In this case, each process is associated with a unit called a thread. In c++, the std::thread is a class template that is used to create and manage threads. Class to represent individual threads of execution. In a unix/linux operating system, the c/c++ languages provide the posix thread (pthread) standard api (application program interface) for all thread related functions. Threads. How To Use Thread In Cpp.
From www.chegg.com
Purpose To practice PosixThreads trainLine.cpp Four How To Use Thread In Cpp Threads allow multiple functions to execute concurrently. In a unix/linux operating system, the c/c++ languages provide the posix thread (pthread) standard api (application program interface) for all thread related functions. Also, while creating a thread, we need. Create a function that you want the thread to execute, for example: In c++, the std::thread is a class template that is used. How To Use Thread In Cpp.
From github.com
GitHub hghaemi/ThreadExampleCPPQT This is an example of threads How To Use Thread In Cpp Create a function that you want the thread to execute, for example: Also, while creating a thread, we need. Void task1(std::string msg) { std::cout << task1. In multithread processes, there are many threads executed simultaneously, which are independent of one another. In this case, each process is associated with a unit called a thread. A thread of execution is a. How To Use Thread In Cpp.
From www.youtube.com
C++ Is clientside of thriftcpp threadsafe? YouTube How To Use Thread In Cpp It allows us to create multiple threads for concurrent process flow. Void task1(std::string msg) { std::cout << task1. Create a function that you want the thread to execute, for example: In c++, the std::thread is a class template that is used to create and manage threads. A thread of execution is a sequence of. Also, while creating a thread, we. How To Use Thread In Cpp.
From homeworkocean.com
(Solved Homework) In this task, you are required to implement methods How To Use Thread In Cpp In multithread processes, there are many threads executed simultaneously, which are independent of one another. Void task1(std::string msg) { std::cout << task1. In this case, each process is associated with a unit called a thread. It allows us to create multiple threads for concurrent process flow. The class thread represents a single thread of execution. A thread of execution is. How To Use Thread In Cpp.
From www.geeksforgeeks.org
C++ Program to Show Thread Interface and Memory Consistency Errors How To Use Thread In Cpp In this case, each process is associated with a unit called a thread. The class thread represents a single thread of execution. A thread of execution is a sequence of. Class to represent individual threads of execution. In a unix/linux operating system, the c/c++ languages provide the posix thread (pthread) standard api (application program interface) for all thread related functions.. How To Use Thread In Cpp.
From cboard.cprogramming.com
How to Use Libraries in my cpp file? (Version 2) Page 2 How To Use Thread In Cpp A thread of execution is a sequence of. In this case, each process is associated with a unit called a thread. In a unix/linux operating system, the c/c++ languages provide the posix thread (pthread) standard api (application program interface) for all thread related functions. Class to represent individual threads of execution. Also, while creating a thread, we need. Threads allow. How To Use Thread In Cpp.
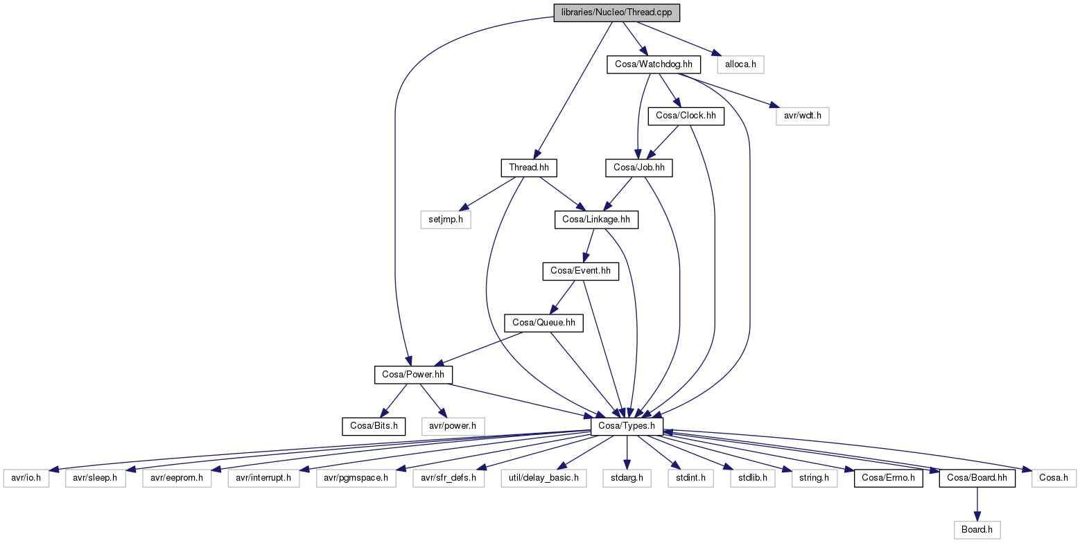
From mikaelpatel.github.io
COSA libraries/Nucleo/Thread.cpp File Reference How To Use Thread In Cpp Threads allow multiple functions to execute concurrently. In a unix/linux operating system, the c/c++ languages provide the posix thread (pthread) standard api (application program interface) for all thread related functions. A thread of execution is a sequence of. Void task1(std::string msg) { std::cout << task1. Class to represent individual threads of execution. In c++, the std::thread is a class template. How To Use Thread In Cpp.
From stackoverflow.com
multithreading C++ Proper way to share value (data) between How To Use Thread In Cpp In a unix/linux operating system, the c/c++ languages provide the posix thread (pthread) standard api (application program interface) for all thread related functions. It allows us to create multiple threads for concurrent process flow. In this case, each process is associated with a unit called a thread. Also, while creating a thread, we need. A thread of execution is a. How To Use Thread In Cpp.
From www.instms.com
Sum of series using do while loop cpp tutorial How To Use Thread In Cpp Threads allow multiple functions to execute concurrently. The class thread represents a single thread of execution. In a unix/linux operating system, the c/c++ languages provide the posix thread (pthread) standard api (application program interface) for all thread related functions. Void task1(std::string msg) { std::cout << task1. Also, while creating a thread, we need. Class to represent individual threads of execution.. How To Use Thread In Cpp.
From www.youtube.com
Threads in cpp/c++ programming in linux YouTube How To Use Thread In Cpp The class thread represents a single thread of execution. In multithread processes, there are many threads executed simultaneously, which are independent of one another. Also, while creating a thread, we need. In this case, each process is associated with a unit called a thread. In a unix/linux operating system, the c/c++ languages provide the posix thread (pthread) standard api (application. How To Use Thread In Cpp.
From github.com
[API] How to control number of threads used in OpenVINO runtime in cpp How To Use Thread In Cpp In multithread processes, there are many threads executed simultaneously, which are independent of one another. Create a function that you want the thread to execute, for example: The class thread represents a single thread of execution. Also, while creating a thread, we need. In a unix/linux operating system, the c/c++ languages provide the posix thread (pthread) standard api (application program. How To Use Thread In Cpp.
From devsday.ru
C++ Pair Functions DevsDay.ru How To Use Thread In Cpp Threads allow multiple functions to execute concurrently. A thread of execution is a sequence of. In this case, each process is associated with a unit called a thread. In c++, the std::thread is a class template that is used to create and manage threads. In a unix/linux operating system, the c/c++ languages provide the posix thread (pthread) standard api (application. How To Use Thread In Cpp.
From threadreaderapp.com
Thread by hackingcpp on Thread Reader App Thread Reader App How To Use Thread In Cpp Class to represent individual threads of execution. Also, while creating a thread, we need. In this case, each process is associated with a unit called a thread. In multithread processes, there are many threads executed simultaneously, which are independent of one another. The class thread represents a single thread of execution. Create a function that you want the thread to. How To Use Thread In Cpp.
From www.youtube.com
CPP Programlama Ders 23 Thread'in Kullanımı Örnek 2 Part 1 How To Use Thread In Cpp In c++, the std::thread is a class template that is used to create and manage threads. A thread of execution is a sequence of. Class to represent individual threads of execution. Threads allow multiple functions to execute concurrently. It allows us to create multiple threads for concurrent process flow. In a unix/linux operating system, the c/c++ languages provide the posix. How To Use Thread In Cpp.
From www.bogotobogo.com
C++ Tutorial MultiThreaded Programming C++11 A 2020 How To Use Thread In Cpp Void task1(std::string msg) { std::cout << task1. The class thread represents a single thread of execution. In c++, the std::thread is a class template that is used to create and manage threads. In this case, each process is associated with a unit called a thread. A thread of execution is a sequence of. It allows us to create multiple threads. How To Use Thread In Cpp.