Difference Between Hartley And Colpitts Oscillator . the hartley oscillator is a particularly useful circuit for producing good quality sine wave signals in the rf range, (30khz to 30mhz) although at the higher. conditions for oscillations, colpitts oscillator, hartley oscillator, armstrong oscillator, examples. You can change the frequency of the colpitts either by. handy hint, at tafe we learned to remember the difference between hartley and colpitts oscillators with [h]artley. the hartley oscillator design uses two inductive coils in series with a parallel capacitor to form its resonance tank circuit producing sinusoidal. the hartley oscillator has a tap between two coils, while the colpitts has a tap between two capacitors.
from www.ee-diary.com
conditions for oscillations, colpitts oscillator, hartley oscillator, armstrong oscillator, examples. the hartley oscillator has a tap between two coils, while the colpitts has a tap between two capacitors. handy hint, at tafe we learned to remember the difference between hartley and colpitts oscillators with [h]artley. the hartley oscillator is a particularly useful circuit for producing good quality sine wave signals in the rf range, (30khz to 30mhz) although at the higher. the hartley oscillator design uses two inductive coils in series with a parallel capacitor to form its resonance tank circuit producing sinusoidal. You can change the frequency of the colpitts either by.
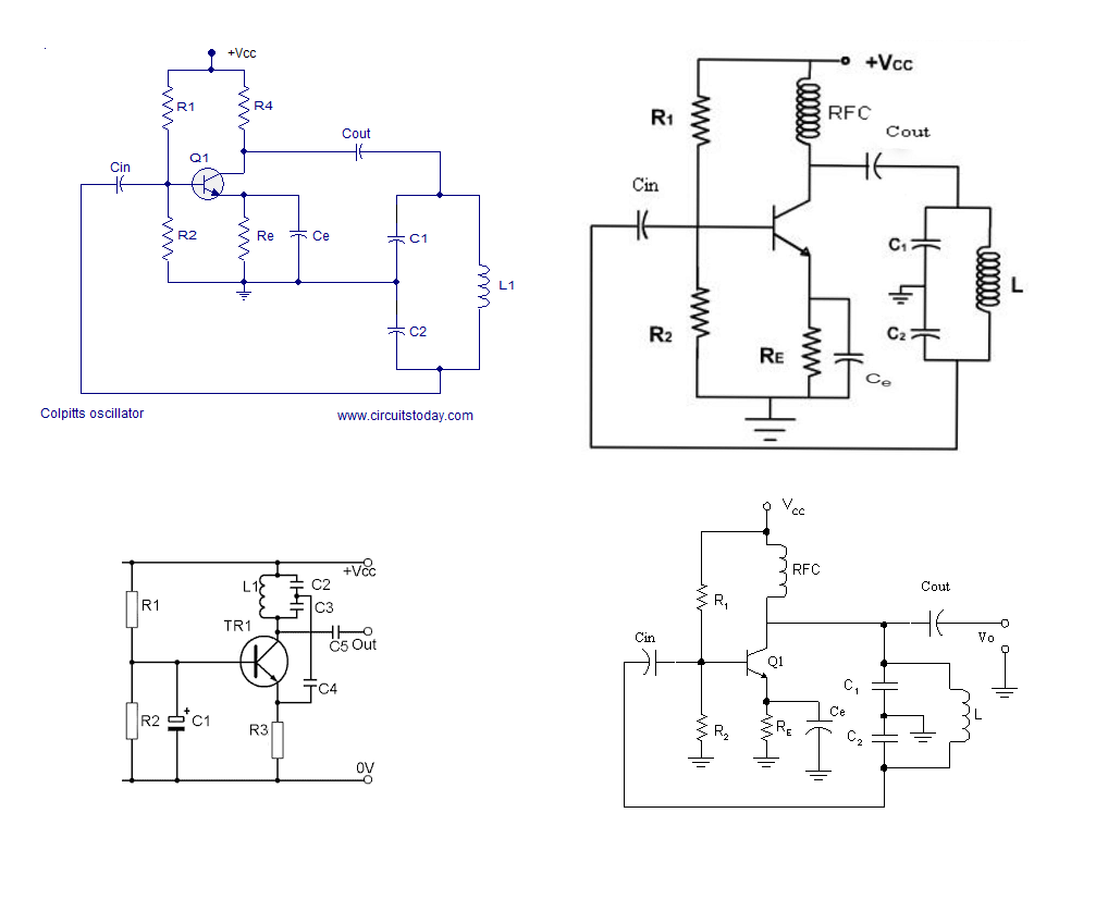
Design of Colpitts and Hartley Oscillator with 2SC1815 NPN bipolar
Difference Between Hartley And Colpitts Oscillator the hartley oscillator design uses two inductive coils in series with a parallel capacitor to form its resonance tank circuit producing sinusoidal. conditions for oscillations, colpitts oscillator, hartley oscillator, armstrong oscillator, examples. handy hint, at tafe we learned to remember the difference between hartley and colpitts oscillators with [h]artley. the hartley oscillator design uses two inductive coils in series with a parallel capacitor to form its resonance tank circuit producing sinusoidal. the hartley oscillator has a tap between two coils, while the colpitts has a tap between two capacitors. the hartley oscillator is a particularly useful circuit for producing good quality sine wave signals in the rf range, (30khz to 30mhz) although at the higher. You can change the frequency of the colpitts either by.
From www.scribd.com
Hartley & Colpitts Oscillator PDF Difference Between Hartley And Colpitts Oscillator the hartley oscillator is a particularly useful circuit for producing good quality sine wave signals in the rf range, (30khz to 30mhz) although at the higher. You can change the frequency of the colpitts either by. the hartley oscillator design uses two inductive coils in series with a parallel capacitor to form its resonance tank circuit producing sinusoidal.. Difference Between Hartley And Colpitts Oscillator.
From www.studocu.com
Comparison between Colpitts oscillator and Hartley oscillator Difference Between Hartley And Colpitts Oscillator conditions for oscillations, colpitts oscillator, hartley oscillator, armstrong oscillator, examples. the hartley oscillator is a particularly useful circuit for producing good quality sine wave signals in the rf range, (30khz to 30mhz) although at the higher. You can change the frequency of the colpitts either by. handy hint, at tafe we learned to remember the difference between. Difference Between Hartley And Colpitts Oscillator.
From brainly.in
Questions1. What is the difference between Hartley Oscillator and Difference Between Hartley And Colpitts Oscillator the hartley oscillator design uses two inductive coils in series with a parallel capacitor to form its resonance tank circuit producing sinusoidal. the hartley oscillator is a particularly useful circuit for producing good quality sine wave signals in the rf range, (30khz to 30mhz) although at the higher. the hartley oscillator has a tap between two coils,. Difference Between Hartley And Colpitts Oscillator.
From www.slideserve.com
PPT Oscillators PowerPoint Presentation, free download ID5594930 Difference Between Hartley And Colpitts Oscillator the hartley oscillator design uses two inductive coils in series with a parallel capacitor to form its resonance tank circuit producing sinusoidal. conditions for oscillations, colpitts oscillator, hartley oscillator, armstrong oscillator, examples. the hartley oscillator is a particularly useful circuit for producing good quality sine wave signals in the rf range, (30khz to 30mhz) although at the. Difference Between Hartley And Colpitts Oscillator.
From www.ee-diary.com
difference between pierce and Colpitts oscillators eediary Difference Between Hartley And Colpitts Oscillator handy hint, at tafe we learned to remember the difference between hartley and colpitts oscillators with [h]artley. the hartley oscillator is a particularly useful circuit for producing good quality sine wave signals in the rf range, (30khz to 30mhz) although at the higher. the hartley oscillator has a tap between two coils, while the colpitts has a. Difference Between Hartley And Colpitts Oscillator.
From www.youtube.com
Difference Between Hartely and Colpitt oscillator YouTube Difference Between Hartley And Colpitts Oscillator conditions for oscillations, colpitts oscillator, hartley oscillator, armstrong oscillator, examples. You can change the frequency of the colpitts either by. handy hint, at tafe we learned to remember the difference between hartley and colpitts oscillators with [h]artley. the hartley oscillator design uses two inductive coils in series with a parallel capacitor to form its resonance tank circuit. Difference Between Hartley And Colpitts Oscillator.
From www.researchgate.net
(a) Colpitts oscillator circuit topology incorporating a noise filter Difference Between Hartley And Colpitts Oscillator conditions for oscillations, colpitts oscillator, hartley oscillator, armstrong oscillator, examples. the hartley oscillator is a particularly useful circuit for producing good quality sine wave signals in the rf range, (30khz to 30mhz) although at the higher. the hartley oscillator has a tap between two coils, while the colpitts has a tap between two capacitors. the hartley. Difference Between Hartley And Colpitts Oscillator.
From www.slideserve.com
PPT Oscillators PowerPoint Presentation, free download ID3127971 Difference Between Hartley And Colpitts Oscillator conditions for oscillations, colpitts oscillator, hartley oscillator, armstrong oscillator, examples. You can change the frequency of the colpitts either by. the hartley oscillator has a tap between two coils, while the colpitts has a tap between two capacitors. the hartley oscillator design uses two inductive coils in series with a parallel capacitor to form its resonance tank. Difference Between Hartley And Colpitts Oscillator.
From www.ee-diary.com
Different Topology of BJT Colpitts Oscillator eediary Difference Between Hartley And Colpitts Oscillator conditions for oscillations, colpitts oscillator, hartley oscillator, armstrong oscillator, examples. the hartley oscillator has a tap between two coils, while the colpitts has a tap between two capacitors. the hartley oscillator is a particularly useful circuit for producing good quality sine wave signals in the rf range, (30khz to 30mhz) although at the higher. You can change. Difference Between Hartley And Colpitts Oscillator.
From respuestas.me
Derivación del voltaje de salida de un oscilador Colpitts Difference Between Hartley And Colpitts Oscillator handy hint, at tafe we learned to remember the difference between hartley and colpitts oscillators with [h]artley. You can change the frequency of the colpitts either by. the hartley oscillator design uses two inductive coils in series with a parallel capacitor to form its resonance tank circuit producing sinusoidal. conditions for oscillations, colpitts oscillator, hartley oscillator, armstrong. Difference Between Hartley And Colpitts Oscillator.
From www.researchgate.net
Colpitts oscillator. Download Scientific Diagram Difference Between Hartley And Colpitts Oscillator the hartley oscillator design uses two inductive coils in series with a parallel capacitor to form its resonance tank circuit producing sinusoidal. You can change the frequency of the colpitts either by. conditions for oscillations, colpitts oscillator, hartley oscillator, armstrong oscillator, examples. handy hint, at tafe we learned to remember the difference between hartley and colpitts oscillators. Difference Between Hartley And Colpitts Oscillator.
From www.ee-diary.com
Design of Colpitts and Hartley Oscillator with 2SC1815 NPN bipolar Difference Between Hartley And Colpitts Oscillator the hartley oscillator design uses two inductive coils in series with a parallel capacitor to form its resonance tank circuit producing sinusoidal. the hartley oscillator has a tap between two coils, while the colpitts has a tap between two capacitors. the hartley oscillator is a particularly useful circuit for producing good quality sine wave signals in the. Difference Between Hartley And Colpitts Oscillator.
From www.slideserve.com
PPT Oscillators PowerPoint Presentation, free download ID1969630 Difference Between Hartley And Colpitts Oscillator You can change the frequency of the colpitts either by. handy hint, at tafe we learned to remember the difference between hartley and colpitts oscillators with [h]artley. the hartley oscillator has a tap between two coils, while the colpitts has a tap between two capacitors. the hartley oscillator is a particularly useful circuit for producing good quality. Difference Between Hartley And Colpitts Oscillator.
From www.youtube.com
Derivation of Hartley Oscillator and Colpitt's Oscillator Generalized Difference Between Hartley And Colpitts Oscillator handy hint, at tafe we learned to remember the difference between hartley and colpitts oscillators with [h]artley. the hartley oscillator has a tap between two coils, while the colpitts has a tap between two capacitors. You can change the frequency of the colpitts either by. the hartley oscillator is a particularly useful circuit for producing good quality. Difference Between Hartley And Colpitts Oscillator.
From ecstudiosystems.com
Hartley Oscillator Oscillators Basics Electronics Difference Between Hartley And Colpitts Oscillator the hartley oscillator is a particularly useful circuit for producing good quality sine wave signals in the rf range, (30khz to 30mhz) although at the higher. handy hint, at tafe we learned to remember the difference between hartley and colpitts oscillators with [h]artley. the hartley oscillator design uses two inductive coils in series with a parallel capacitor. Difference Between Hartley And Colpitts Oscillator.
From www.myshared.ru
Презентация на тему "Unit8 OSCILLATORS Condition for oscillations Difference Between Hartley And Colpitts Oscillator You can change the frequency of the colpitts either by. the hartley oscillator design uses two inductive coils in series with a parallel capacitor to form its resonance tank circuit producing sinusoidal. conditions for oscillations, colpitts oscillator, hartley oscillator, armstrong oscillator, examples. the hartley oscillator has a tap between two coils, while the colpitts has a tap. Difference Between Hartley And Colpitts Oscillator.
From www.circuitdiagram.co
circuit diagram of hartley oscillator Circuit Diagram Difference Between Hartley And Colpitts Oscillator the hartley oscillator has a tap between two coils, while the colpitts has a tap between two capacitors. the hartley oscillator design uses two inductive coils in series with a parallel capacitor to form its resonance tank circuit producing sinusoidal. conditions for oscillations, colpitts oscillator, hartley oscillator, armstrong oscillator, examples. handy hint, at tafe we learned. Difference Between Hartley And Colpitts Oscillator.
From www.ee-diary.com
Design of Colpitts and Hartley Oscillator with 2SC1815 NPN bipolar Difference Between Hartley And Colpitts Oscillator handy hint, at tafe we learned to remember the difference between hartley and colpitts oscillators with [h]artley. the hartley oscillator has a tap between two coils, while the colpitts has a tap between two capacitors. the hartley oscillator design uses two inductive coils in series with a parallel capacitor to form its resonance tank circuit producing sinusoidal.. Difference Between Hartley And Colpitts Oscillator.
From www.youtube.com
Colpitts and Hartley Oscillator YouTube Difference Between Hartley And Colpitts Oscillator the hartley oscillator has a tap between two coils, while the colpitts has a tap between two capacitors. the hartley oscillator design uses two inductive coils in series with a parallel capacitor to form its resonance tank circuit producing sinusoidal. the hartley oscillator is a particularly useful circuit for producing good quality sine wave signals in the. Difference Between Hartley And Colpitts Oscillator.
From www.youtube.com
OpAmp Hartley Oscillator LC Oscillator Feedback Oscillator YouTube Difference Between Hartley And Colpitts Oscillator conditions for oscillations, colpitts oscillator, hartley oscillator, armstrong oscillator, examples. handy hint, at tafe we learned to remember the difference between hartley and colpitts oscillators with [h]artley. the hartley oscillator is a particularly useful circuit for producing good quality sine wave signals in the rf range, (30khz to 30mhz) although at the higher. the hartley oscillator. Difference Between Hartley And Colpitts Oscillator.
From www.youtube.com
Difference between colpitts and Hartley oscillator / what is colpitts Difference Between Hartley And Colpitts Oscillator the hartley oscillator is a particularly useful circuit for producing good quality sine wave signals in the rf range, (30khz to 30mhz) although at the higher. handy hint, at tafe we learned to remember the difference between hartley and colpitts oscillators with [h]artley. the hartley oscillator has a tap between two coils, while the colpitts has a. Difference Between Hartley And Colpitts Oscillator.
From www.slideserve.com
PPT Chapter 4 Oscillator PowerPoint Presentation, free download ID Difference Between Hartley And Colpitts Oscillator conditions for oscillations, colpitts oscillator, hartley oscillator, armstrong oscillator, examples. handy hint, at tafe we learned to remember the difference between hartley and colpitts oscillators with [h]artley. the hartley oscillator is a particularly useful circuit for producing good quality sine wave signals in the rf range, (30khz to 30mhz) although at the higher. the hartley oscillator. Difference Between Hartley And Colpitts Oscillator.
From respuestas.me
Derivación del voltaje de salida de un oscilador Colpitts Difference Between Hartley And Colpitts Oscillator handy hint, at tafe we learned to remember the difference between hartley and colpitts oscillators with [h]artley. the hartley oscillator has a tap between two coils, while the colpitts has a tap between two capacitors. the hartley oscillator design uses two inductive coils in series with a parallel capacitor to form its resonance tank circuit producing sinusoidal.. Difference Between Hartley And Colpitts Oscillator.
From www.circuits-diy.com
Simple Colpitts Oscillator Circuit Difference Between Hartley And Colpitts Oscillator You can change the frequency of the colpitts either by. the hartley oscillator is a particularly useful circuit for producing good quality sine wave signals in the rf range, (30khz to 30mhz) although at the higher. the hartley oscillator design uses two inductive coils in series with a parallel capacitor to form its resonance tank circuit producing sinusoidal.. Difference Between Hartley And Colpitts Oscillator.
From mastacali.weebly.com
Hartley And Colpitts Oscillator Pdf Difference Between Hartley And Colpitts Oscillator the hartley oscillator design uses two inductive coils in series with a parallel capacitor to form its resonance tank circuit producing sinusoidal. the hartley oscillator has a tap between two coils, while the colpitts has a tap between two capacitors. You can change the frequency of the colpitts either by. conditions for oscillations, colpitts oscillator, hartley oscillator,. Difference Between Hartley And Colpitts Oscillator.
From payhip.com
Hartley And Colpitts Oscillator Circuits Using BJT Payhip Difference Between Hartley And Colpitts Oscillator the hartley oscillator has a tap between two coils, while the colpitts has a tap between two capacitors. conditions for oscillations, colpitts oscillator, hartley oscillator, armstrong oscillator, examples. the hartley oscillator design uses two inductive coils in series with a parallel capacitor to form its resonance tank circuit producing sinusoidal. handy hint, at tafe we learned. Difference Between Hartley And Colpitts Oscillator.
From www.youtube.com
Hartley and Colpitts Oscillator Explained Basic Electronics YouTube Difference Between Hartley And Colpitts Oscillator handy hint, at tafe we learned to remember the difference between hartley and colpitts oscillators with [h]artley. the hartley oscillator design uses two inductive coils in series with a parallel capacitor to form its resonance tank circuit producing sinusoidal. the hartley oscillator is a particularly useful circuit for producing good quality sine wave signals in the rf. Difference Between Hartley And Colpitts Oscillator.
From www.youtube.com
Difference Colpitts Oscillator and Hartley Oscillator in tamil YouTube Difference Between Hartley And Colpitts Oscillator handy hint, at tafe we learned to remember the difference between hartley and colpitts oscillators with [h]artley. You can change the frequency of the colpitts either by. conditions for oscillations, colpitts oscillator, hartley oscillator, armstrong oscillator, examples. the hartley oscillator is a particularly useful circuit for producing good quality sine wave signals in the rf range, (30khz. Difference Between Hartley And Colpitts Oscillator.
From www.researchgate.net
Schematic of the oscillator circuit topologies (a) singleended Difference Between Hartley And Colpitts Oscillator handy hint, at tafe we learned to remember the difference between hartley and colpitts oscillators with [h]artley. conditions for oscillations, colpitts oscillator, hartley oscillator, armstrong oscillator, examples. the hartley oscillator is a particularly useful circuit for producing good quality sine wave signals in the rf range, (30khz to 30mhz) although at the higher. You can change the. Difference Between Hartley And Colpitts Oscillator.
From solveforum.com
Differences between Colpitts oscillator circuit designs SolveForum Difference Between Hartley And Colpitts Oscillator handy hint, at tafe we learned to remember the difference between hartley and colpitts oscillators with [h]artley. the hartley oscillator has a tap between two coils, while the colpitts has a tap between two capacitors. You can change the frequency of the colpitts either by. the hartley oscillator is a particularly useful circuit for producing good quality. Difference Between Hartley And Colpitts Oscillator.
From www.circuitdiagram.co
Draw The Circuit Diagram Of A Colpitts Oscillator And Explain Its Difference Between Hartley And Colpitts Oscillator the hartley oscillator has a tap between two coils, while the colpitts has a tap between two capacitors. handy hint, at tafe we learned to remember the difference between hartley and colpitts oscillators with [h]artley. the hartley oscillator design uses two inductive coils in series with a parallel capacitor to form its resonance tank circuit producing sinusoidal.. Difference Between Hartley And Colpitts Oscillator.
From www.circuits-diy.com
Simple Hartley Oscillator Circuit Difference Between Hartley And Colpitts Oscillator conditions for oscillations, colpitts oscillator, hartley oscillator, armstrong oscillator, examples. handy hint, at tafe we learned to remember the difference between hartley and colpitts oscillators with [h]artley. You can change the frequency of the colpitts either by. the hartley oscillator is a particularly useful circuit for producing good quality sine wave signals in the rf range, (30khz. Difference Between Hartley And Colpitts Oscillator.
From www.youtube.com
COLPITTS OSCILLATOR HARTLEY OSCILLATOR FEEDBACK FRACTION YouTube Difference Between Hartley And Colpitts Oscillator the hartley oscillator is a particularly useful circuit for producing good quality sine wave signals in the rf range, (30khz to 30mhz) although at the higher. the hartley oscillator design uses two inductive coils in series with a parallel capacitor to form its resonance tank circuit producing sinusoidal. You can change the frequency of the colpitts either by.. Difference Between Hartley And Colpitts Oscillator.
From www.circuits-diy.com
Simple Colpitts Oscillator Circuit Difference Between Hartley And Colpitts Oscillator the hartley oscillator design uses two inductive coils in series with a parallel capacitor to form its resonance tank circuit producing sinusoidal. You can change the frequency of the colpitts either by. handy hint, at tafe we learned to remember the difference between hartley and colpitts oscillators with [h]artley. conditions for oscillations, colpitts oscillator, hartley oscillator, armstrong. Difference Between Hartley And Colpitts Oscillator.
From www.slideserve.com
PPT Oscillators PowerPoint Presentation, free download ID3127971 Difference Between Hartley And Colpitts Oscillator the hartley oscillator design uses two inductive coils in series with a parallel capacitor to form its resonance tank circuit producing sinusoidal. conditions for oscillations, colpitts oscillator, hartley oscillator, armstrong oscillator, examples. the hartley oscillator has a tap between two coils, while the colpitts has a tap between two capacitors. You can change the frequency of the. Difference Between Hartley And Colpitts Oscillator.