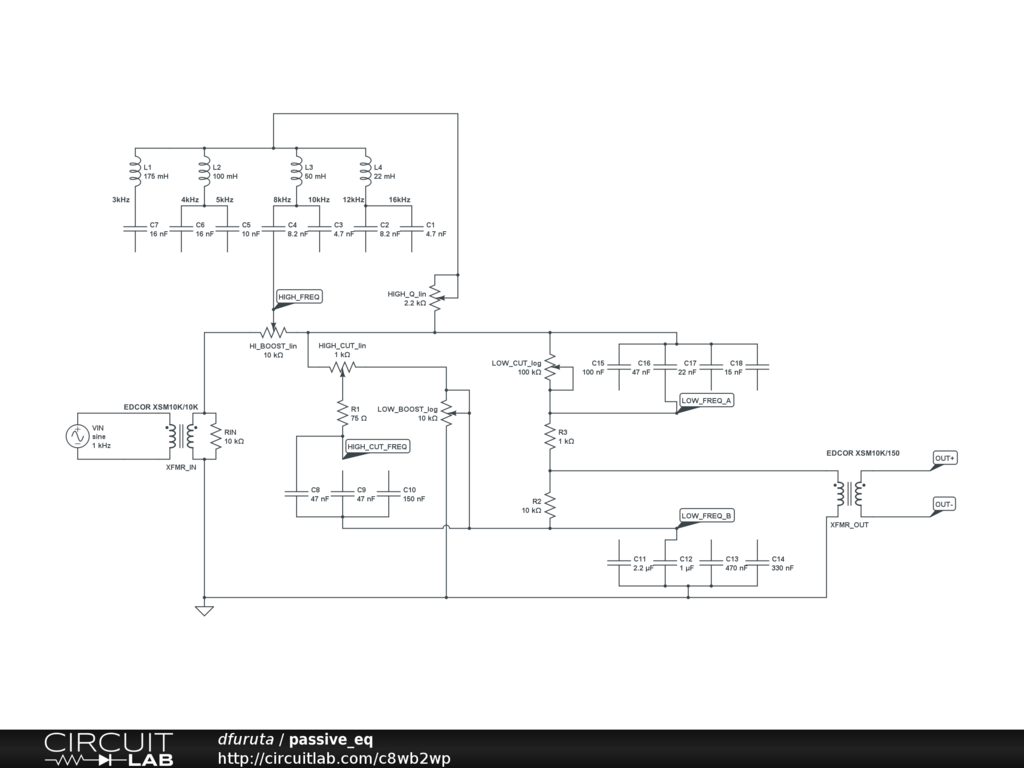
Inductor Eq Circuit . below, i found a very basic schematic for a mid control circuit that uses an inductor. Fivefish audio november 17, 2015 500 series, equalizer, pro audio. An inductor is basically a coil of wire that acts as a frequency dependent resistor and creates electrical inductance. a passive eq is a circuit that utilizes passive components such as resistors, capacitors, and inductors to modify the frequency response. learn how to calculate the equivalent inductance of parallel connected inductors with or without mutual coupling. But maybe i am missing something and an. here is a circuit diagram of a simple to build graphic eq. See examples, formulas and diagrams for parallel inductor circuits. Passive eqs utilize inductors as part of their tone shaping circuit. Notice that the circuit is very repetitious. Inductors, as part of a filter or eq, also benefit audio signals in some musical ways. Since inductors are very expensive. The input voltage vin is. designing an eq circuit using a simulation software. my skills for pcb and circuit design do not suffice for something like this, otherwise i'd just start it myself.
from www.elektronikpraxis.vogel.de
An inductor is basically a coil of wire that acts as a frequency dependent resistor and creates electrical inductance. designing an eq circuit using a simulation software. my skills for pcb and circuit design do not suffice for something like this, otherwise i'd just start it myself. The input voltage vin is. here is a circuit diagram of a simple to build graphic eq. Notice that the circuit is very repetitious. Fivefish audio november 17, 2015 500 series, equalizer, pro audio. Inductors, as part of a filter or eq, also benefit audio signals in some musical ways. Passive eqs utilize inductors as part of their tone shaping circuit. learn how to calculate the equivalent inductance of parallel connected inductors with or without mutual coupling.
How to Choose the Right Power Inductor
Inductor Eq Circuit my skills for pcb and circuit design do not suffice for something like this, otherwise i'd just start it myself. Since inductors are very expensive. learn how to calculate the equivalent inductance of parallel connected inductors with or without mutual coupling. here is a circuit diagram of a simple to build graphic eq. See examples, formulas and diagrams for parallel inductor circuits. a passive eq is a circuit that utilizes passive components such as resistors, capacitors, and inductors to modify the frequency response. But maybe i am missing something and an. below, i found a very basic schematic for a mid control circuit that uses an inductor. Notice that the circuit is very repetitious. An inductor is basically a coil of wire that acts as a frequency dependent resistor and creates electrical inductance. designing an eq circuit using a simulation software. Fivefish audio november 17, 2015 500 series, equalizer, pro audio. Inductors, as part of a filter or eq, also benefit audio signals in some musical ways. my skills for pcb and circuit design do not suffice for something like this, otherwise i'd just start it myself. Passive eqs utilize inductors as part of their tone shaping circuit. The input voltage vin is.
From www.researchgate.net
Equivalent circuits containing inductor L of the modified QRZCS battery Inductor Eq Circuit designing an eq circuit using a simulation software. Notice that the circuit is very repetitious. my skills for pcb and circuit design do not suffice for something like this, otherwise i'd just start it myself. But maybe i am missing something and an. See examples, formulas and diagrams for parallel inductor circuits. here is a circuit diagram. Inductor Eq Circuit.
From wiraelectrical.com
Inductors in Series and Parallel Formula Wira Electrical Inductor Eq Circuit below, i found a very basic schematic for a mid control circuit that uses an inductor. designing an eq circuit using a simulation software. See examples, formulas and diagrams for parallel inductor circuits. But maybe i am missing something and an. Inductors, as part of a filter or eq, also benefit audio signals in some musical ways. The. Inductor Eq Circuit.
From wiringfixdesdourosa.z22.web.core.windows.net
Wiring Diagram Graphic Equalizer How To Connect Equalizer To Inductor Eq Circuit But maybe i am missing something and an. learn how to calculate the equivalent inductance of parallel connected inductors with or without mutual coupling. See examples, formulas and diagrams for parallel inductor circuits. Notice that the circuit is very repetitious. Since inductors are very expensive. The input voltage vin is. my skills for pcb and circuit design do. Inductor Eq Circuit.
From electricalacademia.com
Passive Components in AC Circuits with Equations Electrical Academia Inductor Eq Circuit See examples, formulas and diagrams for parallel inductor circuits. Fivefish audio november 17, 2015 500 series, equalizer, pro audio. below, i found a very basic schematic for a mid control circuit that uses an inductor. my skills for pcb and circuit design do not suffice for something like this, otherwise i'd just start it myself. a passive. Inductor Eq Circuit.
From www.researchgate.net
(a) The structure and (b) the equivalent circuit of the Inductor Eq Circuit a passive eq is a circuit that utilizes passive components such as resistors, capacitors, and inductors to modify the frequency response. learn how to calculate the equivalent inductance of parallel connected inductors with or without mutual coupling. designing an eq circuit using a simulation software. Since inductors are very expensive. Fivefish audio november 17, 2015 500 series,. Inductor Eq Circuit.
From angesizyb.blogspot.com
Inductor Circuit Example Inductor Eq Circuit See examples, formulas and diagrams for parallel inductor circuits. below, i found a very basic schematic for a mid control circuit that uses an inductor. a passive eq is a circuit that utilizes passive components such as resistors, capacitors, and inductors to modify the frequency response. Inductors, as part of a filter or eq, also benefit audio signals. Inductor Eq Circuit.
From www.researchgate.net
(a) Controller RX block diagram, (b) linear equalizer using active Inductor Eq Circuit Notice that the circuit is very repetitious. below, i found a very basic schematic for a mid control circuit that uses an inductor. here is a circuit diagram of a simple to build graphic eq. An inductor is basically a coil of wire that acts as a frequency dependent resistor and creates electrical inductance. The input voltage vin. Inductor Eq Circuit.
From www.mdpi.com
Electronics Free FullText An Efficient Equalizing Method for Inductor Eq Circuit a passive eq is a circuit that utilizes passive components such as resistors, capacitors, and inductors to modify the frequency response. The input voltage vin is. But maybe i am missing something and an. my skills for pcb and circuit design do not suffice for something like this, otherwise i'd just start it myself. An inductor is basically. Inductor Eq Circuit.
From bullmusclejoe.com
12V to 24V 48V Battery Bank Equalizer Active BMS schematic Chip Balance Inductor Eq Circuit An inductor is basically a coil of wire that acts as a frequency dependent resistor and creates electrical inductance. Since inductors are very expensive. learn how to calculate the equivalent inductance of parallel connected inductors with or without mutual coupling. my skills for pcb and circuit design do not suffice for something like this, otherwise i'd just start. Inductor Eq Circuit.
From circuitenginegrave101.z5.web.core.windows.net
Equalizer To Amplifier Connection Diagram Inductor Eq Circuit An inductor is basically a coil of wire that acts as a frequency dependent resistor and creates electrical inductance. Notice that the circuit is very repetitious. a passive eq is a circuit that utilizes passive components such as resistors, capacitors, and inductors to modify the frequency response. here is a circuit diagram of a simple to build graphic. Inductor Eq Circuit.
From www.homemade-circuits.com
10 Band Graphic Equalizer Circuit Homemade Circuit Projects Inductor Eq Circuit below, i found a very basic schematic for a mid control circuit that uses an inductor. learn how to calculate the equivalent inductance of parallel connected inductors with or without mutual coupling. Fivefish audio november 17, 2015 500 series, equalizer, pro audio. my skills for pcb and circuit design do not suffice for something like this, otherwise. Inductor Eq Circuit.
From www.eeweb.com
Electronic Filters EE Inductor Eq Circuit my skills for pcb and circuit design do not suffice for something like this, otherwise i'd just start it myself. learn how to calculate the equivalent inductance of parallel connected inductors with or without mutual coupling. a passive eq is a circuit that utilizes passive components such as resistors, capacitors, and inductors to modify the frequency response.. Inductor Eq Circuit.
From wiringpartalison.z21.web.core.windows.net
Eq Circuit Diagrams Inductor Eq Circuit Since inductors are very expensive. An inductor is basically a coil of wire that acts as a frequency dependent resistor and creates electrical inductance. The input voltage vin is. my skills for pcb and circuit design do not suffice for something like this, otherwise i'd just start it myself. below, i found a very basic schematic for a. Inductor Eq Circuit.
From groupdiy.com
fully passive (no gain) pultec topology eq Inductor Eq Circuit here is a circuit diagram of a simple to build graphic eq. But maybe i am missing something and an. Passive eqs utilize inductors as part of their tone shaping circuit. Fivefish audio november 17, 2015 500 series, equalizer, pro audio. learn how to calculate the equivalent inductance of parallel connected inductors with or without mutual coupling. . Inductor Eq Circuit.
From manuallistfilmgoers.z13.web.core.windows.net
10 Band Graphic Equalizer Circuit Diagrams Inductor Eq Circuit a passive eq is a circuit that utilizes passive components such as resistors, capacitors, and inductors to modify the frequency response. The input voltage vin is. Passive eqs utilize inductors as part of their tone shaping circuit. Since inductors are very expensive. An inductor is basically a coil of wire that acts as a frequency dependent resistor and creates. Inductor Eq Circuit.
From angelicawee.blogspot.com
☑ Inductor Eq Circuit Inductor Eq Circuit below, i found a very basic schematic for a mid control circuit that uses an inductor. See examples, formulas and diagrams for parallel inductor circuits. designing an eq circuit using a simulation software. Since inductors are very expensive. Inductors, as part of a filter or eq, also benefit audio signals in some musical ways. Fivefish audio november 17,. Inductor Eq Circuit.
From www.mdpi.com
Energies Free FullText A Novel InductorBased NonDissipative Inductor Eq Circuit See examples, formulas and diagrams for parallel inductor circuits. Passive eqs utilize inductors as part of their tone shaping circuit. below, i found a very basic schematic for a mid control circuit that uses an inductor. The input voltage vin is. Fivefish audio november 17, 2015 500 series, equalizer, pro audio. learn how to calculate the equivalent inductance. Inductor Eq Circuit.
From www.researchgate.net
Measured and calculated equivalent series resistance R , inductor 1 Inductor Eq Circuit The input voltage vin is. here is a circuit diagram of a simple to build graphic eq. Since inductors are very expensive. Passive eqs utilize inductors as part of their tone shaping circuit. my skills for pcb and circuit design do not suffice for something like this, otherwise i'd just start it myself. below, i found a. Inductor Eq Circuit.
From www.youtube.com
Equivalent Inductance Example 1 YouTube Inductor Eq Circuit learn how to calculate the equivalent inductance of parallel connected inductors with or without mutual coupling. Fivefish audio november 17, 2015 500 series, equalizer, pro audio. Passive eqs utilize inductors as part of their tone shaping circuit. Inductors, as part of a filter or eq, also benefit audio signals in some musical ways. An inductor is basically a coil. Inductor Eq Circuit.
From hardwarebee.com
Inductors In Parallel HardwareBee Inductor Eq Circuit learn how to calculate the equivalent inductance of parallel connected inductors with or without mutual coupling. But maybe i am missing something and an. Since inductors are very expensive. a passive eq is a circuit that utilizes passive components such as resistors, capacitors, and inductors to modify the frequency response. Inductors, as part of a filter or eq,. Inductor Eq Circuit.
From www.preservationsound.com
Simple Tube Program EQ project Preservation Sound Inductor Eq Circuit my skills for pcb and circuit design do not suffice for something like this, otherwise i'd just start it myself. here is a circuit diagram of a simple to build graphic eq. Since inductors are very expensive. The input voltage vin is. But maybe i am missing something and an. Notice that the circuit is very repetitious. Fivefish. Inductor Eq Circuit.
From diagramzschweitzer.z19.web.core.windows.net
Inductor Circuit Diagram Inductor Eq Circuit Since inductors are very expensive. my skills for pcb and circuit design do not suffice for something like this, otherwise i'd just start it myself. Passive eqs utilize inductors as part of their tone shaping circuit. Fivefish audio november 17, 2015 500 series, equalizer, pro audio. Notice that the circuit is very repetitious. learn how to calculate the. Inductor Eq Circuit.
From www.mdpi.com
Energies Free FullText A Novel InductorBased NonDissipative Inductor Eq Circuit But maybe i am missing something and an. learn how to calculate the equivalent inductance of parallel connected inductors with or without mutual coupling. designing an eq circuit using a simulation software. Inductors, as part of a filter or eq, also benefit audio signals in some musical ways. Fivefish audio november 17, 2015 500 series, equalizer, pro audio.. Inductor Eq Circuit.
From www.elektronikpraxis.vogel.de
How to Choose the Right Power Inductor Inductor Eq Circuit a passive eq is a circuit that utilizes passive components such as resistors, capacitors, and inductors to modify the frequency response. designing an eq circuit using a simulation software. here is a circuit diagram of a simple to build graphic eq. my skills for pcb and circuit design do not suffice for something like this, otherwise. Inductor Eq Circuit.
From www.homemade-circuits.com
10 Band Graphic Equalizer Circuit Homemade Circuit Projects Inductor Eq Circuit here is a circuit diagram of a simple to build graphic eq. my skills for pcb and circuit design do not suffice for something like this, otherwise i'd just start it myself. Inductors, as part of a filter or eq, also benefit audio signals in some musical ways. Since inductors are very expensive. But maybe i am missing. Inductor Eq Circuit.
From www.researchgate.net
Generalized tapped inductor cell equalization circuit. Download Inductor Eq Circuit Since inductors are very expensive. my skills for pcb and circuit design do not suffice for something like this, otherwise i'd just start it myself. a passive eq is a circuit that utilizes passive components such as resistors, capacitors, and inductors to modify the frequency response. Passive eqs utilize inductors as part of their tone shaping circuit. . Inductor Eq Circuit.
From www.researchgate.net
Conventional inductorbased equalizer circuit. Download Scientific Inductor Eq Circuit The input voltage vin is. my skills for pcb and circuit design do not suffice for something like this, otherwise i'd just start it myself. designing an eq circuit using a simulation software. Notice that the circuit is very repetitious. here is a circuit diagram of a simple to build graphic eq. a passive eq is. Inductor Eq Circuit.
From www.homemade-circuits.com
10 Band Graphic Equalizer Circuit Inductor Eq Circuit An inductor is basically a coil of wire that acts as a frequency dependent resistor and creates electrical inductance. Fivefish audio november 17, 2015 500 series, equalizer, pro audio. Passive eqs utilize inductors as part of their tone shaping circuit. Since inductors are very expensive. a passive eq is a circuit that utilizes passive components such as resistors, capacitors,. Inductor Eq Circuit.
From amee055.blogspot.com
☑ Coupled Inductor Series Parallel Inductor Eq Circuit my skills for pcb and circuit design do not suffice for something like this, otherwise i'd just start it myself. Inductors, as part of a filter or eq, also benefit audio signals in some musical ways. But maybe i am missing something and an. An inductor is basically a coil of wire that acts as a frequency dependent resistor. Inductor Eq Circuit.
From www.reddit.com
Graphic EQ Circuit Design r/AskElectronics Inductor Eq Circuit Inductors, as part of a filter or eq, also benefit audio signals in some musical ways. my skills for pcb and circuit design do not suffice for something like this, otherwise i'd just start it myself. But maybe i am missing something and an. designing an eq circuit using a simulation software. a passive eq is a. Inductor Eq Circuit.
From www.researchgate.net
Single inductor cell equalizing circuit Download Scientific Diagram Inductor Eq Circuit my skills for pcb and circuit design do not suffice for something like this, otherwise i'd just start it myself. An inductor is basically a coil of wire that acts as a frequency dependent resistor and creates electrical inductance. designing an eq circuit using a simulation software. The input voltage vin is. here is a circuit diagram. Inductor Eq Circuit.
From angesizyb.blogspot.com
Inductor Equation V L Didt Inductor Eq Circuit Passive eqs utilize inductors as part of their tone shaping circuit. my skills for pcb and circuit design do not suffice for something like this, otherwise i'd just start it myself. below, i found a very basic schematic for a mid control circuit that uses an inductor. But maybe i am missing something and an. Notice that the. Inductor Eq Circuit.
From manualdbchipping.z21.web.core.windows.net
Equalizer Circuit Diagram Inductor Eq Circuit below, i found a very basic schematic for a mid control circuit that uses an inductor. Inductors, as part of a filter or eq, also benefit audio signals in some musical ways. See examples, formulas and diagrams for parallel inductor circuits. my skills for pcb and circuit design do not suffice for something like this, otherwise i'd just. Inductor Eq Circuit.
From www.youtube.com
Practical Equivalent Circuit of an Inductor YouTube Inductor Eq Circuit Notice that the circuit is very repetitious. The input voltage vin is. See examples, formulas and diagrams for parallel inductor circuits. Inductors, as part of a filter or eq, also benefit audio signals in some musical ways. But maybe i am missing something and an. below, i found a very basic schematic for a mid control circuit that uses. Inductor Eq Circuit.
From www.researchgate.net
Multiinductor switched equalizer. Download Scientific Diagram Inductor Eq Circuit The input voltage vin is. my skills for pcb and circuit design do not suffice for something like this, otherwise i'd just start it myself. designing an eq circuit using a simulation software. Notice that the circuit is very repetitious. But maybe i am missing something and an. below, i found a very basic schematic for a. Inductor Eq Circuit.