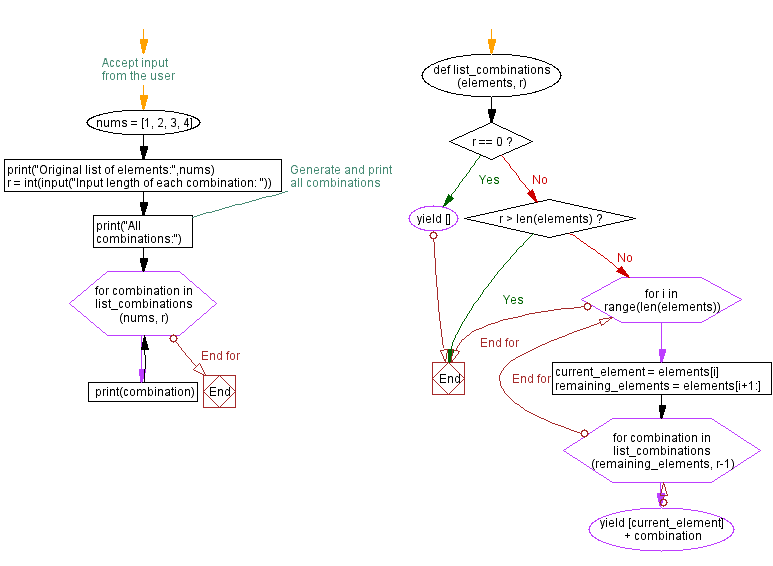
Combinations Function In Python . Return chain(*(list(combinations(array, i + 1)) for i in. The following functions all construct and return iterators. Explores the difference between combinations and permutations, and why you don't need to write your own python code for. A combination is a selection of elements from a set such that order doesn’t matter. Combinations are emitted in lexicographic sort order. From itertools import chain, combinations def all_combinations(array): So, if the input iterable is sorted, the combination tuples will be produced. These methods are present in. Python provides direct methods to find permutations and combinations of a sequence. Say we have a list [1, 2, 3], the 2.
from ytu-cvlab.github.io
Explores the difference between combinations and permutations, and why you don't need to write your own python code for. So, if the input iterable is sorted, the combination tuples will be produced. The following functions all construct and return iterators. These methods are present in. Return chain(*(list(combinations(array, i + 1)) for i in. From itertools import chain, combinations def all_combinations(array): A combination is a selection of elements from a set such that order doesn’t matter. Combinations are emitted in lexicographic sort order. Python provides direct methods to find permutations and combinations of a sequence. Say we have a list [1, 2, 3], the 2.
Week 1, Day 2 (Python for Data Science) McE51069
Combinations Function In Python From itertools import chain, combinations def all_combinations(array): These methods are present in. Python provides direct methods to find permutations and combinations of a sequence. So, if the input iterable is sorted, the combination tuples will be produced. A combination is a selection of elements from a set such that order doesn’t matter. Explores the difference between combinations and permutations, and why you don't need to write your own python code for. Return chain(*(list(combinations(array, i + 1)) for i in. Say we have a list [1, 2, 3], the 2. The following functions all construct and return iterators. From itertools import chain, combinations def all_combinations(array): Combinations are emitted in lexicographic sort order.
From pythonandme.blogspot.com
Understanding Python Python Program for Permutations and Combinations Combinations Function In Python Say we have a list [1, 2, 3], the 2. So, if the input iterable is sorted, the combination tuples will be produced. From itertools import chain, combinations def all_combinations(array): These methods are present in. Explores the difference between combinations and permutations, and why you don't need to write your own python code for. Combinations are emitted in lexicographic sort. Combinations Function In Python.
From ytu-cvlab.github.io
Week 1, Day 2 (Python for Data Science) McE51069 Combinations Function In Python The following functions all construct and return iterators. Combinations are emitted in lexicographic sort order. Python provides direct methods to find permutations and combinations of a sequence. So, if the input iterable is sorted, the combination tuples will be produced. Say we have a list [1, 2, 3], the 2. A combination is a selection of elements from a set. Combinations Function In Python.
From data-flair.training
Python Function Tutorial Type of Functions in Python(With Example Combinations Function In Python Explores the difference between combinations and permutations, and why you don't need to write your own python code for. So, if the input iterable is sorted, the combination tuples will be produced. These methods are present in. Combinations are emitted in lexicographic sort order. Return chain(*(list(combinations(array, i + 1)) for i in. A combination is a selection of elements from. Combinations Function In Python.
From blog.enterprisedna.co
5 Way How to Reverse a Range in Python A StepByStep Guide Master Combinations Function In Python These methods are present in. So, if the input iterable is sorted, the combination tuples will be produced. Explores the difference between combinations and permutations, and why you don't need to write your own python code for. Combinations are emitted in lexicographic sort order. A combination is a selection of elements from a set such that order doesn’t matter. Say. Combinations Function In Python.
From www.reddit.com
Function in Python (Structure) r/cs50python Combinations Function In Python Explores the difference between combinations and permutations, and why you don't need to write your own python code for. Say we have a list [1, 2, 3], the 2. So, if the input iterable is sorted, the combination tuples will be produced. Python provides direct methods to find permutations and combinations of a sequence. From itertools import chain, combinations def. Combinations Function In Python.
From yourdigitalaid.com
HackerRank Python Find a String Solution YourDigitalAid Combinations Function In Python So, if the input iterable is sorted, the combination tuples will be produced. These methods are present in. The following functions all construct and return iterators. Python provides direct methods to find permutations and combinations of a sequence. From itertools import chain, combinations def all_combinations(array): Combinations are emitted in lexicographic sort order. A combination is a selection of elements from. Combinations Function In Python.
From datagy.io
Python Combinations of a List (Get All Combinations of a List) • datagy Combinations Function In Python Python provides direct methods to find permutations and combinations of a sequence. Say we have a list [1, 2, 3], the 2. Explores the difference between combinations and permutations, and why you don't need to write your own python code for. The following functions all construct and return iterators. From itertools import chain, combinations def all_combinations(array): A combination is a. Combinations Function In Python.
From www.analyticsvidhya.com
How to define a function in python? Analytics Vidhya Combinations Function In Python These methods are present in. Explores the difference between combinations and permutations, and why you don't need to write your own python code for. A combination is a selection of elements from a set such that order doesn’t matter. Return chain(*(list(combinations(array, i + 1)) for i in. So, if the input iterable is sorted, the combination tuples will be produced.. Combinations Function In Python.
From www.askpython.com
Python str() Function AskPython Combinations Function In Python From itertools import chain, combinations def all_combinations(array): So, if the input iterable is sorted, the combination tuples will be produced. The following functions all construct and return iterators. Say we have a list [1, 2, 3], the 2. Explores the difference between combinations and permutations, and why you don't need to write your own python code for. These methods are. Combinations Function In Python.
From www.tutorialinhindi.com
Function in Python in Hindi पाइथन में फंक्शन क्या है Tutorial in Hindi Combinations Function In Python Say we have a list [1, 2, 3], the 2. These methods are present in. Explores the difference between combinations and permutations, and why you don't need to write your own python code for. Python provides direct methods to find permutations and combinations of a sequence. Combinations are emitted in lexicographic sort order. A combination is a selection of elements. Combinations Function In Python.
From www.digitalocean.com
Python type() Function [With Easy Examples] DigitalOcean Combinations Function In Python The following functions all construct and return iterators. Explores the difference between combinations and permutations, and why you don't need to write your own python code for. From itertools import chain, combinations def all_combinations(array): Say we have a list [1, 2, 3], the 2. Combinations are emitted in lexicographic sort order. Return chain(*(list(combinations(array, i + 1)) for i in. These. Combinations Function In Python.
From www.testingdocs.com
Python log() Function Combinations Function In Python Explores the difference between combinations and permutations, and why you don't need to write your own python code for. Say we have a list [1, 2, 3], the 2. Combinations are emitted in lexicographic sort order. These methods are present in. From itertools import chain, combinations def all_combinations(array): Return chain(*(list(combinations(array, i + 1)) for i in. Python provides direct methods. Combinations Function In Python.
From www.w3resource.com
Python combinations generator using generators Combinations Function In Python From itertools import chain, combinations def all_combinations(array): These methods are present in. Explores the difference between combinations and permutations, and why you don't need to write your own python code for. Combinations are emitted in lexicographic sort order. Python provides direct methods to find permutations and combinations of a sequence. A combination is a selection of elements from a set. Combinations Function In Python.
From www.scaler.com
Combinations in Python Scaler Topics Combinations Function In Python Explores the difference between combinations and permutations, and why you don't need to write your own python code for. The following functions all construct and return iterators. So, if the input iterable is sorted, the combination tuples will be produced. Python provides direct methods to find permutations and combinations of a sequence. Say we have a list [1, 2, 3],. Combinations Function In Python.
From datagy.io
Python Find All Permutations of a String (3 Easy Ways!) • datagy Combinations Function In Python From itertools import chain, combinations def all_combinations(array): The following functions all construct and return iterators. A combination is a selection of elements from a set such that order doesn’t matter. Combinations are emitted in lexicographic sort order. Python provides direct methods to find permutations and combinations of a sequence. These methods are present in. Return chain(*(list(combinations(array, i + 1)) for. Combinations Function In Python.
From www.computerbitsdaily.com
Python Program that prompts the user to enter 10 integers and displays Combinations Function In Python So, if the input iterable is sorted, the combination tuples will be produced. Python provides direct methods to find permutations and combinations of a sequence. Combinations are emitted in lexicographic sort order. The following functions all construct and return iterators. Return chain(*(list(combinations(array, i + 1)) for i in. A combination is a selection of elements from a set such that. Combinations Function In Python.
From blog.enterprisedna.co
How to Comment Out Multiple Lines in Python Master Data Skills + AI Combinations Function In Python The following functions all construct and return iterators. Return chain(*(list(combinations(array, i + 1)) for i in. From itertools import chain, combinations def all_combinations(array): These methods are present in. Python provides direct methods to find permutations and combinations of a sequence. Combinations are emitted in lexicographic sort order. Say we have a list [1, 2, 3], the 2. Explores the difference. Combinations Function In Python.
From www.chegg.com
Solved Write a Python function (s) \} Combinations Function In Python These methods are present in. Say we have a list [1, 2, 3], the 2. So, if the input iterable is sorted, the combination tuples will be produced. Combinations are emitted in lexicographic sort order. Python provides direct methods to find permutations and combinations of a sequence. Return chain(*(list(combinations(array, i + 1)) for i in. From itertools import chain, combinations. Combinations Function In Python.
From www.teachoo.com
Write a function, vowelCount() in Python that counts and displays Combinations Function In Python Return chain(*(list(combinations(array, i + 1)) for i in. A combination is a selection of elements from a set such that order doesn’t matter. From itertools import chain, combinations def all_combinations(array): Python provides direct methods to find permutations and combinations of a sequence. These methods are present in. Combinations are emitted in lexicographic sort order. So, if the input iterable is. Combinations Function In Python.
From www.askpython.com
Variants of Python type() function AskPython Combinations Function In Python These methods are present in. Python provides direct methods to find permutations and combinations of a sequence. So, if the input iterable is sorted, the combination tuples will be produced. The following functions all construct and return iterators. Explores the difference between combinations and permutations, and why you don't need to write your own python code for. A combination is. Combinations Function In Python.
From www.learnelectronicswithme.com
Python Sets and Inbuilt functions Combinations Function In Python Say we have a list [1, 2, 3], the 2. From itertools import chain, combinations def all_combinations(array): So, if the input iterable is sorted, the combination tuples will be produced. These methods are present in. A combination is a selection of elements from a set such that order doesn’t matter. Combinations are emitted in lexicographic sort order. Python provides direct. Combinations Function In Python.
From www.chegg.com
Solved Using Python and recursive function calls to write a Combinations Function In Python So, if the input iterable is sorted, the combination tuples will be produced. Python provides direct methods to find permutations and combinations of a sequence. Explores the difference between combinations and permutations, and why you don't need to write your own python code for. A combination is a selection of elements from a set such that order doesn’t matter. The. Combinations Function In Python.
From www.freecodecamp.org
Python Functions How to Define and Call a Function Combinations Function In Python From itertools import chain, combinations def all_combinations(array): So, if the input iterable is sorted, the combination tuples will be produced. The following functions all construct and return iterators. Combinations are emitted in lexicographic sort order. Say we have a list [1, 2, 3], the 2. These methods are present in. Explores the difference between combinations and permutations, and why you. Combinations Function In Python.
From pythonguides.com
How To Sum Elements In List In Python Using For Loop Python Guides Combinations Function In Python From itertools import chain, combinations def all_combinations(array): Combinations are emitted in lexicographic sort order. Return chain(*(list(combinations(array, i + 1)) for i in. A combination is a selection of elements from a set such that order doesn’t matter. So, if the input iterable is sorted, the combination tuples will be produced. Say we have a list [1, 2, 3], the 2.. Combinations Function In Python.
From exosizztp.blob.core.windows.net
How To Find Combinations In Python at Wilson blog Combinations Function In Python A combination is a selection of elements from a set such that order doesn’t matter. Combinations are emitted in lexicographic sort order. Say we have a list [1, 2, 3], the 2. Return chain(*(list(combinations(array, i + 1)) for i in. The following functions all construct and return iterators. Explores the difference between combinations and permutations, and why you don't need. Combinations Function In Python.
From www.bzfar.org
Python. Functions (en) Programming languages Algorithms Combinations Function In Python Python provides direct methods to find permutations and combinations of a sequence. A combination is a selection of elements from a set such that order doesn’t matter. Say we have a list [1, 2, 3], the 2. So, if the input iterable is sorted, the combination tuples will be produced. The following functions all construct and return iterators. Return chain(*(list(combinations(array,. Combinations Function In Python.
From copyassignment.com
Two Words Combination In Python CopyAssignment Combinations Function In Python The following functions all construct and return iterators. So, if the input iterable is sorted, the combination tuples will be produced. Explores the difference between combinations and permutations, and why you don't need to write your own python code for. Python provides direct methods to find permutations and combinations of a sequence. Combinations are emitted in lexicographic sort order. Return. Combinations Function In Python.
From dongtienvietnam.com
Generate All Combinations In Python A Comprehensive Guide Combinations Function In Python These methods are present in. Python provides direct methods to find permutations and combinations of a sequence. Combinations are emitted in lexicographic sort order. So, if the input iterable is sorted, the combination tuples will be produced. Say we have a list [1, 2, 3], the 2. Explores the difference between combinations and permutations, and why you don't need to. Combinations Function In Python.
From www.shiksha.com
How to Use def () Function in Python Shiksha Online Combinations Function In Python The following functions all construct and return iterators. A combination is a selection of elements from a set such that order doesn’t matter. Combinations are emitted in lexicographic sort order. Say we have a list [1, 2, 3], the 2. Explores the difference between combinations and permutations, and why you don't need to write your own python code for. From. Combinations Function In Python.
From www.teachoo.com
Write a function, vowelCount() in Python that counts and displays Combinations Function In Python Python provides direct methods to find permutations and combinations of a sequence. Combinations are emitted in lexicographic sort order. These methods are present in. So, if the input iterable is sorted, the combination tuples will be produced. The following functions all construct and return iterators. From itertools import chain, combinations def all_combinations(array): A combination is a selection of elements from. Combinations Function In Python.
From torrence-bvsd.weebly.com
8. Python Functions Chris Torrence Summit Middle School BVSD Combinations Function In Python A combination is a selection of elements from a set such that order doesn’t matter. Python provides direct methods to find permutations and combinations of a sequence. Combinations are emitted in lexicographic sort order. Return chain(*(list(combinations(array, i + 1)) for i in. From itertools import chain, combinations def all_combinations(array): Explores the difference between combinations and permutations, and why you don't. Combinations Function In Python.
From datagy.io
Python Combinations of a List (Get All Combinations of a List) • datagy Combinations Function In Python The following functions all construct and return iterators. A combination is a selection of elements from a set such that order doesn’t matter. These methods are present in. Return chain(*(list(combinations(array, i + 1)) for i in. Explores the difference between combinations and permutations, and why you don't need to write your own python code for. So, if the input iterable. Combinations Function In Python.
From www.askpython.com
Permutations and Combinations using Python AskPython Combinations Function In Python So, if the input iterable is sorted, the combination tuples will be produced. Explores the difference between combinations and permutations, and why you don't need to write your own python code for. Python provides direct methods to find permutations and combinations of a sequence. A combination is a selection of elements from a set such that order doesn’t matter. From. Combinations Function In Python.
From 365datascience.com
Introduction To Python Functions 365 Data Science Combinations Function In Python So, if the input iterable is sorted, the combination tuples will be produced. These methods are present in. Say we have a list [1, 2, 3], the 2. Return chain(*(list(combinations(array, i + 1)) for i in. Combinations are emitted in lexicographic sort order. Explores the difference between combinations and permutations, and why you don't need to write your own python. Combinations Function In Python.
From awjunaid.com
Combinations method in Itertools Module in python Abdul Wahab Junaid Combinations Function In Python So, if the input iterable is sorted, the combination tuples will be produced. Say we have a list [1, 2, 3], the 2. From itertools import chain, combinations def all_combinations(array): Return chain(*(list(combinations(array, i + 1)) for i in. Combinations are emitted in lexicographic sort order. Explores the difference between combinations and permutations, and why you don't need to write your. Combinations Function In Python.