Zener Diode Table . 40 rows the standard zener diode values for the commonly available bzxc family of diodes is shown below in the table. what is a zener diode? table 8 and table 9 list several very important parameters of the zener diodes. A zener diode is a type of diode that is often used for voltage regulators and shaping. The first column is the name extension,. the 500mw series of zener diodes are available from about 2.4 up to about 100 volts and typically have the same sequence of values as used for the 5% (e24). a zener diode is a special type of diode designed to reliably allow current to flow backwards (inverted polarity) when a. zener diodes are often used in protection circuits, such as a crowbar circuit for a power supply rail using a resistor, scr and zener diode.
from www.studypool.com
zener diodes are often used in protection circuits, such as a crowbar circuit for a power supply rail using a resistor, scr and zener diode. The first column is the name extension,. table 8 and table 9 list several very important parameters of the zener diodes. 40 rows the standard zener diode values for the commonly available bzxc family of diodes is shown below in the table. the 500mw series of zener diodes are available from about 2.4 up to about 100 volts and typically have the same sequence of values as used for the 5% (e24). a zener diode is a special type of diode designed to reliably allow current to flow backwards (inverted polarity) when a. A zener diode is a type of diode that is often used for voltage regulators and shaping. what is a zener diode?
SOLUTION Zener diode characteristic and voltage regulation study material Studypool
Zener Diode Table the 500mw series of zener diodes are available from about 2.4 up to about 100 volts and typically have the same sequence of values as used for the 5% (e24). table 8 and table 9 list several very important parameters of the zener diodes. 40 rows the standard zener diode values for the commonly available bzxc family of diodes is shown below in the table. what is a zener diode? zener diodes are often used in protection circuits, such as a crowbar circuit for a power supply rail using a resistor, scr and zener diode. The first column is the name extension,. the 500mw series of zener diodes are available from about 2.4 up to about 100 volts and typically have the same sequence of values as used for the 5% (e24). A zener diode is a type of diode that is often used for voltage regulators and shaping. a zener diode is a special type of diode designed to reliably allow current to flow backwards (inverted polarity) when a.
From www.hackatronic.com
VI Characteristics of Zener Diode, Working and its Applications Zener Diode Table the 500mw series of zener diodes are available from about 2.4 up to about 100 volts and typically have the same sequence of values as used for the 5% (e24). A zener diode is a type of diode that is often used for voltage regulators and shaping. zener diodes are often used in protection circuits, such as a. Zener Diode Table.
From www.studypool.com
SOLUTION Zener diode characteristic and voltage regulation study material Studypool Zener Diode Table zener diodes are often used in protection circuits, such as a crowbar circuit for a power supply rail using a resistor, scr and zener diode. a zener diode is a special type of diode designed to reliably allow current to flow backwards (inverted polarity) when a. table 8 and table 9 list several very important parameters of. Zener Diode Table.
From www.electroniclinic.com
Zener Diodes Basic Operation and Equations Electronic Clinic Zener Diode Table zener diodes are often used in protection circuits, such as a crowbar circuit for a power supply rail using a resistor, scr and zener diode. the 500mw series of zener diodes are available from about 2.4 up to about 100 volts and typically have the same sequence of values as used for the 5% (e24). A zener diode. Zener Diode Table.
From mungfali.com
Zener Diode Chart Zener Diode Table 40 rows the standard zener diode values for the commonly available bzxc family of diodes is shown below in the table. zener diodes are often used in protection circuits, such as a crowbar circuit for a power supply rail using a resistor, scr and zener diode. The first column is the name extension,. A zener diode is a. Zener Diode Table.
From pic-microcontroller.com
Understanding Zener Diodes Their Role in Electronic Circuits Zener Diode Table 40 rows the standard zener diode values for the commonly available bzxc family of diodes is shown below in the table. the 500mw series of zener diodes are available from about 2.4 up to about 100 volts and typically have the same sequence of values as used for the 5% (e24). table 8 and table 9 list. Zener Diode Table.
From www.arrow.com
What is a Zener diode? Uses & function Zener Diode Table 40 rows the standard zener diode values for the commonly available bzxc family of diodes is shown below in the table. zener diodes are often used in protection circuits, such as a crowbar circuit for a power supply rail using a resistor, scr and zener diode. A zener diode is a type of diode that is often used. Zener Diode Table.
From www.scribd.com
Reference Table of Zener Diodes Diode Codes, Voltages and Watts Ratings PDF Zener Diode Table zener diodes are often used in protection circuits, such as a crowbar circuit for a power supply rail using a resistor, scr and zener diode. what is a zener diode? 40 rows the standard zener diode values for the commonly available bzxc family of diodes is shown below in the table. table 8 and table 9. Zener Diode Table.
From www.homemade-circuits.com
High Current Zener Diode Datasheet, Application Circuit Homemade Circuit Projects Zener Diode Table 40 rows the standard zener diode values for the commonly available bzxc family of diodes is shown below in the table. table 8 and table 9 list several very important parameters of the zener diodes. the 500mw series of zener diodes are available from about 2.4 up to about 100 volts and typically have the same sequence. Zener Diode Table.
From www.scribd.com
Zener Diode Table Reference PDF Power Electronics Electric Power Zener Diode Table the 500mw series of zener diodes are available from about 2.4 up to about 100 volts and typically have the same sequence of values as used for the 5% (e24). what is a zener diode? zener diodes are often used in protection circuits, such as a crowbar circuit for a power supply rail using a resistor, scr. Zener Diode Table.
From naamarylawrence.blogspot.com
function of zener diode Mary Lawrence Zener Diode Table what is a zener diode? the 500mw series of zener diodes are available from about 2.4 up to about 100 volts and typically have the same sequence of values as used for the 5% (e24). 40 rows the standard zener diode values for the commonly available bzxc family of diodes is shown below in the table. The. Zener Diode Table.
From www.jakelectronics.com
Exploring the Zener Diode Definition, Uses & Fuctions Zener Diode Table zener diodes are often used in protection circuits, such as a crowbar circuit for a power supply rail using a resistor, scr and zener diode. table 8 and table 9 list several very important parameters of the zener diodes. what is a zener diode? The first column is the name extension,. the 500mw series of zener. Zener Diode Table.
From www.slidemake.com
ZENER DIODE Characteristics And Voltage Regulating Device Presentation Zener Diode Table table 8 and table 9 list several very important parameters of the zener diodes. zener diodes are often used in protection circuits, such as a crowbar circuit for a power supply rail using a resistor, scr and zener diode. 40 rows the standard zener diode values for the commonly available bzxc family of diodes is shown below. Zener Diode Table.
From www.derf.com
The Zener Diode What it is, how it works and it's history DERF Electronics Zener Diode Table the 500mw series of zener diodes are available from about 2.4 up to about 100 volts and typically have the same sequence of values as used for the 5% (e24). a zener diode is a special type of diode designed to reliably allow current to flow backwards (inverted polarity) when a. table 8 and table 9 list. Zener Diode Table.
From byjus.com
Zener Diode Definition, Working, Circuit Symbol, VI Characteristics, Applications, and FAQs Zener Diode Table zener diodes are often used in protection circuits, such as a crowbar circuit for a power supply rail using a resistor, scr and zener diode. table 8 and table 9 list several very important parameters of the zener diodes. a zener diode is a special type of diode designed to reliably allow current to flow backwards (inverted. Zener Diode Table.
From wildgoosesemiconductor.com
Zener Diodes Wild Goose Semiconductor Zener Diode Table a zener diode is a special type of diode designed to reliably allow current to flow backwards (inverted polarity) when a. 40 rows the standard zener diode values for the commonly available bzxc family of diodes is shown below in the table. The first column is the name extension,. what is a zener diode? zener diodes. Zener Diode Table.
From in.pinterest.com
Zener Diode Markings images Image, Diode, Stock illustration Zener Diode Table The first column is the name extension,. A zener diode is a type of diode that is often used for voltage regulators and shaping. a zener diode is a special type of diode designed to reliably allow current to flow backwards (inverted polarity) when a. the 500mw series of zener diodes are available from about 2.4 up to. Zener Diode Table.
From www.tti.com
What is a Zener Diode? TTI, Inc. Zener Diode Table what is a zener diode? table 8 and table 9 list several very important parameters of the zener diodes. the 500mw series of zener diodes are available from about 2.4 up to about 100 volts and typically have the same sequence of values as used for the 5% (e24). A zener diode is a type of diode. Zener Diode Table.
From www.logwell.com
AnaLog Services Zener Diode List Zener Diode Table a zener diode is a special type of diode designed to reliably allow current to flow backwards (inverted polarity) when a. the 500mw series of zener diodes are available from about 2.4 up to about 100 volts and typically have the same sequence of values as used for the 5% (e24). A zener diode is a type of. Zener Diode Table.
From dxomocnrg.blob.core.windows.net
Zener Diode Functions In Forward And Reverse Bias at Donnie Burke blog Zener Diode Table zener diodes are often used in protection circuits, such as a crowbar circuit for a power supply rail using a resistor, scr and zener diode. table 8 and table 9 list several very important parameters of the zener diodes. what is a zener diode? 40 rows the standard zener diode values for the commonly available bzxc. Zener Diode Table.
From www.circuitbread.com
What is a Zener diode and how does it work? … CircuitBread Zener Diode Table zener diodes are often used in protection circuits, such as a crowbar circuit for a power supply rail using a resistor, scr and zener diode. what is a zener diode? A zener diode is a type of diode that is often used for voltage regulators and shaping. 40 rows the standard zener diode values for the commonly. Zener Diode Table.
From www.animalia-life.club
Zener Diode Characteristics Zener Diode Table zener diodes are often used in protection circuits, such as a crowbar circuit for a power supply rail using a resistor, scr and zener diode. table 8 and table 9 list several very important parameters of the zener diodes. a zener diode is a special type of diode designed to reliably allow current to flow backwards (inverted. Zener Diode Table.
From www.electricalelibrary.com
Conheça o diodo zener Electrical Zener Diode Table A zener diode is a type of diode that is often used for voltage regulators and shaping. 40 rows the standard zener diode values for the commonly available bzxc family of diodes is shown below in the table. the 500mw series of zener diodes are available from about 2.4 up to about 100 volts and typically have the. Zener Diode Table.
From mungfali.com
Zener Diode Chart Zener Diode Table A zener diode is a type of diode that is often used for voltage regulators and shaping. table 8 and table 9 list several very important parameters of the zener diodes. the 500mw series of zener diodes are available from about 2.4 up to about 100 volts and typically have the same sequence of values as used for. Zener Diode Table.
From tajimiitju.blogspot.com
I V characteristic of Zener diode [EDC LAB 2] Tajim Md. Niamat Ullah Akhund Zener Diode Table A zener diode is a type of diode that is often used for voltage regulators and shaping. The first column is the name extension,. zener diodes are often used in protection circuits, such as a crowbar circuit for a power supply rail using a resistor, scr and zener diode. table 8 and table 9 list several very important. Zener Diode Table.
From www.aakash.ac.in
Zener Diode Working, Circuit symbol, Specifications & Applications Physics Aakash AESL Zener Diode Table 40 rows the standard zener diode values for the commonly available bzxc family of diodes is shown below in the table. The first column is the name extension,. a zener diode is a special type of diode designed to reliably allow current to flow backwards (inverted polarity) when a. what is a zener diode? zener diodes. Zener Diode Table.
From quizlet.com
Refer to the zener diode datasheet. (a) What is the maximum Quizlet Zener Diode Table table 8 and table 9 list several very important parameters of the zener diodes. 40 rows the standard zener diode values for the commonly available bzxc family of diodes is shown below in the table. zener diodes are often used in protection circuits, such as a crowbar circuit for a power supply rail using a resistor, scr. Zener Diode Table.
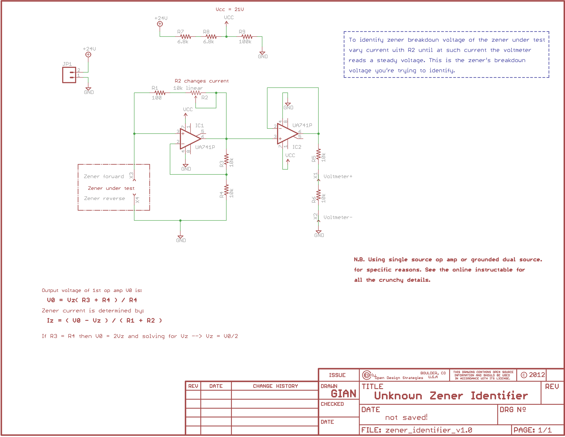
From www.instructables.com
Build a Zener Diode Identifier 3 Steps Instructables Zener Diode Table zener diodes are often used in protection circuits, such as a crowbar circuit for a power supply rail using a resistor, scr and zener diode. the 500mw series of zener diodes are available from about 2.4 up to about 100 volts and typically have the same sequence of values as used for the 5% (e24). what is. Zener Diode Table.
From eduinput.com
How Zener Diode Maintains Constant Voltage? Zener Diode Table the 500mw series of zener diodes are available from about 2.4 up to about 100 volts and typically have the same sequence of values as used for the 5% (e24). zener diodes are often used in protection circuits, such as a crowbar circuit for a power supply rail using a resistor, scr and zener diode. table 8. Zener Diode Table.
From electrical-information.com
What is a Zener Diode? How Does it Work? Electrical Information Zener Diode Table table 8 and table 9 list several very important parameters of the zener diodes. 40 rows the standard zener diode values for the commonly available bzxc family of diodes is shown below in the table. what is a zener diode? A zener diode is a type of diode that is often used for voltage regulators and shaping.. Zener Diode Table.
From theorycircuit.com
Zener diode tutorial Zener Diode Table a zener diode is a special type of diode designed to reliably allow current to flow backwards (inverted polarity) when a. zener diodes are often used in protection circuits, such as a crowbar circuit for a power supply rail using a resistor, scr and zener diode. The first column is the name extension,. 40 rows the standard. Zener Diode Table.
From www.scribd.com
zener diode codes.pdf Electricity Electrical Engineering Zener Diode Table table 8 and table 9 list several very important parameters of the zener diodes. The first column is the name extension,. A zener diode is a type of diode that is often used for voltage regulators and shaping. the 500mw series of zener diodes are available from about 2.4 up to about 100 volts and typically have the. Zener Diode Table.
From www.elprocus.com
The Zener Diode Working Principles and its Various Applications Zener Diode Table The first column is the name extension,. what is a zener diode? 40 rows the standard zener diode values for the commonly available bzxc family of diodes is shown below in the table. table 8 and table 9 list several very important parameters of the zener diodes. a zener diode is a special type of diode. Zener Diode Table.
From electronics.stackexchange.com
Understanding Zener diode datasheet Electrical Engineering Stack Exchange Zener Diode Table zener diodes are often used in protection circuits, such as a crowbar circuit for a power supply rail using a resistor, scr and zener diode. A zener diode is a type of diode that is often used for voltage regulators and shaping. the 500mw series of zener diodes are available from about 2.4 up to about 100 volts. Zener Diode Table.
From www.geeksforgeeks.org
Zener Diode Working, Circuit, VI Characteristics & Applications Zener Diode Table a zener diode is a special type of diode designed to reliably allow current to flow backwards (inverted polarity) when a. table 8 and table 9 list several very important parameters of the zener diodes. The first column is the name extension,. what is a zener diode? A zener diode is a type of diode that is. Zener Diode Table.
From efficiencywins.nexperia.com
Understanding the basics of Zener diodes Efficiency Wins Zener Diode Table table 8 and table 9 list several very important parameters of the zener diodes. 40 rows the standard zener diode values for the commonly available bzxc family of diodes is shown below in the table. a zener diode is a special type of diode designed to reliably allow current to flow backwards (inverted polarity) when a. . Zener Diode Table.