Open Source Synthesizer Hardware . The interface includes a 320×240 rgb screen (preferable amoled), 30 hardware buttons. We would like to invite you to our discord server where. An open platform for sound synthesis & processing. Based on raspberry pi and linux, its hardware specification is public and software is open source. The otto is an open source digital hardware synth, groovebox and fx processor. This is a list of synthesizers and related hardware you can build on your own. Based on raspberry pi and linux, its hardware specification is public and software is open source. For information and documentation see our website! Based on raspberry pi and linux, its hardware specification is public and software is open source. An open platform for sound synthesis & processing. An open platform for sound synthesis & processing. Otto has a different design and is powered by a rasperry pi3 with a minimal linux system on it.
from synthanatomy.com
Based on raspberry pi and linux, its hardware specification is public and software is open source. An open platform for sound synthesis & processing. The otto is an open source digital hardware synth, groovebox and fx processor. Based on raspberry pi and linux, its hardware specification is public and software is open source. This is a list of synthesizers and related hardware you can build on your own. We would like to invite you to our discord server where. An open platform for sound synthesis & processing. The interface includes a 320×240 rgb screen (preferable amoled), 30 hardware buttons. Based on raspberry pi and linux, its hardware specification is public and software is open source. An open platform for sound synthesis & processing.
GM Lab X1000 and Pico Synth, new affordable opensource synthesizers
Open Source Synthesizer Hardware Based on raspberry pi and linux, its hardware specification is public and software is open source. An open platform for sound synthesis & processing. The otto is an open source digital hardware synth, groovebox and fx processor. Based on raspberry pi and linux, its hardware specification is public and software is open source. An open platform for sound synthesis & processing. The interface includes a 320×240 rgb screen (preferable amoled), 30 hardware buttons. Based on raspberry pi and linux, its hardware specification is public and software is open source. An open platform for sound synthesis & processing. Based on raspberry pi and linux, its hardware specification is public and software is open source. We would like to invite you to our discord server where. Otto has a different design and is powered by a rasperry pi3 with a minimal linux system on it. This is a list of synthesizers and related hardware you can build on your own. For information and documentation see our website!
From www.synthtopia.com
AudioKit Synth One Turns Your iPhone Into A Powerful, Open Source Open Source Synthesizer Hardware This is a list of synthesizers and related hardware you can build on your own. Based on raspberry pi and linux, its hardware specification is public and software is open source. For information and documentation see our website! Based on raspberry pi and linux, its hardware specification is public and software is open source. Based on raspberry pi and linux,. Open Source Synthesizer Hardware.
From jake-kolb.com
Open Source Synth Build (Pt. 1 Hardware Design and Forking) John Open Source Synthesizer Hardware An open platform for sound synthesis & processing. An open platform for sound synthesis & processing. An open platform for sound synthesis & processing. Based on raspberry pi and linux, its hardware specification is public and software is open source. Based on raspberry pi and linux, its hardware specification is public and software is open source. For information and documentation. Open Source Synthesizer Hardware.
From www.youtube.com
HOW TO BUILD A HARDWARE SYNTHESIZER SETUP YouTube Open Source Synthesizer Hardware An open platform for sound synthesis & processing. We would like to invite you to our discord server where. Based on raspberry pi and linux, its hardware specification is public and software is open source. Based on raspberry pi and linux, its hardware specification is public and software is open source. An open platform for sound synthesis & processing. The. Open Source Synthesizer Hardware.
From www.geeky-gadgets.com
Wee Noise Makers pocket open source synthesizer Geeky Gadgets Open Source Synthesizer Hardware An open platform for sound synthesis & processing. An open platform for sound synthesis & processing. The interface includes a 320×240 rgb screen (preferable amoled), 30 hardware buttons. We would like to invite you to our discord server where. Otto has a different design and is powered by a rasperry pi3 with a minimal linux system on it. Based on. Open Source Synthesizer Hardware.
From reverb.com
Open Source Hardware Ubursts Texture Synthesizer Reverb Open Source Synthesizer Hardware This is a list of synthesizers and related hardware you can build on your own. Based on raspberry pi and linux, its hardware specification is public and software is open source. Based on raspberry pi and linux, its hardware specification is public and software is open source. We would like to invite you to our discord server where. An open. Open Source Synthesizer Hardware.
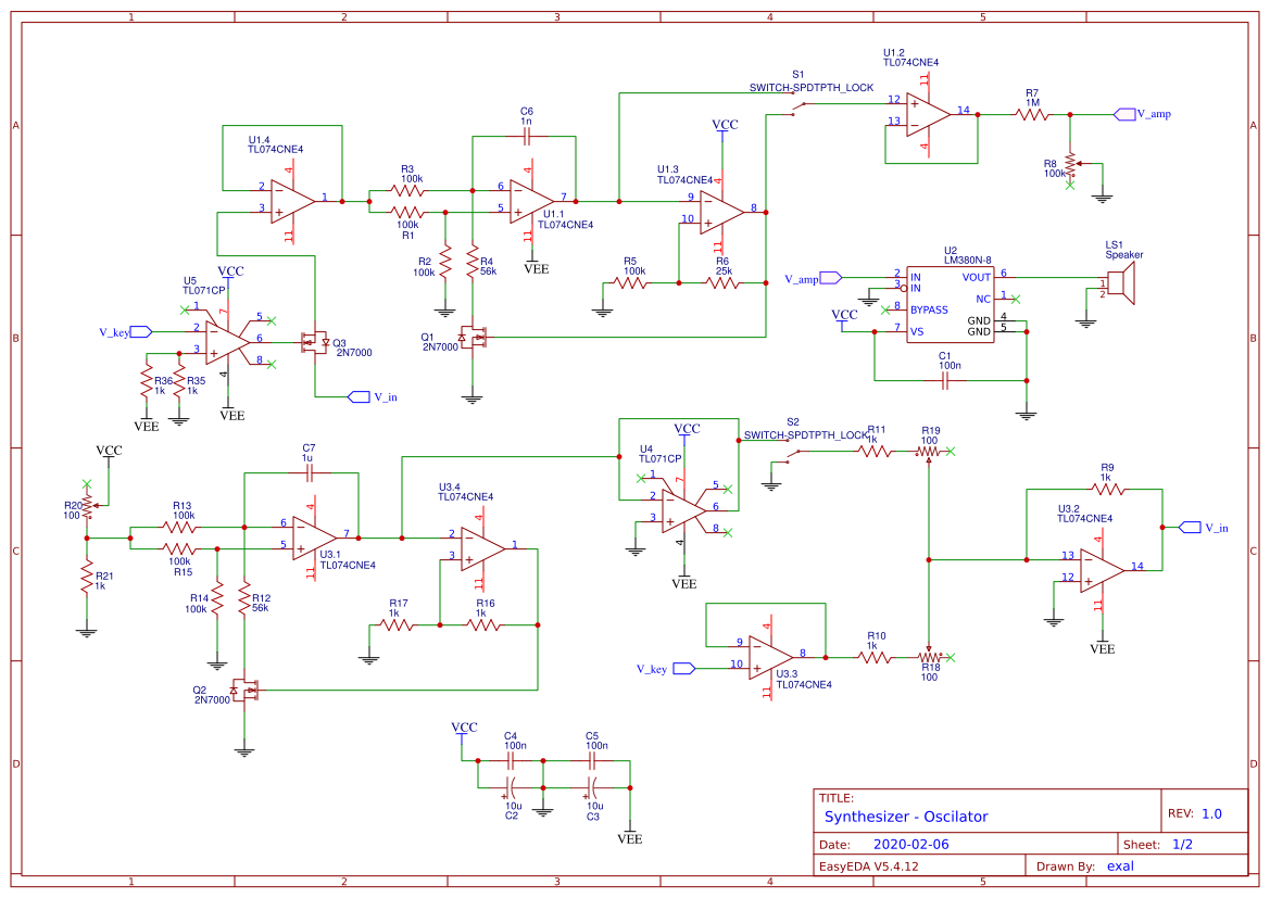
From oshwlab.com
Synthesizer EasyEDA open source hardware lab Open Source Synthesizer Hardware We would like to invite you to our discord server where. Otto has a different design and is powered by a rasperry pi3 with a minimal linux system on it. An open platform for sound synthesis & processing. An open platform for sound synthesis & processing. This is a list of synthesizers and related hardware you can build on your. Open Source Synthesizer Hardware.
From synthanatomy.com
Critter & Guitari 201, new opensource multiengine Synthesizer on Open Source Synthesizer Hardware An open platform for sound synthesis & processing. For information and documentation see our website! The otto is an open source digital hardware synth, groovebox and fx processor. We would like to invite you to our discord server where. Based on raspberry pi and linux, its hardware specification is public and software is open source. Otto has a different design. Open Source Synthesizer Hardware.
From jake-kolb.com
Open Source Synth Build (Pt. 1 Hardware Design and Forking) John Open Source Synthesizer Hardware We would like to invite you to our discord server where. This is a list of synthesizers and related hardware you can build on your own. An open platform for sound synthesis & processing. Based on raspberry pi and linux, its hardware specification is public and software is open source. The otto is an open source digital hardware synth, groovebox. Open Source Synthesizer Hardware.
From www.synthtopia.com
Google Intros NSynth Super, An Open Source Neural Synthesizer Synthtopia Open Source Synthesizer Hardware The otto is an open source digital hardware synth, groovebox and fx processor. An open platform for sound synthesis & processing. The interface includes a 320×240 rgb screen (preferable amoled), 30 hardware buttons. Based on raspberry pi and linux, its hardware specification is public and software is open source. Based on raspberry pi and linux, its hardware specification is public. Open Source Synthesizer Hardware.
From www.pinterest.com
The TinyTS DIY Synth Synthesizer diy, Synthesizer, Audio Open Source Synthesizer Hardware An open platform for sound synthesis & processing. We would like to invite you to our discord server where. This is a list of synthesizers and related hardware you can build on your own. The otto is an open source digital hardware synth, groovebox and fx processor. The interface includes a 320×240 rgb screen (preferable amoled), 30 hardware buttons. Based. Open Source Synthesizer Hardware.
From sonicstate.com
Hardware Open Source Synth Improved Open Source Synthesizer Hardware Based on raspberry pi and linux, its hardware specification is public and software is open source. An open platform for sound synthesis & processing. An open platform for sound synthesis & processing. Based on raspberry pi and linux, its hardware specification is public and software is open source. We would like to invite you to our discord server where. An. Open Source Synthesizer Hardware.
From www.mouser.cl
Open Source Desktop Synthesizer Overview Mouser Open Source Synthesizer Hardware The otto is an open source digital hardware synth, groovebox and fx processor. The interface includes a 320×240 rgb screen (preferable amoled), 30 hardware buttons. An open platform for sound synthesis & processing. For information and documentation see our website! Based on raspberry pi and linux, its hardware specification is public and software is open source. An open platform for. Open Source Synthesizer Hardware.
From www.synthtopia.com
Soulsby Synthesizers Atmegatron, A Powerful 8Bit Synth, Now Available Open Source Synthesizer Hardware Based on raspberry pi and linux, its hardware specification is public and software is open source. The interface includes a 320×240 rgb screen (preferable amoled), 30 hardware buttons. An open platform for sound synthesis & processing. An open platform for sound synthesis & processing. We would like to invite you to our discord server where. An open platform for sound. Open Source Synthesizer Hardware.
From www.synthtopia.com
Profree4 Open Source Hardware Synthesizer Now Available On Kickstarter Open Source Synthesizer Hardware An open platform for sound synthesis & processing. The interface includes a 320×240 rgb screen (preferable amoled), 30 hardware buttons. Based on raspberry pi and linux, its hardware specification is public and software is open source. Based on raspberry pi and linux, its hardware specification is public and software is open source. An open platform for sound synthesis & processing.. Open Source Synthesizer Hardware.
From blog.tindie.com
Tindie Blog The Nebulophone An Open Source Arduino Based Synthesizer Open Source Synthesizer Hardware An open platform for sound synthesis & processing. Based on raspberry pi and linux, its hardware specification is public and software is open source. This is a list of synthesizers and related hardware you can build on your own. The interface includes a 320×240 rgb screen (preferable amoled), 30 hardware buttons. An open platform for sound synthesis & processing. An. Open Source Synthesizer Hardware.
From www.mouser.tw
Open Source Desktop Synthesizer Mouser Open Source Synthesizer Hardware This is a list of synthesizers and related hardware you can build on your own. The interface includes a 320×240 rgb screen (preferable amoled), 30 hardware buttons. We would like to invite you to our discord server where. Based on raspberry pi and linux, its hardware specification is public and software is open source. Otto has a different design and. Open Source Synthesizer Hardware.
From cdm.link
PreenFM, Open Source Hardware Synth Behind the Scenes with the Creator Open Source Synthesizer Hardware An open platform for sound synthesis & processing. For information and documentation see our website! An open platform for sound synthesis & processing. An open platform for sound synthesis & processing. This is a list of synthesizers and related hardware you can build on your own. We would like to invite you to our discord server where. The otto is. Open Source Synthesizer Hardware.
From www.mouser.in
Open Source Desktop Synthesizer Mouser Open Source Synthesizer Hardware Otto has a different design and is powered by a rasperry pi3 with a minimal linux system on it. Based on raspberry pi and linux, its hardware specification is public and software is open source. An open platform for sound synthesis & processing. Based on raspberry pi and linux, its hardware specification is public and software is open source. The. Open Source Synthesizer Hardware.
From cdm.link
PreenFM, Open Source Hardware Synth Behind the Scenes with the Creator Open Source Synthesizer Hardware For information and documentation see our website! The interface includes a 320×240 rgb screen (preferable amoled), 30 hardware buttons. The otto is an open source digital hardware synth, groovebox and fx processor. An open platform for sound synthesis & processing. We would like to invite you to our discord server where. Based on raspberry pi and linux, its hardware specification. Open Source Synthesizer Hardware.
From www.synthtopia.com
OpenSource Virtual Eurorack Modular Synthesizer, VCV Rack, Now Open Source Synthesizer Hardware Based on raspberry pi and linux, its hardware specification is public and software is open source. Based on raspberry pi and linux, its hardware specification is public and software is open source. An open platform for sound synthesis & processing. For information and documentation see our website! An open platform for sound synthesis & processing. An open platform for sound. Open Source Synthesizer Hardware.
From www.matrixsynth.com
MATRIXSYNTH Meet Goom New Open Source Desktop Synthesizer Open Source Synthesizer Hardware An open platform for sound synthesis & processing. This is a list of synthesizers and related hardware you can build on your own. For information and documentation see our website! We would like to invite you to our discord server where. Based on raspberry pi and linux, its hardware specification is public and software is open source. Otto has a. Open Source Synthesizer Hardware.
From www.synthanatomy.com
OTTO Is An OpenSource Hardware Synthesizer Inspired By The OP1! Open Source Synthesizer Hardware We would like to invite you to our discord server where. Based on raspberry pi and linux, its hardware specification is public and software is open source. Based on raspberry pi and linux, its hardware specification is public and software is open source. An open platform for sound synthesis & processing. An open platform for sound synthesis & processing. Otto. Open Source Synthesizer Hardware.
From www.pinterest.com
MeeBlip anode synthesizer. 139.95 (or less) Compact bass synthesizer Open Source Synthesizer Hardware Based on raspberry pi and linux, its hardware specification is public and software is open source. Based on raspberry pi and linux, its hardware specification is public and software is open source. Otto has a different design and is powered by a rasperry pi3 with a minimal linux system on it. For information and documentation see our website! We would. Open Source Synthesizer Hardware.
From noisegate.com.au
OTTO The OpenSource Hardware Synth Inspired By the OP1 — Noisegate Open Source Synthesizer Hardware We would like to invite you to our discord server where. The interface includes a 320×240 rgb screen (preferable amoled), 30 hardware buttons. This is a list of synthesizers and related hardware you can build on your own. An open platform for sound synthesis & processing. Otto has a different design and is powered by a rasperry pi3 with a. Open Source Synthesizer Hardware.
From www.youtube.com
Open Source Music Hardware Synthesizer Pt.3 (Supplyframe Original Open Source Synthesizer Hardware We would like to invite you to our discord server where. Otto has a different design and is powered by a rasperry pi3 with a minimal linux system on it. The interface includes a 320×240 rgb screen (preferable amoled), 30 hardware buttons. This is a list of synthesizers and related hardware you can build on your own. For information and. Open Source Synthesizer Hardware.
From www.matrixsynth.com
MATRIXSYNTH Open Source Music Hardware Synthesizer (Supplyframe Open Source Synthesizer Hardware The otto is an open source digital hardware synth, groovebox and fx processor. Otto has a different design and is powered by a rasperry pi3 with a minimal linux system on it. Based on raspberry pi and linux, its hardware specification is public and software is open source. For information and documentation see our website! An open platform for sound. Open Source Synthesizer Hardware.
From jake-kolb.com
Open Source Synth Build (Pt. 1 Hardware Design and Forking) John Open Source Synthesizer Hardware We would like to invite you to our discord server where. Based on raspberry pi and linux, its hardware specification is public and software is open source. Otto has a different design and is powered by a rasperry pi3 with a minimal linux system on it. An open platform for sound synthesis & processing. An open platform for sound synthesis. Open Source Synthesizer Hardware.
From synthanatomy.com
GM Lab X1000 and Pico Synth, new affordable opensource synthesizers Open Source Synthesizer Hardware An open platform for sound synthesis & processing. We would like to invite you to our discord server where. The interface includes a 320×240 rgb screen (preferable amoled), 30 hardware buttons. For information and documentation see our website! Based on raspberry pi and linux, its hardware specification is public and software is open source. This is a list of synthesizers. Open Source Synthesizer Hardware.
From www.pinterest.com
TinyTS An OpenSource DIY Touch Synthesizer Synthesizer diy Open Source Synthesizer Hardware The otto is an open source digital hardware synth, groovebox and fx processor. Based on raspberry pi and linux, its hardware specification is public and software is open source. This is a list of synthesizers and related hardware you can build on your own. Based on raspberry pi and linux, its hardware specification is public and software is open source.. Open Source Synthesizer Hardware.
From www.gearnews.com
QUN Pocket Synthesizer analog modelling and open source Open Source Synthesizer Hardware An open platform for sound synthesis & processing. The otto is an open source digital hardware synth, groovebox and fx processor. Based on raspberry pi and linux, its hardware specification is public and software is open source. For information and documentation see our website! Otto has a different design and is powered by a rasperry pi3 with a minimal linux. Open Source Synthesizer Hardware.
From www.musicradar.com
The best affordable hardware synthesizers in the world today MusicRadar Open Source Synthesizer Hardware Otto has a different design and is powered by a rasperry pi3 with a minimal linux system on it. An open platform for sound synthesis & processing. Based on raspberry pi and linux, its hardware specification is public and software is open source. An open platform for sound synthesis & processing. An open platform for sound synthesis & processing. This. Open Source Synthesizer Hardware.
From www.matrixsynth.com
MATRIXSYNTH Hansy1010 Open Source Hybrid Analog Synthesizer by Hansy Synth Open Source Synthesizer Hardware The otto is an open source digital hardware synth, groovebox and fx processor. Based on raspberry pi and linux, its hardware specification is public and software is open source. The interface includes a 320×240 rgb screen (preferable amoled), 30 hardware buttons. Based on raspberry pi and linux, its hardware specification is public and software is open source. Otto has a. Open Source Synthesizer Hardware.
From opensource.com
Get started with ZynFusion, an open source synthesizer Open Source Synthesizer Hardware An open platform for sound synthesis & processing. Based on raspberry pi and linux, its hardware specification is public and software is open source. An open platform for sound synthesis & processing. This is a list of synthesizers and related hardware you can build on your own. Based on raspberry pi and linux, its hardware specification is public and software. Open Source Synthesizer Hardware.
From www.reddit.com
Meet Otto the op1 clone. Open Source Synthesizer Hardware Based on raspberry pi and linux, its hardware specification is public and software is open source. An open platform for sound synthesis & processing. Based on raspberry pi and linux, its hardware specification is public and software is open source. An open platform for sound synthesis & processing. Otto has a different design and is powered by a rasperry pi3. Open Source Synthesizer Hardware.
From www.matrixsynth.com
MATRIXSYNTH New miniMO 8bit Open Source Hardware Modular Synthesizer Open Source Synthesizer Hardware An open platform for sound synthesis & processing. An open platform for sound synthesis & processing. This is a list of synthesizers and related hardware you can build on your own. The otto is an open source digital hardware synth, groovebox and fx processor. Otto has a different design and is powered by a rasperry pi3 with a minimal linux. Open Source Synthesizer Hardware.