Oregon Appeal Process . By going through an appeal, you can reverse or change a part of the overpayment decision. If you disagree with the decision, you may appeal it by requesting a hearing. A judge can say you don’t have to pay the money. For information on fees, transcripts, appellate case processing, and sample forms,. The oregon rules of appellate procedure (orap) govern practice and procedure before the oregon supreme court and the oregon court of. Most decisions sent from the. Appeal from an eab decision is to the court of appeals. Your employer also may appeal an administrative decision. If you disagree with the. Oregon employment department (oed) investigates and issues an administrative decision. A party may appeal from an appealable judgment or order in a justice court of record directly to the oregon court of appeals when the defendant is. For more detailed descriptions of the court of appeals, see about the oregon judicial department. You can appeal if you do not agree with the weekly benefit amount, maximum benefit amount, and wages used to set your base year. The unemployment insurance appeals process if the oregon employment department issues notice of a decision denying or.
from www.tcspl.com.my
Most decisions sent from the. Your employer also may appeal an administrative decision. A party may appeal from an appealable judgment or order in a justice court of record directly to the oregon court of appeals when the defendant is. Oregon employment department (oed) investigates and issues an administrative decision. Appeal from an eab decision is to the court of appeals. If you disagree with the decision, you may appeal it by requesting a hearing. The unemployment insurance appeals process if the oregon employment department issues notice of a decision denying or. For more detailed descriptions of the court of appeals, see about the oregon judicial department. You can appeal if you do not agree with the weekly benefit amount, maximum benefit amount, and wages used to set your base year. By going through an appeal, you can reverse or change a part of the overpayment decision.
Appeal Process Transpacific Certifications Services
Oregon Appeal Process By going through an appeal, you can reverse or change a part of the overpayment decision. A party may appeal from an appealable judgment or order in a justice court of record directly to the oregon court of appeals when the defendant is. A judge can say you don’t have to pay the money. By going through an appeal, you can reverse or change a part of the overpayment decision. You can appeal if you do not agree with the weekly benefit amount, maximum benefit amount, and wages used to set your base year. The oregon rules of appellate procedure (orap) govern practice and procedure before the oregon supreme court and the oregon court of. If you disagree with the decision, you may appeal it by requesting a hearing. Most decisions sent from the. Oregon employment department (oed) investigates and issues an administrative decision. For more detailed descriptions of the court of appeals, see about the oregon judicial department. Your employer also may appeal an administrative decision. If you disagree with the. The unemployment insurance appeals process if the oregon employment department issues notice of a decision denying or. Appeal from an eab decision is to the court of appeals. For information on fees, transcripts, appellate case processing, and sample forms,.
From www.pdffiller.com
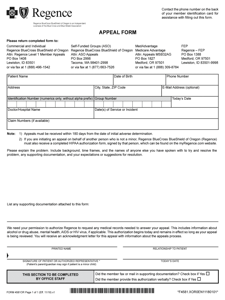
Fillable Online 2019 Regence BlueCross BlueShield of Oregon Appeal Form Oregon Appeal Process Appeal from an eab decision is to the court of appeals. A judge can say you don’t have to pay the money. Oregon employment department (oed) investigates and issues an administrative decision. Your employer also may appeal an administrative decision. The oregon rules of appellate procedure (orap) govern practice and procedure before the oregon supreme court and the oregon court. Oregon Appeal Process.
From fity.club
Appeals Process Oregon Appeal Process Your employer also may appeal an administrative decision. The oregon rules of appellate procedure (orap) govern practice and procedure before the oregon supreme court and the oregon court of. Oregon employment department (oed) investigates and issues an administrative decision. If you disagree with the decision, you may appeal it by requesting a hearing. For information on fees, transcripts, appellate case. Oregon Appeal Process.
From crimevictimscomp.ga.gov
Appeals CJCC CVCP Oregon Appeal Process Oregon employment department (oed) investigates and issues an administrative decision. The unemployment insurance appeals process if the oregon employment department issues notice of a decision denying or. Appeal from an eab decision is to the court of appeals. If you disagree with the. You can appeal if you do not agree with the weekly benefit amount, maximum benefit amount, and. Oregon Appeal Process.
From www.tcspl.com.my
Appeal Process Transpacific Certifications Services Oregon Appeal Process For more detailed descriptions of the court of appeals, see about the oregon judicial department. For information on fees, transcripts, appellate case processing, and sample forms,. A judge can say you don’t have to pay the money. Most decisions sent from the. By going through an appeal, you can reverse or change a part of the overpayment decision. Your employer. Oregon Appeal Process.
From www.courts.oregon.gov
Oregon Judicial Department Oregon Court of Appeals Home Oregon Oregon Appeal Process The oregon rules of appellate procedure (orap) govern practice and procedure before the oregon supreme court and the oregon court of. A party may appeal from an appealable judgment or order in a justice court of record directly to the oregon court of appeals when the defendant is. By going through an appeal, you can reverse or change a part. Oregon Appeal Process.
From www.ortl.org
Oregon’s Legislative Process Oregon Right to Life Oregon Appeal Process Oregon employment department (oed) investigates and issues an administrative decision. Your employer also may appeal an administrative decision. For more detailed descriptions of the court of appeals, see about the oregon judicial department. By going through an appeal, you can reverse or change a part of the overpayment decision. You can appeal if you do not agree with the weekly. Oregon Appeal Process.
From www.valuationtribunal.ie
Appeals Process Valuation Tribunal Oregon Appeal Process Most decisions sent from the. The oregon rules of appellate procedure (orap) govern practice and procedure before the oregon supreme court and the oregon court of. If you disagree with the decision, you may appeal it by requesting a hearing. If you disagree with the. By going through an appeal, you can reverse or change a part of the overpayment. Oregon Appeal Process.
From www.placer.ca.gov
Know The process Placer County, CA Oregon Appeal Process If you disagree with the decision, you may appeal it by requesting a hearing. A party may appeal from an appealable judgment or order in a justice court of record directly to the oregon court of appeals when the defendant is. Oregon employment department (oed) investigates and issues an administrative decision. If you disagree with the. For more detailed descriptions. Oregon Appeal Process.
From www.oregon.gov
Oregon Department of Education Complaints and Appeals About Us Oregon Appeal Process For more detailed descriptions of the court of appeals, see about the oregon judicial department. A party may appeal from an appealable judgment or order in a justice court of record directly to the oregon court of appeals when the defendant is. Most decisions sent from the. For information on fees, transcripts, appellate case processing, and sample forms,. A judge. Oregon Appeal Process.
From www.oregonlive.com
Public defender running against longstanding Oregon Appeals Court Oregon Appeal Process The unemployment insurance appeals process if the oregon employment department issues notice of a decision denying or. Most decisions sent from the. Oregon employment department (oed) investigates and issues an administrative decision. You can appeal if you do not agree with the weekly benefit amount, maximum benefit amount, and wages used to set your base year. For information on fees,. Oregon Appeal Process.
From www.slideserve.com
PPT Judicial Procedures PowerPoint Presentation, free download ID Oregon Appeal Process You can appeal if you do not agree with the weekly benefit amount, maximum benefit amount, and wages used to set your base year. A judge can say you don’t have to pay the money. The oregon rules of appellate procedure (orap) govern practice and procedure before the oregon supreme court and the oregon court of. Your employer also may. Oregon Appeal Process.
From www.uslegalforms.com
Oregon Notice of Appeal US Legal Forms Oregon Appeal Process Appeal from an eab decision is to the court of appeals. For more detailed descriptions of the court of appeals, see about the oregon judicial department. A judge can say you don’t have to pay the money. Most decisions sent from the. A party may appeal from an appealable judgment or order in a justice court of record directly to. Oregon Appeal Process.
From www.slideserve.com
PPT Criminal Appeal Process Spolin Law P.C PowerPoint Presentation Oregon Appeal Process Oregon employment department (oed) investigates and issues an administrative decision. The oregon rules of appellate procedure (orap) govern practice and procedure before the oregon supreme court and the oregon court of. For more detailed descriptions of the court of appeals, see about the oregon judicial department. You can appeal if you do not agree with the weekly benefit amount, maximum. Oregon Appeal Process.
From www.uslegalforms.com
Oregon Notice of Appeal US Legal Forms Oregon Appeal Process You can appeal if you do not agree with the weekly benefit amount, maximum benefit amount, and wages used to set your base year. If you disagree with the. For information on fees, transcripts, appellate case processing, and sample forms,. Your employer also may appeal an administrative decision. The unemployment insurance appeals process if the oregon employment department issues notice. Oregon Appeal Process.
From firstdistrictcoa.org
Guide to Representing Yourself on Appeal The First District Court of Oregon Appeal Process You can appeal if you do not agree with the weekly benefit amount, maximum benefit amount, and wages used to set your base year. A party may appeal from an appealable judgment or order in a justice court of record directly to the oregon court of appeals when the defendant is. By going through an appeal, you can reverse or. Oregon Appeal Process.
From www.slideserve.com
PPT The Five Essential Steps In The Appeal Process PowerPoint Oregon Appeal Process By going through an appeal, you can reverse or change a part of the overpayment decision. For more detailed descriptions of the court of appeals, see about the oregon judicial department. The oregon rules of appellate procedure (orap) govern practice and procedure before the oregon supreme court and the oregon court of. You can appeal if you do not agree. Oregon Appeal Process.
From www.courts.oregon.gov
Oregon Judicial Department Complaint Process Complaint Information Oregon Appeal Process A judge can say you don’t have to pay the money. The unemployment insurance appeals process if the oregon employment department issues notice of a decision denying or. If you disagree with the. If you disagree with the decision, you may appeal it by requesting a hearing. Most decisions sent from the. By going through an appeal, you can reverse. Oregon Appeal Process.
From www.uslegalforms.com
Oregon Notice of Appeal US Legal Forms Oregon Appeal Process Appeal from an eab decision is to the court of appeals. Your employer also may appeal an administrative decision. You can appeal if you do not agree with the weekly benefit amount, maximum benefit amount, and wages used to set your base year. A party may appeal from an appealable judgment or order in a justice court of record directly. Oregon Appeal Process.
From nshcs.hee.nhs.uk
Appeals Policy — Publications Oregon Appeal Process Your employer also may appeal an administrative decision. Most decisions sent from the. By going through an appeal, you can reverse or change a part of the overpayment decision. Appeal from an eab decision is to the court of appeals. Oregon employment department (oed) investigates and issues an administrative decision. A judge can say you don’t have to pay the. Oregon Appeal Process.
From www.repairerdrivennews.com
9th Circuit judge presses GEICO on scans position in Oregon appeal Oregon Appeal Process Your employer also may appeal an administrative decision. For information on fees, transcripts, appellate case processing, and sample forms,. Oregon employment department (oed) investigates and issues an administrative decision. Most decisions sent from the. The unemployment insurance appeals process if the oregon employment department issues notice of a decision denying or. By going through an appeal, you can reverse or. Oregon Appeal Process.
From www.slideserve.com
PPT Appeals Process PowerPoint Presentation, free download ID4128068 Oregon Appeal Process For more detailed descriptions of the court of appeals, see about the oregon judicial department. Most decisions sent from the. A party may appeal from an appealable judgment or order in a justice court of record directly to the oregon court of appeals when the defendant is. The unemployment insurance appeals process if the oregon employment department issues notice of. Oregon Appeal Process.
From www.utahcounty.gov
The Appeal Process Utah County Clerk/Auditor Oregon Appeal Process If you disagree with the decision, you may appeal it by requesting a hearing. If you disagree with the. Your employer also may appeal an administrative decision. By going through an appeal, you can reverse or change a part of the overpayment decision. Appeal from an eab decision is to the court of appeals. For information on fees, transcripts, appellate. Oregon Appeal Process.
From www.oregon.gov
Oregon Department of Education Complaints and Appeals About Us Oregon Appeal Process For more detailed descriptions of the court of appeals, see about the oregon judicial department. A judge can say you don’t have to pay the money. For information on fees, transcripts, appellate case processing, and sample forms,. By going through an appeal, you can reverse or change a part of the overpayment decision. If you disagree with the. Oregon employment. Oregon Appeal Process.
From www.scribd.com
Oregon Notice of Appeal PDF Brief (Law) Virginia Circuit Court Oregon Appeal Process A judge can say you don’t have to pay the money. You can appeal if you do not agree with the weekly benefit amount, maximum benefit amount, and wages used to set your base year. For information on fees, transcripts, appellate case processing, and sample forms,. Appeal from an eab decision is to the court of appeals. The oregon rules. Oregon Appeal Process.
From www.uslegalforms.com
Portland Oregon Notice of Appeal US Legal Forms Oregon Appeal Process Oregon employment department (oed) investigates and issues an administrative decision. By going through an appeal, you can reverse or change a part of the overpayment decision. Appeal from an eab decision is to the court of appeals. A judge can say you don’t have to pay the money. If you disagree with the. You can appeal if you do not. Oregon Appeal Process.
From www.uslegalforms.com
Oregon Amended Notice Of Appeal Form US Legal Forms Oregon Appeal Process A party may appeal from an appealable judgment or order in a justice court of record directly to the oregon court of appeals when the defendant is. You can appeal if you do not agree with the weekly benefit amount, maximum benefit amount, and wages used to set your base year. A judge can say you don’t have to pay. Oregon Appeal Process.
From www.oregonlive.com
Oregon appeals ruling on jury trials worries court officials about Oregon Appeal Process For information on fees, transcripts, appellate case processing, and sample forms,. Your employer also may appeal an administrative decision. The unemployment insurance appeals process if the oregon employment department issues notice of a decision denying or. A judge can say you don’t have to pay the money. If you disagree with the decision, you may appeal it by requesting a. Oregon Appeal Process.
From exytuzntg.blob.core.windows.net
Lawyer Hierarchy Usa at Renee Lipton blog Oregon Appeal Process Your employer also may appeal an administrative decision. If you disagree with the decision, you may appeal it by requesting a hearing. The oregon rules of appellate procedure (orap) govern practice and procedure before the oregon supreme court and the oregon court of. The unemployment insurance appeals process if the oregon employment department issues notice of a decision denying or.. Oregon Appeal Process.
From courts.ehawaii.gov
Judiciary Intermediate Court of Appeals Frequently Asked Questions Oregon Appeal Process Oregon employment department (oed) investigates and issues an administrative decision. The unemployment insurance appeals process if the oregon employment department issues notice of a decision denying or. You can appeal if you do not agree with the weekly benefit amount, maximum benefit amount, and wages used to set your base year. Appeal from an eab decision is to the court. Oregon Appeal Process.
From www.scribd.com
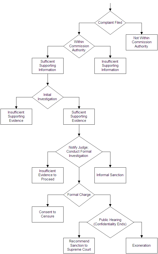
Appeal Procedure Flowchart Oregon Appeal Process Most decisions sent from the. Oregon employment department (oed) investigates and issues an administrative decision. Appeal from an eab decision is to the court of appeals. The oregon rules of appellate procedure (orap) govern practice and procedure before the oregon supreme court and the oregon court of. The unemployment insurance appeals process if the oregon employment department issues notice of. Oregon Appeal Process.
From www.signnow.com
Notice of Appeal Oregon Complete with ease airSlate SignNow Oregon Appeal Process The unemployment insurance appeals process if the oregon employment department issues notice of a decision denying or. Most decisions sent from the. The oregon rules of appellate procedure (orap) govern practice and procedure before the oregon supreme court and the oregon court of. By going through an appeal, you can reverse or change a part of the overpayment decision. A. Oregon Appeal Process.
From www.uslegalforms.com
Oregon Amended Notice Of Appeal Form US Legal Forms Oregon Appeal Process The oregon rules of appellate procedure (orap) govern practice and procedure before the oregon supreme court and the oregon court of. Oregon employment department (oed) investigates and issues an administrative decision. For more detailed descriptions of the court of appeals, see about the oregon judicial department. A judge can say you don’t have to pay the money. Appeal from an. Oregon Appeal Process.
From mavink.com
Appeal Flow Chart Oregon Appeal Process By going through an appeal, you can reverse or change a part of the overpayment decision. Oregon employment department (oed) investigates and issues an administrative decision. Appeal from an eab decision is to the court of appeals. You can appeal if you do not agree with the weekly benefit amount, maximum benefit amount, and wages used to set your base. Oregon Appeal Process.
From fedemploymentattorneys.com
The MSPB Appeal Process Federal Employment Law Firm of Aaron D Oregon Appeal Process For information on fees, transcripts, appellate case processing, and sample forms,. For more detailed descriptions of the court of appeals, see about the oregon judicial department. By going through an appeal, you can reverse or change a part of the overpayment decision. Oregon employment department (oed) investigates and issues an administrative decision. If you disagree with the. The oregon rules. Oregon Appeal Process.
From www.youtube.com
How to Vlog Legal Appeal process in Coos County, Oregon? Paperwork Oregon Appeal Process If you disagree with the decision, you may appeal it by requesting a hearing. Most decisions sent from the. Appeal from an eab decision is to the court of appeals. For information on fees, transcripts, appellate case processing, and sample forms,. Your employer also may appeal an administrative decision. If you disagree with the. You can appeal if you do. Oregon Appeal Process.