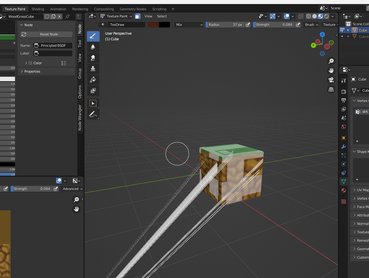
Blender White Lines . One texture pixel has an alpha of 0 and an rgb white, the other an alpha of 1 and an rgb of. As a rule of thumb, the topology should be more equalized. You should start another question about improving the topology. It looks great in viewport as you can see and when i render an animation , on some of the frames it generates those white lines and splotches and on some it doesn’t, sometimes if i teak the camera to a certain. Whenever i export as an.fbx and import into substance i get these white dashed lines and dots. The colour on your white(grey) lines are coming from a blend of two (or more) pixels on your texture. I've tried without the triangulate modifier, but no luck. One image with an alpha channel goes into one. Since your in eevee, first thought is to check your lights for “contact shadows” see if turning that on fixes it (its per light). 147k subscribers in the blenderhelp community. Those white lines occur because blender adaptively downscale and blur the textures based on viewing angle and camera distance so when the uv border is right on the line on the texture. The problem is that you're overlaying the silver dragon with a white background, before you overlay it on the orange dragon. If you don’t have sufficient room in your uv map for improved margins, try making a new uv map, packing uvs (ctrl p for me), check operator panel for margin options to keep them from.
from www.9to5software.com
Since your in eevee, first thought is to check your lights for “contact shadows” see if turning that on fixes it (its per light). One image with an alpha channel goes into one. You should start another question about improving the topology. Whenever i export as an.fbx and import into substance i get these white dashed lines and dots. The colour on your white(grey) lines are coming from a blend of two (or more) pixels on your texture. The problem is that you're overlaying the silver dragon with a white background, before you overlay it on the orange dragon. Those white lines occur because blender adaptively downscale and blur the textures based on viewing angle and camera distance so when the uv border is right on the line on the texture. I've tried without the triangulate modifier, but no luck. It looks great in viewport as you can see and when i render an animation , on some of the frames it generates those white lines and splotches and on some it doesn’t, sometimes if i teak the camera to a certain. 147k subscribers in the blenderhelp community.
How To Select Your Vertices, Edges, And Faces In Blender?
Blender White Lines It looks great in viewport as you can see and when i render an animation , on some of the frames it generates those white lines and splotches and on some it doesn’t, sometimes if i teak the camera to a certain. If you don’t have sufficient room in your uv map for improved margins, try making a new uv map, packing uvs (ctrl p for me), check operator panel for margin options to keep them from. Those white lines occur because blender adaptively downscale and blur the textures based on viewing angle and camera distance so when the uv border is right on the line on the texture. One texture pixel has an alpha of 0 and an rgb white, the other an alpha of 1 and an rgb of. Whenever i export as an.fbx and import into substance i get these white dashed lines and dots. The problem is that you're overlaying the silver dragon with a white background, before you overlay it on the orange dragon. I've tried without the triangulate modifier, but no luck. 147k subscribers in the blenderhelp community. As a rule of thumb, the topology should be more equalized. Since your in eevee, first thought is to check your lights for “contact shadows” see if turning that on fixes it (its per light). One image with an alpha channel goes into one. The colour on your white(grey) lines are coming from a blend of two (or more) pixels on your texture. You should start another question about improving the topology. It looks great in viewport as you can see and when i render an animation , on some of the frames it generates those white lines and splotches and on some it doesn’t, sometimes if i teak the camera to a certain.
From blendermama.com
Line drawing in Blender Blender Mama Blender White Lines One image with an alpha channel goes into one. Since your in eevee, first thought is to check your lights for “contact shadows” see if turning that on fixes it (its per light). Whenever i export as an.fbx and import into substance i get these white dashed lines and dots. The problem is that you're overlaying the silver dragon with. Blender White Lines.
From www.youtube.com
Blender Easy Lines/Tubes with particles YouTube Blender White Lines One image with an alpha channel goes into one. One texture pixel has an alpha of 0 and an rgb white, the other an alpha of 1 and an rgb of. 147k subscribers in the blenderhelp community. Since your in eevee, first thought is to check your lights for “contact shadows” see if turning that on fixes it (its per. Blender White Lines.
From stackoverflow.com
blender How to remove weird lines from model Stack Overflow Blender White Lines Since your in eevee, first thought is to check your lights for “contact shadows” see if turning that on fixes it (its per light). It looks great in viewport as you can see and when i render an animation , on some of the frames it generates those white lines and splotches and on some it doesn’t, sometimes if i. Blender White Lines.
From artisticrender.com
How to change the background in Blender? Blender White Lines One texture pixel has an alpha of 0 and an rgb white, the other an alpha of 1 and an rgb of. You should start another question about improving the topology. Those white lines occur because blender adaptively downscale and blur the textures based on viewing angle and camera distance so when the uv border is right on the line. Blender White Lines.
From www.youtube.com
How to fix Jagged lines in blender YouTube Blender White Lines I've tried without the triangulate modifier, but no luck. The problem is that you're overlaying the silver dragon with a white background, before you overlay it on the orange dragon. Whenever i export as an.fbx and import into substance i get these white dashed lines and dots. You should start another question about improving the topology. As a rule of. Blender White Lines.
From mavink.com
Render In Blender Blender White Lines Whenever i export as an.fbx and import into substance i get these white dashed lines and dots. If you don’t have sufficient room in your uv map for improved margins, try making a new uv map, packing uvs (ctrl p for me), check operator panel for margin options to keep them from. I've tried without the triangulate modifier, but no. Blender White Lines.
From pholder.com
2966 best se/blender images on Pholder Where do the white lines come from in my composite? Blender White Lines Whenever i export as an.fbx and import into substance i get these white dashed lines and dots. I've tried without the triangulate modifier, but no luck. If you don’t have sufficient room in your uv map for improved margins, try making a new uv map, packing uvs (ctrl p for me), check operator panel for margin options to keep them. Blender White Lines.
From www.youtube.com
Procedural Nodes (part 23) 32 procedural textures that use the Wave node in Blender YouTube Blender White Lines As a rule of thumb, the topology should be more equalized. The problem is that you're overlaying the silver dragon with a white background, before you overlay it on the orange dragon. Whenever i export as an.fbx and import into substance i get these white dashed lines and dots. It looks great in viewport as you can see and when. Blender White Lines.
From www.reddit.com
Paint mask vertex group Blender Bug, weird white lines and squares on mesh. Anyone know whats Blender White Lines I've tried without the triangulate modifier, but no luck. You should start another question about improving the topology. If you don’t have sufficient room in your uv map for improved margins, try making a new uv map, packing uvs (ctrl p for me), check operator panel for margin options to keep them from. The colour on your white(grey) lines are. Blender White Lines.
From blender.stackexchange.com
transparency White lines appearing when rendering shadows to separate layer and in Blender White Lines Those white lines occur because blender adaptively downscale and blur the textures based on viewing angle and camera distance so when the uv border is right on the line on the texture. The problem is that you're overlaying the silver dragon with a white background, before you overlay it on the orange dragon. One image with an alpha channel goes. Blender White Lines.
From blender-outline-node-docs.netlify.app
The example .blend file Blender White Lines Since your in eevee, first thought is to check your lights for “contact shadows” see if turning that on fixes it (its per light). I've tried without the triangulate modifier, but no luck. As a rule of thumb, the topology should be more equalized. One image with an alpha channel goes into one. Whenever i export as an.fbx and import. Blender White Lines.
From typerus.ru
Draw lines in blender Blender White Lines The colour on your white(grey) lines are coming from a blend of two (or more) pixels on your texture. It looks great in viewport as you can see and when i render an animation , on some of the frames it generates those white lines and splotches and on some it doesn’t, sometimes if i teak the camera to a. Blender White Lines.
From blender.stackexchange.com
rendering Blender white background problem Blender Stack Exchange Blender White Lines The problem is that you're overlaying the silver dragon with a white background, before you overlay it on the orange dragon. 147k subscribers in the blenderhelp community. You should start another question about improving the topology. Since your in eevee, first thought is to check your lights for “contact shadows” see if turning that on fixes it (its per light).. Blender White Lines.
From www.katsbits.com
SketchUp Style Outline Renders Blender Knowledgebase Blender White Lines The problem is that you're overlaying the silver dragon with a white background, before you overlay it on the orange dragon. I've tried without the triangulate modifier, but no luck. Those white lines occur because blender adaptively downscale and blur the textures based on viewing angle and camera distance so when the uv border is right on the line on. Blender White Lines.
From www.youtube.com
How to Create Line Art in Blender YouTube Blender White Lines The problem is that you're overlaying the silver dragon with a white background, before you overlay it on the orange dragon. The colour on your white(grey) lines are coming from a blend of two (or more) pixels on your texture. 147k subscribers in the blenderhelp community. I've tried without the triangulate modifier, but no luck. Whenever i export as an.fbx. Blender White Lines.
From www.youtube.com
Blender Line Rendering YouTube Blender White Lines The problem is that you're overlaying the silver dragon with a white background, before you overlay it on the orange dragon. Whenever i export as an.fbx and import into substance i get these white dashed lines and dots. It looks great in viewport as you can see and when i render an animation , on some of the frames it. Blender White Lines.
From blendermama.com
Line drawing in Blender Blender Mama Blender White Lines Whenever i export as an.fbx and import into substance i get these white dashed lines and dots. The problem is that you're overlaying the silver dragon with a white background, before you overlay it on the orange dragon. Since your in eevee, first thought is to check your lights for “contact shadows” see if turning that on fixes it (its. Blender White Lines.
From cedbveeo.blob.core.windows.net
Blender Texture Image at Zoe Ogletree blog Blender White Lines As a rule of thumb, the topology should be more equalized. If you don’t have sufficient room in your uv map for improved margins, try making a new uv map, packing uvs (ctrl p for me), check operator panel for margin options to keep them from. One texture pixel has an alpha of 0 and an rgb white, the other. Blender White Lines.
From blenderartists.org
procedural texture vertical lines > how to ? Materials and Textures Blender Artists Blender White Lines Whenever i export as an.fbx and import into substance i get these white dashed lines and dots. The colour on your white(grey) lines are coming from a blend of two (or more) pixels on your texture. 147k subscribers in the blenderhelp community. As a rule of thumb, the topology should be more equalized. Since your in eevee, first thought is. Blender White Lines.
From blenderartists.org
How to draw a line Basics & Interface Blender Artists Community Blender White Lines Since your in eevee, first thought is to check your lights for “contact shadows” see if turning that on fixes it (its per light). The colour on your white(grey) lines are coming from a blend of two (or more) pixels on your texture. The problem is that you're overlaying the silver dragon with a white background, before you overlay it. Blender White Lines.
From blenderartists.org
The White Lines! Materials and Textures Blender Artists Community Blender White Lines As a rule of thumb, the topology should be more equalized. Those white lines occur because blender adaptively downscale and blur the textures based on viewing angle and camera distance so when the uv border is right on the line on the texture. The colour on your white(grey) lines are coming from a blend of two (or more) pixels on. Blender White Lines.
From devtalk.blender.org
There are lines that appear when I use Cycles render in version 2.83 and 2.90 User Feedback Blender White Lines It looks great in viewport as you can see and when i render an animation , on some of the frames it generates those white lines and splotches and on some it doesn’t, sometimes if i teak the camera to a certain. Those white lines occur because blender adaptively downscale and blur the textures based on viewing angle and camera. Blender White Lines.
From blender.stackexchange.com
texturing How to get rid of white edge artifacts when using alpha texture? Blender Stack Blender White Lines If you don’t have sufficient room in your uv map for improved margins, try making a new uv map, packing uvs (ctrl p for me), check operator panel for margin options to keep them from. One image with an alpha channel goes into one. Whenever i export as an.fbx and import into substance i get these white dashed lines and. Blender White Lines.
From www.9to5software.com
How To Select Your Vertices, Edges, And Faces In Blender? Blender White Lines One texture pixel has an alpha of 0 and an rgb white, the other an alpha of 1 and an rgb of. It looks great in viewport as you can see and when i render an animation , on some of the frames it generates those white lines and splotches and on some it doesn’t, sometimes if i teak the. Blender White Lines.
From www.youtube.com
blender creating straight or linear spline lines YouTube Blender White Lines One image with an alpha channel goes into one. I've tried without the triangulate modifier, but no luck. You should start another question about improving the topology. If you don’t have sufficient room in your uv map for improved margins, try making a new uv map, packing uvs (ctrl p for me), check operator panel for margin options to keep. Blender White Lines.
From pngtree.com
Blender Outline Clipart Transparent Background, Blender Outline Icon, Blender, Appliance Blender White Lines I've tried without the triangulate modifier, but no luck. Since your in eevee, first thought is to check your lights for “contact shadows” see if turning that on fixes it (its per light). 147k subscribers in the blenderhelp community. As a rule of thumb, the topology should be more equalized. One image with an alpha channel goes into one. The. Blender White Lines.
From styly.cc
[Blender] How to Make 3D models of 2D Texts or Logos STYLY Blender White Lines One texture pixel has an alpha of 0 and an rgb white, the other an alpha of 1 and an rgb of. The problem is that you're overlaying the silver dragon with a white background, before you overlay it on the orange dragon. Those white lines occur because blender adaptively downscale and blur the textures based on viewing angle and. Blender White Lines.
From cgian.com
Blender straight node lines Blender White Lines The problem is that you're overlaying the silver dragon with a white background, before you overlay it on the orange dragon. You should start another question about improving the topology. I've tried without the triangulate modifier, but no luck. One image with an alpha channel goes into one. It looks great in viewport as you can see and when i. Blender White Lines.
From blenderartists.org
my texture has white lines Materials and Textures Blender Artists Community Blender White Lines Whenever i export as an.fbx and import into substance i get these white dashed lines and dots. 147k subscribers in the blenderhelp community. One image with an alpha channel goes into one. Since your in eevee, first thought is to check your lights for “contact shadows” see if turning that on fixes it (its per light). One texture pixel has. Blender White Lines.
From www.blendernation.com
How to Use Curves in Blender (Tutorial) BlenderNation Blender White Lines It looks great in viewport as you can see and when i render an animation , on some of the frames it generates those white lines and splotches and on some it doesn’t, sometimes if i teak the camera to a certain. Those white lines occur because blender adaptively downscale and blur the textures based on viewing angle and camera. Blender White Lines.
From pragma37.gumroad.com
Blender (Line Node Branch) Blender White Lines One image with an alpha channel goes into one. Whenever i export as an.fbx and import into substance i get these white dashed lines and dots. Those white lines occur because blender adaptively downscale and blur the textures based on viewing angle and camera distance so when the uv border is right on the line on the texture. Since your. Blender White Lines.
From exooubtzj.blob.core.windows.net
Blender White Render at Eugene Jacobson blog Blender White Lines It looks great in viewport as you can see and when i render an animation , on some of the frames it generates those white lines and splotches and on some it doesn’t, sometimes if i teak the camera to a certain. Those white lines occur because blender adaptively downscale and blur the textures based on viewing angle and camera. Blender White Lines.
From blender.stackexchange.com
Blender Cycles is rendering out as blank white Blender Stack Exchange Blender White Lines It looks great in viewport as you can see and when i render an animation , on some of the frames it generates those white lines and splotches and on some it doesn’t, sometimes if i teak the camera to a certain. One texture pixel has an alpha of 0 and an rgb white, the other an alpha of 1. Blender White Lines.
From blender.stackexchange.com
rendering Why Are White Lines Bleeding Between Textured Faces? Blender Stack Exchange Blender White Lines You should start another question about improving the topology. Since your in eevee, first thought is to check your lights for “contact shadows” see if turning that on fixes it (its per light). If you don’t have sufficient room in your uv map for improved margins, try making a new uv map, packing uvs (ctrl p for me), check operator. Blender White Lines.
From blender.stackexchange.com
rendering Where do the white lines come from in my composite? Blender Stack Exchange Blender White Lines 147k subscribers in the blenderhelp community. If you don’t have sufficient room in your uv map for improved margins, try making a new uv map, packing uvs (ctrl p for me), check operator panel for margin options to keep them from. The colour on your white(grey) lines are coming from a blend of two (or more) pixels on your texture.. Blender White Lines.