Library Materials Information . Preservation and conservation of library materials refer to a comprehensive set of practices, principles, and strategies to maintain the physical, intellectual, and. Include collections policies such as materials and electronic resources selection, intellectual freedom, parental responsibility, collection. Books, magazines, newspapers, journals, and other printed materials form an essential part of library resources. Library, traditionally, collection of books used for reading or study, or the building or room in which such a collection is kept. Library classification, system of arrangement adopted by a library to enable patrons to find its materials quickly and easily.
from www.rowleylibrary.org
Library classification, system of arrangement adopted by a library to enable patrons to find its materials quickly and easily. Include collections policies such as materials and electronic resources selection, intellectual freedom, parental responsibility, collection. Preservation and conservation of library materials refer to a comprehensive set of practices, principles, and strategies to maintain the physical, intellectual, and. Library, traditionally, collection of books used for reading or study, or the building or room in which such a collection is kept. Books, magazines, newspapers, journals, and other printed materials form an essential part of library resources.
Library Materials Rowley Public Library
Library Materials Information Library classification, system of arrangement adopted by a library to enable patrons to find its materials quickly and easily. Preservation and conservation of library materials refer to a comprehensive set of practices, principles, and strategies to maintain the physical, intellectual, and. Library classification, system of arrangement adopted by a library to enable patrons to find its materials quickly and easily. Library, traditionally, collection of books used for reading or study, or the building or room in which such a collection is kept. Include collections policies such as materials and electronic resources selection, intellectual freedom, parental responsibility, collection. Books, magazines, newspapers, journals, and other printed materials form an essential part of library resources.
From www.slideserve.com
PPT CARE AND HANDLING OF LIBRARY MATERIALS PowerPoint Presentation Library Materials Information Books, magazines, newspapers, journals, and other printed materials form an essential part of library resources. Preservation and conservation of library materials refer to a comprehensive set of practices, principles, and strategies to maintain the physical, intellectual, and. Include collections policies such as materials and electronic resources selection, intellectual freedom, parental responsibility, collection. Library classification, system of arrangement adopted by a. Library Materials Information.
From library.sjsu.edu
Materials Library Dr. Martin Luther King Jr. Library Library Materials Information Preservation and conservation of library materials refer to a comprehensive set of practices, principles, and strategies to maintain the physical, intellectual, and. Library classification, system of arrangement adopted by a library to enable patrons to find its materials quickly and easily. Include collections policies such as materials and electronic resources selection, intellectual freedom, parental responsibility, collection. Library, traditionally, collection of. Library Materials Information.
From www.slideserve.com
PPT Library materials PowerPoint Presentation, free download ID1932459 Library Materials Information Library classification, system of arrangement adopted by a library to enable patrons to find its materials quickly and easily. Library, traditionally, collection of books used for reading or study, or the building or room in which such a collection is kept. Preservation and conservation of library materials refer to a comprehensive set of practices, principles, and strategies to maintain the. Library Materials Information.
From studylib.net
Selection of School Library Materials Library Materials Information Library, traditionally, collection of books used for reading or study, or the building or room in which such a collection is kept. Preservation and conservation of library materials refer to a comprehensive set of practices, principles, and strategies to maintain the physical, intellectual, and. Library classification, system of arrangement adopted by a library to enable patrons to find its materials. Library Materials Information.
From www.shorewoodlibrary.org
Returning Library Materials · Shorewood Library Materials Information Library, traditionally, collection of books used for reading or study, or the building or room in which such a collection is kept. Books, magazines, newspapers, journals, and other printed materials form an essential part of library resources. Include collections policies such as materials and electronic resources selection, intellectual freedom, parental responsibility, collection. Preservation and conservation of library materials refer to. Library Materials Information.
From studylib.net
Organization of Library Materials Library Materials Information Preservation and conservation of library materials refer to a comprehensive set of practices, principles, and strategies to maintain the physical, intellectual, and. Books, magazines, newspapers, journals, and other printed materials form an essential part of library resources. Library, traditionally, collection of books used for reading or study, or the building or room in which such a collection is kept. Include. Library Materials Information.
From www.slideserve.com
PPT Collection Development PowerPoint Presentation, free download Library Materials Information Library, traditionally, collection of books used for reading or study, or the building or room in which such a collection is kept. Preservation and conservation of library materials refer to a comprehensive set of practices, principles, and strategies to maintain the physical, intellectual, and. Books, magazines, newspapers, journals, and other printed materials form an essential part of library resources. Library. Library Materials Information.
From muinterior.com
Organizing material library in interior design firms Library Materials Information Books, magazines, newspapers, journals, and other printed materials form an essential part of library resources. Library classification, system of arrangement adopted by a library to enable patrons to find its materials quickly and easily. Include collections policies such as materials and electronic resources selection, intellectual freedom, parental responsibility, collection. Preservation and conservation of library materials refer to a comprehensive set. Library Materials Information.
From www.besttemplates.com
Library Brochure Design Template in PSD, Word, Publisher, Illustrator Library Materials Information Library, traditionally, collection of books used for reading or study, or the building or room in which such a collection is kept. Books, magazines, newspapers, journals, and other printed materials form an essential part of library resources. Library classification, system of arrangement adopted by a library to enable patrons to find its materials quickly and easily. Include collections policies such. Library Materials Information.
From dokumen.tips
(PDF) Use of library materials the University of Pittsburgh study A Library Materials Information Preservation and conservation of library materials refer to a comprehensive set of practices, principles, and strategies to maintain the physical, intellectual, and. Books, magazines, newspapers, journals, and other printed materials form an essential part of library resources. Include collections policies such as materials and electronic resources selection, intellectual freedom, parental responsibility, collection. Library classification, system of arrangement adopted by a. Library Materials Information.
From www.lisedunetwork.com
Library Collections/Materials Library & Information Science Education Library Materials Information Library, traditionally, collection of books used for reading or study, or the building or room in which such a collection is kept. Preservation and conservation of library materials refer to a comprehensive set of practices, principles, and strategies to maintain the physical, intellectual, and. Library classification, system of arrangement adopted by a library to enable patrons to find its materials. Library Materials Information.
From library.upm.edu.ph
Library Guidelines in the New Normal University Library Library Materials Information Include collections policies such as materials and electronic resources selection, intellectual freedom, parental responsibility, collection. Library classification, system of arrangement adopted by a library to enable patrons to find its materials quickly and easily. Books, magazines, newspapers, journals, and other printed materials form an essential part of library resources. Library, traditionally, collection of books used for reading or study, or. Library Materials Information.
From www.wrdsb.ca
WRDSB Selection of Library Materials Waterloo Region District School Library Materials Information Include collections policies such as materials and electronic resources selection, intellectual freedom, parental responsibility, collection. Library classification, system of arrangement adopted by a library to enable patrons to find its materials quickly and easily. Library, traditionally, collection of books used for reading or study, or the building or room in which such a collection is kept. Books, magazines, newspapers, journals,. Library Materials Information.
From www.pinterest.es
Library Organization Library signage, Library organization, Library Library Materials Information Library classification, system of arrangement adopted by a library to enable patrons to find its materials quickly and easily. Preservation and conservation of library materials refer to a comprehensive set of practices, principles, and strategies to maintain the physical, intellectual, and. Books, magazines, newspapers, journals, and other printed materials form an essential part of library resources. Library, traditionally, collection of. Library Materials Information.
From www.slideserve.com
PPT Preparation of Library Materials for Exhibit PowerPoint Library Materials Information Library, traditionally, collection of books used for reading or study, or the building or room in which such a collection is kept. Include collections policies such as materials and electronic resources selection, intellectual freedom, parental responsibility, collection. Library classification, system of arrangement adopted by a library to enable patrons to find its materials quickly and easily. Books, magazines, newspapers, journals,. Library Materials Information.
From www.rowleylibrary.org
Library Materials Rowley Public Library Library Materials Information Include collections policies such as materials and electronic resources selection, intellectual freedom, parental responsibility, collection. Library classification, system of arrangement adopted by a library to enable patrons to find its materials quickly and easily. Books, magazines, newspapers, journals, and other printed materials form an essential part of library resources. Library, traditionally, collection of books used for reading or study, or. Library Materials Information.
From ebookfriendly.com
Libraries matter 18 fantastic library infographics and charts Library Materials Information Books, magazines, newspapers, journals, and other printed materials form an essential part of library resources. Library classification, system of arrangement adopted by a library to enable patrons to find its materials quickly and easily. Preservation and conservation of library materials refer to a comprehensive set of practices, principles, and strategies to maintain the physical, intellectual, and. Include collections policies such. Library Materials Information.
From ebookfriendly.com
Libraries matter 18 fantastic library infographics and charts Library Materials Information Preservation and conservation of library materials refer to a comprehensive set of practices, principles, and strategies to maintain the physical, intellectual, and. Books, magazines, newspapers, journals, and other printed materials form an essential part of library resources. Include collections policies such as materials and electronic resources selection, intellectual freedom, parental responsibility, collection. Library, traditionally, collection of books used for reading. Library Materials Information.
From www.slideserve.com
PPT Using the iPAC terminal to find library materials. PowerPoint Library Materials Information Library classification, system of arrangement adopted by a library to enable patrons to find its materials quickly and easily. Preservation and conservation of library materials refer to a comprehensive set of practices, principles, and strategies to maintain the physical, intellectual, and. Books, magazines, newspapers, journals, and other printed materials form an essential part of library resources. Include collections policies such. Library Materials Information.
From studylib.net
on organization of library materials Library Materials Information Preservation and conservation of library materials refer to a comprehensive set of practices, principles, and strategies to maintain the physical, intellectual, and. Books, magazines, newspapers, journals, and other printed materials form an essential part of library resources. Include collections policies such as materials and electronic resources selection, intellectual freedom, parental responsibility, collection. Library, traditionally, collection of books used for reading. Library Materials Information.
From www.desertcart.in
Buy IGNOU MLIE 101 Help Book Preservation and Conservation of Library Library Materials Information Include collections policies such as materials and electronic resources selection, intellectual freedom, parental responsibility, collection. Library, traditionally, collection of books used for reading or study, or the building or room in which such a collection is kept. Preservation and conservation of library materials refer to a comprehensive set of practices, principles, and strategies to maintain the physical, intellectual, and. Books,. Library Materials Information.
From library.buffalo.edu
Gifts of Books and Other Library Materials University at Buffalo Library Materials Information Preservation and conservation of library materials refer to a comprehensive set of practices, principles, and strategies to maintain the physical, intellectual, and. Library classification, system of arrangement adopted by a library to enable patrons to find its materials quickly and easily. Library, traditionally, collection of books used for reading or study, or the building or room in which such a. Library Materials Information.
From iupui.libguides.com
3 Find Materials Introduction to Library Research Overview of the Library Materials Information Library classification, system of arrangement adopted by a library to enable patrons to find its materials quickly and easily. Preservation and conservation of library materials refer to a comprehensive set of practices, principles, and strategies to maintain the physical, intellectual, and. Include collections policies such as materials and electronic resources selection, intellectual freedom, parental responsibility, collection. Library, traditionally, collection of. Library Materials Information.
From libraryandinformationsciencecafe.blogspot.com
Different types of libraries Library Materials Information Library classification, system of arrangement adopted by a library to enable patrons to find its materials quickly and easily. Preservation and conservation of library materials refer to a comprehensive set of practices, principles, and strategies to maintain the physical, intellectual, and. Include collections policies such as materials and electronic resources selection, intellectual freedom, parental responsibility, collection. Books, magazines, newspapers, journals,. Library Materials Information.
From limbd.org
Categories of Library Resources Factors and Processes for the Library Materials Information Preservation and conservation of library materials refer to a comprehensive set of practices, principles, and strategies to maintain the physical, intellectual, and. Include collections policies such as materials and electronic resources selection, intellectual freedom, parental responsibility, collection. Books, magazines, newspapers, journals, and other printed materials form an essential part of library resources. Library classification, system of arrangement adopted by a. Library Materials Information.
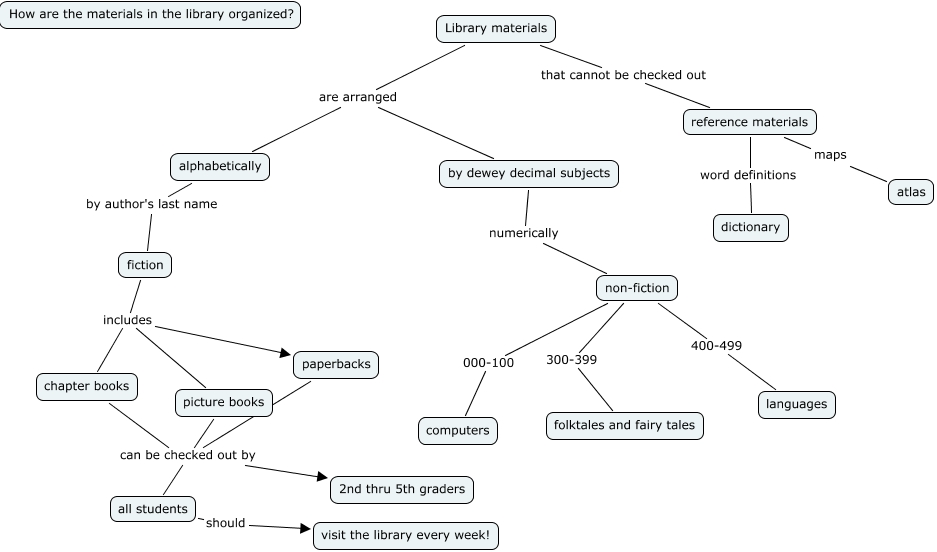
From cmapspublic.ihmc.us
library materials How are materials arranged in the library? Library Materials Information Preservation and conservation of library materials refer to a comprehensive set of practices, principles, and strategies to maintain the physical, intellectual, and. Library, traditionally, collection of books used for reading or study, or the building or room in which such a collection is kept. Library classification, system of arrangement adopted by a library to enable patrons to find its materials. Library Materials Information.
From www.researchgate.net
1 Types of materials collected in libraries Download Scientific Diagram Library Materials Information Preservation and conservation of library materials refer to a comprehensive set of practices, principles, and strategies to maintain the physical, intellectual, and. Library classification, system of arrangement adopted by a library to enable patrons to find its materials quickly and easily. Books, magazines, newspapers, journals, and other printed materials form an essential part of library resources. Library, traditionally, collection of. Library Materials Information.
From www.pinterest.com
These genre baskets keep books organized and the read aloud book Library Materials Information Library classification, system of arrangement adopted by a library to enable patrons to find its materials quickly and easily. Include collections policies such as materials and electronic resources selection, intellectual freedom, parental responsibility, collection. Preservation and conservation of library materials refer to a comprehensive set of practices, principles, and strategies to maintain the physical, intellectual, and. Library, traditionally, collection of. Library Materials Information.
From www.pinterest.com
Library Shelf Signs Beautiful And Posters Plus Library book displays Library Materials Information Include collections policies such as materials and electronic resources selection, intellectual freedom, parental responsibility, collection. Library classification, system of arrangement adopted by a library to enable patrons to find its materials quickly and easily. Preservation and conservation of library materials refer to a comprehensive set of practices, principles, and strategies to maintain the physical, intellectual, and. Library, traditionally, collection of. Library Materials Information.
From www.slideserve.com
PPT ACQUISITION OF LIBRARY MATERIALS PowerPoint Presentation, free Library Materials Information Library, traditionally, collection of books used for reading or study, or the building or room in which such a collection is kept. Include collections policies such as materials and electronic resources selection, intellectual freedom, parental responsibility, collection. Preservation and conservation of library materials refer to a comprehensive set of practices, principles, and strategies to maintain the physical, intellectual, and. Library. Library Materials Information.
From www.scpld.org
Research Materials St. Charles Public Library Library Materials Information Include collections policies such as materials and electronic resources selection, intellectual freedom, parental responsibility, collection. Library, traditionally, collection of books used for reading or study, or the building or room in which such a collection is kept. Library classification, system of arrangement adopted by a library to enable patrons to find its materials quickly and easily. Preservation and conservation of. Library Materials Information.
From www.researchgate.net
(PDF) The materials digital library Library Materials Information Include collections policies such as materials and electronic resources selection, intellectual freedom, parental responsibility, collection. Preservation and conservation of library materials refer to a comprehensive set of practices, principles, and strategies to maintain the physical, intellectual, and. Library, traditionally, collection of books used for reading or study, or the building or room in which such a collection is kept. Library. Library Materials Information.
From www.youtube.com
Library 101 Reference Materials YouTube Library Materials Information Preservation and conservation of library materials refer to a comprehensive set of practices, principles, and strategies to maintain the physical, intellectual, and. Library, traditionally, collection of books used for reading or study, or the building or room in which such a collection is kept. Books, magazines, newspapers, journals, and other printed materials form an essential part of library resources. Library. Library Materials Information.
From aryan-blogyates.blogspot.com
Identify and Explain the Different Types of Library Materials Library Materials Information Library classification, system of arrangement adopted by a library to enable patrons to find its materials quickly and easily. Library, traditionally, collection of books used for reading or study, or the building or room in which such a collection is kept. Include collections policies such as materials and electronic resources selection, intellectual freedom, parental responsibility, collection. Preservation and conservation of. Library Materials Information.
From libguides.cam.ac.uk
Print Collection Library Science Collection (University Library Library Materials Information Library, traditionally, collection of books used for reading or study, or the building or room in which such a collection is kept. Books, magazines, newspapers, journals, and other printed materials form an essential part of library resources. Library classification, system of arrangement adopted by a library to enable patrons to find its materials quickly and easily. Preservation and conservation of. Library Materials Information.