Gstreamer Need-Data Example . if you need “global data” for a gstreamer pipeline it’s a good idea to create a structure for it, so that we will supply the data (as a pointer) to the callbacks. gstreamer is a powerful and versatile framework for creating streaming media applications. How to listen to a pipeline's. Its gives an extensive power. This pipeline is used in video , and therefore i want appsrc to grab image only. Need_data_callback ( gstelement * appsrc, guint length, gpointer udata) signal that the source needs more data. How to extract data from a general gstreamer. ## why do i do this project? the appsrc element can be used by applications to insert data into a gstreamer pipeline. how to read data from a pipeline. How to inject external data into a general gstreamer pipeline. i do use appsrc which grabs image from redis. How to manipulate the pipeline's speed, length and starting point.
from blog.nirbheek.in
the appsrc element can be used by applications to insert data into a gstreamer pipeline. ## why do i do this project? How to listen to a pipeline's. gstreamer is a powerful and versatile framework for creating streaming media applications. i do use appsrc which grabs image from redis. Its gives an extensive power. Need_data_callback ( gstelement * appsrc, guint length, gpointer udata) signal that the source needs more data. if you need “global data” for a gstreamer pipeline it’s a good idea to create a structure for it, so that we will supply the data (as a pointer) to the callbacks. How to inject external data into a general gstreamer pipeline. How to extract data from a general gstreamer.
Nirbheek’s Rantings Decoupling GStreamer Pipelines
Gstreamer Need-Data Example the appsrc element can be used by applications to insert data into a gstreamer pipeline. if you need “global data” for a gstreamer pipeline it’s a good idea to create a structure for it, so that we will supply the data (as a pointer) to the callbacks. This pipeline is used in video , and therefore i want appsrc to grab image only. How to inject external data into a general gstreamer pipeline. Need_data_callback ( gstelement * appsrc, guint length, gpointer udata) signal that the source needs more data. How to manipulate the pipeline's speed, length and starting point. Its gives an extensive power. gstreamer is a powerful and versatile framework for creating streaming media applications. the appsrc element can be used by applications to insert data into a gstreamer pipeline. how to read data from a pipeline. i do use appsrc which grabs image from redis. ## why do i do this project? How to extract data from a general gstreamer. How to listen to a pipeline's.
From blog.csdn.net
GStreamer与opencv实现rtsp推流_opencv gst推流CSDN博客 Gstreamer Need-Data Example How to inject external data into a general gstreamer pipeline. This pipeline is used in video , and therefore i want appsrc to grab image only. if you need “global data” for a gstreamer pipeline it’s a good idea to create a structure for it, so that we will supply the data (as a pointer) to the callbacks. Need_data_callback. Gstreamer Need-Data Example.
From gstreamer.freedesktop.org
GStreamer 1.16 release notes Gstreamer Need-Data Example if you need “global data” for a gstreamer pipeline it’s a good idea to create a structure for it, so that we will supply the data (as a pointer) to the callbacks. How to extract data from a general gstreamer. Its gives an extensive power. How to listen to a pipeline's. the appsrc element can be used by. Gstreamer Need-Data Example.
From towardsdatascience.com
Multiple Gstreamer Pipelines in Nonblocking Way with Google Test in QT Gstreamer Need-Data Example gstreamer is a powerful and versatile framework for creating streaming media applications. Its gives an extensive power. if you need “global data” for a gstreamer pipeline it’s a good idea to create a structure for it, so that we will supply the data (as a pointer) to the callbacks. the appsrc element can be used by applications. Gstreamer Need-Data Example.
From developer.ridgerun.com
GStreamer and inband metadata RidgeRun Developer Wiki Gstreamer Need-Data Example how to read data from a pipeline. ## why do i do this project? How to extract data from a general gstreamer. How to manipulate the pipeline's speed, length and starting point. This pipeline is used in video , and therefore i want appsrc to grab image only. the appsrc element can be used by applications to insert. Gstreamer Need-Data Example.
From geodevice.fr
GStreamer downhole seismic array Gstreamer Need-Data Example How to inject external data into a general gstreamer pipeline. This pipeline is used in video , and therefore i want appsrc to grab image only. Need_data_callback ( gstelement * appsrc, guint length, gpointer udata) signal that the source needs more data. How to manipulate the pipeline's speed, length and starting point. how to read data from a pipeline.. Gstreamer Need-Data Example.
From github.com
GitHub Qengineering/GStreamer1.18.4RPi_64bits GStreamer 1.18.4 Gstreamer Need-Data Example This pipeline is used in video , and therefore i want appsrc to grab image only. How to manipulate the pipeline's speed, length and starting point. if you need “global data” for a gstreamer pipeline it’s a good idea to create a structure for it, so that we will supply the data (as a pointer) to the callbacks. Need_data_callback. Gstreamer Need-Data Example.
From 9to5linux.com
GStreamer 1.18 OpenSource Multimedia Framework Released, This Is What Gstreamer Need-Data Example i do use appsrc which grabs image from redis. gstreamer is a powerful and versatile framework for creating streaming media applications. ## why do i do this project? How to manipulate the pipeline's speed, length and starting point. How to inject external data into a general gstreamer pipeline. Need_data_callback ( gstelement * appsrc, guint length, gpointer udata) signal. Gstreamer Need-Data Example.
From www.collabora.com
A framework to share analytics data in GStreamer Gstreamer Need-Data Example ## why do i do this project? how to read data from a pipeline. the appsrc element can be used by applications to insert data into a gstreamer pipeline. i do use appsrc which grabs image from redis. Its gives an extensive power. This pipeline is used in video , and therefore i want appsrc to grab. Gstreamer Need-Data Example.
From studylib.net
GStreamer T111.5350 Multimedia programming Gstreamer Need-Data Example ## why do i do this project? Need_data_callback ( gstelement * appsrc, guint length, gpointer udata) signal that the source needs more data. the appsrc element can be used by applications to insert data into a gstreamer pipeline. How to extract data from a general gstreamer. Its gives an extensive power. How to manipulate the pipeline's speed, length and. Gstreamer Need-Data Example.
From github.com
GitHub dharmarajapazhani/videoplayback_gst_sample_appln sample video Gstreamer Need-Data Example How to extract data from a general gstreamer. How to inject external data into a general gstreamer pipeline. i do use appsrc which grabs image from redis. ## why do i do this project? How to manipulate the pipeline's speed, length and starting point. This pipeline is used in video , and therefore i want appsrc to grab image. Gstreamer Need-Data Example.
From reelworst.web.fc2.com
How To Install Gstreamer Windows Gstreamer Need-Data Example Its gives an extensive power. ## why do i do this project? gstreamer is a powerful and versatile framework for creating streaming media applications. how to read data from a pipeline. How to extract data from a general gstreamer. This pipeline is used in video , and therefore i want appsrc to grab image only. How to inject. Gstreamer Need-Data Example.
From e2e.ti.com
AM5718 about 5718 gstreamer for h264 Processors forum Processors Gstreamer Need-Data Example Need_data_callback ( gstelement * appsrc, guint length, gpointer udata) signal that the source needs more data. i do use appsrc which grabs image from redis. How to inject external data into a general gstreamer pipeline. if you need “global data” for a gstreamer pipeline it’s a good idea to create a structure for it, so that we will. Gstreamer Need-Data Example.
From xilinx.github.io
GStreamer ABR Ladder Application — Xilinx Video SDK 3.0 (Production Gstreamer Need-Data Example the appsrc element can be used by applications to insert data into a gstreamer pipeline. ## why do i do this project? i do use appsrc which grabs image from redis. Its gives an extensive power. Need_data_callback ( gstelement * appsrc, guint length, gpointer udata) signal that the source needs more data. gstreamer is a powerful and. Gstreamer Need-Data Example.
From www.collabora.com
GStreamer on Windows adding RTC support to a gstbuild install Gstreamer Need-Data Example gstreamer is a powerful and versatile framework for creating streaming media applications. How to extract data from a general gstreamer. the appsrc element can be used by applications to insert data into a gstreamer pipeline. ## why do i do this project? This pipeline is used in video , and therefore i want appsrc to grab image only.. Gstreamer Need-Data Example.
From geodevice.co
GStreamer downhole seismic array Gstreamer Need-Data Example How to manipulate the pipeline's speed, length and starting point. This pipeline is used in video , and therefore i want appsrc to grab image only. gstreamer is a powerful and versatile framework for creating streaming media applications. the appsrc element can be used by applications to insert data into a gstreamer pipeline. Its gives an extensive power.. Gstreamer Need-Data Example.
From github.com
GitHub jefflgaol/GStreamerAudioVideoDecoderExample This is an Gstreamer Need-Data Example gstreamer is a powerful and versatile framework for creating streaming media applications. how to read data from a pipeline. How to manipulate the pipeline's speed, length and starting point. ## why do i do this project? How to listen to a pipeline's. How to extract data from a general gstreamer. Need_data_callback ( gstelement * appsrc, guint length, gpointer. Gstreamer Need-Data Example.
From github.com
Send preencoded data from GStreamer via aiortc · aiortc aiortc Gstreamer Need-Data Example i do use appsrc which grabs image from redis. Need_data_callback ( gstelement * appsrc, guint length, gpointer udata) signal that the source needs more data. How to listen to a pipeline's. the appsrc element can be used by applications to insert data into a gstreamer pipeline. How to inject external data into a general gstreamer pipeline. This pipeline. Gstreamer Need-Data Example.
From blog.nirbheek.in
Nirbheek’s Rantings Decoupling GStreamer Pipelines Gstreamer Need-Data Example How to inject external data into a general gstreamer pipeline. the appsrc element can be used by applications to insert data into a gstreamer pipeline. ## why do i do this project? Its gives an extensive power. How to manipulate the pipeline's speed, length and starting point. How to listen to a pipeline's. if you need “global data”. Gstreamer Need-Data Example.
From docs.nvidia.com
to the DeepStream Documentation — DeepStream documentation 6.4 Gstreamer Need-Data Example i do use appsrc which grabs image from redis. if you need “global data” for a gstreamer pipeline it’s a good idea to create a structure for it, so that we will supply the data (as a pointer) to the callbacks. gstreamer is a powerful and versatile framework for creating streaming media applications. Its gives an extensive. Gstreamer Need-Data Example.
From raspberrypiprogramming.blogspot.com
Raspberry Pi Programming Video record from Foscam IP camera with Gstreamer Need-Data Example ## why do i do this project? i do use appsrc which grabs image from redis. Need_data_callback ( gstelement * appsrc, guint length, gpointer udata) signal that the source needs more data. if you need “global data” for a gstreamer pipeline it’s a good idea to create a structure for it, so that we will supply the data. Gstreamer Need-Data Example.
From docs.huihoo.com
GStreamer Overview Gstreamer Need-Data Example ## why do i do this project? This pipeline is used in video , and therefore i want appsrc to grab image only. the appsrc element can be used by applications to insert data into a gstreamer pipeline. Its gives an extensive power. How to manipulate the pipeline's speed, length and starting point. Need_data_callback ( gstelement * appsrc, guint. Gstreamer Need-Data Example.
From geodevice.co
GStreamer downhole seismic array Gstreamer Need-Data Example How to manipulate the pipeline's speed, length and starting point. How to inject external data into a general gstreamer pipeline. if you need “global data” for a gstreamer pipeline it’s a good idea to create a structure for it, so that we will supply the data (as a pointer) to the callbacks. gstreamer is a powerful and versatile. Gstreamer Need-Data Example.
From aerodynamicsandroid.blogspot.com
Android Gstreamer Integration Find The Idea Here Aerodynamics Android Gstreamer Need-Data Example This pipeline is used in video , and therefore i want appsrc to grab image only. How to extract data from a general gstreamer. ## why do i do this project? How to inject external data into a general gstreamer pipeline. how to read data from a pipeline. if you need “global data” for a gstreamer pipeline it’s. Gstreamer Need-Data Example.
From slidetodoc.com
area Detector and GStreamer Similarities and Differences Tom Gstreamer Need-Data Example How to manipulate the pipeline's speed, length and starting point. How to inject external data into a general gstreamer pipeline. i do use appsrc which grabs image from redis. ## why do i do this project? Need_data_callback ( gstelement * appsrc, guint length, gpointer udata) signal that the source needs more data. if you need “global data” for. Gstreamer Need-Data Example.
From japaneseclass.jp
Images of GStreamer JapaneseClass.jp Gstreamer Need-Data Example i do use appsrc which grabs image from redis. Need_data_callback ( gstelement * appsrc, guint length, gpointer udata) signal that the source needs more data. Its gives an extensive power. ## why do i do this project? how to read data from a pipeline. if you need “global data” for a gstreamer pipeline it’s a good idea. Gstreamer Need-Data Example.
From www.collabora.com
A framework to share analytics data in GStreamer Gstreamer Need-Data Example if you need “global data” for a gstreamer pipeline it’s a good idea to create a structure for it, so that we will supply the data (as a pointer) to the callbacks. How to manipulate the pipeline's speed, length and starting point. i do use appsrc which grabs image from redis. This pipeline is used in video ,. Gstreamer Need-Data Example.
From www.youtube.com
Gstreamer example on the raspberry pi YouTube Gstreamer Need-Data Example if you need “global data” for a gstreamer pipeline it’s a good idea to create a structure for it, so that we will supply the data (as a pointer) to the callbacks. Its gives an extensive power. how to read data from a pipeline. How to listen to a pipeline's. How to inject external data into a general. Gstreamer Need-Data Example.
From www.eisfuchs.info
My Experience with GStreamer Gstreamer Need-Data Example This pipeline is used in video , and therefore i want appsrc to grab image only. gstreamer is a powerful and versatile framework for creating streaming media applications. How to listen to a pipeline's. i do use appsrc which grabs image from redis. Its gives an extensive power. How to manipulate the pipeline's speed, length and starting point.. Gstreamer Need-Data Example.
From gatkamandnif.weebly.com
Qt5gstreamerexample lilelly Gstreamer Need-Data Example How to listen to a pipeline's. This pipeline is used in video , and therefore i want appsrc to grab image only. i do use appsrc which grabs image from redis. if you need “global data” for a gstreamer pipeline it’s a good idea to create a structure for it, so that we will supply the data (as. Gstreamer Need-Data Example.
From eocanha.org
Improving Media Source Extensions on Kit ports based on GStreamer Gstreamer Need-Data Example the appsrc element can be used by applications to insert data into a gstreamer pipeline. gstreamer is a powerful and versatile framework for creating streaming media applications. How to manipulate the pipeline's speed, length and starting point. Need_data_callback ( gstelement * appsrc, guint length, gpointer udata) signal that the source needs more data. i do use appsrc. Gstreamer Need-Data Example.
From xilinx.github.io
GStreamer ABR Ladder Application — Xilinx Video SDK 2.0.1 (Production Gstreamer Need-Data Example if you need “global data” for a gstreamer pipeline it’s a good idea to create a structure for it, so that we will supply the data (as a pointer) to the callbacks. i do use appsrc which grabs image from redis. gstreamer is a powerful and versatile framework for creating streaming media applications. the appsrc element. Gstreamer Need-Data Example.
From stackoverflow.com
How do I view gstreamer debug output? Stack Overflow Gstreamer Need-Data Example This pipeline is used in video , and therefore i want appsrc to grab image only. Its gives an extensive power. how to read data from a pipeline. Need_data_callback ( gstelement * appsrc, guint length, gpointer udata) signal that the source needs more data. the appsrc element can be used by applications to insert data into a gstreamer. Gstreamer Need-Data Example.
From dev.to
GStreamer C++ Stream cam over TCP Tutorial DEV Community Gstreamer Need-Data Example How to listen to a pipeline's. i do use appsrc which grabs image from redis. how to read data from a pipeline. Need_data_callback ( gstelement * appsrc, guint length, gpointer udata) signal that the source needs more data. How to manipulate the pipeline's speed, length and starting point. ## why do i do this project? How to inject. Gstreamer Need-Data Example.
From blog.nirbheek.in
Nirbheek’s Rantings Decoupling GStreamer Pipelines Gstreamer Need-Data Example i do use appsrc which grabs image from redis. How to listen to a pipeline's. the appsrc element can be used by applications to insert data into a gstreamer pipeline. gstreamer is a powerful and versatile framework for creating streaming media applications. How to extract data from a general gstreamer. This pipeline is used in video ,. Gstreamer Need-Data Example.
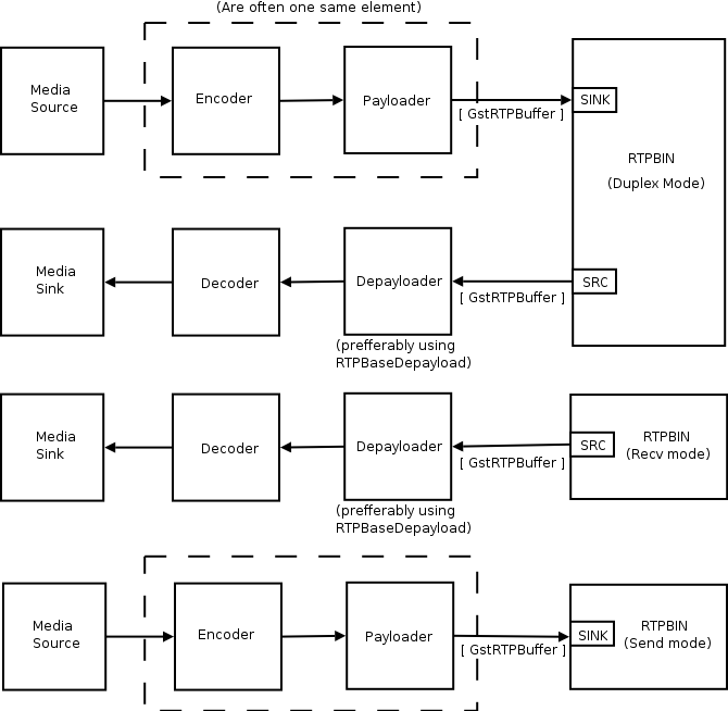
From blog.sina.com.cn
RTP in Gstreamer 0.10_mozart_新浪博客 Gstreamer Need-Data Example How to manipulate the pipeline's speed, length and starting point. if you need “global data” for a gstreamer pipeline it’s a good idea to create a structure for it, so that we will supply the data (as a pointer) to the callbacks. how to read data from a pipeline. gstreamer is a powerful and versatile framework for. Gstreamer Need-Data Example.