Serial.read Not Working . How to avoid this issue? don't know if it was serial.read or serial println / serial.write, some of these functions were converting. how do you use serial.read() correctly? you are checking the serial input many thousands of times a second so a read until is not going to work. Each time you do a. you need to use serial.readstringuntil('\n') instead of serial.readstring if you use the arduino ide's serial monitor (where a \n is. what can cause this behaviour? But one small repair in code changes the. In this lesson you will learn exactly how to use serial.read() to get data from the serial port. } else // runs when. so i just started learning arduino and have been playing around with serial.read() and serial.readstring(). See the list of available serial ports for each board on the serial.
from volambisuctc.com
you are checking the serial input many thousands of times a second so a read until is not going to work. you need to use serial.readstringuntil('\n') instead of serial.readstring if you use the arduino ide's serial monitor (where a \n is. In this lesson you will learn exactly how to use serial.read() to get data from the serial port. See the list of available serial ports for each board on the serial. how do you use serial.read() correctly? Each time you do a. so i just started learning arduino and have been playing around with serial.read() and serial.readstring(). what can cause this behaviour? How to avoid this issue? But one small repair in code changes the.
Dell Xps 8300 Sd Card Reader Not Working
Serial.read Not Working how do you use serial.read() correctly? don't know if it was serial.read or serial println / serial.write, some of these functions were converting. How to avoid this issue? what can cause this behaviour? how do you use serial.read() correctly? so i just started learning arduino and have been playing around with serial.read() and serial.readstring(). } else // runs when. Each time you do a. But one small repair in code changes the. See the list of available serial ports for each board on the serial. you are checking the serial input many thousands of times a second so a read until is not going to work. In this lesson you will learn exactly how to use serial.read() to get data from the serial port. you need to use serial.readstringuntil('\n') instead of serial.readstring if you use the arduino ide's serial monitor (where a \n is.
From blog.csdn.net
Robo_Eyes_license_recognize System_eyesroboCSDN博客 Serial.read Not Working so i just started learning arduino and have been playing around with serial.read() and serial.readstring(). don't know if it was serial.read or serial println / serial.write, some of these functions were converting. how do you use serial.read() correctly? How to avoid this issue? In this lesson you will learn exactly how to use serial.read() to get data. Serial.read Not Working.
From volambisuctc.com
Dell Xps 8300 Sd Card Reader Not Working Serial.read Not Working so i just started learning arduino and have been playing around with serial.read() and serial.readstring(). Each time you do a. how do you use serial.read() correctly? you are checking the serial input many thousands of times a second so a read until is not going to work. How to avoid this issue? } else // runs when.. Serial.read Not Working.
From ausc.edu.au
Wireless Serial Port Transceiver Module Rf Ipex Antenna, 53 OFF Serial.read Not Working don't know if it was serial.read or serial println / serial.write, some of these functions were converting. how do you use serial.read() correctly? In this lesson you will learn exactly how to use serial.read() to get data from the serial port. what can cause this behaviour? Each time you do a. so i just started learning. Serial.read Not Working.
From www.facebook.com
Worship 8.18.2024 Opportunity Church. CCLI Streaming License 20922626 Serial.read Not Working } else // runs when. so i just started learning arduino and have been playing around with serial.read() and serial.readstring(). How to avoid this issue? you need to use serial.readstringuntil('\n') instead of serial.readstring if you use the arduino ide's serial monitor (where a \n is. But one small repair in code changes the. Each time you do a.. Serial.read Not Working.
From www.theengineeringprojects.com
How to use Arduino Serial Monitor ? The Engineering Projects Serial.read Not Working how do you use serial.read() correctly? See the list of available serial ports for each board on the serial. In this lesson you will learn exactly how to use serial.read() to get data from the serial port. what can cause this behaviour? How to avoid this issue? you need to use serial.readstringuntil('\n') instead of serial.readstring if you. Serial.read Not Working.
From www.textin.com
TextIn Experience Center Singapore Driving License Serial.read Not Working how do you use serial.read() correctly? See the list of available serial ports for each board on the serial. what can cause this behaviour? But one small repair in code changes the. Each time you do a. } else // runs when. so i just started learning arduino and have been playing around with serial.read() and serial.readstring().. Serial.read Not Working.
From lump.vendelicio.us
John Deere Serial Number Identification Serial.read Not Working Each time you do a. But one small repair in code changes the. See the list of available serial ports for each board on the serial. you need to use serial.readstringuntil('\n') instead of serial.readstring if you use the arduino ide's serial monitor (where a \n is. } else // runs when. don't know if it was serial.read or. Serial.read Not Working.
From www.slideserve.com
PPT Home Energy Management System Sponsor Progress energy PowerPoint Serial.read Not Working you are checking the serial input many thousands of times a second so a read until is not going to work. Each time you do a. so i just started learning arduino and have been playing around with serial.read() and serial.readstring(). But one small repair in code changes the. what can cause this behaviour? In this lesson. Serial.read Not Working.
From kwanulee.github.io
serial Serial.read Not Working But one small repair in code changes the. Each time you do a. you are checking the serial input many thousands of times a second so a read until is not going to work. See the list of available serial ports for each board on the serial. you need to use serial.readstringuntil('\n') instead of serial.readstring if you use. Serial.read Not Working.
From www.facebook.com
Worship 8.18.2024 Opportunity Church. CCLI Streaming License 20922626 Serial.read Not Working so i just started learning arduino and have been playing around with serial.read() and serial.readstring(). See the list of available serial ports for each board on the serial. how do you use serial.read() correctly? you need to use serial.readstringuntil('\n') instead of serial.readstring if you use the arduino ide's serial monitor (where a \n is. } else //. Serial.read Not Working.
From diagramdatachartres.z4.web.core.windows.net
Electricity Meter Types Serial.read Not Working don't know if it was serial.read or serial println / serial.write, some of these functions were converting. In this lesson you will learn exactly how to use serial.read() to get data from the serial port. See the list of available serial ports for each board on the serial. what can cause this behaviour? how do you use. Serial.read Not Working.
From forum.vectorworks.net
2018 SP5 Does not read serial number Troubleshooting Vectorworks Serial.read Not Working what can cause this behaviour? How to avoid this issue? don't know if it was serial.read or serial println / serial.write, some of these functions were converting. See the list of available serial ports for each board on the serial. so i just started learning arduino and have been playing around with serial.read() and serial.readstring(). Each time. Serial.read Not Working.
From www.researchgate.net
(PDF) Impact of Perception of Effort Reward Balance on Employee Serial.read Not Working how do you use serial.read() correctly? don't know if it was serial.read or serial println / serial.write, some of these functions were converting. so i just started learning arduino and have been playing around with serial.read() and serial.readstring(). In this lesson you will learn exactly how to use serial.read() to get data from the serial port. . Serial.read Not Working.
From community.appinventor.mit.edu
Serial otg read data MIT App Inventor Help MIT App Inventor Community Serial.read Not Working don't know if it was serial.read or serial println / serial.write, some of these functions were converting. Each time you do a. so i just started learning arduino and have been playing around with serial.read() and serial.readstring(). But one small repair in code changes the. how do you use serial.read() correctly? In this lesson you will learn. Serial.read Not Working.
From forums.ni.com
Solved Serial read parse problem NI Community Serial.read Not Working But one small repair in code changes the. you are checking the serial input many thousands of times a second so a read until is not going to work. don't know if it was serial.read or serial println / serial.write, some of these functions were converting. How to avoid this issue? how do you use serial.read() correctly?. Serial.read Not Working.
From www.scribd.com
License Read This PDF Serial.read Not Working But one small repair in code changes the. you are checking the serial input many thousands of times a second so a read until is not going to work. Each time you do a. } else // runs when. See the list of available serial ports for each board on the serial. so i just started learning arduino. Serial.read Not Working.
From www.theengineeringprojects.com
How to use Arduino Serial Monitor ? The Engineering Projects Serial.read Not Working what can cause this behaviour? } else // runs when. how do you use serial.read() correctly? so i just started learning arduino and have been playing around with serial.read() and serial.readstring(). But one small repair in code changes the. How to avoid this issue? Each time you do a. you need to use serial.readstringuntil('\n') instead of. Serial.read Not Working.
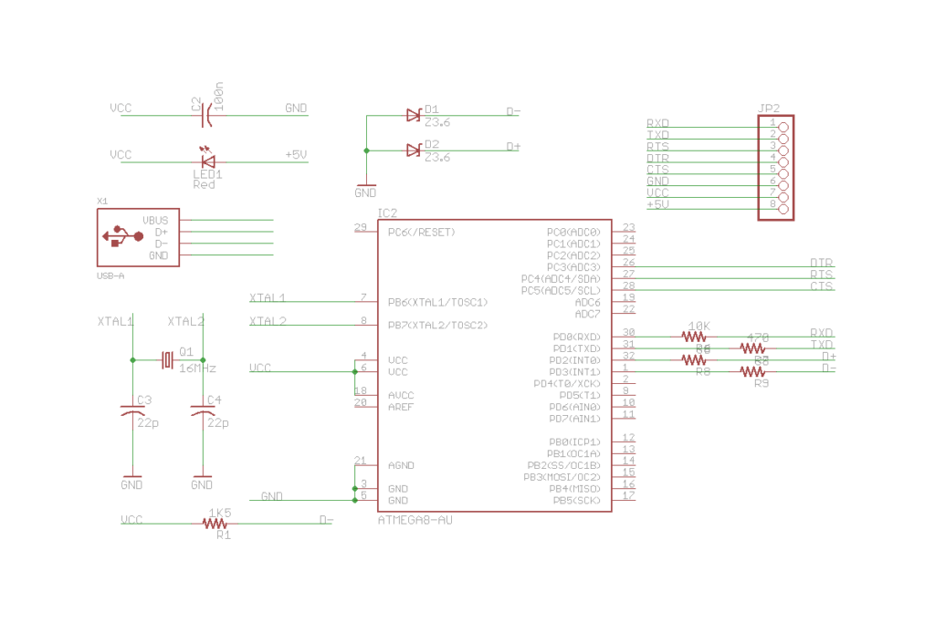
From polarhao.netlify.app
Usb To Serial Converter Using Atmega8 Serial.read Not Working In this lesson you will learn exactly how to use serial.read() to get data from the serial port. don't know if it was serial.read or serial println / serial.write, some of these functions were converting. what can cause this behaviour? } else // runs when. so i just started learning arduino and have been playing around with. Serial.read Not Working.
From forum.arduino.cc
Arduino Serial reading to integers Project Guidance Arduino Forum Serial.read Not Working Each time you do a. so i just started learning arduino and have been playing around with serial.read() and serial.readstring(). In this lesson you will learn exactly how to use serial.read() to get data from the serial port. you need to use serial.readstringuntil('\n') instead of serial.readstring if you use the arduino ide's serial monitor (where a \n is.. Serial.read Not Working.
From coinmarketcap.com
Microsoft reportedly working to relicense Deadpool and other delisted Serial.read Not Working what can cause this behaviour? you are checking the serial input many thousands of times a second so a read until is not going to work. But one small repair in code changes the. you need to use serial.readstringuntil('\n') instead of serial.readstring if you use the arduino ide's serial monitor (where a \n is. } else //. Serial.read Not Working.
From www.researchgate.net
(PDF) Breastfeeding Patterns in Stunted and Not Stunted Toddlers Using Serial.read Not Working don't know if it was serial.read or serial println / serial.write, some of these functions were converting. In this lesson you will learn exactly how to use serial.read() to get data from the serial port. how do you use serial.read() correctly? what can cause this behaviour? But one small repair in code changes the. } else //. Serial.read Not Working.
From www.best-microcontroller-projects.com
Arduino Serial Available Or is Serial data Ready Yet? Serial.read Not Working you are checking the serial input many thousands of times a second so a read until is not going to work. But one small repair in code changes the. how do you use serial.read() correctly? In this lesson you will learn exactly how to use serial.read() to get data from the serial port. How to avoid this issue?. Serial.read Not Working.
From www.hackster.io
Analog Read Serial Hackster.io Serial.read Not Working what can cause this behaviour? don't know if it was serial.read or serial println / serial.write, some of these functions were converting. How to avoid this issue? See the list of available serial ports for each board on the serial. so i just started learning arduino and have been playing around with serial.read() and serial.readstring(). In this. Serial.read Not Working.
From huntermonsters428.netlify.app
Serial Killer Mod Sims 4 Francais Serial.read Not Working Each time you do a. } else // runs when. don't know if it was serial.read or serial println / serial.write, some of these functions were converting. what can cause this behaviour? But one small repair in code changes the. so i just started learning arduino and have been playing around with serial.read() and serial.readstring(). See the. Serial.read Not Working.
From www.pdffiller.com
Fillable Online The Technology Transfer Working Group Licensing Guide Serial.read Not Working don't know if it was serial.read or serial println / serial.write, some of these functions were converting. In this lesson you will learn exactly how to use serial.read() to get data from the serial port. what can cause this behaviour? you need to use serial.readstringuntil('\n') instead of serial.readstring if you use the arduino ide's serial monitor (where. Serial.read Not Working.
From pimylifeup.com
How to Handle Raspberry Pi Serial Reading and Writing Pi My Life Up Serial.read Not Working How to avoid this issue? don't know if it was serial.read or serial println / serial.write, some of these functions were converting. you are checking the serial input many thousands of times a second so a read until is not going to work. } else // runs when. See the list of available serial ports for each board. Serial.read Not Working.
From volambisuctc.com
Dell Xps 8300 Sd Card Reader Not Working Serial.read Not Working you are checking the serial input many thousands of times a second so a read until is not going to work. what can cause this behaviour? Each time you do a. How to avoid this issue? so i just started learning arduino and have been playing around with serial.read() and serial.readstring(). See the list of available serial. Serial.read Not Working.
From arduino.vn
Serial read() Cộng đồng Arduino Việt Nam Serial.read Not Working } else // runs when. Each time you do a. See the list of available serial ports for each board on the serial. what can cause this behaviour? you need to use serial.readstringuntil('\n') instead of serial.readstring if you use the arduino ide's serial monitor (where a \n is. In this lesson you will learn exactly how to use. Serial.read Not Working.
From www.youtube.com
Serial.read() YouTube Serial.read Not Working Each time you do a. See the list of available serial ports for each board on the serial. you are checking the serial input many thousands of times a second so a read until is not going to work. how do you use serial.read() correctly? so i just started learning arduino and have been playing around with. Serial.read Not Working.
From www.statesman.com
Rev and Tax worker fired over alleged license scheme wins back job but Serial.read Not Working don't know if it was serial.read or serial println / serial.write, some of these functions were converting. Each time you do a. In this lesson you will learn exactly how to use serial.read() to get data from the serial port. you are checking the serial input many thousands of times a second so a read until is not. Serial.read Not Working.
From github.getafreenode.com
Serial.available() and Serial.read() not working with USB CDC virtual Serial.read Not Working don't know if it was serial.read or serial println / serial.write, some of these functions were converting. See the list of available serial ports for each board on the serial. Each time you do a. } else // runs when. But one small repair in code changes the. how do you use serial.read() correctly? what can cause. Serial.read Not Working.
From www.youtube.com
New hard drive not showing up Get windows 10 to recognize new Hard Serial.read Not Working } else // runs when. See the list of available serial ports for each board on the serial. Each time you do a. don't know if it was serial.read or serial println / serial.write, some of these functions were converting. so i just started learning arduino and have been playing around with serial.read() and serial.readstring(). But one small. Serial.read Not Working.
From www.qmaster.com.co
Uk Driver License Id Card Cartoon Style Royalty Free Vector Serial.read Not Working you are checking the serial input many thousands of times a second so a read until is not going to work. don't know if it was serial.read or serial println / serial.write, some of these functions were converting. See the list of available serial ports for each board on the serial. } else // runs when. How to. Serial.read Not Working.
From www.facebook.com
Worship 8.18.2024 Opportunity Church. CCLI Streaming License 20922626 Serial.read Not Working } else // runs when. how do you use serial.read() correctly? you need to use serial.readstringuntil('\n') instead of serial.readstring if you use the arduino ide's serial monitor (where a \n is. In this lesson you will learn exactly how to use serial.read() to get data from the serial port. How to avoid this issue? See the list of. Serial.read Not Working.
From eduhow.netlify.app
How to get a private pilot license in india eduhow Serial.read Not Working you need to use serial.readstringuntil('\n') instead of serial.readstring if you use the arduino ide's serial monitor (where a \n is. Each time you do a. How to avoid this issue? See the list of available serial ports for each board on the serial. } else // runs when. so i just started learning arduino and have been playing. Serial.read Not Working.