Quiz System Use Case Diagram . Online quiz system project is a web application developed in java. Create a professional diagram for nearly any use case using our uml diagram. It represents the methodology used in system. A use case diagram is a type of unified modeling language (uml) diagram that represents the interaction between actors (users or external systems) and a system under. A use case diagram is a visual representation of the interactions between actors (users or external systems), use cases (specific tasks or actions), and relationships (connections. Students can download full project source code with project report and documentation. Use creately’s easy online diagram editor to edit this diagram, collaborate with others and export results to multiple image formats. This use case diagram is a graphic depiction of the interactions among the elements of multiple choice quiz system. The purpose of a use case diagram in uml is to demonstrate the different ways that a user might interact with a system.
from www.gliffy.com
The purpose of a use case diagram in uml is to demonstrate the different ways that a user might interact with a system. It represents the methodology used in system. A use case diagram is a visual representation of the interactions between actors (users or external systems), use cases (specific tasks or actions), and relationships (connections. This use case diagram is a graphic depiction of the interactions among the elements of multiple choice quiz system. Online quiz system project is a web application developed in java. Students can download full project source code with project report and documentation. Use creately’s easy online diagram editor to edit this diagram, collaborate with others and export results to multiple image formats. A use case diagram is a type of unified modeling language (uml) diagram that represents the interaction between actors (users or external systems) and a system under. Create a professional diagram for nearly any use case using our uml diagram.
How to Draw a UML Use Case Diagram (With Examples) Gliffy by Perforce
Quiz System Use Case Diagram It represents the methodology used in system. The purpose of a use case diagram in uml is to demonstrate the different ways that a user might interact with a system. This use case diagram is a graphic depiction of the interactions among the elements of multiple choice quiz system. Students can download full project source code with project report and documentation. A use case diagram is a visual representation of the interactions between actors (users or external systems), use cases (specific tasks or actions), and relationships (connections. It represents the methodology used in system. Use creately’s easy online diagram editor to edit this diagram, collaborate with others and export results to multiple image formats. A use case diagram is a type of unified modeling language (uml) diagram that represents the interaction between actors (users or external systems) and a system under. Online quiz system project is a web application developed in java. Create a professional diagram for nearly any use case using our uml diagram.
From www.pinterest.co.uk
Online Examination System Use case diagram for online examination Quiz System Use Case Diagram This use case diagram is a graphic depiction of the interactions among the elements of multiple choice quiz system. A use case diagram is a visual representation of the interactions between actors (users or external systems), use cases (specific tasks or actions), and relationships (connections. Students can download full project source code with project report and documentation. A use case. Quiz System Use Case Diagram.
From www.lucidchart.com
UML Use Case Diagram Tutorial Lucidchart Quiz System Use Case Diagram This use case diagram is a graphic depiction of the interactions among the elements of multiple choice quiz system. The purpose of a use case diagram in uml is to demonstrate the different ways that a user might interact with a system. Online quiz system project is a web application developed in java. Create a professional diagram for nearly any. Quiz System Use Case Diagram.
From www.browserstack.com
Use Case vs Test Case Core Differences BrowserStack Quiz System Use Case Diagram Online quiz system project is a web application developed in java. This use case diagram is a graphic depiction of the interactions among the elements of multiple choice quiz system. It represents the methodology used in system. A use case diagram is a visual representation of the interactions between actors (users or external systems), use cases (specific tasks or actions),. Quiz System Use Case Diagram.
From shauntearlinghause0196207.blogspot.com
What Are The Uses Of Use Case Diagrams Shaunte Arlinghaus Quiz System Use Case Diagram Create a professional diagram for nearly any use case using our uml diagram. It represents the methodology used in system. A use case diagram is a type of unified modeling language (uml) diagram that represents the interaction between actors (users or external systems) and a system under. The purpose of a use case diagram in uml is to demonstrate the. Quiz System Use Case Diagram.
From www.edrawmax.com
Free Editable Use Case Diagram Examples EdrawMax Online Quiz System Use Case Diagram It represents the methodology used in system. Students can download full project source code with project report and documentation. Create a professional diagram for nearly any use case using our uml diagram. This use case diagram is a graphic depiction of the interactions among the elements of multiple choice quiz system. Use creately’s easy online diagram editor to edit this. Quiz System Use Case Diagram.
From www.lucidchart.com
UML Use Case Diagram Tutorial Lucidchart Quiz System Use Case Diagram The purpose of a use case diagram in uml is to demonstrate the different ways that a user might interact with a system. Students can download full project source code with project report and documentation. Online quiz system project is a web application developed in java. A use case diagram is a type of unified modeling language (uml) diagram that. Quiz System Use Case Diagram.
From www.gliffy.com
How to Draw a UML Use Case Diagram (With Examples) Gliffy by Perforce Quiz System Use Case Diagram Create a professional diagram for nearly any use case using our uml diagram. A use case diagram is a type of unified modeling language (uml) diagram that represents the interaction between actors (users or external systems) and a system under. It represents the methodology used in system. Students can download full project source code with project report and documentation. The. Quiz System Use Case Diagram.
From www.lucidchart.com
UML Use Case Diagram Tutorial Lucidchart Quiz System Use Case Diagram A use case diagram is a visual representation of the interactions between actors (users or external systems), use cases (specific tasks or actions), and relationships (connections. Use creately’s easy online diagram editor to edit this diagram, collaborate with others and export results to multiple image formats. This use case diagram is a graphic depiction of the interactions among the elements. Quiz System Use Case Diagram.
From mavink.com
Student System Use Case Diagram Quiz System Use Case Diagram Online quiz system project is a web application developed in java. A use case diagram is a type of unified modeling language (uml) diagram that represents the interaction between actors (users or external systems) and a system under. This use case diagram is a graphic depiction of the interactions among the elements of multiple choice quiz system. It represents the. Quiz System Use Case Diagram.
From codebun.com
UML Diagram for Online Quiz Management System Codebun Quiz System Use Case Diagram A use case diagram is a type of unified modeling language (uml) diagram that represents the interaction between actors (users or external systems) and a system under. Online quiz system project is a web application developed in java. Create a professional diagram for nearly any use case using our uml diagram. Use creately’s easy online diagram editor to edit this. Quiz System Use Case Diagram.
From www.smartdraw.com
Use Case Diagrams Use Case Diagrams Online, Examples, and Tools Quiz System Use Case Diagram Students can download full project source code with project report and documentation. A use case diagram is a visual representation of the interactions between actors (users or external systems), use cases (specific tasks or actions), and relationships (connections. A use case diagram is a type of unified modeling language (uml) diagram that represents the interaction between actors (users or external. Quiz System Use Case Diagram.
From www.buzzanalysis.com
[Use Case] What?, Why? & How? All You Need To Know BuzzAnalysis Quiz System Use Case Diagram The purpose of a use case diagram in uml is to demonstrate the different ways that a user might interact with a system. A use case diagram is a type of unified modeling language (uml) diagram that represents the interaction between actors (users or external systems) and a system under. This use case diagram is a graphic depiction of the. Quiz System Use Case Diagram.
From www.researchgate.net
Android Quiz App Use case Diagram Download Scientific Diagram Quiz System Use Case Diagram Online quiz system project is a web application developed in java. Use creately’s easy online diagram editor to edit this diagram, collaborate with others and export results to multiple image formats. A use case diagram is a visual representation of the interactions between actors (users or external systems), use cases (specific tasks or actions), and relationships (connections. Create a professional. Quiz System Use Case Diagram.
From mavink.com
Quiz App Use Case Diagram Quiz System Use Case Diagram It represents the methodology used in system. A use case diagram is a type of unified modeling language (uml) diagram that represents the interaction between actors (users or external systems) and a system under. Use creately’s easy online diagram editor to edit this diagram, collaborate with others and export results to multiple image formats. This use case diagram is a. Quiz System Use Case Diagram.
From learn-informationsystem.blogspot.com
What's Use Cases Diagram? Learn Information System Quiz System Use Case Diagram A use case diagram is a visual representation of the interactions between actors (users or external systems), use cases (specific tasks or actions), and relationships (connections. Use creately’s easy online diagram editor to edit this diagram, collaborate with others and export results to multiple image formats. A use case diagram is a type of unified modeling language (uml) diagram that. Quiz System Use Case Diagram.
From robhosking.com
10+ Quiz System Use Case Diagram Robhosking Diagram Quiz System Use Case Diagram Students can download full project source code with project report and documentation. Create a professional diagram for nearly any use case using our uml diagram. Online quiz system project is a web application developed in java. A use case diagram is a visual representation of the interactions between actors (users or external systems), use cases (specific tasks or actions), and. Quiz System Use Case Diagram.
From learnspcc.blogspot.com
Use Case Diagrams Quiz System Use Case Diagram Online quiz system project is a web application developed in java. Use creately’s easy online diagram editor to edit this diagram, collaborate with others and export results to multiple image formats. This use case diagram is a graphic depiction of the interactions among the elements of multiple choice quiz system. A use case diagram is a visual representation of the. Quiz System Use Case Diagram.
From learndiagram.com
Free Use Case Diagram Tool Learn Diagram Quiz System Use Case Diagram This use case diagram is a graphic depiction of the interactions among the elements of multiple choice quiz system. A use case diagram is a type of unified modeling language (uml) diagram that represents the interaction between actors (users or external systems) and a system under. The purpose of a use case diagram in uml is to demonstrate the different. Quiz System Use Case Diagram.
From robhosking.com
10+ Quiz System Use Case Diagram Robhosking Diagram Quiz System Use Case Diagram This use case diagram is a graphic depiction of the interactions among the elements of multiple choice quiz system. Online quiz system project is a web application developed in java. Use creately’s easy online diagram editor to edit this diagram, collaborate with others and export results to multiple image formats. The purpose of a use case diagram in uml is. Quiz System Use Case Diagram.
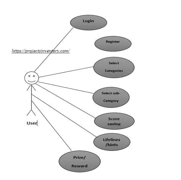
From projectsinventory.com
Use case diagram of QUIZ APPLICATION PROJECT Projects Inventory Quiz System Use Case Diagram Use creately’s easy online diagram editor to edit this diagram, collaborate with others and export results to multiple image formats. The purpose of a use case diagram in uml is to demonstrate the different ways that a user might interact with a system. Students can download full project source code with project report and documentation. A use case diagram is. Quiz System Use Case Diagram.
From ubicaciondepersonas.cdmx.gob.mx
Create Use Case Diagram Of Your App ubicaciondepersonas.cdmx.gob.mx Quiz System Use Case Diagram Use creately’s easy online diagram editor to edit this diagram, collaborate with others and export results to multiple image formats. Create a professional diagram for nearly any use case using our uml diagram. Students can download full project source code with project report and documentation. Online quiz system project is a web application developed in java. This use case diagram. Quiz System Use Case Diagram.
From boardmix.com
8 Use Case Diagram Examples Detailed Explaining & Draw Online for Free Quiz System Use Case Diagram A use case diagram is a visual representation of the interactions between actors (users or external systems), use cases (specific tasks or actions), and relationships (connections. A use case diagram is a type of unified modeling language (uml) diagram that represents the interaction between actors (users or external systems) and a system under. Create a professional diagram for nearly any. Quiz System Use Case Diagram.
From mungfali.com
Components Of Use Case Diagram Quiz System Use Case Diagram Use creately’s easy online diagram editor to edit this diagram, collaborate with others and export results to multiple image formats. This use case diagram is a graphic depiction of the interactions among the elements of multiple choice quiz system. Create a professional diagram for nearly any use case using our uml diagram. A use case diagram is a visual representation. Quiz System Use Case Diagram.
From robhosking.com
10+ Quiz System Use Case Diagram Robhosking Diagram Quiz System Use Case Diagram A use case diagram is a visual representation of the interactions between actors (users or external systems), use cases (specific tasks or actions), and relationships (connections. A use case diagram is a type of unified modeling language (uml) diagram that represents the interaction between actors (users or external systems) and a system under. Create a professional diagram for nearly any. Quiz System Use Case Diagram.
From blog.testlodge.com
Use Case Testing An Introduction TestLodge Blog Quiz System Use Case Diagram It represents the methodology used in system. The purpose of a use case diagram in uml is to demonstrate the different ways that a user might interact with a system. A use case diagram is a visual representation of the interactions between actors (users or external systems), use cases (specific tasks or actions), and relationships (connections. A use case diagram. Quiz System Use Case Diagram.
From mavink.com
Quiz Game Use Case Diagram Quiz System Use Case Diagram The purpose of a use case diagram in uml is to demonstrate the different ways that a user might interact with a system. It represents the methodology used in system. Create a professional diagram for nearly any use case using our uml diagram. This use case diagram is a graphic depiction of the interactions among the elements of multiple choice. Quiz System Use Case Diagram.
From www.researchgate.net
Use case diagram for AI based online examination system Download Quiz System Use Case Diagram Use creately’s easy online diagram editor to edit this diagram, collaborate with others and export results to multiple image formats. It represents the methodology used in system. Create a professional diagram for nearly any use case using our uml diagram. A use case diagram is a type of unified modeling language (uml) diagram that represents the interaction between actors (users. Quiz System Use Case Diagram.
From www.freeprojectz.com
Quiz Management System UML Diagram FreeProjectz Quiz System Use Case Diagram Use creately’s easy online diagram editor to edit this diagram, collaborate with others and export results to multiple image formats. A use case diagram is a type of unified modeling language (uml) diagram that represents the interaction between actors (users or external systems) and a system under. It represents the methodology used in system. Online quiz system project is a. Quiz System Use Case Diagram.
From boardmix.com
Use Case Diagram Quiz System Use Case Diagram The purpose of a use case diagram in uml is to demonstrate the different ways that a user might interact with a system. Use creately’s easy online diagram editor to edit this diagram, collaborate with others and export results to multiple image formats. Students can download full project source code with project report and documentation. A use case diagram is. Quiz System Use Case Diagram.
From www.freeprojectz.com
Multiple Choice Quiz System Use Case Diagram Academic Projects Quiz System Use Case Diagram Online quiz system project is a web application developed in java. This use case diagram is a graphic depiction of the interactions among the elements of multiple choice quiz system. A use case diagram is a visual representation of the interactions between actors (users or external systems), use cases (specific tasks or actions), and relationships (connections. Use creately’s easy online. Quiz System Use Case Diagram.
From jettdesnhstevenson.blogspot.com
Use Case Diagram Example Quiz System Use Case Diagram A use case diagram is a visual representation of the interactions between actors (users or external systems), use cases (specific tasks or actions), and relationships (connections. This use case diagram is a graphic depiction of the interactions among the elements of multiple choice quiz system. A use case diagram is a type of unified modeling language (uml) diagram that represents. Quiz System Use Case Diagram.
From www.conceptdraw.com
Use Case Diagrams technology Quiz System Use Case Diagram Use creately’s easy online diagram editor to edit this diagram, collaborate with others and export results to multiple image formats. It represents the methodology used in system. A use case diagram is a type of unified modeling language (uml) diagram that represents the interaction between actors (users or external systems) and a system under. Online quiz system project is a. Quiz System Use Case Diagram.
From www.sourcecodesolutions.in
UML diagrams for Quiz System CS1403CASE Tools Lab Source Code Quiz System Use Case Diagram It represents the methodology used in system. The purpose of a use case diagram in uml is to demonstrate the different ways that a user might interact with a system. Create a professional diagram for nearly any use case using our uml diagram. Online quiz system project is a web application developed in java. A use case diagram is a. Quiz System Use Case Diagram.
From bapkiwi.weebly.com
Use case diagram for online quiz system bapkiwi Quiz System Use Case Diagram Students can download full project source code with project report and documentation. It represents the methodology used in system. Online quiz system project is a web application developed in java. The purpose of a use case diagram in uml is to demonstrate the different ways that a user might interact with a system. Use creately’s easy online diagram editor to. Quiz System Use Case Diagram.
From quizizz.com
Use case modelling 144 plays Quizizz Quiz System Use Case Diagram This use case diagram is a graphic depiction of the interactions among the elements of multiple choice quiz system. A use case diagram is a visual representation of the interactions between actors (users or external systems), use cases (specific tasks or actions), and relationships (connections. A use case diagram is a type of unified modeling language (uml) diagram that represents. Quiz System Use Case Diagram.