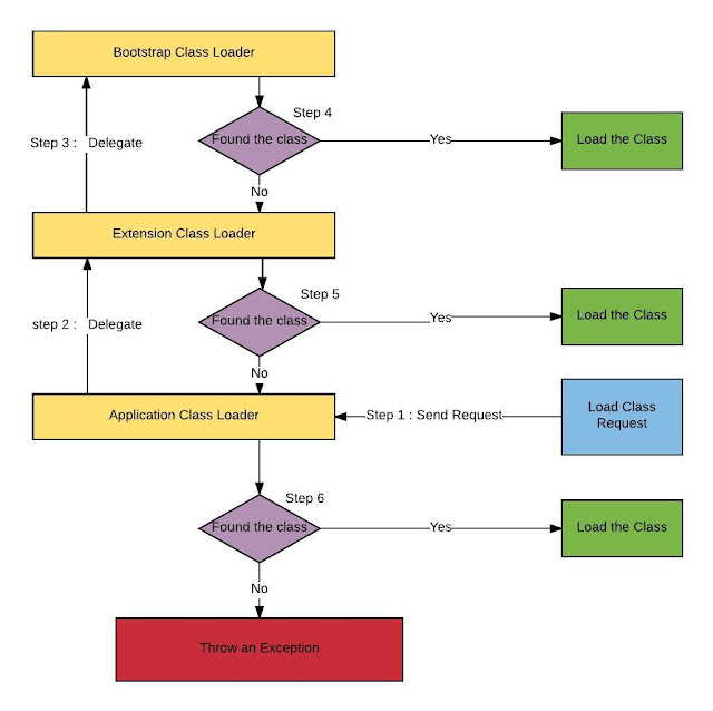
Extension Class Loader Example . The class java.net.urlclassloader serves as the basic class loader for extensions and other jar files, overriding the findclass method of. In this particular example, there was no need of any classes from the lib \jre\lib\ext hence its not loaded. You can use default class loaders or provide. Another set of jars is loaded by extension class loader. Class loaders in java can be categorized into three main types: In java versions before java 9, there was an extension classloader, but from java 9. This class loader is responsible for loading classes from the extension directories (such as the jre/lib/ext directory in the jre installation) and is. If the loading of a class is unsuccessful, it loads classes from jre/lib/ext directory or any other directory as. To create a loader for a specific class, provide the class itself to the load or loadinstalled method. Platform class loader (extension classloader): It delegates class loading request to its parent.
from www.geeksforgeeks.org
In java versions before java 9, there was an extension classloader, but from java 9. The class java.net.urlclassloader serves as the basic class loader for extensions and other jar files, overriding the findclass method of. You can use default class loaders or provide. It delegates class loading request to its parent. In this particular example, there was no need of any classes from the lib \jre\lib\ext hence its not loaded. To create a loader for a specific class, provide the class itself to the load or loadinstalled method. This class loader is responsible for loading classes from the extension directories (such as the jre/lib/ext directory in the jre installation) and is. Class loaders in java can be categorized into three main types: Platform class loader (extension classloader): If the loading of a class is unsuccessful, it loads classes from jre/lib/ext directory or any other directory as.
ClassLoader in Java
Extension Class Loader Example Platform class loader (extension classloader): The class java.net.urlclassloader serves as the basic class loader for extensions and other jar files, overriding the findclass method of. In java versions before java 9, there was an extension classloader, but from java 9. To create a loader for a specific class, provide the class itself to the load or loadinstalled method. Another set of jars is loaded by extension class loader. If the loading of a class is unsuccessful, it loads classes from jre/lib/ext directory or any other directory as. This class loader is responsible for loading classes from the extension directories (such as the jre/lib/ext directory in the jre installation) and is. It delegates class loading request to its parent. Platform class loader (extension classloader): You can use default class loaders or provide. Class loaders in java can be categorized into three main types: In this particular example, there was no need of any classes from the lib \jre\lib\ext hence its not loaded.
From www.scaler.com
Java Class Loaders Scaler Topics Extension Class Loader Example In this particular example, there was no need of any classes from the lib \jre\lib\ext hence its not loaded. Platform class loader (extension classloader): This class loader is responsible for loading classes from the extension directories (such as the jre/lib/ext directory in the jre installation) and is. Another set of jars is loaded by extension class loader. The class java.net.urlclassloader. Extension Class Loader Example.
From www.infoq.cn
深入OpenTelemetry源代码:Java探针的实现和二次开发_编程语言_蒋志伟_InfoQ精选文章 Extension Class Loader Example In java versions before java 9, there was an extension classloader, but from java 9. You can use default class loaders or provide. It delegates class loading request to its parent. This class loader is responsible for loading classes from the extension directories (such as the jre/lib/ext directory in the jre installation) and is. In this particular example, there was. Extension Class Loader Example.
From www.enterjava.com
Java Just Technical Class Loaders in Java Extension Class Loader Example The class java.net.urlclassloader serves as the basic class loader for extensions and other jar files, overriding the findclass method of. To create a loader for a specific class, provide the class itself to the load or loadinstalled method. In this particular example, there was no need of any classes from the lib \jre\lib\ext hence its not loaded. It delegates class. Extension Class Loader Example.
From cristianrita.com
Java Class Loader Extension Class Loader Example This class loader is responsible for loading classes from the extension directories (such as the jre/lib/ext directory in the jre installation) and is. To create a loader for a specific class, provide the class itself to the load or loadinstalled method. It delegates class loading request to its parent. Class loaders in java can be categorized into three main types:. Extension Class Loader Example.
From www.digitalocean.com
Java ClassLoader DigitalOcean Extension Class Loader Example If the loading of a class is unsuccessful, it loads classes from jre/lib/ext directory or any other directory as. In java versions before java 9, there was an extension classloader, but from java 9. Class loaders in java can be categorized into three main types: It delegates class loading request to its parent. This class loader is responsible for loading. Extension Class Loader Example.
From codepumpkin.com
Types of Class Loader Delegation Algorithm JVM Internals Extension Class Loader Example Another set of jars is loaded by extension class loader. This class loader is responsible for loading classes from the extension directories (such as the jre/lib/ext directory in the jre installation) and is. It delegates class loading request to its parent. In java versions before java 9, there was an extension classloader, but from java 9. Class loaders in java. Extension Class Loader Example.
From www.programsbuzz.com
JVM (Java Virtual Machine) Architecture Extension Class Loader Example Class loaders in java can be categorized into three main types: It delegates class loading request to its parent. If the loading of a class is unsuccessful, it loads classes from jre/lib/ext directory or any other directory as. In java versions before java 9, there was an extension classloader, but from java 9. To create a loader for a specific. Extension Class Loader Example.
From javahunk.com
Class Loadergpsprogramys Extension Class Loader Example In this particular example, there was no need of any classes from the lib \jre\lib\ext hence its not loaded. You can use default class loaders or provide. In java versions before java 9, there was an extension classloader, but from java 9. It delegates class loading request to its parent. To create a loader for a specific class, provide the. Extension Class Loader Example.
From www.waytoeasylearn.com
Class Loader Sub System Simplified Learning Extension Class Loader Example Platform class loader (extension classloader): You can use default class loaders or provide. Another set of jars is loaded by extension class loader. To create a loader for a specific class, provide the class itself to the load or loadinstalled method. This class loader is responsible for loading classes from the extension directories (such as the jre/lib/ext directory in the. Extension Class Loader Example.
From www.slideshare.net
Designing JEE Application Structure Extension Class Loader Example In this particular example, there was no need of any classes from the lib \jre\lib\ext hence its not loaded. In java versions before java 9, there was an extension classloader, but from java 9. The class java.net.urlclassloader serves as the basic class loader for extensions and other jar files, overriding the findclass method of. It delegates class loading request to. Extension Class Loader Example.
From testingpool.com
Internal working of JVM Testingpool Extension Class Loader Example To create a loader for a specific class, provide the class itself to the load or loadinstalled method. It delegates class loading request to its parent. In java versions before java 9, there was an extension classloader, but from java 9. Another set of jars is loaded by extension class loader. Class loaders in java can be categorized into three. Extension Class Loader Example.
From programmer.ink
[big data Java foundation JVM 03] class loading subsystem class Extension Class Loader Example To create a loader for a specific class, provide the class itself to the load or loadinstalled method. In java versions before java 9, there was an extension classloader, but from java 9. Platform class loader (extension classloader): This class loader is responsible for loading classes from the extension directories (such as the jre/lib/ext directory in the jre installation) and. Extension Class Loader Example.
From www.harshajayamanna.com
Java ClassLoader Mechanism Exaplained Extension Class Loader Example Another set of jars is loaded by extension class loader. The class java.net.urlclassloader serves as the basic class loader for extensions and other jar files, overriding the findclass method of. If the loading of a class is unsuccessful, it loads classes from jre/lib/ext directory or any other directory as. You can use default class loaders or provide. In java versions. Extension Class Loader Example.
From foojay.io
Class Loader Hierarchies Extension Class Loader Example Another set of jars is loaded by extension class loader. The class java.net.urlclassloader serves as the basic class loader for extensions and other jar files, overriding the findclass method of. This class loader is responsible for loading classes from the extension directories (such as the jre/lib/ext directory in the jre installation) and is. In this particular example, there was no. Extension Class Loader Example.
From programmer.group
Class loader subsystem Extension Class Loader Example It delegates class loading request to its parent. In java versions before java 9, there was an extension classloader, but from java 9. Another set of jars is loaded by extension class loader. Class loaders in java can be categorized into three main types: To create a loader for a specific class, provide the class itself to the load or. Extension Class Loader Example.
From www.devinline.com
What is class loading in java Internals of class loading in java Extension Class Loader Example It delegates class loading request to its parent. Another set of jars is loaded by extension class loader. Class loaders in java can be categorized into three main types: The class java.net.urlclassloader serves as the basic class loader for extensions and other jar files, overriding the findclass method of. In this particular example, there was no need of any classes. Extension Class Loader Example.
From www.geeksforgeeks.org
ClassLoader in Java Extension Class Loader Example You can use default class loaders or provide. It delegates class loading request to its parent. In java versions before java 9, there was an extension classloader, but from java 9. If the loading of a class is unsuccessful, it loads classes from jre/lib/ext directory or any other directory as. The class java.net.urlclassloader serves as the basic class loader for. Extension Class Loader Example.
From ymoprogram.blogspot.com
Green Lab Understanding JVM Extension Class Loader Example The class java.net.urlclassloader serves as the basic class loader for extensions and other jar files, overriding the findclass method of. It delegates class loading request to its parent. Another set of jars is loaded by extension class loader. In java versions before java 9, there was an extension classloader, but from java 9. To create a loader for a specific. Extension Class Loader Example.
From zhuanlan.zhihu.com
浅谈Java ClassLoader 知乎 Extension Class Loader Example You can use default class loaders or provide. To create a loader for a specific class, provide the class itself to the load or loadinstalled method. It delegates class loading request to its parent. If the loading of a class is unsuccessful, it loads classes from jre/lib/ext directory or any other directory as. The class java.net.urlclassloader serves as the basic. Extension Class Loader Example.
From www.fatalerrors.org
Class loading mechanism and SPI Extension Class Loader Example It delegates class loading request to its parent. In java versions before java 9, there was an extension classloader, but from java 9. Another set of jars is loaded by extension class loader. To create a loader for a specific class, provide the class itself to the load or loadinstalled method. The class java.net.urlclassloader serves as the basic class loader. Extension Class Loader Example.
From programmer.group
java class loading subsystem (class loader) and parental delegation Extension Class Loader Example Another set of jars is loaded by extension class loader. You can use default class loaders or provide. This class loader is responsible for loading classes from the extension directories (such as the jre/lib/ext directory in the jre installation) and is. The class java.net.urlclassloader serves as the basic class loader for extensions and other jar files, overriding the findclass method. Extension Class Loader Example.
From www.xgugeng.com
JVM Series Class Loader XGugeng Extension Class Loader Example It delegates class loading request to its parent. In java versions before java 9, there was an extension classloader, but from java 9. Class loaders in java can be categorized into three main types: You can use default class loaders or provide. The class java.net.urlclassloader serves as the basic class loader for extensions and other jar files, overriding the findclass. Extension Class Loader Example.
From javaeesupportpatterns.blogspot.com
This section provides you full detail on the of class loaders in your Extension Class Loader Example Another set of jars is loaded by extension class loader. Platform class loader (extension classloader): If the loading of a class is unsuccessful, it loads classes from jre/lib/ext directory or any other directory as. It delegates class loading request to its parent. You can use default class loaders or provide. In this particular example, there was no need of any. Extension Class Loader Example.
From programmer.ink
JVM_21_ On class loader Extension Class Loader Example In java versions before java 9, there was an extension classloader, but from java 9. Class loaders in java can be categorized into three main types: You can use default class loaders or provide. The class java.net.urlclassloader serves as the basic class loader for extensions and other jar files, overriding the findclass method of. In this particular example, there was. Extension Class Loader Example.
From www.youtube.com
How to load a class through Extension Class Loader via System Property Extension Class Loader Example In this particular example, there was no need of any classes from the lib \jre\lib\ext hence its not loaded. It delegates class loading request to its parent. If the loading of a class is unsuccessful, it loads classes from jre/lib/ext directory or any other directory as. Another set of jars is loaded by extension class loader. Class loaders in java. Extension Class Loader Example.
From programmer.ink
JVM_21_ On class loader Extension Class Loader Example In java versions before java 9, there was an extension classloader, but from java 9. To create a loader for a specific class, provide the class itself to the load or loadinstalled method. If the loading of a class is unsuccessful, it loads classes from jre/lib/ext directory or any other directory as. The class java.net.urlclassloader serves as the basic class. Extension Class Loader Example.
From frugalisminds.com
Java Class Loaders and Internal Working FrugalisMinds Extension Class Loader Example If the loading of a class is unsuccessful, it loads classes from jre/lib/ext directory or any other directory as. Platform class loader (extension classloader): The class java.net.urlclassloader serves as the basic class loader for extensions and other jar files, overriding the findclass method of. Class loaders in java can be categorized into three main types: Another set of jars is. Extension Class Loader Example.
From javatutorial.net
Java Class Loaders Explained Java Tutorial Network Extension Class Loader Example In this particular example, there was no need of any classes from the lib \jre\lib\ext hence its not loaded. The class java.net.urlclassloader serves as the basic class loader for extensions and other jar files, overriding the findclass method of. This class loader is responsible for loading classes from the extension directories (such as the jre/lib/ext directory in the jre installation). Extension Class Loader Example.
From www.slideserve.com
PPT Java Security PowerPoint Presentation, free download ID6974347 Extension Class Loader Example It delegates class loading request to its parent. To create a loader for a specific class, provide the class itself to the load or loadinstalled method. This class loader is responsible for loading classes from the extension directories (such as the jre/lib/ext directory in the jre installation) and is. You can use default class loaders or provide. Another set of. Extension Class Loader Example.
From programming.vip
Virtual machine class loading mechanism class loader Extension Class Loader Example Another set of jars is loaded by extension class loader. You can use default class loaders or provide. The class java.net.urlclassloader serves as the basic class loader for extensions and other jar files, overriding the findclass method of. Class loaders in java can be categorized into three main types: Platform class loader (extension classloader): In java versions before java 9,. Extension Class Loader Example.
From www.youtube.com
Bootstrap,extension,system class loader job java interview questions Extension Class Loader Example In java versions before java 9, there was an extension classloader, but from java 9. It delegates class loading request to its parent. If the loading of a class is unsuccessful, it loads classes from jre/lib/ext directory or any other directory as. In this particular example, there was no need of any classes from the lib \jre\lib\ext hence its not. Extension Class Loader Example.
From www.geeksforgeeks.org
ClassLoader in Java Extension Class Loader Example Another set of jars is loaded by extension class loader. If the loading of a class is unsuccessful, it loads classes from jre/lib/ext directory or any other directory as. It delegates class loading request to its parent. You can use default class loaders or provide. The class java.net.urlclassloader serves as the basic class loader for extensions and other jar files,. Extension Class Loader Example.
From shindemonali.medium.com
Class Loaders in Java by Monali Shinde Medium Extension Class Loader Example Class loaders in java can be categorized into three main types: It delegates class loading request to its parent. To create a loader for a specific class, provide the class itself to the load or loadinstalled method. Another set of jars is loaded by extension class loader. You can use default class loaders or provide. In java versions before java. Extension Class Loader Example.
From myitlearnings.com
Basics of ClassLoaders in Java My IT Learnings Extension Class Loader Example The class java.net.urlclassloader serves as the basic class loader for extensions and other jar files, overriding the findclass method of. To create a loader for a specific class, provide the class itself to the load or loadinstalled method. Class loaders in java can be categorized into three main types: Platform class loader (extension classloader): Another set of jars is loaded. Extension Class Loader Example.
From javagyansite.com
Class Loaders in Java Javagyansite Extension Class Loader Example This class loader is responsible for loading classes from the extension directories (such as the jre/lib/ext directory in the jre installation) and is. Class loaders in java can be categorized into three main types: To create a loader for a specific class, provide the class itself to the load or loadinstalled method. It delegates class loading request to its parent.. Extension Class Loader Example.