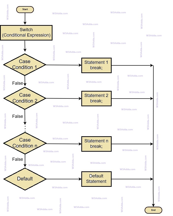
Switch Case C++ Questions . } the idea behind a switch statement is simple: this c++ switch case tutorial will teach all the basic to advanced concepts. These are a substitute for long if statements that compare a variable to several integral values. Learn what is switch, when to. let us see a list of important switch case programming exercises and solutions in c++. Use the switch statement to select one of many code blocks to be executed. given a number n, if the number is between 1 and 10 both inclusive then return the number in words (lower case english alphabets). in this tutorial, we will learn about the switch statement and its working in c++ programming with the help of some examples.
from www.w3adda.com
let us see a list of important switch case programming exercises and solutions in c++. Learn what is switch, when to. in this tutorial, we will learn about the switch statement and its working in c++ programming with the help of some examples. given a number n, if the number is between 1 and 10 both inclusive then return the number in words (lower case english alphabets). Use the switch statement to select one of many code blocks to be executed. this c++ switch case tutorial will teach all the basic to advanced concepts. } the idea behind a switch statement is simple: These are a substitute for long if statements that compare a variable to several integral values.
C++ Switch Case StatementW3adda
Switch Case C++ Questions } the idea behind a switch statement is simple: given a number n, if the number is between 1 and 10 both inclusive then return the number in words (lower case english alphabets). in this tutorial, we will learn about the switch statement and its working in c++ programming with the help of some examples. Use the switch statement to select one of many code blocks to be executed. Learn what is switch, when to. These are a substitute for long if statements that compare a variable to several integral values. } the idea behind a switch statement is simple: let us see a list of important switch case programming exercises and solutions in c++. this c++ switch case tutorial will teach all the basic to advanced concepts.
From www.cs.mtsu.edu
swtich case Statements in C++ Switch Case C++ Questions These are a substitute for long if statements that compare a variable to several integral values. Use the switch statement to select one of many code blocks to be executed. in this tutorial, we will learn about the switch statement and its working in c++ programming with the help of some examples. given a number n, if the. Switch Case C++ Questions.
From www.studocu.com
Switch statements C++ Practice examples A switch statement to Switch Case C++ Questions given a number n, if the number is between 1 and 10 both inclusive then return the number in words (lower case english alphabets). in this tutorial, we will learn about the switch statement and its working in c++ programming with the help of some examples. let us see a list of important switch case programming exercises. Switch Case C++ Questions.
From www.youtube.com
How to Find Grade of Student using Switch Case in C++ YouTube Switch Case C++ Questions Learn what is switch, when to. Use the switch statement to select one of many code blocks to be executed. given a number n, if the number is between 1 and 10 both inclusive then return the number in words (lower case english alphabets). These are a substitute for long if statements that compare a variable to several integral. Switch Case C++ Questions.
From unstop.com
Unstop Competitions, Quizzes, Hackathons, Scholarships and Switch Case C++ Questions } the idea behind a switch statement is simple: given a number n, if the number is between 1 and 10 both inclusive then return the number in words (lower case english alphabets). Use the switch statement to select one of many code blocks to be executed. Learn what is switch, when to. These are a substitute for long. Switch Case C++ Questions.
From maquinasrecreativas.org
Como Funciona Switch En C++ 2023 Switch Case C++ Questions in this tutorial, we will learn about the switch statement and its working in c++ programming with the help of some examples. this c++ switch case tutorial will teach all the basic to advanced concepts. Use the switch statement to select one of many code blocks to be executed. let us see a list of important switch. Switch Case C++ Questions.
From www.techcrashcourse.com
C++ Switch Case Statement Switch Case C++ Questions in this tutorial, we will learn about the switch statement and its working in c++ programming with the help of some examples. These are a substitute for long if statements that compare a variable to several integral values. Use the switch statement to select one of many code blocks to be executed. given a number n, if the. Switch Case C++ Questions.
From www.algbly.com
C++ Switch...case Statement (with Examples) Algbly Switch Case C++ Questions These are a substitute for long if statements that compare a variable to several integral values. given a number n, if the number is between 1 and 10 both inclusive then return the number in words (lower case english alphabets). in this tutorial, we will learn about the switch statement and its working in c++ programming with the. Switch Case C++ Questions.
From fahad-cprogramming.blogspot.com
Switch statement in C++ programming C++ Programming Tutorial for Switch Case C++ Questions These are a substitute for long if statements that compare a variable to several integral values. Learn what is switch, when to. let us see a list of important switch case programming exercises and solutions in c++. given a number n, if the number is between 1 and 10 both inclusive then return the number in words (lower. Switch Case C++ Questions.
From www.geeksforgeeks.org
Switch Statement in C/C++ Switch Case C++ Questions } the idea behind a switch statement is simple: this c++ switch case tutorial will teach all the basic to advanced concepts. Learn what is switch, when to. These are a substitute for long if statements that compare a variable to several integral values. Use the switch statement to select one of many code blocks to be executed. . Switch Case C++ Questions.
From www.infobrother.com
C++ Switch Statement InfoBrother Switch Case C++ Questions Use the switch statement to select one of many code blocks to be executed. let us see a list of important switch case programming exercises and solutions in c++. Learn what is switch, when to. } the idea behind a switch statement is simple: given a number n, if the number is between 1 and 10 both inclusive. Switch Case C++ Questions.
From www.testingdocs.com
C++ switch statement Switch Case C++ Questions given a number n, if the number is between 1 and 10 both inclusive then return the number in words (lower case english alphabets). } the idea behind a switch statement is simple: this c++ switch case tutorial will teach all the basic to advanced concepts. Learn what is switch, when to. in this tutorial, we will. Switch Case C++ Questions.
From celestialmakers.weebly.com
Dev C++ Switch celestialmakers Switch Case C++ Questions let us see a list of important switch case programming exercises and solutions in c++. Use the switch statement to select one of many code blocks to be executed. Learn what is switch, when to. given a number n, if the number is between 1 and 10 both inclusive then return the number in words (lower case english. Switch Case C++ Questions.
From cienciayt.com
C++ Switch Cienciayt Switch Case C++ Questions These are a substitute for long if statements that compare a variable to several integral values. given a number n, if the number is between 1 and 10 both inclusive then return the number in words (lower case english alphabets). Use the switch statement to select one of many code blocks to be executed. let us see a. Switch Case C++ Questions.
From full-skills.com
Switch Case In C++ Course Switch Case C++ Questions in this tutorial, we will learn about the switch statement and its working in c++ programming with the help of some examples. given a number n, if the number is between 1 and 10 both inclusive then return the number in words (lower case english alphabets). Learn what is switch, when to. These are a substitute for long. Switch Case C++ Questions.
From la.mathworks.com
Using Otherwise to Throw Errors in a Switch Case Video MATLAB Switch Case C++ Questions this c++ switch case tutorial will teach all the basic to advanced concepts. Use the switch statement to select one of many code blocks to be executed. let us see a list of important switch case programming exercises and solutions in c++. given a number n, if the number is between 1 and 10 both inclusive then. Switch Case C++ Questions.
From morioh.com
Switch case in C++ Program C++ Switch Example Switch Case C++ Questions this c++ switch case tutorial will teach all the basic to advanced concepts. given a number n, if the number is between 1 and 10 both inclusive then return the number in words (lower case english alphabets). in this tutorial, we will learn about the switch statement and its working in c++ programming with the help of. Switch Case C++ Questions.
From www.youtube.com
5 اداة switch case في لغة c++ YouTube Switch Case C++ Questions Use the switch statement to select one of many code blocks to be executed. let us see a list of important switch case programming exercises and solutions in c++. given a number n, if the number is between 1 and 10 both inclusive then return the number in words (lower case english alphabets). These are a substitute for. Switch Case C++ Questions.
From www.youtube.com
Estructura SwitchCase, C++ YouTube Switch Case C++ Questions Learn what is switch, when to. let us see a list of important switch case programming exercises and solutions in c++. } the idea behind a switch statement is simple: this c++ switch case tutorial will teach all the basic to advanced concepts. in this tutorial, we will learn about the switch statement and its working in. Switch Case C++ Questions.
From www.programmingwithbasics.com
C++ Program For Find A Grade Of Given Marks Using Switch Case Switch Case C++ Questions given a number n, if the number is between 1 and 10 both inclusive then return the number in words (lower case english alphabets). These are a substitute for long if statements that compare a variable to several integral values. let us see a list of important switch case programming exercises and solutions in c++. this c++. Switch Case C++ Questions.
From www.instms.com
Switch Statement Cpp Tutorial Switch Case C++ Questions given a number n, if the number is between 1 and 10 both inclusive then return the number in words (lower case english alphabets). Learn what is switch, when to. let us see a list of important switch case programming exercises and solutions in c++. These are a substitute for long if statements that compare a variable to. Switch Case C++ Questions.
From www.youtube.com
C++ Switch Statement with Example CPP Programming Video Tutorial Switch Case C++ Questions These are a substitute for long if statements that compare a variable to several integral values. given a number n, if the number is between 1 and 10 both inclusive then return the number in words (lower case english alphabets). in this tutorial, we will learn about the switch statement and its working in c++ programming with the. Switch Case C++ Questions.
From www.programmingelectronics.com
Switch Case Statement with Arduino [Guide + Code] Switch Case C++ Questions this c++ switch case tutorial will teach all the basic to advanced concepts. let us see a list of important switch case programming exercises and solutions in c++. Use the switch statement to select one of many code blocks to be executed. given a number n, if the number is between 1 and 10 both inclusive then. Switch Case C++ Questions.
From evilskiey.weebly.com
Dev C++ Using Switch evilskiey Switch Case C++ Questions this c++ switch case tutorial will teach all the basic to advanced concepts. given a number n, if the number is between 1 and 10 both inclusive then return the number in words (lower case english alphabets). let us see a list of important switch case programming exercises and solutions in c++. Learn what is switch, when. Switch Case C++ Questions.
From www.chegg.com
Consider the following C++ switch statement switch Switch Case C++ Questions in this tutorial, we will learn about the switch statement and its working in c++ programming with the help of some examples. These are a substitute for long if statements that compare a variable to several integral values. given a number n, if the number is between 1 and 10 both inclusive then return the number in words. Switch Case C++ Questions.
From linux-port.blogspot.com
C++ Switch Statement Switch Case C++ Questions in this tutorial, we will learn about the switch statement and its working in c++ programming with the help of some examples. this c++ switch case tutorial will teach all the basic to advanced concepts. Learn what is switch, when to. given a number n, if the number is between 1 and 10 both inclusive then return. Switch Case C++ Questions.
From www.scaler.com
Switch Case in C++ Scaler Topics Switch Case C++ Questions These are a substitute for long if statements that compare a variable to several integral values. this c++ switch case tutorial will teach all the basic to advanced concepts. let us see a list of important switch case programming exercises and solutions in c++. in this tutorial, we will learn about the switch statement and its working. Switch Case C++ Questions.
From cpp.wonderhowto.com
How to Use the switch statement in C++ « C++ WonderHowTo Switch Case C++ Questions These are a substitute for long if statements that compare a variable to several integral values. Use the switch statement to select one of many code blocks to be executed. Learn what is switch, when to. this c++ switch case tutorial will teach all the basic to advanced concepts. } the idea behind a switch statement is simple: . Switch Case C++ Questions.
From developersdome.com
C++ switch case statement with Example C++ Programming Switch Case C++ Questions this c++ switch case tutorial will teach all the basic to advanced concepts. in this tutorial, we will learn about the switch statement and its working in c++ programming with the help of some examples. } the idea behind a switch statement is simple: These are a substitute for long if statements that compare a variable to several. Switch Case C++ Questions.
From www.youtube.com
Easy Programming Beginner C++ Tutorial The "switch" statement (14 Switch Case C++ Questions These are a substitute for long if statements that compare a variable to several integral values. given a number n, if the number is between 1 and 10 both inclusive then return the number in words (lower case english alphabets). this c++ switch case tutorial will teach all the basic to advanced concepts. in this tutorial, we. Switch Case C++ Questions.
From www.youtube.com
[Basics of C++] Switch Case default statement YouTube Switch Case C++ Questions Learn what is switch, when to. let us see a list of important switch case programming exercises and solutions in c++. These are a substitute for long if statements that compare a variable to several integral values. } the idea behind a switch statement is simple: in this tutorial, we will learn about the switch statement and its. Switch Case C++ Questions.
From www.youtube.com
C Programming Tutorial 6 How To Make Switch Case Statements YouTube Switch Case C++ Questions Use the switch statement to select one of many code blocks to be executed. this c++ switch case tutorial will teach all the basic to advanced concepts. in this tutorial, we will learn about the switch statement and its working in c++ programming with the help of some examples. let us see a list of important switch. Switch Case C++ Questions.
From www.w3adda.com
C++ Switch Case StatementW3adda Switch Case C++ Questions let us see a list of important switch case programming exercises and solutions in c++. this c++ switch case tutorial will teach all the basic to advanced concepts. These are a substitute for long if statements that compare a variable to several integral values. Use the switch statement to select one of many code blocks to be executed.. Switch Case C++ Questions.
From gunturpriyosadewo.blogspot.com
Kondisi Switch Case Pada C++ Berbagi itu Ibadah Switch Case C++ Questions this c++ switch case tutorial will teach all the basic to advanced concepts. These are a substitute for long if statements that compare a variable to several integral values. given a number n, if the number is between 1 and 10 both inclusive then return the number in words (lower case english alphabets). Use the switch statement to. Switch Case C++ Questions.
From www.youtube.com
33. Switch Statement in C++ (Hindi) YouTube Switch Case C++ Questions this c++ switch case tutorial will teach all the basic to advanced concepts. } the idea behind a switch statement is simple: in this tutorial, we will learn about the switch statement and its working in c++ programming with the help of some examples. These are a substitute for long if statements that compare a variable to several. Switch Case C++ Questions.
From www.studypool.com
SOLUTION Switch case/statement in c++ Studypool Switch Case C++ Questions in this tutorial, we will learn about the switch statement and its working in c++ programming with the help of some examples. let us see a list of important switch case programming exercises and solutions in c++. Learn what is switch, when to. Use the switch statement to select one of many code blocks to be executed. . Switch Case C++ Questions.