Led Blink Simulator . Assembly coding lets you talk to the microcontroller's bare metal. blink an led with digital output: 1 * arduino uno 1 * usb cable 1 * 220ω resistor 1 * led 1 * breadboard 2 * jumper. We will use wokwi esp32 arduino simulator, an led and a resistor. wokwi online simulator has recently announced the availability of the esp32 simulator and here in this article, we will see how to build an example to blink an led using arduino programming. this video gives a complete guide on blinking an led on wokwi arduino. how to simulate arduino online?? to begin, let's learn how to make an led blink. /* blink turns an led on for one second, then off for one second, repeatedly. Let's learn how to blink an led (light emitting diode) using arduino’s digital output. You will be in charge of everything (from declaring heap, stack and.
from www.youtube.com
We will use wokwi esp32 arduino simulator, an led and a resistor. this video gives a complete guide on blinking an led on wokwi arduino. Assembly coding lets you talk to the microcontroller's bare metal. /* blink turns an led on for one second, then off for one second, repeatedly. blink an led with digital output: You will be in charge of everything (from declaring heap, stack and. to begin, let's learn how to make an led blink. wokwi online simulator has recently announced the availability of the esp32 simulator and here in this article, we will see how to build an example to blink an led using arduino programming. how to simulate arduino online?? Let's learn how to blink an led (light emitting diode) using arduino’s digital output.
blinking LED using proteus simulator. YouTube
Led Blink Simulator how to simulate arduino online?? 1 * arduino uno 1 * usb cable 1 * 220ω resistor 1 * led 1 * breadboard 2 * jumper. wokwi online simulator has recently announced the availability of the esp32 simulator and here in this article, we will see how to build an example to blink an led using arduino programming. this video gives a complete guide on blinking an led on wokwi arduino. how to simulate arduino online?? We will use wokwi esp32 arduino simulator, an led and a resistor. You will be in charge of everything (from declaring heap, stack and. /* blink turns an led on for one second, then off for one second, repeatedly. Let's learn how to blink an led (light emitting diode) using arduino’s digital output. to begin, let's learn how to make an led blink. Assembly coding lets you talk to the microcontroller's bare metal. blink an led with digital output:
From www.youtube.com
LED blink simulator YouTube Led Blink Simulator Let's learn how to blink an led (light emitting diode) using arduino’s digital output. this video gives a complete guide on blinking an led on wokwi arduino. 1 * arduino uno 1 * usb cable 1 * 220ω resistor 1 * led 1 * breadboard 2 * jumper. how to simulate arduino online?? blink an led with. Led Blink Simulator.
From www.vrogue.co
Blink Led With Arduino In Proteus Proteus Simulation vrogue.co Led Blink Simulator Let's learn how to blink an led (light emitting diode) using arduino’s digital output. this video gives a complete guide on blinking an led on wokwi arduino. how to simulate arduino online?? /* blink turns an led on for one second, then off for one second, repeatedly. We will use wokwi esp32 arduino simulator, an led and. Led Blink Simulator.
From findmetechzone.blogspot.com
Tech Zone 8051 LED Blink With Simulation Led Blink Simulator wokwi online simulator has recently announced the availability of the esp32 simulator and here in this article, we will see how to build an example to blink an led using arduino programming. Let's learn how to blink an led (light emitting diode) using arduino’s digital output. You will be in charge of everything (from declaring heap, stack and. . Led Blink Simulator.
From www.vrogue.co
How To Blink An Led With Arduino For Beginners Arduin vrogue.co Led Blink Simulator Assembly coding lets you talk to the microcontroller's bare metal. wokwi online simulator has recently announced the availability of the esp32 simulator and here in this article, we will see how to build an example to blink an led using arduino programming. Let's learn how to blink an led (light emitting diode) using arduino’s digital output. 1 * arduino. Led Blink Simulator.
From www.youtube.com
led blink simulation YouTube Led Blink Simulator blink an led with digital output: this video gives a complete guide on blinking an led on wokwi arduino. You will be in charge of everything (from declaring heap, stack and. to begin, let's learn how to make an led blink. Let's learn how to blink an led (light emitting diode) using arduino’s digital output. 1 *. Led Blink Simulator.
From www.youtube.com
Blink LED with Arduino in Proteus Simulator YouTube Led Blink Simulator how to simulate arduino online?? You will be in charge of everything (from declaring heap, stack and. /* blink turns an led on for one second, then off for one second, repeatedly. blink an led with digital output: 1 * arduino uno 1 * usb cable 1 * 220ω resistor 1 * led 1 * breadboard 2. Led Blink Simulator.
From medium.com
Arduino LED Blink Simulation on Proteus by Randika Madhushan Medium Led Blink Simulator blink an led with digital output: to begin, let's learn how to make an led blink. wokwi online simulator has recently announced the availability of the esp32 simulator and here in this article, we will see how to build an example to blink an led using arduino programming. Let's learn how to blink an led (light emitting. Led Blink Simulator.
From wokwi.com
Blink led with millis() Wokwi ESP32, STM32, Arduino Simulator Led Blink Simulator Assembly coding lets you talk to the microcontroller's bare metal. how to simulate arduino online?? You will be in charge of everything (from declaring heap, stack and. to begin, let's learn how to make an led blink. We will use wokwi esp32 arduino simulator, an led and a resistor. Let's learn how to blink an led (light emitting. Led Blink Simulator.
From ccspicc.blogspot.com
PIC16F84A LED blink Led Blink Simulator Assembly coding lets you talk to the microcontroller's bare metal. to begin, let's learn how to make an led blink. We will use wokwi esp32 arduino simulator, an led and a resistor. 1 * arduino uno 1 * usb cable 1 * 220ω resistor 1 * led 1 * breadboard 2 * jumper. You will be in charge of. Led Blink Simulator.
From wokwi.com
LED_Blink_ESP32.ino Wokwi ESP32, STM32, Arduino Simulator Led Blink Simulator to begin, let's learn how to make an led blink. this video gives a complete guide on blinking an led on wokwi arduino. wokwi online simulator has recently announced the availability of the esp32 simulator and here in this article, we will see how to build an example to blink an led using arduino programming. how. Led Blink Simulator.
From pijaeducation.com
BLINK LED USING SWITCH WITH ARDUINO » PIJA Education Led Blink Simulator how to simulate arduino online?? /* blink turns an led on for one second, then off for one second, repeatedly. We will use wokwi esp32 arduino simulator, an led and a resistor. this video gives a complete guide on blinking an led on wokwi arduino. blink an led with digital output: You will be in charge. Led Blink Simulator.
From wokwi.com
Raspberry Pi Pico 4 LEDs Blink Wokwi ESP32, STM32, Arduino Simulator Led Blink Simulator Let's learn how to blink an led (light emitting diode) using arduino’s digital output. blink an led with digital output: this video gives a complete guide on blinking an led on wokwi arduino. You will be in charge of everything (from declaring heap, stack and. Assembly coding lets you talk to the microcontroller's bare metal. wokwi online. Led Blink Simulator.
From www.youtube.com
blinking LED using proteus simulator. YouTube Led Blink Simulator You will be in charge of everything (from declaring heap, stack and. how to simulate arduino online?? to begin, let's learn how to make an led blink. wokwi online simulator has recently announced the availability of the esp32 simulator and here in this article, we will see how to build an example to blink an led using. Led Blink Simulator.
From wokwi.com
esp32led blink.ino Wokwi ESP32, STM32, Arduino Simulator Led Blink Simulator blink an led with digital output: Assembly coding lets you talk to the microcontroller's bare metal. /* blink turns an led on for one second, then off for one second, repeatedly. how to simulate arduino online?? to begin, let's learn how to make an led blink. Let's learn how to blink an led (light emitting diode). Led Blink Simulator.
From wokwi.com
multiple led blinks Wokwi ESP32, STM32, Arduino Simulator Led Blink Simulator /* blink turns an led on for one second, then off for one second, repeatedly. We will use wokwi esp32 arduino simulator, an led and a resistor. how to simulate arduino online?? 1 * arduino uno 1 * usb cable 1 * 220ω resistor 1 * led 1 * breadboard 2 * jumper. Assembly coding lets you talk. Led Blink Simulator.
From www.youtube.com
How to blink LEDs with atmega 328 in proteus simulation for LEDs Led Blink Simulator 1 * arduino uno 1 * usb cable 1 * 220ω resistor 1 * led 1 * breadboard 2 * jumper. /* blink turns an led on for one second, then off for one second, repeatedly. wokwi online simulator has recently announced the availability of the esp32 simulator and here in this article, we will see how to. Led Blink Simulator.
From www.youtube.com
Arduino Tutorial How to Blink Multiple LEDs (Simulation) YouTube Led Blink Simulator Assembly coding lets you talk to the microcontroller's bare metal. Let's learn how to blink an led (light emitting diode) using arduino’s digital output. to begin, let's learn how to make an led blink. /* blink turns an led on for one second, then off for one second, repeatedly. You will be in charge of everything (from declaring. Led Blink Simulator.
From www.instructables.com
Simple Blinking LED Circuit 5 Steps (with Pictures) Instructables Led Blink Simulator 1 * arduino uno 1 * usb cable 1 * 220ω resistor 1 * led 1 * breadboard 2 * jumper. wokwi online simulator has recently announced the availability of the esp32 simulator and here in this article, we will see how to build an example to blink an led using arduino programming. blink an led with digital. Led Blink Simulator.
From www.vrogue.co
Arduino Tutorial How To Blink Multiple Leds Simulation Vrogue Led Blink Simulator /* blink turns an led on for one second, then off for one second, repeatedly. Let's learn how to blink an led (light emitting diode) using arduino’s digital output. Assembly coding lets you talk to the microcontroller's bare metal. You will be in charge of everything (from declaring heap, stack and. this video gives a complete guide on. Led Blink Simulator.
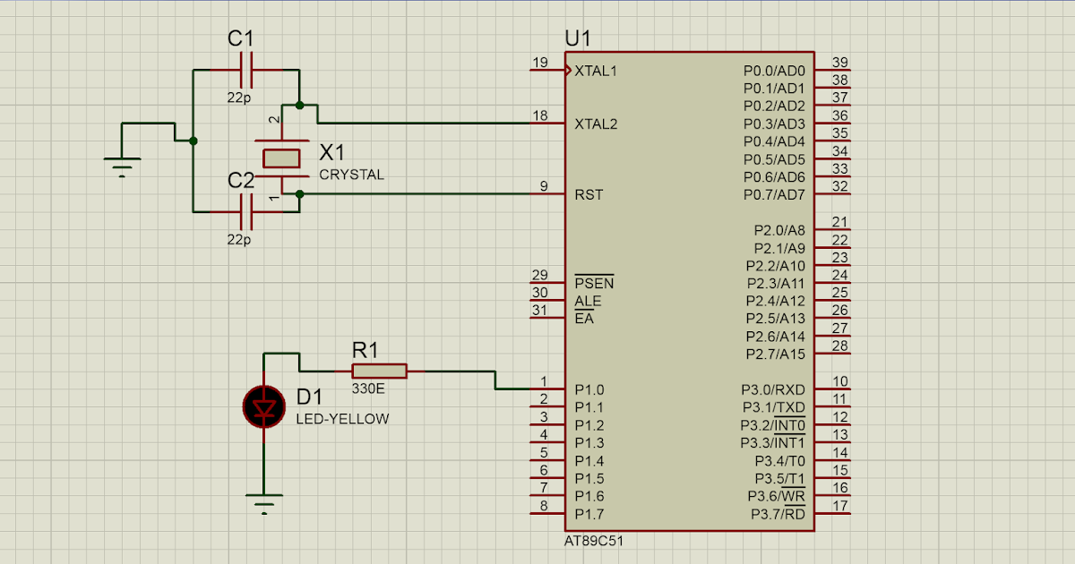
From www.youtube.com
LED blink AT89C51 microcontroller programming C with simulation YouTube Led Blink Simulator this video gives a complete guide on blinking an led on wokwi arduino. how to simulate arduino online?? Assembly coding lets you talk to the microcontroller's bare metal. blink an led with digital output: We will use wokwi esp32 arduino simulator, an led and a resistor. Let's learn how to blink an led (light emitting diode) using. Led Blink Simulator.
From www.youtube.com
ESP32 Simulation Led Blink Example YouTube Led Blink Simulator wokwi online simulator has recently announced the availability of the esp32 simulator and here in this article, we will see how to build an example to blink an led using arduino programming. /* blink turns an led on for one second, then off for one second, repeatedly. 1 * arduino uno 1 * usb cable 1 * 220ω. Led Blink Simulator.
From www.vrogue.co
Esp32 Led Blink Ino Wokwi Arduino And Esp32 Simulator Vrogue Led Blink Simulator to begin, let's learn how to make an led blink. how to simulate arduino online?? blink an led with digital output: /* blink turns an led on for one second, then off for one second, repeatedly. We will use wokwi esp32 arduino simulator, an led and a resistor. this video gives a complete guide on. Led Blink Simulator.
From www.youtube.com
Blink Led With Arduino In Proteus Proteus Simulation Blink an led Led Blink Simulator how to simulate arduino online?? 1 * arduino uno 1 * usb cable 1 * 220ω resistor 1 * led 1 * breadboard 2 * jumper. /* blink turns an led on for one second, then off for one second, repeatedly. this video gives a complete guide on blinking an led on wokwi arduino. to begin,. Led Blink Simulator.
From www.youtube.com
ESP32 LED Blink Simulator EP.1 YouTube Led Blink Simulator wokwi online simulator has recently announced the availability of the esp32 simulator and here in this article, we will see how to build an example to blink an led using arduino programming. You will be in charge of everything (from declaring heap, stack and. blink an led with digital output: Assembly coding lets you talk to the microcontroller's. Led Blink Simulator.
From www.vrogue.co
With Blink Wokwi Arduino And Esp32 Simulator Vrogue Led Blink Simulator to begin, let's learn how to make an led blink. 1 * arduino uno 1 * usb cable 1 * 220ω resistor 1 * led 1 * breadboard 2 * jumper. how to simulate arduino online?? We will use wokwi esp32 arduino simulator, an led and a resistor. wokwi online simulator has recently announced the availability of. Led Blink Simulator.
From www.circuitstoday.com
Blink LED with Arduino Tutorial with Circuit and Program Led Blink Simulator /* blink turns an led on for one second, then off for one second, repeatedly. how to simulate arduino online?? Assembly coding lets you talk to the microcontroller's bare metal. to begin, let's learn how to make an led blink. wokwi online simulator has recently announced the availability of the esp32 simulator and here in this. Led Blink Simulator.
From wokwi.com
HW2 3 LED Blinks Wokwi ESP32, STM32, Arduino Simulator Led Blink Simulator Let's learn how to blink an led (light emitting diode) using arduino’s digital output. You will be in charge of everything (from declaring heap, stack and. 1 * arduino uno 1 * usb cable 1 * 220ω resistor 1 * led 1 * breadboard 2 * jumper. We will use wokwi esp32 arduino simulator, an led and a resistor. . Led Blink Simulator.
From wokwi.com
LED BLINKS Copy Wokwi ESP32, STM32, Arduino Simulator Led Blink Simulator blink an led with digital output: /* blink turns an led on for one second, then off for one second, repeatedly. Let's learn how to blink an led (light emitting diode) using arduino’s digital output. this video gives a complete guide on blinking an led on wokwi arduino. how to simulate arduino online?? We will use. Led Blink Simulator.
From www.hackster.io
Smart LED Blink LED Using Arduino UNO Hackster.io Led Blink Simulator how to simulate arduino online?? Assembly coding lets you talk to the microcontroller's bare metal. to begin, let's learn how to make an led blink. /* blink turns an led on for one second, then off for one second, repeatedly. We will use wokwi esp32 arduino simulator, an led and a resistor. Let's learn how to blink. Led Blink Simulator.
From www.youtube.com
MPLABX Tutorial PIC16F684 LED Blink and Proteus Simulation YouTube Led Blink Simulator how to simulate arduino online?? We will use wokwi esp32 arduino simulator, an led and a resistor. Assembly coding lets you talk to the microcontroller's bare metal. Let's learn how to blink an led (light emitting diode) using arduino’s digital output. blink an led with digital output: wokwi online simulator has recently announced the availability of the. Led Blink Simulator.
From wokwi.com
3_led_blinks Wokwi ESP32, STM32, Arduino Simulator Led Blink Simulator blink an led with digital output: how to simulate arduino online?? 1 * arduino uno 1 * usb cable 1 * 220ω resistor 1 * led 1 * breadboard 2 * jumper. /* blink turns an led on for one second, then off for one second, repeatedly. wokwi online simulator has recently announced the availability of. Led Blink Simulator.
From www.vrogue.co
Esp32 Led Blink Wokwi Arduino And Esp32 Simulator Vrogue Led Blink Simulator /* blink turns an led on for one second, then off for one second, repeatedly. Let's learn how to blink an led (light emitting diode) using arduino’s digital output. We will use wokwi esp32 arduino simulator, an led and a resistor. how to simulate arduino online?? Assembly coding lets you talk to the microcontroller's bare metal. wokwi. Led Blink Simulator.
From www.youtube.com
Multiple Blinking LED using Arduino YouTube Led Blink Simulator You will be in charge of everything (from declaring heap, stack and. blink an led with digital output: We will use wokwi esp32 arduino simulator, an led and a resistor. to begin, let's learn how to make an led blink. how to simulate arduino online?? Let's learn how to blink an led (light emitting diode) using arduino’s. Led Blink Simulator.
From www.youtube.com
Tutorial 6 Blink LED without delay using Arduino & simulation using Led Blink Simulator this video gives a complete guide on blinking an led on wokwi arduino. You will be in charge of everything (from declaring heap, stack and. wokwi online simulator has recently announced the availability of the esp32 simulator and here in this article, we will see how to build an example to blink an led using arduino programming. Assembly. Led Blink Simulator.
From www.build-electronic-circuits.com
Blinking LED Circuit with Schematics and Explanation Led Blink Simulator how to simulate arduino online?? We will use wokwi esp32 arduino simulator, an led and a resistor. wokwi online simulator has recently announced the availability of the esp32 simulator and here in this article, we will see how to build an example to blink an led using arduino programming. /* blink turns an led on for one. Led Blink Simulator.