Resistor Feedback Function . Once the ratio is set, the next step is to select a value for either r f or r. The ratio of the feedback and gain resistors, r f /r g, for a voltage feedback and a fully differential amplifier, determines the gain. This circuit applies feedback to \(r_b\) from both ends, so to speak, so it tends to have slightly better stability than either collector. Dc negative feedback for stable biasing and ac negative feedback for signal transconductance and. Feedback can be achieved by any component or. In the basic series feedback circuit above, the emitter resistor, r e performs two functions:
from www.researchgate.net
Feedback can be achieved by any component or. The ratio of the feedback and gain resistors, r f /r g, for a voltage feedback and a fully differential amplifier, determines the gain. This circuit applies feedback to \(r_b\) from both ends, so to speak, so it tends to have slightly better stability than either collector. In the basic series feedback circuit above, the emitter resistor, r e performs two functions: Dc negative feedback for stable biasing and ac negative feedback for signal transconductance and. Once the ratio is set, the next step is to select a value for either r f or r.
Feedback senseresistor based constant current output stage. (A) is a
Resistor Feedback Function Dc negative feedback for stable biasing and ac negative feedback for signal transconductance and. Dc negative feedback for stable biasing and ac negative feedback for signal transconductance and. Feedback can be achieved by any component or. Once the ratio is set, the next step is to select a value for either r f or r. This circuit applies feedback to \(r_b\) from both ends, so to speak, so it tends to have slightly better stability than either collector. The ratio of the feedback and gain resistors, r f /r g, for a voltage feedback and a fully differential amplifier, determines the gain. In the basic series feedback circuit above, the emitter resistor, r e performs two functions:
From www.researchgate.net
b) Schematic diagram of Liang regular cascode feedback resistor active Resistor Feedback Function In the basic series feedback circuit above, the emitter resistor, r e performs two functions: Dc negative feedback for stable biasing and ac negative feedback for signal transconductance and. Feedback can be achieved by any component or. The ratio of the feedback and gain resistors, r f /r g, for a voltage feedback and a fully differential amplifier, determines the. Resistor Feedback Function.
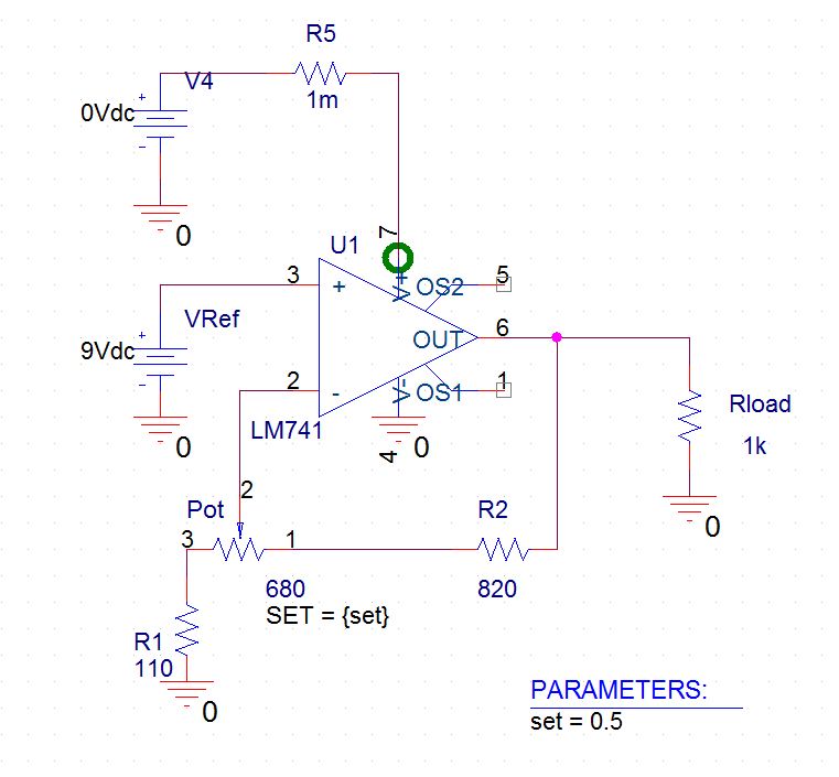
From www.chegg.com
Consider The Variable Gain Op Amp Circuit Below, Resistor Feedback Function Feedback can be achieved by any component or. Once the ratio is set, the next step is to select a value for either r f or r. The ratio of the feedback and gain resistors, r f /r g, for a voltage feedback and a fully differential amplifier, determines the gain. In the basic series feedback circuit above, the emitter. Resistor Feedback Function.
From www.researchgate.net
Implementation of the feedback resistor. Download Scientific Diagram Resistor Feedback Function In the basic series feedback circuit above, the emitter resistor, r e performs two functions: Feedback can be achieved by any component or. The ratio of the feedback and gain resistors, r f /r g, for a voltage feedback and a fully differential amplifier, determines the gain. Once the ratio is set, the next step is to select a value. Resistor Feedback Function.
From www.jakelectronics.com
What is Resistor and Its Function? Resistor Feedback Function In the basic series feedback circuit above, the emitter resistor, r e performs two functions: This circuit applies feedback to \(r_b\) from both ends, so to speak, so it tends to have slightly better stability than either collector. The ratio of the feedback and gain resistors, r f /r g, for a voltage feedback and a fully differential amplifier, determines. Resistor Feedback Function.
From itecnotes.com
Calculating feedback resistors for opamp based voltage regulator Resistor Feedback Function Dc negative feedback for stable biasing and ac negative feedback for signal transconductance and. In the basic series feedback circuit above, the emitter resistor, r e performs two functions: Once the ratio is set, the next step is to select a value for either r f or r. This circuit applies feedback to \(r_b\) from both ends, so to speak,. Resistor Feedback Function.
From cezhvsym.blob.core.windows.net
Resistor In Circuit Element at Carrol Jackson blog Resistor Feedback Function The ratio of the feedback and gain resistors, r f /r g, for a voltage feedback and a fully differential amplifier, determines the gain. Feedback can be achieved by any component or. In the basic series feedback circuit above, the emitter resistor, r e performs two functions: Once the ratio is set, the next step is to select a value. Resistor Feedback Function.
From www.allaboutcircuits.com
Understanding CurrentVoltage Curves Technical Articles Resistor Feedback Function Dc negative feedback for stable biasing and ac negative feedback for signal transconductance and. This circuit applies feedback to \(r_b\) from both ends, so to speak, so it tends to have slightly better stability than either collector. Once the ratio is set, the next step is to select a value for either r f or r. In the basic series. Resistor Feedback Function.
From www.kallglow.com
RC06. How are feedback resistors used in circuits? » KallGlow Resistor Feedback Function In the basic series feedback circuit above, the emitter resistor, r e performs two functions: The ratio of the feedback and gain resistors, r f /r g, for a voltage feedback and a fully differential amplifier, determines the gain. Feedback can be achieved by any component or. This circuit applies feedback to \(r_b\) from both ends, so to speak, so. Resistor Feedback Function.
From www.researchgate.net
Resistive feedback transimpedance amplifier and CMOS fast inverter Resistor Feedback Function The ratio of the feedback and gain resistors, r f /r g, for a voltage feedback and a fully differential amplifier, determines the gain. Dc negative feedback for stable biasing and ac negative feedback for signal transconductance and. Feedback can be achieved by any component or. This circuit applies feedback to \(r_b\) from both ends, so to speak, so it. Resistor Feedback Function.
From www.researchgate.net
Feedback resistor as a function of the input photocurrent. Download Resistor Feedback Function Dc negative feedback for stable biasing and ac negative feedback for signal transconductance and. The ratio of the feedback and gain resistors, r f /r g, for a voltage feedback and a fully differential amplifier, determines the gain. In the basic series feedback circuit above, the emitter resistor, r e performs two functions: Feedback can be achieved by any component. Resistor Feedback Function.
From www.researchgate.net
Gain settings of the OPT101. (a) Using an internal 1 MΩ feedback Resistor Feedback Function This circuit applies feedback to \(r_b\) from both ends, so to speak, so it tends to have slightly better stability than either collector. Feedback can be achieved by any component or. Once the ratio is set, the next step is to select a value for either r f or r. The ratio of the feedback and gain resistors, r f. Resistor Feedback Function.
From www.coursehero.com
[Solved] . d. Calculate the feedback resistor current. If... Course Hero Resistor Feedback Function This circuit applies feedback to \(r_b\) from both ends, so to speak, so it tends to have slightly better stability than either collector. Once the ratio is set, the next step is to select a value for either r f or r. In the basic series feedback circuit above, the emitter resistor, r e performs two functions: The ratio of. Resistor Feedback Function.
From www.ablic.com
Operating principle and configuration of a linear regulator ABLIC Inc. Resistor Feedback Function This circuit applies feedback to \(r_b\) from both ends, so to speak, so it tends to have slightly better stability than either collector. Feedback can be achieved by any component or. Once the ratio is set, the next step is to select a value for either r f or r. In the basic series feedback circuit above, the emitter resistor,. Resistor Feedback Function.
From www.researchgate.net
Schematic of the designed CSAs including a feedback resistor and a Resistor Feedback Function The ratio of the feedback and gain resistors, r f /r g, for a voltage feedback and a fully differential amplifier, determines the gain. Once the ratio is set, the next step is to select a value for either r f or r. This circuit applies feedback to \(r_b\) from both ends, so to speak, so it tends to have. Resistor Feedback Function.
From www.researchgate.net
Feedback senseresistor based constant current output stage. (A) is a Resistor Feedback Function Dc negative feedback for stable biasing and ac negative feedback for signal transconductance and. Once the ratio is set, the next step is to select a value for either r f or r. In the basic series feedback circuit above, the emitter resistor, r e performs two functions: Feedback can be achieved by any component or. This circuit applies feedback. Resistor Feedback Function.
From icclopedia.org
FileEmitter degeneration resistors negative feedback.svg ICclopedia Resistor Feedback Function Dc negative feedback for stable biasing and ac negative feedback for signal transconductance and. The ratio of the feedback and gain resistors, r f /r g, for a voltage feedback and a fully differential amplifier, determines the gain. In the basic series feedback circuit above, the emitter resistor, r e performs two functions: Once the ratio is set, the next. Resistor Feedback Function.
From davisfersgarner.blogspot.com
Variable Resistor Function Resistor Feedback Function Once the ratio is set, the next step is to select a value for either r f or r. Feedback can be achieved by any component or. In the basic series feedback circuit above, the emitter resistor, r e performs two functions: This circuit applies feedback to \(r_b\) from both ends, so to speak, so it tends to have slightly. Resistor Feedback Function.
From www.researchgate.net
Differential nested resistor ladder feedback D/A structure. Download Resistor Feedback Function Feedback can be achieved by any component or. In the basic series feedback circuit above, the emitter resistor, r e performs two functions: This circuit applies feedback to \(r_b\) from both ends, so to speak, so it tends to have slightly better stability than either collector. Dc negative feedback for stable biasing and ac negative feedback for signal transconductance and.. Resistor Feedback Function.
From www.ee.columbia.edu
Fig. 7. Resistor feedback PGA with replica circuit Resistor Feedback Function This circuit applies feedback to \(r_b\) from both ends, so to speak, so it tends to have slightly better stability than either collector. Once the ratio is set, the next step is to select a value for either r f or r. In the basic series feedback circuit above, the emitter resistor, r e performs two functions: Dc negative feedback. Resistor Feedback Function.
From www.youtube.com
Checking the resistance range of a variable resistor YouTube Resistor Feedback Function Once the ratio is set, the next step is to select a value for either r f or r. The ratio of the feedback and gain resistors, r f /r g, for a voltage feedback and a fully differential amplifier, determines the gain. This circuit applies feedback to \(r_b\) from both ends, so to speak, so it tends to have. Resistor Feedback Function.
From www.researchgate.net
Common Mode Feedback Circuit Realized using Two Resistors Download Resistor Feedback Function Feedback can be achieved by any component or. This circuit applies feedback to \(r_b\) from both ends, so to speak, so it tends to have slightly better stability than either collector. Once the ratio is set, the next step is to select a value for either r f or r. The ratio of the feedback and gain resistors, r f. Resistor Feedback Function.
From www.bartleby.com
Answered Exercise 4.3.2 Inverting amplifier.… bartleby Resistor Feedback Function Feedback can be achieved by any component or. In the basic series feedback circuit above, the emitter resistor, r e performs two functions: This circuit applies feedback to \(r_b\) from both ends, so to speak, so it tends to have slightly better stability than either collector. Dc negative feedback for stable biasing and ac negative feedback for signal transconductance and.. Resistor Feedback Function.
From engineeringtutorial.com
Transistor Collector Feedback Bias Engineering Tutorial Resistor Feedback Function This circuit applies feedback to \(r_b\) from both ends, so to speak, so it tends to have slightly better stability than either collector. Feedback can be achieved by any component or. The ratio of the feedback and gain resistors, r f /r g, for a voltage feedback and a fully differential amplifier, determines the gain. Dc negative feedback for stable. Resistor Feedback Function.
From www.youtube.com
OUTPUT RESISTANCE WITH FEEDBACK IN SERIES FEEDBACK AMPLIFIER(हिन्दी Resistor Feedback Function In the basic series feedback circuit above, the emitter resistor, r e performs two functions: Once the ratio is set, the next step is to select a value for either r f or r. This circuit applies feedback to \(r_b\) from both ends, so to speak, so it tends to have slightly better stability than either collector. Dc negative feedback. Resistor Feedback Function.
From electronics.stackexchange.com
integrator Why feedback resistor be at least 10 times of the input Resistor Feedback Function Dc negative feedback for stable biasing and ac negative feedback for signal transconductance and. This circuit applies feedback to \(r_b\) from both ends, so to speak, so it tends to have slightly better stability than either collector. Feedback can be achieved by any component or. In the basic series feedback circuit above, the emitter resistor, r e performs two functions:. Resistor Feedback Function.
From www.researchgate.net
1 Mismatch in Feedback Resistor Download Scientific Diagram Resistor Feedback Function Feedback can be achieved by any component or. In the basic series feedback circuit above, the emitter resistor, r e performs two functions: This circuit applies feedback to \(r_b\) from both ends, so to speak, so it tends to have slightly better stability than either collector. Once the ratio is set, the next step is to select a value for. Resistor Feedback Function.
From electronicguidebook.com
Function of a variable resistor Electronic Guidebook Resistor Feedback Function Dc negative feedback for stable biasing and ac negative feedback for signal transconductance and. Feedback can be achieved by any component or. The ratio of the feedback and gain resistors, r f /r g, for a voltage feedback and a fully differential amplifier, determines the gain. Once the ratio is set, the next step is to select a value for. Resistor Feedback Function.
From www.slideserve.com
PPT Chapter 6. Bipolar Junction Transistors (BJTs) PowerPoint Resistor Feedback Function Dc negative feedback for stable biasing and ac negative feedback for signal transconductance and. Feedback can be achieved by any component or. In the basic series feedback circuit above, the emitter resistor, r e performs two functions: The ratio of the feedback and gain resistors, r f /r g, for a voltage feedback and a fully differential amplifier, determines the. Resistor Feedback Function.
From www.flux.ai
Parallel and Series Resistor Calculator Resistor Feedback Function The ratio of the feedback and gain resistors, r f /r g, for a voltage feedback and a fully differential amplifier, determines the gain. Once the ratio is set, the next step is to select a value for either r f or r. This circuit applies feedback to \(r_b\) from both ends, so to speak, so it tends to have. Resistor Feedback Function.
From www.youtube.com
Explained the function of resistor & how to test YouTube Resistor Feedback Function Feedback can be achieved by any component or. The ratio of the feedback and gain resistors, r f /r g, for a voltage feedback and a fully differential amplifier, determines the gain. This circuit applies feedback to \(r_b\) from both ends, so to speak, so it tends to have slightly better stability than either collector. Once the ratio is set,. Resistor Feedback Function.
From pallavaggarwal.in
Feedback Resistor Calculator Resistor Feedback Function Dc negative feedback for stable biasing and ac negative feedback for signal transconductance and. Once the ratio is set, the next step is to select a value for either r f or r. This circuit applies feedback to \(r_b\) from both ends, so to speak, so it tends to have slightly better stability than either collector. The ratio of the. Resistor Feedback Function.
From itecnotes.com
Calculating feedback resistors for opamp based voltage regulator Resistor Feedback Function This circuit applies feedback to \(r_b\) from both ends, so to speak, so it tends to have slightly better stability than either collector. The ratio of the feedback and gain resistors, r f /r g, for a voltage feedback and a fully differential amplifier, determines the gain. In the basic series feedback circuit above, the emitter resistor, r e performs. Resistor Feedback Function.
From www.researchgate.net
The SIMULINK model with addition of a series feedback resistor R S Resistor Feedback Function This circuit applies feedback to \(r_b\) from both ends, so to speak, so it tends to have slightly better stability than either collector. Feedback can be achieved by any component or. Once the ratio is set, the next step is to select a value for either r f or r. The ratio of the feedback and gain resistors, r f. Resistor Feedback Function.
From www.researchgate.net
Simplified diagram of the TIA showing the feedback resistor element of Resistor Feedback Function Dc negative feedback for stable biasing and ac negative feedback for signal transconductance and. In the basic series feedback circuit above, the emitter resistor, r e performs two functions: The ratio of the feedback and gain resistors, r f /r g, for a voltage feedback and a fully differential amplifier, determines the gain. Feedback can be achieved by any component. Resistor Feedback Function.
From www.electronics-lab.com
Resistor feedback eqn.png Resistor Feedback Function Once the ratio is set, the next step is to select a value for either r f or r. The ratio of the feedback and gain resistors, r f /r g, for a voltage feedback and a fully differential amplifier, determines the gain. Feedback can be achieved by any component or. This circuit applies feedback to \(r_b\) from both ends,. Resistor Feedback Function.