Sap Quality Inspection Stock . You use this query to analyze the value and quantity of the inspection stock and its characteristics. If it is normal quality stock you can use mb1b. Inspection lot is not created, but stock is posted to vendor. Movement type 321 transfer posting stock in. When posting with movement type 101 o, the following symptoms may occur: If you want to execute an additional quality inspection for a material already in stock, the quality technician can also manually create an. The quality engineer inspects the material and makes a usage decision, which triggers the posting of the material to unrestricted stock,. In this query you can. To clear this stock you need to use qa02 transaction against your inspection lot. This key figure provides information on the quantity of the stock in quality inspection based on receipts and issues. Mm (materials management) mm (materials management) software product function.
from www.stechies.com
If it is normal quality stock you can use mb1b. Mm (materials management) mm (materials management) software product function. If you want to execute an additional quality inspection for a material already in stock, the quality technician can also manually create an. In this query you can. This key figure provides information on the quantity of the stock in quality inspection based on receipts and issues. Inspection lot is not created, but stock is posted to vendor. To clear this stock you need to use qa02 transaction against your inspection lot. You use this query to analyze the value and quantity of the inspection stock and its characteristics. When posting with movement type 101 o, the following symptoms may occur: The quality engineer inspects the material and makes a usage decision, which triggers the posting of the material to unrestricted stock,.
How to Create Inspection Type in SAP?
Sap Quality Inspection Stock If it is normal quality stock you can use mb1b. In this query you can. Inspection lot is not created, but stock is posted to vendor. Movement type 321 transfer posting stock in. When posting with movement type 101 o, the following symptoms may occur: Mm (materials management) mm (materials management) software product function. The quality engineer inspects the material and makes a usage decision, which triggers the posting of the material to unrestricted stock,. If it is normal quality stock you can use mb1b. You use this query to analyze the value and quantity of the inspection stock and its characteristics. To clear this stock you need to use qa02 transaction against your inspection lot. If you want to execute an additional quality inspection for a material already in stock, the quality technician can also manually create an. This key figure provides information on the quantity of the stock in quality inspection based on receipts and issues.
From rukawaw-tb.blogspot.com
SAP Treasure Box Post material to inspection stock Sap Quality Inspection Stock Inspection lot is not created, but stock is posted to vendor. If it is normal quality stock you can use mb1b. You use this query to analyze the value and quantity of the inspection stock and its characteristics. To clear this stock you need to use qa02 transaction against your inspection lot. If you want to execute an additional quality. Sap Quality Inspection Stock.
From www.youtube.com
SAP PPQM Integration 04 Inspection Lot Quality Management Easy Sap Quality Inspection Stock If you want to execute an additional quality inspection for a material already in stock, the quality technician can also manually create an. You use this query to analyze the value and quantity of the inspection stock and its characteristics. Mm (materials management) mm (materials management) software product function. The quality engineer inspects the material and makes a usage decision,. Sap Quality Inspection Stock.
From www.tutorialkart.com
How to Create Master Inspection Characteristic in SAP Sap Quality Inspection Stock If you want to execute an additional quality inspection for a material already in stock, the quality technician can also manually create an. This key figure provides information on the quantity of the stock in quality inspection based on receipts and issues. Mm (materials management) mm (materials management) software product function. Inspection lot is not created, but stock is posted. Sap Quality Inspection Stock.
From www.youtube.com
SAP QM Inspection Process (Quality Managenment) YouTube Sap Quality Inspection Stock Inspection lot is not created, but stock is posted to vendor. This key figure provides information on the quantity of the stock in quality inspection based on receipts and issues. In this query you can. When posting with movement type 101 o, the following symptoms may occur: Movement type 321 transfer posting stock in. You use this query to analyze. Sap Quality Inspection Stock.
From www.youtube.com
SAP QM Inspection Lot QA32 Report TCODE QA32 SAP Quality Sap Quality Inspection Stock This key figure provides information on the quantity of the stock in quality inspection based on receipts and issues. To clear this stock you need to use qa02 transaction against your inspection lot. In this query you can. When posting with movement type 101 o, the following symptoms may occur: You use this query to analyze the value and quantity. Sap Quality Inspection Stock.
From businessprocessxperts.com
SAP Quality Management (QM) SAP QM Solutions by SAP partner Sap Quality Inspection Stock Movement type 321 transfer posting stock in. Mm (materials management) mm (materials management) software product function. The quality engineer inspects the material and makes a usage decision, which triggers the posting of the material to unrestricted stock,. To clear this stock you need to use qa02 transaction against your inspection lot. In this query you can. If it is normal. Sap Quality Inspection Stock.
From blog.sap-press.com
4 Processes You Can Integrate Between SAP Quality Management and SAP S Sap Quality Inspection Stock This key figure provides information on the quantity of the stock in quality inspection based on receipts and issues. To clear this stock you need to use qa02 transaction against your inspection lot. When posting with movement type 101 o, the following symptoms may occur: In this query you can. Movement type 321 transfer posting stock in. You use this. Sap Quality Inspection Stock.
From help.sap.com
SAP Help Portal Sap Quality Inspection Stock Mm (materials management) mm (materials management) software product function. Movement type 321 transfer posting stock in. The quality engineer inspects the material and makes a usage decision, which triggers the posting of the material to unrestricted stock,. This key figure provides information on the quantity of the stock in quality inspection based on receipts and issues. You use this query. Sap Quality Inspection Stock.
From sapmmexpert.blogspot.com
SAP MM Expert How to Control Inspection Lot Creation Sap Quality Inspection Stock You use this query to analyze the value and quantity of the inspection stock and its characteristics. In this query you can. If it is normal quality stock you can use mb1b. When posting with movement type 101 o, the following symptoms may occur: If you want to execute an additional quality inspection for a material already in stock, the. Sap Quality Inspection Stock.
From www.tutorialkart.com
SAP QM Create Inspection Lot in SAP (Manually) Sap Quality Inspection Stock To clear this stock you need to use qa02 transaction against your inspection lot. This key figure provides information on the quantity of the stock in quality inspection based on receipts and issues. If you want to execute an additional quality inspection for a material already in stock, the quality technician can also manually create an. The quality engineer inspects. Sap Quality Inspection Stock.
From www.youtube.com
SAP EAM Inspection Checklists in SAP S/4HANA YouTube Sap Quality Inspection Stock If you want to execute an additional quality inspection for a material already in stock, the quality technician can also manually create an. When posting with movement type 101 o, the following symptoms may occur: This key figure provides information on the quantity of the stock in quality inspection based on receipts and issues. In this query you can. Mm. Sap Quality Inspection Stock.
From www.stechies.com
How to Create Inspection Type in SAP? Sap Quality Inspection Stock To clear this stock you need to use qa02 transaction against your inspection lot. Mm (materials management) mm (materials management) software product function. In this query you can. Movement type 321 transfer posting stock in. You use this query to analyze the value and quantity of the inspection stock and its characteristics. This key figure provides information on the quantity. Sap Quality Inspection Stock.
From www.erpdb.info
Usage of Quality Inspections in SAP and Other ERP Systems Sap Quality Inspection Stock When posting with movement type 101 o, the following symptoms may occur: In this query you can. This key figure provides information on the quantity of the stock in quality inspection based on receipts and issues. You use this query to analyze the value and quantity of the inspection stock and its characteristics. Mm (materials management) mm (materials management) software. Sap Quality Inspection Stock.
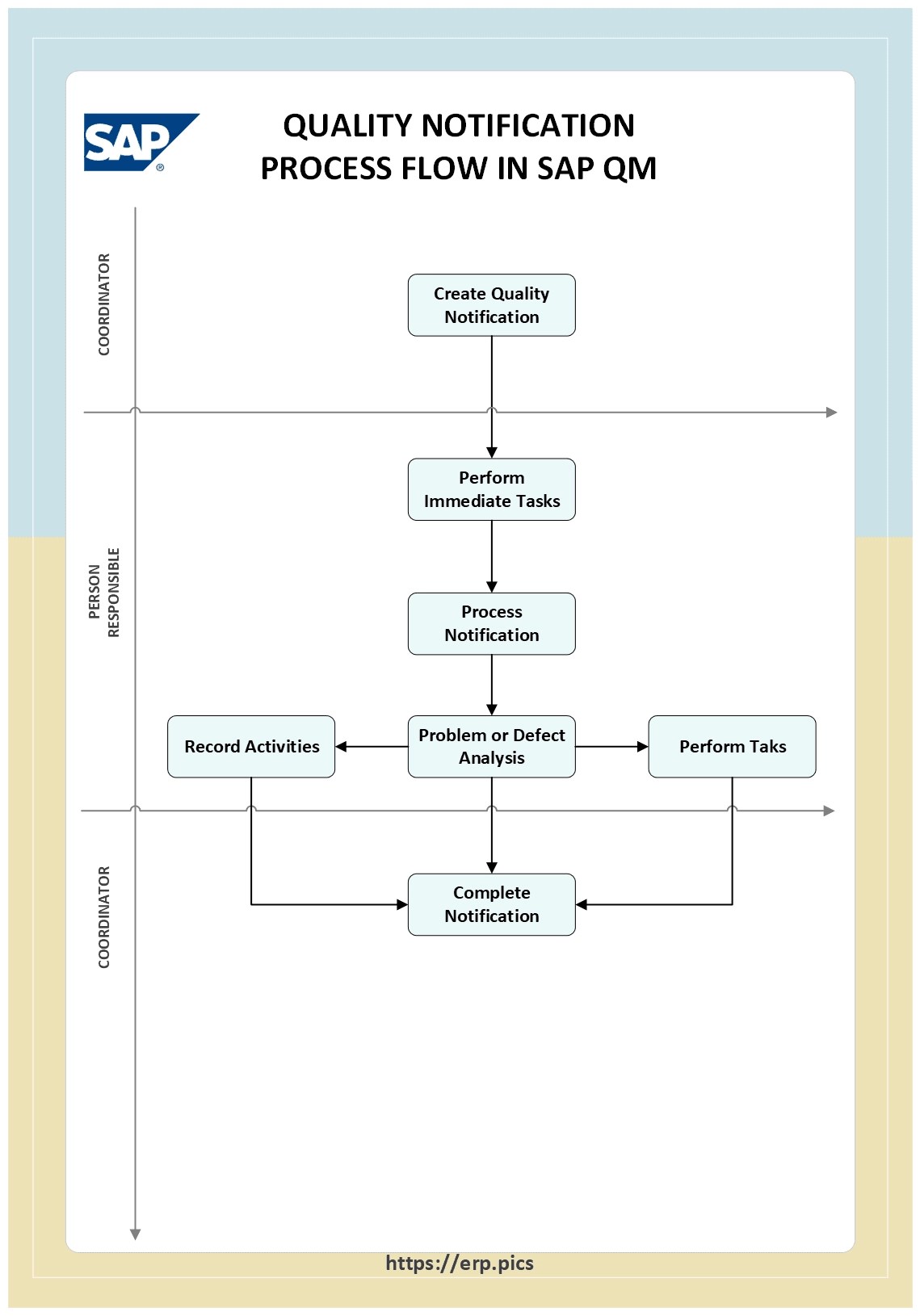
From erp.pics
Goods Receipt Inspection Process Flowchart in SAP QM SAP ERP Pics Sap Quality Inspection Stock Mm (materials management) mm (materials management) software product function. The quality engineer inspects the material and makes a usage decision, which triggers the posting of the material to unrestricted stock,. You use this query to analyze the value and quantity of the inspection stock and its characteristics. Inspection lot is not created, but stock is posted to vendor. When posting. Sap Quality Inspection Stock.
From www.stechies.com
How to Create Inspection Type in SAP? Sap Quality Inspection Stock This key figure provides information on the quantity of the stock in quality inspection based on receipts and issues. If it is normal quality stock you can use mb1b. To clear this stock you need to use qa02 transaction against your inspection lot. If you want to execute an additional quality inspection for a material already in stock, the quality. Sap Quality Inspection Stock.
From www.saponlinetutorials.com
Define Inspection Points in SAP S4 Hana QM SAP Tutorial Sap Quality Inspection Stock This key figure provides information on the quantity of the stock in quality inspection based on receipts and issues. If it is normal quality stock you can use mb1b. When posting with movement type 101 o, the following symptoms may occur: Inspection lot is not created, but stock is posted to vendor. In this query you can. Movement type 321. Sap Quality Inspection Stock.
From www.stechies.com
How to Create Inspection Type in SAP? Sap Quality Inspection Stock If it is normal quality stock you can use mb1b. When posting with movement type 101 o, the following symptoms may occur: In this query you can. Inspection lot is not created, but stock is posted to vendor. Movement type 321 transfer posting stock in. You use this query to analyze the value and quantity of the inspection stock and. Sap Quality Inspection Stock.
From www.tutorialkart.com
SAP QM How to Create Inspection Plan in SAP Tutorialkart Sap Quality Inspection Stock If it is normal quality stock you can use mb1b. You use this query to analyze the value and quantity of the inspection stock and its characteristics. Movement type 321 transfer posting stock in. If you want to execute an additional quality inspection for a material already in stock, the quality technician can also manually create an. Mm (materials management). Sap Quality Inspection Stock.
From froggysap.blogspot.com
青蛙SAP分享 Knowledge Sharing SAP QM Inspection Stock and Block Stock Sap Quality Inspection Stock Movement type 321 transfer posting stock in. If you want to execute an additional quality inspection for a material already in stock, the quality technician can also manually create an. To clear this stock you need to use qa02 transaction against your inspection lot. When posting with movement type 101 o, the following symptoms may occur: Inspection lot is not. Sap Quality Inspection Stock.
From www.erpgreat.com
Creating New Inspection Lots SAP Fiori Sap Quality Inspection Stock In this query you can. Movement type 321 transfer posting stock in. When posting with movement type 101 o, the following symptoms may occur: If it is normal quality stock you can use mb1b. Mm (materials management) mm (materials management) software product function. If you want to execute an additional quality inspection for a material already in stock, the quality. Sap Quality Inspection Stock.
From www.tutorialspoint.com
SAP QM Final Inspection Sap Quality Inspection Stock When posting with movement type 101 o, the following symptoms may occur: To clear this stock you need to use qa02 transaction against your inspection lot. Mm (materials management) mm (materials management) software product function. Movement type 321 transfer posting stock in. If you want to execute an additional quality inspection for a material already in stock, the quality technician. Sap Quality Inspection Stock.
From clementks-ang.medium.com
Material Requirement Determination in SAP Process improvement in Sap Quality Inspection Stock The quality engineer inspects the material and makes a usage decision, which triggers the posting of the material to unrestricted stock,. If you want to execute an additional quality inspection for a material already in stock, the quality technician can also manually create an. In this query you can. Mm (materials management) mm (materials management) software product function. To clear. Sap Quality Inspection Stock.
From sap-certification.info
SAP Stock Types Tutorial Free SAP MM Training Sap Quality Inspection Stock This key figure provides information on the quantity of the stock in quality inspection based on receipts and issues. When posting with movement type 101 o, the following symptoms may occur: Inspection lot is not created, but stock is posted to vendor. To clear this stock you need to use qa02 transaction against your inspection lot. Movement type 321 transfer. Sap Quality Inspection Stock.
From itpfed.com
EWM Partial Inspection via QM Interface ITPFED Sap Quality Inspection Stock Mm (materials management) mm (materials management) software product function. If it is normal quality stock you can use mb1b. If you want to execute an additional quality inspection for a material already in stock, the quality technician can also manually create an. In this query you can. When posting with movement type 101 o, the following symptoms may occur: This. Sap Quality Inspection Stock.
From www.formacionsap.es
SAP QM Gestión de la Calidad Inspección GUIA Completa Sap Quality Inspection Stock In this query you can. When posting with movement type 101 o, the following symptoms may occur: This key figure provides information on the quantity of the stock in quality inspection based on receipts and issues. Movement type 321 transfer posting stock in. You use this query to analyze the value and quantity of the inspection stock and its characteristics.. Sap Quality Inspection Stock.
From erp-docs.com
SAP QM BBP Quality Inspection During Procurement Sample Document Sap Quality Inspection Stock In this query you can. When posting with movement type 101 o, the following symptoms may occur: The quality engineer inspects the material and makes a usage decision, which triggers the posting of the material to unrestricted stock,. Movement type 321 transfer posting stock in. This key figure provides information on the quantity of the stock in quality inspection based. Sap Quality Inspection Stock.
From www.youtube.com
SAP QM STOCK TRANSFER INSPECTION, INSPECTION TYPE 08 YouTube Sap Quality Inspection Stock Mm (materials management) mm (materials management) software product function. In this query you can. Inspection lot is not created, but stock is posted to vendor. When posting with movement type 101 o, the following symptoms may occur: You use this query to analyze the value and quantity of the inspection stock and its characteristics. If it is normal quality stock. Sap Quality Inspection Stock.
From www.tutorialkart.com
SAP QM Create Inspection Lot in SAP (Manually) Sap Quality Inspection Stock Mm (materials management) mm (materials management) software product function. If you want to execute an additional quality inspection for a material already in stock, the quality technician can also manually create an. Movement type 321 transfer posting stock in. You use this query to analyze the value and quantity of the inspection stock and its characteristics. The quality engineer inspects. Sap Quality Inspection Stock.
From www.slideshare.net
Stock Overview Sap Quality Inspection Stock When posting with movement type 101 o, the following symptoms may occur: To clear this stock you need to use qa02 transaction against your inspection lot. This key figure provides information on the quantity of the stock in quality inspection based on receipts and issues. You use this query to analyze the value and quantity of the inspection stock and. Sap Quality Inspection Stock.
From sap-manishgupta.blogspot.com
SAP EWM BP551 QMEWM How To Perform Quality Inspection During Goods Sap Quality Inspection Stock This key figure provides information on the quantity of the stock in quality inspection based on receipts and issues. To clear this stock you need to use qa02 transaction against your inspection lot. When posting with movement type 101 o, the following symptoms may occur: If you want to execute an additional quality inspection for a material already in stock,. Sap Quality Inspection Stock.
From www.tutorialkart.com
SAP QM How to Create Inspection Method in SAP Sap Quality Inspection Stock The quality engineer inspects the material and makes a usage decision, which triggers the posting of the material to unrestricted stock,. To clear this stock you need to use qa02 transaction against your inspection lot. This key figure provides information on the quantity of the stock in quality inspection based on receipts and issues. If you want to execute an. Sap Quality Inspection Stock.
From www.youtube.com
how to create inspection plan in SAP QM for beginners QP01 YouTube Sap Quality Inspection Stock Movement type 321 transfer posting stock in. You use this query to analyze the value and quantity of the inspection stock and its characteristics. If you want to execute an additional quality inspection for a material already in stock, the quality technician can also manually create an. In this query you can. Mm (materials management) mm (materials management) software product. Sap Quality Inspection Stock.
From www.youtube.com
How To Default Quality Inspection Stock Type In SAP (PO) YouTube Sap Quality Inspection Stock The quality engineer inspects the material and makes a usage decision, which triggers the posting of the material to unrestricted stock,. To clear this stock you need to use qa02 transaction against your inspection lot. When posting with movement type 101 o, the following symptoms may occur: In this query you can. Mm (materials management) mm (materials management) software product. Sap Quality Inspection Stock.
From www.erpgreat.com
What Is Quality Inspection In SAP Sap Quality Inspection Stock To clear this stock you need to use qa02 transaction against your inspection lot. Movement type 321 transfer posting stock in. You use this query to analyze the value and quantity of the inspection stock and its characteristics. Inspection lot is not created, but stock is posted to vendor. When posting with movement type 101 o, the following symptoms may. Sap Quality Inspection Stock.
From www.saponlinetutorials.com
Define Inspection Points in SAP S4 Hana QM SAP Tutorial Sap Quality Inspection Stock You use this query to analyze the value and quantity of the inspection stock and its characteristics. To clear this stock you need to use qa02 transaction against your inspection lot. In this query you can. If you want to execute an additional quality inspection for a material already in stock, the quality technician can also manually create an. If. Sap Quality Inspection Stock.