Define Dummy Corporation . Legal definition for dummy corporation: A dummy corporation, dummy company, or false company is an entity created to serve as a front or cover for one or more companies. A corporation which has no true purpose other than to serve as a dummy or placeholder for some other. A dummy corporation or dummy company is an incorporated firm created to serve as a front or cover for one or more companies. Means the organization named herein and all derivatives thereof, an artificial person or legal entity created. This term is given to a company that functions as a legal enterprise but. Dummy corporation definition & legal meaning definition & citations: A corporation with no legitimate business purpose formed to protect its founders from liability or to hide their activities. It helps to hide the.
from www.youtube.com
Means the organization named herein and all derivatives thereof, an artificial person or legal entity created. A corporation which has no true purpose other than to serve as a dummy or placeholder for some other. This term is given to a company that functions as a legal enterprise but. A dummy corporation, dummy company, or false company is an entity created to serve as a front or cover for one or more companies. Legal definition for dummy corporation: It helps to hide the. A dummy corporation or dummy company is an incorporated firm created to serve as a front or cover for one or more companies. Dummy corporation definition & legal meaning definition & citations: A corporation with no legitimate business purpose formed to protect its founders from liability or to hide their activities.
Dummies meaning of Dummies YouTube
Define Dummy Corporation A corporation which has no true purpose other than to serve as a dummy or placeholder for some other. This term is given to a company that functions as a legal enterprise but. A dummy corporation or dummy company is an incorporated firm created to serve as a front or cover for one or more companies. It helps to hide the. A corporation with no legitimate business purpose formed to protect its founders from liability or to hide their activities. A dummy corporation, dummy company, or false company is an entity created to serve as a front or cover for one or more companies. Dummy corporation definition & legal meaning definition & citations: Legal definition for dummy corporation: Means the organization named herein and all derivatives thereof, an artificial person or legal entity created. A corporation which has no true purpose other than to serve as a dummy or placeholder for some other.
From www.youtube.com
Dummies meaning of Dummies YouTube Define Dummy Corporation A corporation with no legitimate business purpose formed to protect its founders from liability or to hide their activities. A dummy corporation, dummy company, or false company is an entity created to serve as a front or cover for one or more companies. It helps to hide the. Means the organization named herein and all derivatives thereof, an artificial person. Define Dummy Corporation.
From www.slideserve.com
PPT DUMMY VARIABLES PowerPoint Presentation, free download ID1693265 Define Dummy Corporation Dummy corporation definition & legal meaning definition & citations: It helps to hide the. Legal definition for dummy corporation: A corporation which has no true purpose other than to serve as a dummy or placeholder for some other. A dummy corporation, dummy company, or false company is an entity created to serve as a front or cover for one or. Define Dummy Corporation.
From www.marketing91.com
Domestic Corporation Definition, Types, Advantages and Examples Define Dummy Corporation A dummy corporation or dummy company is an incorporated firm created to serve as a front or cover for one or more companies. Legal definition for dummy corporation: A dummy corporation, dummy company, or false company is an entity created to serve as a front or cover for one or more companies. A corporation which has no true purpose other. Define Dummy Corporation.
From www.deviantart.com
Dummy company, Sample logo PSD by SolidSilver on DeviantArt Define Dummy Corporation Means the organization named herein and all derivatives thereof, an artificial person or legal entity created. A corporation which has no true purpose other than to serve as a dummy or placeholder for some other. A dummy corporation or dummy company is an incorporated firm created to serve as a front or cover for one or more companies. This term. Define Dummy Corporation.
From marketbusinessnews.com
What is a corporation? Definition and meaning Market Business News Define Dummy Corporation Means the organization named herein and all derivatives thereof, an artificial person or legal entity created. This term is given to a company that functions as a legal enterprise but. It helps to hide the. A dummy corporation or dummy company is an incorporated firm created to serve as a front or cover for one or more companies. A dummy. Define Dummy Corporation.
From www.learnhow-to.com
How to Set Up Dummy Corporations Learn how to Define Dummy Corporation It helps to hide the. Legal definition for dummy corporation: A corporation which has no true purpose other than to serve as a dummy or placeholder for some other. Means the organization named herein and all derivatives thereof, an artificial person or legal entity created. A corporation with no legitimate business purpose formed to protect its founders from liability or. Define Dummy Corporation.
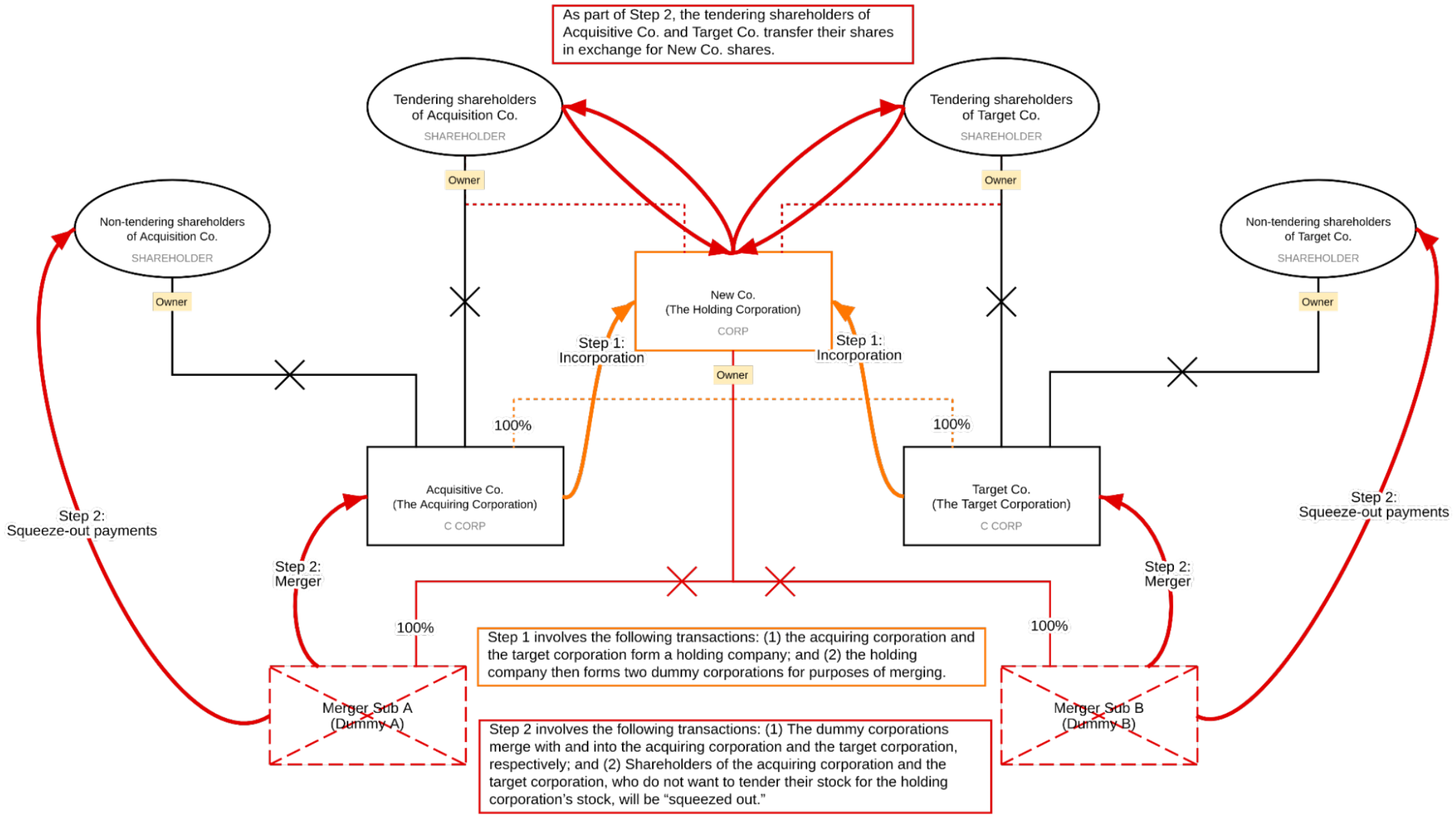
From www.mondaq.com
How To Create "Double Dummy" Structures [with Diagram Examples Define Dummy Corporation Dummy corporation definition & legal meaning definition & citations: A dummy corporation or dummy company is an incorporated firm created to serve as a front or cover for one or more companies. A dummy corporation, dummy company, or false company is an entity created to serve as a front or cover for one or more companies. A corporation which has. Define Dummy Corporation.
From pitchfork.com
Actress Announces Dummy Corporation EP, Shares New Song “Dream” Listen Define Dummy Corporation A corporation with no legitimate business purpose formed to protect its founders from liability or to hide their activities. Dummy corporation definition & legal meaning definition & citations: Legal definition for dummy corporation: This term is given to a company that functions as a legal enterprise but. A corporation which has no true purpose other than to serve as a. Define Dummy Corporation.
From thecontentauthority.com
Dummy vs Dumy Decoding Common Word MixUps Define Dummy Corporation A dummy corporation, dummy company, or false company is an entity created to serve as a front or cover for one or more companies. Means the organization named herein and all derivatives thereof, an artificial person or legal entity created. A corporation with no legitimate business purpose formed to protect its founders from liability or to hide their activities. A. Define Dummy Corporation.
From www.youtube.com
Dummy meaning of Dummy YouTube Define Dummy Corporation A corporation with no legitimate business purpose formed to protect its founders from liability or to hide their activities. Dummy corporation definition & legal meaning definition & citations: A dummy corporation, dummy company, or false company is an entity created to serve as a front or cover for one or more companies. Means the organization named herein and all derivatives. Define Dummy Corporation.
From studymoose.com
Dummy Corporation Free Essay Example Define Dummy Corporation A corporation with no legitimate business purpose formed to protect its founders from liability or to hide their activities. A dummy corporation or dummy company is an incorporated firm created to serve as a front or cover for one or more companies. Means the organization named herein and all derivatives thereof, an artificial person or legal entity created. A dummy. Define Dummy Corporation.
From www.bluej.com
How to Create “Double Dummy” Structures [with Diagram Examples] Define Dummy Corporation Means the organization named herein and all derivatives thereof, an artificial person or legal entity created. This term is given to a company that functions as a legal enterprise but. A corporation with no legitimate business purpose formed to protect its founders from liability or to hide their activities. Legal definition for dummy corporation: A dummy corporation or dummy company. Define Dummy Corporation.
From www.youtube.com
Dummy Meaning of dummy YouTube Define Dummy Corporation It helps to hide the. A corporation which has no true purpose other than to serve as a dummy or placeholder for some other. Dummy corporation definition & legal meaning definition & citations: This term is given to a company that functions as a legal enterprise but. A dummy corporation, dummy company, or false company is an entity created to. Define Dummy Corporation.
From vk.gy
Dummy's Corporation profile Dummy's Corporationプロフィール vkgy (ブイケージ) Define Dummy Corporation This term is given to a company that functions as a legal enterprise but. Legal definition for dummy corporation: A dummy corporation or dummy company is an incorporated firm created to serve as a front or cover for one or more companies. It helps to hide the. A corporation which has no true purpose other than to serve as a. Define Dummy Corporation.
From npifund.com
Spinoff Definition, Plus Why and How a Company Creates One (2024) Define Dummy Corporation Dummy corporation definition & legal meaning definition & citations: A corporation with no legitimate business purpose formed to protect its founders from liability or to hide their activities. This term is given to a company that functions as a legal enterprise but. A dummy corporation or dummy company is an incorporated firm created to serve as a front or cover. Define Dummy Corporation.
From thecontentauthority.com
Dummy vs Tummy Differences And Uses For Each One Define Dummy Corporation A dummy corporation, dummy company, or false company is an entity created to serve as a front or cover for one or more companies. Dummy corporation definition & legal meaning definition & citations: A corporation which has no true purpose other than to serve as a dummy or placeholder for some other. Means the organization named herein and all derivatives. Define Dummy Corporation.
From www.autodesk.com
How to define dummy rigid section for any bar member in Robot Define Dummy Corporation Means the organization named herein and all derivatives thereof, an artificial person or legal entity created. Legal definition for dummy corporation: Dummy corporation definition & legal meaning definition & citations: It helps to hide the. A corporation with no legitimate business purpose formed to protect its founders from liability or to hide their activities. This term is given to a. Define Dummy Corporation.
From forums.autodesk.com
How to define dummy parts and assemblies. Autodesk Community Define Dummy Corporation A dummy corporation or dummy company is an incorporated firm created to serve as a front or cover for one or more companies. A corporation which has no true purpose other than to serve as a dummy or placeholder for some other. Means the organization named herein and all derivatives thereof, an artificial person or legal entity created. Legal definition. Define Dummy Corporation.
From www.youtube.com
Dummy Corporation "Definition" YouTube Define Dummy Corporation Means the organization named herein and all derivatives thereof, an artificial person or legal entity created. A corporation with no legitimate business purpose formed to protect its founders from liability or to hide their activities. A dummy corporation or dummy company is an incorporated firm created to serve as a front or cover for one or more companies. Dummy corporation. Define Dummy Corporation.
From alchetron.com
Dummy corporation Alchetron, The Free Social Encyclopedia Define Dummy Corporation This term is given to a company that functions as a legal enterprise but. Legal definition for dummy corporation: A corporation with no legitimate business purpose formed to protect its founders from liability or to hide their activities. Dummy corporation definition & legal meaning definition & citations: Means the organization named herein and all derivatives thereof, an artificial person or. Define Dummy Corporation.
From www.cartoonstock.com
Dummy Corporation Cartoons and Comics funny pictures from CartoonStock Define Dummy Corporation A corporation with no legitimate business purpose formed to protect its founders from liability or to hide their activities. Legal definition for dummy corporation: A corporation which has no true purpose other than to serve as a dummy or placeholder for some other. It helps to hide the. This term is given to a company that functions as a legal. Define Dummy Corporation.
From investguiding.com
Guide to Corporations Definition and Types (2023) (2024) Define Dummy Corporation A corporation with no legitimate business purpose formed to protect its founders from liability or to hide their activities. This term is given to a company that functions as a legal enterprise but. Dummy corporation definition & legal meaning definition & citations: Legal definition for dummy corporation: A corporation which has no true purpose other than to serve as a. Define Dummy Corporation.
From www.youtube.com
Pronunciation of Dummy Definition of Dummy YouTube Define Dummy Corporation A corporation which has no true purpose other than to serve as a dummy or placeholder for some other. It helps to hide the. A corporation with no legitimate business purpose formed to protect its founders from liability or to hide their activities. Legal definition for dummy corporation: A dummy corporation, dummy company, or false company is an entity created. Define Dummy Corporation.
From www.indiegogo.com
Dummy Corporation Fast Food with a Secret Base! Indiegogo Define Dummy Corporation A corporation with no legitimate business purpose formed to protect its founders from liability or to hide their activities. A corporation which has no true purpose other than to serve as a dummy or placeholder for some other. A dummy corporation or dummy company is an incorporated firm created to serve as a front or cover for one or more. Define Dummy Corporation.
From www.sec.gov
Table of Contents Define Dummy Corporation Means the organization named herein and all derivatives thereof, an artificial person or legal entity created. It helps to hide the. Legal definition for dummy corporation: A dummy corporation or dummy company is an incorporated firm created to serve as a front or cover for one or more companies. A dummy corporation, dummy company, or false company is an entity. Define Dummy Corporation.
From www.parkeology.com
Who you calling dummy... DUMMY! Parkeology Define Dummy Corporation A dummy corporation, dummy company, or false company is an entity created to serve as a front or cover for one or more companies. Legal definition for dummy corporation: Dummy corporation definition & legal meaning definition & citations: This term is given to a company that functions as a legal enterprise but. A corporation which has no true purpose other. Define Dummy Corporation.
From exouljfmf.blob.core.windows.net
How Do Shell Corporations Work at Byron Myler blog Define Dummy Corporation This term is given to a company that functions as a legal enterprise but. It helps to hide the. Means the organization named herein and all derivatives thereof, an artificial person or legal entity created. A corporation with no legitimate business purpose formed to protect its founders from liability or to hide their activities. A corporation which has no true. Define Dummy Corporation.
From marketbusinessnews.com
Corporation definition and meaning Market Business News Define Dummy Corporation This term is given to a company that functions as a legal enterprise but. Means the organization named herein and all derivatives thereof, an artificial person or legal entity created. A corporation with no legitimate business purpose formed to protect its founders from liability or to hide their activities. Dummy corporation definition & legal meaning definition & citations: It helps. Define Dummy Corporation.
From www.autodesk.com
How to define dummy bar member which transfers load but do not change Define Dummy Corporation A dummy corporation, dummy company, or false company is an entity created to serve as a front or cover for one or more companies. Dummy corporation definition & legal meaning definition & citations: This term is given to a company that functions as a legal enterprise but. A dummy corporation or dummy company is an incorporated firm created to serve. Define Dummy Corporation.
From dummyyaseiga.blogspot.com
Dummy Dummy Corporation Define Dummy Corporation It helps to hide the. A corporation which has no true purpose other than to serve as a dummy or placeholder for some other. Dummy corporation definition & legal meaning definition & citations: Means the organization named herein and all derivatives thereof, an artificial person or legal entity created. A corporation with no legitimate business purpose formed to protect its. Define Dummy Corporation.
From indieparadox.com
Episode 40 Dummy Corporation The Game The Indie Paradox Define Dummy Corporation A corporation which has no true purpose other than to serve as a dummy or placeholder for some other. A dummy corporation, dummy company, or false company is an entity created to serve as a front or cover for one or more companies. Dummy corporation definition & legal meaning definition & citations: A dummy corporation or dummy company is an. Define Dummy Corporation.
From gamesmartz.com
Corporation Definition & Image GameSmartz Define Dummy Corporation A corporation which has no true purpose other than to serve as a dummy or placeholder for some other. Legal definition for dummy corporation: A dummy corporation, dummy company, or false company is an entity created to serve as a front or cover for one or more companies. A corporation with no legitimate business purpose formed to protect its founders. Define Dummy Corporation.
From forums.autodesk.com
How to define dummy parts and assemblies. Autodesk Community Define Dummy Corporation A dummy corporation or dummy company is an incorporated firm created to serve as a front or cover for one or more companies. A dummy corporation, dummy company, or false company is an entity created to serve as a front or cover for one or more companies. Legal definition for dummy corporation: It helps to hide the. Dummy corporation definition. Define Dummy Corporation.
From www.youtube.com
Understanding "Dummy Corporations" A Simple Guide YouTube Define Dummy Corporation A corporation which has no true purpose other than to serve as a dummy or placeholder for some other. Legal definition for dummy corporation: A dummy corporation or dummy company is an incorporated firm created to serve as a front or cover for one or more companies. Dummy corporation definition & legal meaning definition & citations: Means the organization named. Define Dummy Corporation.