Dc Motor Speed Control Labview . In today’s tutorial, we will see how we can control the speed of a dc motor through labview and arduino. This toolkit enhances ni veristand and labview. I need someone to guide me. Direction and speed control of dc motor using labview (pwm) and arduino: You can just go ahead and download the code on arduino and labview. This projects aims to control the speed of a dc motor using arduino and labview. Hello, i am very new to labview and am trying to create a simulation of a dc motor with an incremental encoder. We will start building vi from scratch and then control the speed and. One way that you can use simulation in labview is by using the ni electric motor simulation toolkit. I will made a simple gui (graphical user interface) for dc motor speed control in labview. Learn concepts of proportional, integral, and derivative control, and use the mydaq or elvis ii to adjust the speed of a dc. Hi, i am trying to control the speed of a 36v 2.5amp 3000 rpm max speed dc motor using labview. On the arduino code is specified how. Hello guys first of all sorry for my funny english.in this instructable i am going to show you how to control a speed of a dc motor using labview let us get started. There will be five different buttons on.
from www.pinterest.com
I need someone to guide me. We will start building vi from scratch and then control the speed and. There will be five different buttons on. This toolkit enhances ni veristand and labview. On the arduino code is specified how. Hi, i am trying to control the speed of a 36v 2.5amp 3000 rpm max speed dc motor using labview. One way that you can use simulation in labview is by using the ni electric motor simulation toolkit. Learn concepts of proportional, integral, and derivative control, and use the mydaq or elvis ii to adjust the speed of a dc. In today’s tutorial, we will see how we can control the speed of a dc motor through labview and arduino. I will made a simple gui (graphical user interface) for dc motor speed control in labview.
DC Motor Direction Control in LabVIEW Motor speed, Engineering
Dc Motor Speed Control Labview Hi, i am trying to control the speed of a 36v 2.5amp 3000 rpm max speed dc motor using labview. One way that you can use simulation in labview is by using the ni electric motor simulation toolkit. We will start building vi from scratch and then control the speed and. You can just go ahead and download the code on arduino and labview. Hello guys first of all sorry for my funny english.in this instructable i am going to show you how to control a speed of a dc motor using labview let us get started. Direction and speed control of dc motor using labview (pwm) and arduino: I will made a simple gui (graphical user interface) for dc motor speed control in labview. Hi, i am trying to control the speed of a 36v 2.5amp 3000 rpm max speed dc motor using labview. Hello, i am very new to labview and am trying to create a simulation of a dc motor with an incremental encoder. There will be five different buttons on. This projects aims to control the speed of a dc motor using arduino and labview. In today’s tutorial, we will see how we can control the speed of a dc motor through labview and arduino. I need someone to guide me. This toolkit enhances ni veristand and labview. Learn concepts of proportional, integral, and derivative control, and use the mydaq or elvis ii to adjust the speed of a dc. On the arduino code is specified how.
From courseonarduino.blogspot.com
COURSE ON ARDUNIO DC Motor Control by LabVIEW Dc Motor Speed Control Labview Direction and speed control of dc motor using labview (pwm) and arduino: Hi, i am trying to control the speed of a 36v 2.5amp 3000 rpm max speed dc motor using labview. On the arduino code is specified how. One way that you can use simulation in labview is by using the ni electric motor simulation toolkit. This toolkit enhances. Dc Motor Speed Control Labview.
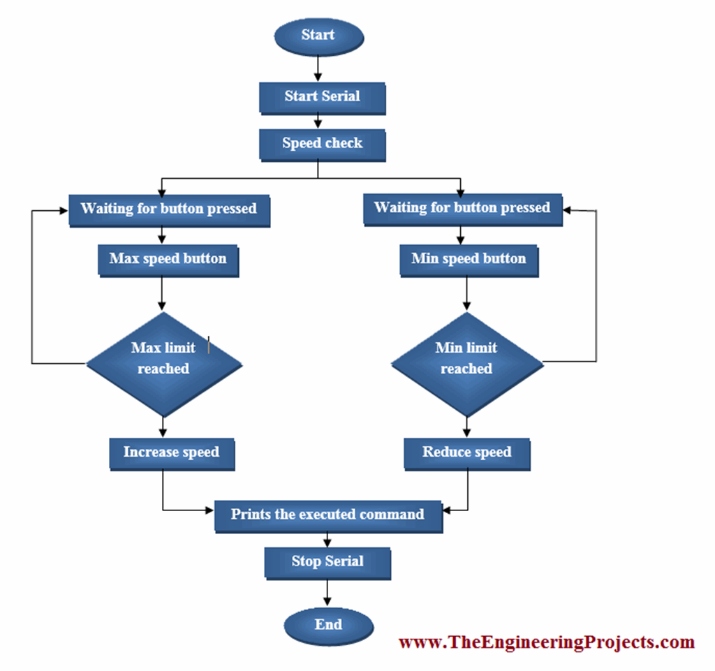
From www.theengineeringprojects.com
DC Motor Speed Control in LabVIEW The Engineering Projects Dc Motor Speed Control Labview Hi, i am trying to control the speed of a 36v 2.5amp 3000 rpm max speed dc motor using labview. In today’s tutorial, we will see how we can control the speed of a dc motor through labview and arduino. This toolkit enhances ni veristand and labview. You can just go ahead and download the code on arduino and labview.. Dc Motor Speed Control Labview.
From trybotics.com
DIRECTION AND SPEED CONTROL OF DC MOTOR USING LABVIEW(PWM) AND ARDUINO Dc Motor Speed Control Labview Hi, i am trying to control the speed of a 36v 2.5amp 3000 rpm max speed dc motor using labview. On the arduino code is specified how. Learn concepts of proportional, integral, and derivative control, and use the mydaq or elvis ii to adjust the speed of a dc. I will made a simple gui (graphical user interface) for dc. Dc Motor Speed Control Labview.
From www.pinterest.com
DC Motor Speed Control in LabVIEW Dc Motor Speed Control Labview Hello guys first of all sorry for my funny english.in this instructable i am going to show you how to control a speed of a dc motor using labview let us get started. This toolkit enhances ni veristand and labview. One way that you can use simulation in labview is by using the ni electric motor simulation toolkit. In today’s. Dc Motor Speed Control Labview.
From www.slideshare.net
To control the dc motor speed using PWM from LabVIEW Dc Motor Speed Control Labview On the arduino code is specified how. Direction and speed control of dc motor using labview (pwm) and arduino: I need someone to guide me. This projects aims to control the speed of a dc motor using arduino and labview. Hello, i am very new to labview and am trying to create a simulation of a dc motor with an. Dc Motor Speed Control Labview.
From www.scribd.com
Arduino Speed Control DC Motor LabVIEW PDF Electric Motor Dc Motor Speed Control Labview Hello guys first of all sorry for my funny english.in this instructable i am going to show you how to control a speed of a dc motor using labview let us get started. Learn concepts of proportional, integral, and derivative control, and use the mydaq or elvis ii to adjust the speed of a dc. This toolkit enhances ni veristand. Dc Motor Speed Control Labview.
From www.researchgate.net
Block diagram for a DC motor controller in LabVIEW. Download Dc Motor Speed Control Labview In today’s tutorial, we will see how we can control the speed of a dc motor through labview and arduino. I will made a simple gui (graphical user interface) for dc motor speed control in labview. On the arduino code is specified how. Hello guys first of all sorry for my funny english.in this instructable i am going to show. Dc Motor Speed Control Labview.
From www.instructables.com
DIRECTION AND SPEED CONTROL OF DC MOTOR USING LABVIEW(PWM) AND ARDUINO Dc Motor Speed Control Labview You can just go ahead and download the code on arduino and labview. On the arduino code is specified how. This toolkit enhances ni veristand and labview. One way that you can use simulation in labview is by using the ni electric motor simulation toolkit. In today’s tutorial, we will see how we can control the speed of a dc. Dc Motor Speed Control Labview.
From www.theengineeringprojects.com
DC Motor Speed Control in LabVIEW The Engineering Projects Dc Motor Speed Control Labview Direction and speed control of dc motor using labview (pwm) and arduino: Learn concepts of proportional, integral, and derivative control, and use the mydaq or elvis ii to adjust the speed of a dc. In today’s tutorial, we will see how we can control the speed of a dc motor through labview and arduino. We will start building vi from. Dc Motor Speed Control Labview.
From www.researchgate.net
(PDF) Real Time DC Motor Speed Control using PID Controller in LabVIEW Dc Motor Speed Control Labview On the arduino code is specified how. This projects aims to control the speed of a dc motor using arduino and labview. In today’s tutorial, we will see how we can control the speed of a dc motor through labview and arduino. Hello guys first of all sorry for my funny english.in this instructable i am going to show you. Dc Motor Speed Control Labview.
From jesexpress.weebly.com
Real time dc motor speed control using pid controller in labview Dc Motor Speed Control Labview This toolkit enhances ni veristand and labview. You can just go ahead and download the code on arduino and labview. I will made a simple gui (graphical user interface) for dc motor speed control in labview. Direction and speed control of dc motor using labview (pwm) and arduino: We will start building vi from scratch and then control the speed. Dc Motor Speed Control Labview.
From www.pinterest.com
DC Motor Direction Control in LabVIEW Motor speed, Engineering Dc Motor Speed Control Labview Learn concepts of proportional, integral, and derivative control, and use the mydaq or elvis ii to adjust the speed of a dc. You can just go ahead and download the code on arduino and labview. This projects aims to control the speed of a dc motor using arduino and labview. I need someone to guide me. I will made a. Dc Motor Speed Control Labview.
From www.vrogue.co
Labview Dc Motor Speed Control Using L298n Driver Lab vrogue.co Dc Motor Speed Control Labview I will made a simple gui (graphical user interface) for dc motor speed control in labview. You can just go ahead and download the code on arduino and labview. This toolkit enhances ni veristand and labview. We will start building vi from scratch and then control the speed and. Direction and speed control of dc motor using labview (pwm) and. Dc Motor Speed Control Labview.
From modelsimulations-labview.blogspot.com
Modelling and Simulation DC Motor Speed Modeling in Labview Dc Motor Speed Control Labview This projects aims to control the speed of a dc motor using arduino and labview. We will start building vi from scratch and then control the speed and. Learn concepts of proportional, integral, and derivative control, and use the mydaq or elvis ii to adjust the speed of a dc. One way that you can use simulation in labview is. Dc Motor Speed Control Labview.
From www.theengineeringprojects.com
DC Motor Speed Control in LabVIEW The Engineering Projects Dc Motor Speed Control Labview This toolkit enhances ni veristand and labview. We will start building vi from scratch and then control the speed and. You can just go ahead and download the code on arduino and labview. One way that you can use simulation in labview is by using the ni electric motor simulation toolkit. This projects aims to control the speed of a. Dc Motor Speed Control Labview.
From scoutret.weebly.com
Real time dc motor speed control using pid controller in labview scoutret Dc Motor Speed Control Labview On the arduino code is specified how. Direction and speed control of dc motor using labview (pwm) and arduino: This projects aims to control the speed of a dc motor using arduino and labview. I need someone to guide me. One way that you can use simulation in labview is by using the ni electric motor simulation toolkit. I will. Dc Motor Speed Control Labview.
From www.youtube.com
433 Arduino meets LabVIEW Varying the Speed of DC Motor using LabVIEW Dc Motor Speed Control Labview We will start building vi from scratch and then control the speed and. On the arduino code is specified how. There will be five different buttons on. Hello guys first of all sorry for my funny english.in this instructable i am going to show you how to control a speed of a dc motor using labview let us get started.. Dc Motor Speed Control Labview.
From jesexpress.weebly.com
Real time dc motor speed control using pid controller in labview Dc Motor Speed Control Labview There will be five different buttons on. On the arduino code is specified how. I need someone to guide me. This projects aims to control the speed of a dc motor using arduino and labview. Hello guys first of all sorry for my funny english.in this instructable i am going to show you how to control a speed of a. Dc Motor Speed Control Labview.
From www.semanticscholar.org
Figure 6 from Real Time DC Motor Speed Control using PIDController in Dc Motor Speed Control Labview I will made a simple gui (graphical user interface) for dc motor speed control in labview. This projects aims to control the speed of a dc motor using arduino and labview. One way that you can use simulation in labview is by using the ni electric motor simulation toolkit. We will start building vi from scratch and then control the. Dc Motor Speed Control Labview.
From www.youtube.com
DC Motor Speed Control Labview YouTube Dc Motor Speed Control Labview Hello, i am very new to labview and am trying to create a simulation of a dc motor with an incremental encoder. Hello guys first of all sorry for my funny english.in this instructable i am going to show you how to control a speed of a dc motor using labview let us get started. Hi, i am trying to. Dc Motor Speed Control Labview.
From www.slideshare.net
To control the dc motor speed using PWM from LabVIEW PDF Dc Motor Speed Control Labview One way that you can use simulation in labview is by using the ni electric motor simulation toolkit. In today’s tutorial, we will see how we can control the speed of a dc motor through labview and arduino. Learn concepts of proportional, integral, and derivative control, and use the mydaq or elvis ii to adjust the speed of a dc.. Dc Motor Speed Control Labview.
From www.academia.edu
(PDF) DC Motor Speed Control using LabVIEW FPGA Modeling, Control Dc Motor Speed Control Labview One way that you can use simulation in labview is by using the ni electric motor simulation toolkit. I need someone to guide me. Hi, i am trying to control the speed of a 36v 2.5amp 3000 rpm max speed dc motor using labview. On the arduino code is specified how. Hello guys first of all sorry for my funny. Dc Motor Speed Control Labview.
From www.artofit.org
Dc motor speed control in labview the engineering projects Artofit Dc Motor Speed Control Labview Direction and speed control of dc motor using labview (pwm) and arduino: You can just go ahead and download the code on arduino and labview. Hello, i am very new to labview and am trying to create a simulation of a dc motor with an incremental encoder. Hello guys first of all sorry for my funny english.in this instructable i. Dc Motor Speed Control Labview.
From vdocuments.mx
DC Motor Speed Control using LabVIEW FPGA ModelingDC Motor Speed Dc Motor Speed Control Labview Hello guys first of all sorry for my funny english.in this instructable i am going to show you how to control a speed of a dc motor using labview let us get started. Hi, i am trying to control the speed of a 36v 2.5amp 3000 rpm max speed dc motor using labview. We will start building vi from scratch. Dc Motor Speed Control Labview.
From www.semanticscholar.org
Figure 5 from Monitoring and Control of Speed of DC Motor using LabVIEW Dc Motor Speed Control Labview I need someone to guide me. Direction and speed control of dc motor using labview (pwm) and arduino: This toolkit enhances ni veristand and labview. On the arduino code is specified how. Learn concepts of proportional, integral, and derivative control, and use the mydaq or elvis ii to adjust the speed of a dc. Hello guys first of all sorry. Dc Motor Speed Control Labview.
From www.instructables.com
DIRECTION AND SPEED CONTROL OF DC MOTOR USING LABVIEW(PWM) AND ARDUINO Dc Motor Speed Control Labview Hi, i am trying to control the speed of a 36v 2.5amp 3000 rpm max speed dc motor using labview. This projects aims to control the speed of a dc motor using arduino and labview. Direction and speed control of dc motor using labview (pwm) and arduino: One way that you can use simulation in labview is by using the. Dc Motor Speed Control Labview.
From www.youtube.com
Labview with ArduinoDC Motor Speed Control YouTube Dc Motor Speed Control Labview We will start building vi from scratch and then control the speed and. You can just go ahead and download the code on arduino and labview. I will made a simple gui (graphical user interface) for dc motor speed control in labview. On the arduino code is specified how. This projects aims to control the speed of a dc motor. Dc Motor Speed Control Labview.
From www.semanticscholar.org
Figure 2 from A DC Motor Speed Controller using LABVIEW and Visual Dc Motor Speed Control Labview This projects aims to control the speed of a dc motor using arduino and labview. I need someone to guide me. On the arduino code is specified how. Learn concepts of proportional, integral, and derivative control, and use the mydaq or elvis ii to adjust the speed of a dc. Hi, i am trying to control the speed of a. Dc Motor Speed Control Labview.
From www.youtube.com
LabVIEW DC Motor Speed Control using L298N Driver LabVIEW + Arduino Dc Motor Speed Control Labview I will made a simple gui (graphical user interface) for dc motor speed control in labview. In today’s tutorial, we will see how we can control the speed of a dc motor through labview and arduino. One way that you can use simulation in labview is by using the ni electric motor simulation toolkit. Hi, i am trying to control. Dc Motor Speed Control Labview.
From www.semanticscholar.org
Figure 3 from A DC Motor Speed Controller using LABVIEW and Visual Dc Motor Speed Control Labview Learn concepts of proportional, integral, and derivative control, and use the mydaq or elvis ii to adjust the speed of a dc. Hello, i am very new to labview and am trying to create a simulation of a dc motor with an incremental encoder. We will start building vi from scratch and then control the speed and. I will made. Dc Motor Speed Control Labview.
From www.semanticscholar.org
Figure 7 from Monitoring and Control of Speed of DC Motor using LabVIEW Dc Motor Speed Control Labview In today’s tutorial, we will see how we can control the speed of a dc motor through labview and arduino. This projects aims to control the speed of a dc motor using arduino and labview. I need someone to guide me. Hi, i am trying to control the speed of a 36v 2.5amp 3000 rpm max speed dc motor using. Dc Motor Speed Control Labview.
From mazbaseball.weebly.com
Real time dc motor speed control using pid controller in labview Dc Motor Speed Control Labview You can just go ahead and download the code on arduino and labview. This projects aims to control the speed of a dc motor using arduino and labview. There will be five different buttons on. Hello guys first of all sorry for my funny english.in this instructable i am going to show you how to control a speed of a. Dc Motor Speed Control Labview.
From www.freelancer.com
DC motor PID speed and Positon Controller in LabVIEW Freelancer Dc Motor Speed Control Labview We will start building vi from scratch and then control the speed and. On the arduino code is specified how. Learn concepts of proportional, integral, and derivative control, and use the mydaq or elvis ii to adjust the speed of a dc. Hello guys first of all sorry for my funny english.in this instructable i am going to show you. Dc Motor Speed Control Labview.
From www.circuits-diy.com
DC Motor Speed Control using IC 555 Dc Motor Speed Control Labview This projects aims to control the speed of a dc motor using arduino and labview. One way that you can use simulation in labview is by using the ni electric motor simulation toolkit. There will be five different buttons on. Hello, i am very new to labview and am trying to create a simulation of a dc motor with an. Dc Motor Speed Control Labview.
From www.youtube.com
15 VOLT DC MOTOR CONTROL SPEED BY L298n, ARDUINO AND LABVIEW. التحكم Dc Motor Speed Control Labview Hi, i am trying to control the speed of a 36v 2.5amp 3000 rpm max speed dc motor using labview. You can just go ahead and download the code on arduino and labview. In today’s tutorial, we will see how we can control the speed of a dc motor through labview and arduino. This projects aims to control the speed. Dc Motor Speed Control Labview.