Led Driver Application Circuit . Thus, when designing circuits to drive leds in an automotive lighting application, it is important to consider led priorities, compare circuit design. Just as a planisphere can help. Discover the basics of led driver circuit schematics and learn how they control the current and voltage supplied to leds, optimizing their performance and lifespan. To begin with, the whole point. Finding an led and designing the best drivers for your system is like identifying a single star in the night sky. This application note is intended to provide detailed application hints regarding the usage and design of the litix™ linear and bcr led drivers. A good example of this is the saturating led driver circuit shown in figure \(\pageindex{1}\). The objective of this exercise is to examine two methods of driving leds with a constant current.
from shellysavonlea.net
The objective of this exercise is to examine two methods of driving leds with a constant current. Just as a planisphere can help. To begin with, the whole point. This application note is intended to provide detailed application hints regarding the usage and design of the litix™ linear and bcr led drivers. Discover the basics of led driver circuit schematics and learn how they control the current and voltage supplied to leds, optimizing their performance and lifespan. Thus, when designing circuits to drive leds in an automotive lighting application, it is important to consider led priorities, compare circuit design. A good example of this is the saturating led driver circuit shown in figure \(\pageindex{1}\). Finding an led and designing the best drivers for your system is like identifying a single star in the night sky.
Led Light Driver Circuit Diagram Pdf Shelly Lighting
Led Driver Application Circuit Thus, when designing circuits to drive leds in an automotive lighting application, it is important to consider led priorities, compare circuit design. Thus, when designing circuits to drive leds in an automotive lighting application, it is important to consider led priorities, compare circuit design. Finding an led and designing the best drivers for your system is like identifying a single star in the night sky. The objective of this exercise is to examine two methods of driving leds with a constant current. To begin with, the whole point. Just as a planisphere can help. A good example of this is the saturating led driver circuit shown in figure \(\pageindex{1}\). This application note is intended to provide detailed application hints regarding the usage and design of the litix™ linear and bcr led drivers. Discover the basics of led driver circuit schematics and learn how they control the current and voltage supplied to leds, optimizing their performance and lifespan.
From www.circuits-diy.com
Automotive LED Driver Circuit LTC3200 Led Driver Application Circuit The objective of this exercise is to examine two methods of driving leds with a constant current. To begin with, the whole point. Discover the basics of led driver circuit schematics and learn how they control the current and voltage supplied to leds, optimizing their performance and lifespan. Just as a planisphere can help. Finding an led and designing the. Led Driver Application Circuit.
From wiringdiagram.2bitboer.com
led driver circuit diagram pwm Wiring Diagram Led Driver Application Circuit The objective of this exercise is to examine two methods of driving leds with a constant current. Discover the basics of led driver circuit schematics and learn how they control the current and voltage supplied to leds, optimizing their performance and lifespan. A good example of this is the saturating led driver circuit shown in figure \(\pageindex{1}\). Just as a. Led Driver Application Circuit.
From www.datasheets.com
DC/DC MCU Based LED Driver Application Circuit Led Driver Application Circuit The objective of this exercise is to examine two methods of driving leds with a constant current. Just as a planisphere can help. Thus, when designing circuits to drive leds in an automotive lighting application, it is important to consider led priorities, compare circuit design. A good example of this is the saturating led driver circuit shown in figure \(\pageindex{1}\).. Led Driver Application Circuit.
From guidediagrammarco.z19.web.core.windows.net
Led Driver Circuit Schematic Led Driver Application Circuit Discover the basics of led driver circuit schematics and learn how they control the current and voltage supplied to leds, optimizing their performance and lifespan. To begin with, the whole point. Finding an led and designing the best drivers for your system is like identifying a single star in the night sky. This application note is intended to provide detailed. Led Driver Application Circuit.
From www.datasheets.com
Typical LM3448 LED Driver Application Design1 Circuit for Phase Led Driver Application Circuit This application note is intended to provide detailed application hints regarding the usage and design of the litix™ linear and bcr led drivers. Finding an led and designing the best drivers for your system is like identifying a single star in the night sky. Discover the basics of led driver circuit schematics and learn how they control the current and. Led Driver Application Circuit.
From schematron.org
50w Led Driver Circuit Diagram Led Driver Application Circuit Discover the basics of led driver circuit schematics and learn how they control the current and voltage supplied to leds, optimizing their performance and lifespan. A good example of this is the saturating led driver circuit shown in figure \(\pageindex{1}\). Finding an led and designing the best drivers for your system is like identifying a single star in the night. Led Driver Application Circuit.
From www.homemade-circuits.com
5 Easy 1 Watt LED Driver Circuits Homemade Circuit Projects Led Driver Application Circuit This application note is intended to provide detailed application hints regarding the usage and design of the litix™ linear and bcr led drivers. Discover the basics of led driver circuit schematics and learn how they control the current and voltage supplied to leds, optimizing their performance and lifespan. The objective of this exercise is to examine two methods of driving. Led Driver Application Circuit.
From www.circuits-diy.com
LED Driver Circuit using LM317 Voltage Regulator Led Driver Application Circuit Discover the basics of led driver circuit schematics and learn how they control the current and voltage supplied to leds, optimizing their performance and lifespan. The objective of this exercise is to examine two methods of driving leds with a constant current. Just as a planisphere can help. Thus, when designing circuits to drive leds in an automotive lighting application,. Led Driver Application Circuit.
From www.led-professional.com
45V, 2.3A LED Driver for Boost, Buck or BuckBoost High Current LED Led Driver Application Circuit Discover the basics of led driver circuit schematics and learn how they control the current and voltage supplied to leds, optimizing their performance and lifespan. This application note is intended to provide detailed application hints regarding the usage and design of the litix™ linear and bcr led drivers. A good example of this is the saturating led driver circuit shown. Led Driver Application Circuit.
From sosteneslekule.blogspot.com
LED Dimming A HighPower 40V Buck LED Driver with Two Dimming Methods Led Driver Application Circuit To begin with, the whole point. The objective of this exercise is to examine two methods of driving leds with a constant current. A good example of this is the saturating led driver circuit shown in figure \(\pageindex{1}\). Finding an led and designing the best drivers for your system is like identifying a single star in the night sky. Just. Led Driver Application Circuit.
From www.led-professional.com
IXYS Announces New High Voltage High Efficiency LED Driver — LED Led Driver Application Circuit A good example of this is the saturating led driver circuit shown in figure \(\pageindex{1}\). Thus, when designing circuits to drive leds in an automotive lighting application, it is important to consider led priorities, compare circuit design. This application note is intended to provide detailed application hints regarding the usage and design of the litix™ linear and bcr led drivers.. Led Driver Application Circuit.
From www.seekic.com
The typical application circuit of LB140 5bit LED level indicator Led Driver Application Circuit Discover the basics of led driver circuit schematics and learn how they control the current and voltage supplied to leds, optimizing their performance and lifespan. The objective of this exercise is to examine two methods of driving leds with a constant current. Thus, when designing circuits to drive leds in an automotive lighting application, it is important to consider led. Led Driver Application Circuit.
From www.circuitstoday.com
LED driver based on MP3302 LED driver IC. Working circuit diagram Led Driver Application Circuit This application note is intended to provide detailed application hints regarding the usage and design of the litix™ linear and bcr led drivers. The objective of this exercise is to examine two methods of driving leds with a constant current. A good example of this is the saturating led driver circuit shown in figure \(\pageindex{1}\). Finding an led and designing. Led Driver Application Circuit.
From www.360customs.de
10/30/50/100W LED application driver (UC3843A) 360customs Led Driver Application Circuit This application note is intended to provide detailed application hints regarding the usage and design of the litix™ linear and bcr led drivers. The objective of this exercise is to examine two methods of driving leds with a constant current. Thus, when designing circuits to drive leds in an automotive lighting application, it is important to consider led priorities, compare. Led Driver Application Circuit.
From www.360customs.de
10/30/50/100W LED application driver (UC3843A) 360customs Led Driver Application Circuit The objective of this exercise is to examine two methods of driving leds with a constant current. This application note is intended to provide detailed application hints regarding the usage and design of the litix™ linear and bcr led drivers. Just as a planisphere can help. A good example of this is the saturating led driver circuit shown in figure. Led Driver Application Circuit.
From www.led-professional.com
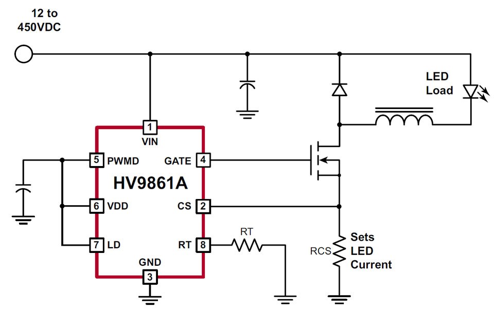
Patented HV9861A Achieves High Accuracy Via Average Mode Control — LED Led Driver Application Circuit Thus, when designing circuits to drive leds in an automotive lighting application, it is important to consider led priorities, compare circuit design. The objective of this exercise is to examine two methods of driving leds with a constant current. Discover the basics of led driver circuit schematics and learn how they control the current and voltage supplied to leds, optimizing. Led Driver Application Circuit.
From shellysavonlea.net
Led Light Driver Circuit Diagram Pdf Shelly Lighting Led Driver Application Circuit Discover the basics of led driver circuit schematics and learn how they control the current and voltage supplied to leds, optimizing their performance and lifespan. This application note is intended to provide detailed application hints regarding the usage and design of the litix™ linear and bcr led drivers. The objective of this exercise is to examine two methods of driving. Led Driver Application Circuit.
From www.datasheetcafe.com
BP9832A Datasheet LED Constant Current Driver IC BPS Led Driver Application Circuit A good example of this is the saturating led driver circuit shown in figure \(\pageindex{1}\). This application note is intended to provide detailed application hints regarding the usage and design of the litix™ linear and bcr led drivers. The objective of this exercise is to examine two methods of driving leds with a constant current. To begin with, the whole. Led Driver Application Circuit.
From www.monolithicpower.com
MPQ3326AEC1 16Channel Automotive LED Driver Applications Led Driver Application Circuit A good example of this is the saturating led driver circuit shown in figure \(\pageindex{1}\). This application note is intended to provide detailed application hints regarding the usage and design of the litix™ linear and bcr led drivers. To begin with, the whole point. Discover the basics of led driver circuit schematics and learn how they control the current and. Led Driver Application Circuit.
From www.circuits-diy.com
Automotive LED Driver Circuit Led Driver Application Circuit Thus, when designing circuits to drive leds in an automotive lighting application, it is important to consider led priorities, compare circuit design. Just as a planisphere can help. A good example of this is the saturating led driver circuit shown in figure \(\pageindex{1}\). Finding an led and designing the best drivers for your system is like identifying a single star. Led Driver Application Circuit.
From circuitdiagramcentre.blogspot.com
1 Watt LED Driver Circuit Using a Single 1.5 Cell Circuit Diagram Centre Led Driver Application Circuit To begin with, the whole point. Finding an led and designing the best drivers for your system is like identifying a single star in the night sky. Just as a planisphere can help. This application note is intended to provide detailed application hints regarding the usage and design of the litix™ linear and bcr led drivers. The objective of this. Led Driver Application Circuit.
From microcontrollerslab.com
LED Driver using UC3842 PWM Controller IC Led Driver Application Circuit Just as a planisphere can help. Finding an led and designing the best drivers for your system is like identifying a single star in the night sky. Discover the basics of led driver circuit schematics and learn how they control the current and voltage supplied to leds, optimizing their performance and lifespan. This application note is intended to provide detailed. Led Driver Application Circuit.
From www.homemade-circuits.com
How to Make 1 A Constant Current LED Driver Circuit Led Driver Application Circuit Finding an led and designing the best drivers for your system is like identifying a single star in the night sky. Thus, when designing circuits to drive leds in an automotive lighting application, it is important to consider led priorities, compare circuit design. Discover the basics of led driver circuit schematics and learn how they control the current and voltage. Led Driver Application Circuit.
From www.researchgate.net
Simplified version of the LED driver circuit Download Scientific Diagram Led Driver Application Circuit A good example of this is the saturating led driver circuit shown in figure \(\pageindex{1}\). Discover the basics of led driver circuit schematics and learn how they control the current and voltage supplied to leds, optimizing their performance and lifespan. The objective of this exercise is to examine two methods of driving leds with a constant current. Thus, when designing. Led Driver Application Circuit.
From wiringengineabt.z19.web.core.windows.net
Cree Led Driver Circuit Diagram Led Driver Application Circuit Thus, when designing circuits to drive leds in an automotive lighting application, it is important to consider led priorities, compare circuit design. Finding an led and designing the best drivers for your system is like identifying a single star in the night sky. The objective of this exercise is to examine two methods of driving leds with a constant current.. Led Driver Application Circuit.
From www.circuits-diy.com
White LED Driver Circuit using CAT3200TDIGT3 IC Led Driver Application Circuit This application note is intended to provide detailed application hints regarding the usage and design of the litix™ linear and bcr led drivers. Thus, when designing circuits to drive leds in an automotive lighting application, it is important to consider led priorities, compare circuit design. A good example of this is the saturating led driver circuit shown in figure \(\pageindex{1}\).. Led Driver Application Circuit.
From www.circuits-diy.com
Automotive LED Driver Circuit LTC3200 Led Driver Application Circuit Thus, when designing circuits to drive leds in an automotive lighting application, it is important to consider led priorities, compare circuit design. Discover the basics of led driver circuit schematics and learn how they control the current and voltage supplied to leds, optimizing their performance and lifespan. This application note is intended to provide detailed application hints regarding the usage. Led Driver Application Circuit.
From www.info4eee.com
LED bulb driver circuit INFO4EEE Led Driver Application Circuit To begin with, the whole point. The objective of this exercise is to examine two methods of driving leds with a constant current. Finding an led and designing the best drivers for your system is like identifying a single star in the night sky. A good example of this is the saturating led driver circuit shown in figure \(\pageindex{1}\). This. Led Driver Application Circuit.
From www.circuitstoday.com
LED driver based on MP3302 LED driver IC. Working circuit diagram Led Driver Application Circuit This application note is intended to provide detailed application hints regarding the usage and design of the litix™ linear and bcr led drivers. To begin with, the whole point. Just as a planisphere can help. Thus, when designing circuits to drive leds in an automotive lighting application, it is important to consider led priorities, compare circuit design. The objective of. Led Driver Application Circuit.
From www.pytech.co.kr
LED Driver IC (PA0101) (주)파이텍 Led Driver Application Circuit This application note is intended to provide detailed application hints regarding the usage and design of the litix™ linear and bcr led drivers. Thus, when designing circuits to drive leds in an automotive lighting application, it is important to consider led priorities, compare circuit design. The objective of this exercise is to examine two methods of driving leds with a. Led Driver Application Circuit.
From www.circuits-diy.com
1W LED Driver Circuit Basic Electronics Led Driver Application Circuit Discover the basics of led driver circuit schematics and learn how they control the current and voltage supplied to leds, optimizing their performance and lifespan. Just as a planisphere can help. A good example of this is the saturating led driver circuit shown in figure \(\pageindex{1}\). To begin with, the whole point. The objective of this exercise is to examine. Led Driver Application Circuit.
From www.caretxdigital.com
12v led driver circuit diagram Wiring Diagram and Schematics Led Driver Application Circuit Discover the basics of led driver circuit schematics and learn how they control the current and voltage supplied to leds, optimizing their performance and lifespan. Just as a planisphere can help. A good example of this is the saturating led driver circuit shown in figure \(\pageindex{1}\). Finding an led and designing the best drivers for your system is like identifying. Led Driver Application Circuit.
From octopart.com
LED Driver Selection for High Power Lighting Led Driver Application Circuit Thus, when designing circuits to drive leds in an automotive lighting application, it is important to consider led priorities, compare circuit design. Just as a planisphere can help. The objective of this exercise is to examine two methods of driving leds with a constant current. Finding an led and designing the best drivers for your system is like identifying a. Led Driver Application Circuit.
From www.circuits-diy.com
White LED Driver Circuit using TPS61161A Led Driver Application Circuit A good example of this is the saturating led driver circuit shown in figure \(\pageindex{1}\). The objective of this exercise is to examine two methods of driving leds with a constant current. Discover the basics of led driver circuit schematics and learn how they control the current and voltage supplied to leds, optimizing their performance and lifespan. Finding an led. Led Driver Application Circuit.
From www.homemade-circuits.com
5 Easy 1 Watt LED Driver Circuits Homemade Circuit Projects Led Driver Application Circuit The objective of this exercise is to examine two methods of driving leds with a constant current. This application note is intended to provide detailed application hints regarding the usage and design of the litix™ linear and bcr led drivers. Finding an led and designing the best drivers for your system is like identifying a single star in the night. Led Driver Application Circuit.