How To Make Blender Camera Square . How to resize camera view in blender and change from rectangular to square and back very fast and easy. Blender tutorial shows how to change camera aspect ratio (camera view size) for rendering uses. Ensure that lock camera to view is turned off. The camera in blender 2.69 is defaulted to wide screen such as 1024 x 1960 or something thereof. To change the size of the rectangle, do these steps: Other users suggest adjusting the resolution of the scene. The render resolution in the render panel defines the upper limits in the dimensions of all renders through the camera, final or viewport. Change camera resolution in blender very easy from rectangular to square. I need to export a jpg, but my. Then adapt the camera's focal length to get the required crop. You can also set a render border, using ctrl b in object. Set your output size to the required square dimensions. A user asks how to change the shape of the camera from a rectangle to a square in blender.
from blender.stackexchange.com
Ensure that lock camera to view is turned off. Change camera resolution in blender very easy from rectangular to square. How to resize camera view in blender and change from rectangular to square and back very fast and easy. Then adapt the camera's focal length to get the required crop. You can also set a render border, using ctrl b in object. Set your output size to the required square dimensions. Other users suggest adjusting the resolution of the scene. The camera in blender 2.69 is defaulted to wide screen such as 1024 x 1960 or something thereof. Blender tutorial shows how to change camera aspect ratio (camera view size) for rendering uses. The render resolution in the render panel defines the upper limits in the dimensions of all renders through the camera, final or viewport.
modeling Can I divide mesh to perfect squares? Blender Stack Exchange
How To Make Blender Camera Square I need to export a jpg, but my. Then adapt the camera's focal length to get the required crop. Set your output size to the required square dimensions. I need to export a jpg, but my. How to resize camera view in blender and change from rectangular to square and back very fast and easy. A user asks how to change the shape of the camera from a rectangle to a square in blender. The camera in blender 2.69 is defaulted to wide screen such as 1024 x 1960 or something thereof. Change camera resolution in blender very easy from rectangular to square. To change the size of the rectangle, do these steps: Ensure that lock camera to view is turned off. You can also set a render border, using ctrl b in object. Other users suggest adjusting the resolution of the scene. The render resolution in the render panel defines the upper limits in the dimensions of all renders through the camera, final or viewport. Blender tutorial shows how to change camera aspect ratio (camera view size) for rendering uses.
From www.youtube.com
How to Round Edges or Corners Blender Tutorial YouTube How To Make Blender Camera Square Then adapt the camera's focal length to get the required crop. You can also set a render border, using ctrl b in object. Blender tutorial shows how to change camera aspect ratio (camera view size) for rendering uses. The render resolution in the render panel defines the upper limits in the dimensions of all renders through the camera, final or. How To Make Blender Camera Square.
From blender.stackexchange.com
How to make a square grid for UV maps Blender Stack Exchange How To Make Blender Camera Square Blender tutorial shows how to change camera aspect ratio (camera view size) for rendering uses. A user asks how to change the shape of the camera from a rectangle to a square in blender. You can also set a render border, using ctrl b in object. The camera in blender 2.69 is defaulted to wide screen such as 1024 x. How To Make Blender Camera Square.
From blenderartists.org
How to Make Eevee More Realistic (Blender Tutorial) Tutorials, Tips How To Make Blender Camera Square A user asks how to change the shape of the camera from a rectangle to a square in blender. Then adapt the camera's focal length to get the required crop. You can also set a render border, using ctrl b in object. Blender tutorial shows how to change camera aspect ratio (camera view size) for rendering uses. Change camera resolution. How To Make Blender Camera Square.
From www.youtube.com
Blender 2.8 How to Make a Camera Follow Path YouTube How To Make Blender Camera Square You can also set a render border, using ctrl b in object. Other users suggest adjusting the resolution of the scene. To change the size of the rectangle, do these steps: I need to export a jpg, but my. How to resize camera view in blender and change from rectangular to square and back very fast and easy. The render. How To Make Blender Camera Square.
From dxonnafws.blob.core.windows.net
How To Use Circle In Blender at Sarah Parham blog How To Make Blender Camera Square Other users suggest adjusting the resolution of the scene. A user asks how to change the shape of the camera from a rectangle to a square in blender. Then adapt the camera's focal length to get the required crop. Blender tutorial shows how to change camera aspect ratio (camera view size) for rendering uses. I need to export a jpg,. How To Make Blender Camera Square.
From blender.stackexchange.com
How can I change the size of the square of the camera which I see How To Make Blender Camera Square A user asks how to change the shape of the camera from a rectangle to a square in blender. Set your output size to the required square dimensions. Other users suggest adjusting the resolution of the scene. Ensure that lock camera to view is turned off. To change the size of the rectangle, do these steps: Change camera resolution in. How To Make Blender Camera Square.
From www.youtube.com
How to make Hole in Object Blender Cut Hole in Object Blender Wie How To Make Blender Camera Square I need to export a jpg, but my. The camera in blender 2.69 is defaulted to wide screen such as 1024 x 1960 or something thereof. To change the size of the rectangle, do these steps: The render resolution in the render panel defines the upper limits in the dimensions of all renders through the camera, final or viewport. A. How To Make Blender Camera Square.
From blenderartists.org
Turning a square to a circle Modeling Blender Artists Community How To Make Blender Camera Square You can also set a render border, using ctrl b in object. Blender tutorial shows how to change camera aspect ratio (camera view size) for rendering uses. Then adapt the camera's focal length to get the required crop. A user asks how to change the shape of the camera from a rectangle to a square in blender. Other users suggest. How To Make Blender Camera Square.
From blender.stackexchange.com
modeling Can I divide mesh to perfect squares? Blender Stack Exchange How To Make Blender Camera Square Blender tutorial shows how to change camera aspect ratio (camera view size) for rendering uses. Other users suggest adjusting the resolution of the scene. You can also set a render border, using ctrl b in object. Change camera resolution in blender very easy from rectangular to square. A user asks how to change the shape of the camera from a. How To Make Blender Camera Square.
From blender.stackexchange.com
bevel Basic Topology, curved square Blender Stack Exchange How To Make Blender Camera Square To change the size of the rectangle, do these steps: Then adapt the camera's focal length to get the required crop. Set your output size to the required square dimensions. Other users suggest adjusting the resolution of the scene. The render resolution in the render panel defines the upper limits in the dimensions of all renders through the camera, final. How To Make Blender Camera Square.
From blender.stackexchange.com
procedural How do I make an individually scaling square set shader How To Make Blender Camera Square Set your output size to the required square dimensions. Ensure that lock camera to view is turned off. How to resize camera view in blender and change from rectangular to square and back very fast and easy. The camera in blender 2.69 is defaulted to wide screen such as 1024 x 1960 or something thereof. To change the size of. How To Make Blender Camera Square.
From blender.stackexchange.com
modifiers Triangulate square mesh randomly Blender Stack Exchange How To Make Blender Camera Square The render resolution in the render panel defines the upper limits in the dimensions of all renders through the camera, final or viewport. I need to export a jpg, but my. A user asks how to change the shape of the camera from a rectangle to a square in blender. Then adapt the camera's focal length to get the required. How To Make Blender Camera Square.
From blender.stackexchange.com
modeling How to make a circular set of verticies square Blender How To Make Blender Camera Square The render resolution in the render panel defines the upper limits in the dimensions of all renders through the camera, final or viewport. Blender tutorial shows how to change camera aspect ratio (camera view size) for rendering uses. How to resize camera view in blender and change from rectangular to square and back very fast and easy. Change camera resolution. How To Make Blender Camera Square.
From blender.stackexchange.com
edit mode UV map shows squares instead of rectangle Blender Stack How To Make Blender Camera Square Ensure that lock camera to view is turned off. Change camera resolution in blender very easy from rectangular to square. A user asks how to change the shape of the camera from a rectangle to a square in blender. You can also set a render border, using ctrl b in object. I need to export a jpg, but my. Then. How To Make Blender Camera Square.
From www.youtube.com
How to Turn Square Hole into Round Hole in Blender (LoopTools) YouTube How To Make Blender Camera Square A user asks how to change the shape of the camera from a rectangle to a square in blender. You can also set a render border, using ctrl b in object. To change the size of the rectangle, do these steps: Ensure that lock camera to view is turned off. Blender tutorial shows how to change camera aspect ratio (camera. How To Make Blender Camera Square.
From blenderartists.org
Mask sculpting from an image Modeling Blender Artists Community How To Make Blender Camera Square Change camera resolution in blender very easy from rectangular to square. Blender tutorial shows how to change camera aspect ratio (camera view size) for rendering uses. Other users suggest adjusting the resolution of the scene. You can also set a render border, using ctrl b in object. How to resize camera view in blender and change from rectangular to square. How To Make Blender Camera Square.
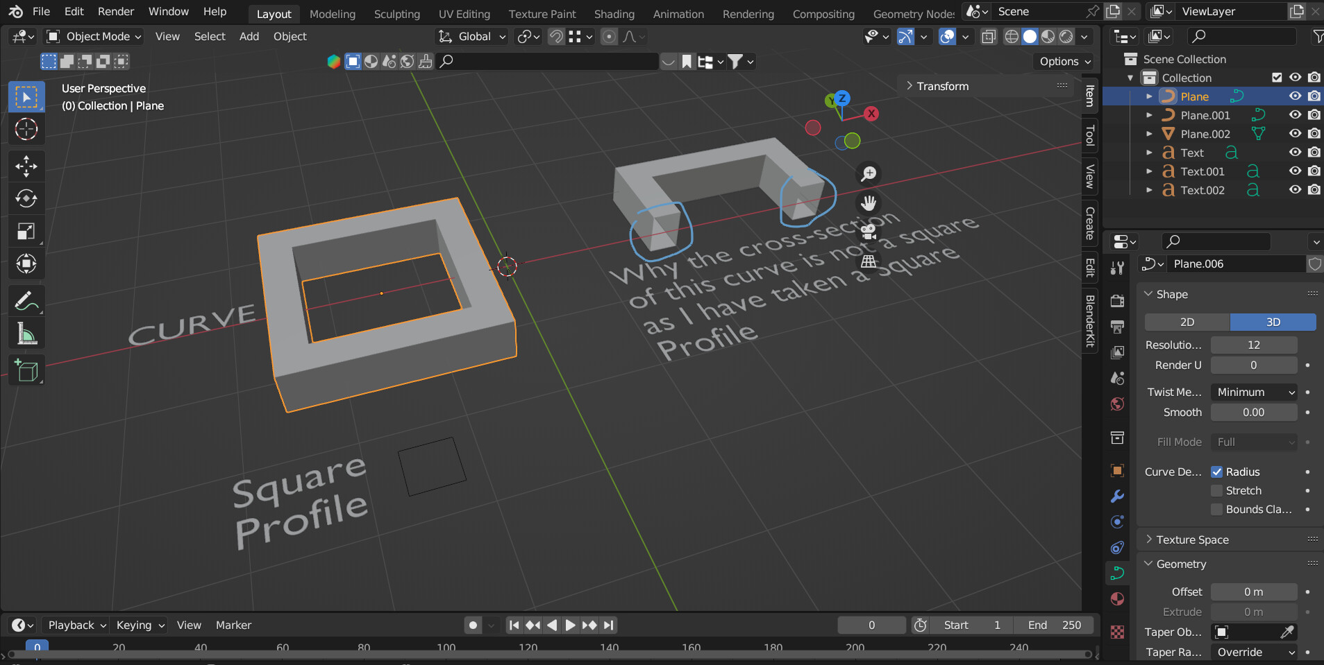
From blenderartists.org
Blender Curves Square Cross Section Modeling Blender Artists Community How To Make Blender Camera Square You can also set a render border, using ctrl b in object. Other users suggest adjusting the resolution of the scene. A user asks how to change the shape of the camera from a rectangle to a square in blender. Set your output size to the required square dimensions. Ensure that lock camera to view is turned off. Change camera. How To Make Blender Camera Square.
From blenderartists.org
How to make smoother cylinders? Basics & Interface Blender Artists How To Make Blender Camera Square How to resize camera view in blender and change from rectangular to square and back very fast and easy. Change camera resolution in blender very easy from rectangular to square. Ensure that lock camera to view is turned off. Then adapt the camera's focal length to get the required crop. Other users suggest adjusting the resolution of the scene. I. How To Make Blender Camera Square.
From www.loekvandenouweland.com
Round corners only on xyplane in Blender. How To Make Blender Camera Square Set your output size to the required square dimensions. You can also set a render border, using ctrl b in object. The camera in blender 2.69 is defaulted to wide screen such as 1024 x 1960 or something thereof. Then adapt the camera's focal length to get the required crop. Ensure that lock camera to view is turned off. Change. How To Make Blender Camera Square.
From blender.stackexchange.com
rendering Camera rendered view only renders a tiny square Blender How To Make Blender Camera Square To change the size of the rectangle, do these steps: How to resize camera view in blender and change from rectangular to square and back very fast and easy. A user asks how to change the shape of the camera from a rectangle to a square in blender. The render resolution in the render panel defines the upper limits in. How To Make Blender Camera Square.
From blender.stackexchange.com
Rendered aspect ratio different from the viewport's camera view How To Make Blender Camera Square To change the size of the rectangle, do these steps: The camera in blender 2.69 is defaulted to wide screen such as 1024 x 1960 or something thereof. A user asks how to change the shape of the camera from a rectangle to a square in blender. Blender tutorial shows how to change camera aspect ratio (camera view size) for. How To Make Blender Camera Square.
From blender.stackexchange.com
modeling How do I make rounded corners on this box? (Blender 2.8 beta How To Make Blender Camera Square The camera in blender 2.69 is defaulted to wide screen such as 1024 x 1960 or something thereof. Ensure that lock camera to view is turned off. Then adapt the camera's focal length to get the required crop. To change the size of the rectangle, do these steps: You can also set a render border, using ctrl b in object.. How To Make Blender Camera Square.
From www.pinterest.com
How to convert tris/triangles to quads/squares and vice versa on a mesh How To Make Blender Camera Square Blender tutorial shows how to change camera aspect ratio (camera view size) for rendering uses. The camera in blender 2.69 is defaulted to wide screen such as 1024 x 1960 or something thereof. To change the size of the rectangle, do these steps: You can also set a render border, using ctrl b in object. The render resolution in the. How To Make Blender Camera Square.
From www.youtube.com
How to Remove or Turn Off Grid lines, white floor lines RGB axis lines How To Make Blender Camera Square The render resolution in the render panel defines the upper limits in the dimensions of all renders through the camera, final or viewport. A user asks how to change the shape of the camera from a rectangle to a square in blender. Ensure that lock camera to view is turned off. The camera in blender 2.69 is defaulted to wide. How To Make Blender Camera Square.
From blender.stackexchange.com
procedural How do I make an individually scaling square set shader How To Make Blender Camera Square How to resize camera view in blender and change from rectangular to square and back very fast and easy. The render resolution in the render panel defines the upper limits in the dimensions of all renders through the camera, final or viewport. Then adapt the camera's focal length to get the required crop. The camera in blender 2.69 is defaulted. How To Make Blender Camera Square.
From blender.stackexchange.com
texturing Procedural polka dot pattern with cycles Blender Stack How To Make Blender Camera Square Blender tutorial shows how to change camera aspect ratio (camera view size) for rendering uses. Ensure that lock camera to view is turned off. Other users suggest adjusting the resolution of the scene. You can also set a render border, using ctrl b in object. Change camera resolution in blender very easy from rectangular to square. How to resize camera. How To Make Blender Camera Square.
From cgian.com
Blender Loop Cut Step by step tutorial How To Make Blender Camera Square Set your output size to the required square dimensions. How to resize camera view in blender and change from rectangular to square and back very fast and easy. You can also set a render border, using ctrl b in object. Change camera resolution in blender very easy from rectangular to square. Blender tutorial shows how to change camera aspect ratio. How To Make Blender Camera Square.
From www.antipillfleecefabric.com
triste Maori Se ruiner uv project blender Nuage Clé Quadrant How To Make Blender Camera Square Then adapt the camera's focal length to get the required crop. Set your output size to the required square dimensions. A user asks how to change the shape of the camera from a rectangle to a square in blender. The render resolution in the render panel defines the upper limits in the dimensions of all renders through the camera, final. How To Make Blender Camera Square.
From blender.stackexchange.com
Change camera from rectangle to square by center Blender Stack Exchange How To Make Blender Camera Square Set your output size to the required square dimensions. You can also set a render border, using ctrl b in object. How to resize camera view in blender and change from rectangular to square and back very fast and easy. The camera in blender 2.69 is defaulted to wide screen such as 1024 x 1960 or something thereof. To change. How To Make Blender Camera Square.
From blender.stackexchange.com
mesh Fill UV squares completely in all margin Blender Stack Exchange How To Make Blender Camera Square To change the size of the rectangle, do these steps: The render resolution in the render panel defines the upper limits in the dimensions of all renders through the camera, final or viewport. How to resize camera view in blender and change from rectangular to square and back very fast and easy. Set your output size to the required square. How To Make Blender Camera Square.
From blender.stackexchange.com
modeling Cutting Square Hole In a Cylinder Blender Stack Exchange How To Make Blender Camera Square Set your output size to the required square dimensions. Ensure that lock camera to view is turned off. I need to export a jpg, but my. The camera in blender 2.69 is defaulted to wide screen such as 1024 x 1960 or something thereof. Blender tutorial shows how to change camera aspect ratio (camera view size) for rendering uses. How. How To Make Blender Camera Square.
From iamhermes.medium.com
How to create a Transparent Material in Blender 3D. by Hermes Medium How To Make Blender Camera Square Change camera resolution in blender very easy from rectangular to square. Other users suggest adjusting the resolution of the scene. How to resize camera view in blender and change from rectangular to square and back very fast and easy. A user asks how to change the shape of the camera from a rectangle to a square in blender. Blender tutorial. How To Make Blender Camera Square.
From community.blender.it
Uv squares Blender Italia How To Make Blender Camera Square Other users suggest adjusting the resolution of the scene. The render resolution in the render panel defines the upper limits in the dimensions of all renders through the camera, final or viewport. How to resize camera view in blender and change from rectangular to square and back very fast and easy. I need to export a jpg, but my. Ensure. How To Make Blender Camera Square.
From dxobbcuga.blob.core.windows.net
How To Cut Holes In Cardboard at Edna Gamboa blog How To Make Blender Camera Square A user asks how to change the shape of the camera from a rectangle to a square in blender. You can also set a render border, using ctrl b in object. Other users suggest adjusting the resolution of the scene. The camera in blender 2.69 is defaulted to wide screen such as 1024 x 1960 or something thereof. Set your. How To Make Blender Camera Square.
From blender.stackexchange.com
How to make a square grid for UV maps Blender Stack Exchange How To Make Blender Camera Square Set your output size to the required square dimensions. How to resize camera view in blender and change from rectangular to square and back very fast and easy. To change the size of the rectangle, do these steps: Blender tutorial shows how to change camera aspect ratio (camera view size) for rendering uses. Change camera resolution in blender very easy. How To Make Blender Camera Square.