Blue Guide Ukca . How to make sure that your products are properly checked for. Amongst other additions, the new guide addresses the recent eu market surveillance regulations. Relevant sections from version 1.0 have been removed to reflect the. Great britain is england, wales and. The ‘blue guide’ is a publication by the european commission that offers ce marking information and advice on the implementation of eu product. Today, the commission published the ‘blue guide on the implementation of the product rules 2022’. This guidance is for placing manufactured products on the market in great britain (gb). Proposed measures to make ukca compliance easier for businesses. To place a ukca marking on a product, manufacturers must ensure that their products meet the relevant uk standards. The guide is meant for a better understanding of eu product rules and facilitation. The european commission has recently published an updated ‘blue guide:
from operonstrategist.com
The ‘blue guide’ is a publication by the european commission that offers ce marking information and advice on the implementation of eu product. Great britain is england, wales and. This guidance is for placing manufactured products on the market in great britain (gb). Today, the commission published the ‘blue guide on the implementation of the product rules 2022’. Proposed measures to make ukca compliance easier for businesses. The european commission has recently published an updated ‘blue guide: To place a ukca marking on a product, manufacturers must ensure that their products meet the relevant uk standards. How to make sure that your products are properly checked for. Relevant sections from version 1.0 have been removed to reflect the. Amongst other additions, the new guide addresses the recent eu market surveillance regulations.
UKCA Compliance A StepbyStep Guide for Medical Device Manufacturers
Blue Guide Ukca Great britain is england, wales and. Amongst other additions, the new guide addresses the recent eu market surveillance regulations. Proposed measures to make ukca compliance easier for businesses. The european commission has recently published an updated ‘blue guide: Relevant sections from version 1.0 have been removed to reflect the. The guide is meant for a better understanding of eu product rules and facilitation. To place a ukca marking on a product, manufacturers must ensure that their products meet the relevant uk standards. How to make sure that your products are properly checked for. This guidance is for placing manufactured products on the market in great britain (gb). Great britain is england, wales and. Today, the commission published the ‘blue guide on the implementation of the product rules 2022’. The ‘blue guide’ is a publication by the european commission that offers ce marking information and advice on the implementation of eu product.
From www.ies.co.uk
CE Marking Guide Download Blue Guide Ukca The ‘blue guide’ is a publication by the european commission that offers ce marking information and advice on the implementation of eu product. To place a ukca marking on a product, manufacturers must ensure that their products meet the relevant uk standards. The guide is meant for a better understanding of eu product rules and facilitation. Relevant sections from version. Blue Guide Ukca.
From casusconsulting.com
UKCA Marking Guide Medical Devices & IVDs (2024) Casus Consulting Blue Guide Ukca Relevant sections from version 1.0 have been removed to reflect the. Proposed measures to make ukca compliance easier for businesses. Amongst other additions, the new guide addresses the recent eu market surveillance regulations. This guidance is for placing manufactured products on the market in great britain (gb). Today, the commission published the ‘blue guide on the implementation of the product. Blue Guide Ukca.
From www.haredataelectronics.co.uk
The New UKCA (UK Conformity Assessed) Marking Blue Guide Ukca This guidance is for placing manufactured products on the market in great britain (gb). Proposed measures to make ukca compliance easier for businesses. Amongst other additions, the new guide addresses the recent eu market surveillance regulations. Great britain is england, wales and. Today, the commission published the ‘blue guide on the implementation of the product rules 2022’. The ‘blue guide’. Blue Guide Ukca.
From operonstrategist.com
UKCA Marking in Oman Consultant for Medical Devices in Oman Operon Blue Guide Ukca How to make sure that your products are properly checked for. The european commission has recently published an updated ‘blue guide: Relevant sections from version 1.0 have been removed to reflect the. This guidance is for placing manufactured products on the market in great britain (gb). Amongst other additions, the new guide addresses the recent eu market surveillance regulations. Proposed. Blue Guide Ukca.
From operonstrategist.com
UKCA Compliance A StepbyStep Guide for Medical Device Manufacturers Blue Guide Ukca Today, the commission published the ‘blue guide on the implementation of the product rules 2022’. To place a ukca marking on a product, manufacturers must ensure that their products meet the relevant uk standards. Amongst other additions, the new guide addresses the recent eu market surveillance regulations. The european commission has recently published an updated ‘blue guide: Proposed measures to. Blue Guide Ukca.
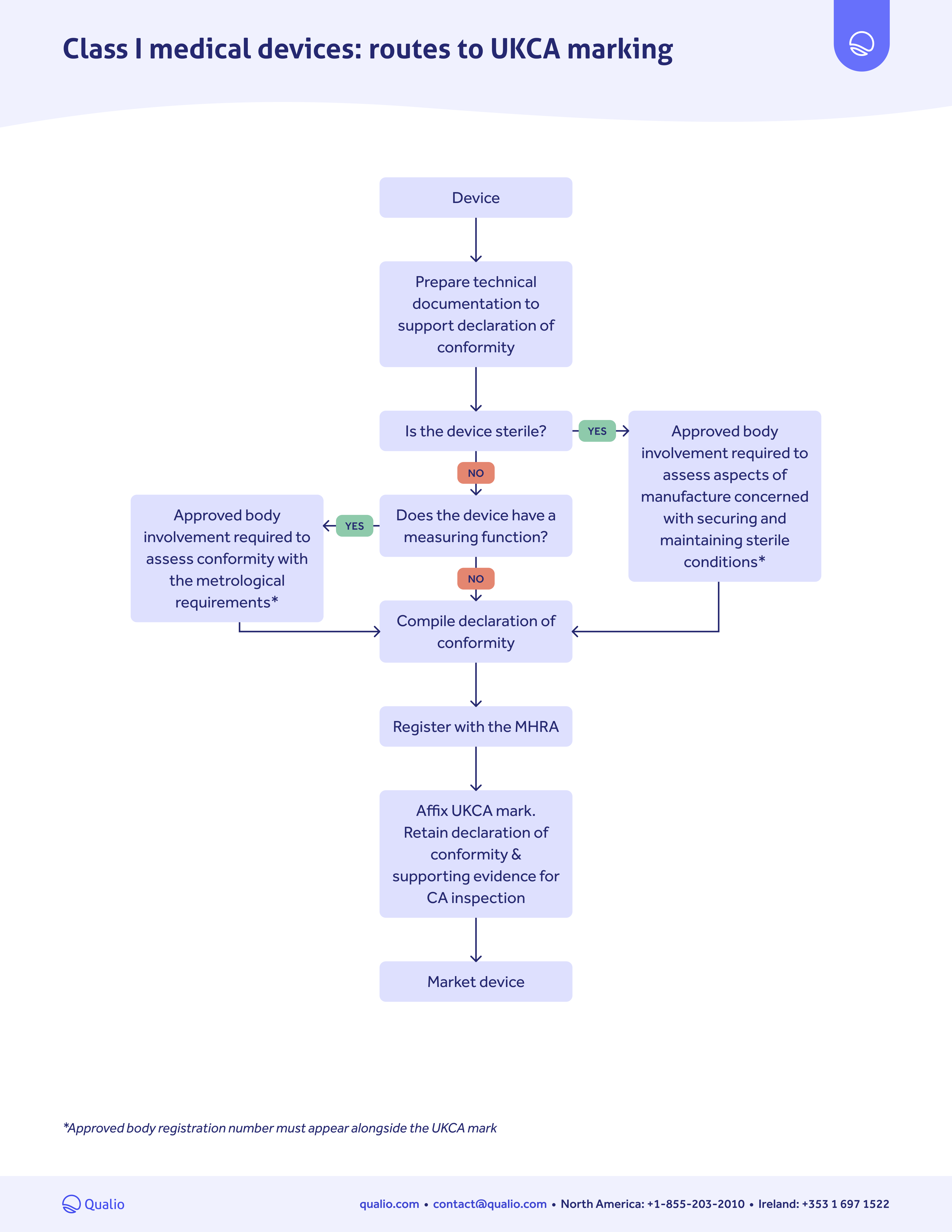
From www.qualio.com
UKCA marking pathway guide Blue Guide Ukca Amongst other additions, the new guide addresses the recent eu market surveillance regulations. The guide is meant for a better understanding of eu product rules and facilitation. Proposed measures to make ukca compliance easier for businesses. To place a ukca marking on a product, manufacturers must ensure that their products meet the relevant uk standards. The european commission has recently. Blue Guide Ukca.
From www.qualio.com
UKCA marking pathway guide Blue Guide Ukca This guidance is for placing manufactured products on the market in great britain (gb). Amongst other additions, the new guide addresses the recent eu market surveillance regulations. The ‘blue guide’ is a publication by the european commission that offers ce marking information and advice on the implementation of eu product. Proposed measures to make ukca compliance easier for businesses. Relevant. Blue Guide Ukca.
From mosenwell.com
CE, UKCA, and UKNI Marking Understanding Their Differences in EU and Blue Guide Ukca To place a ukca marking on a product, manufacturers must ensure that their products meet the relevant uk standards. How to make sure that your products are properly checked for. The ‘blue guide’ is a publication by the european commission that offers ce marking information and advice on the implementation of eu product. The european commission has recently published an. Blue Guide Ukca.
From www.ukcasupportservices.co.uk
UKCA Marking An Introduction To The UKCA Mark Blue Guide Ukca Amongst other additions, the new guide addresses the recent eu market surveillance regulations. The guide is meant for a better understanding of eu product rules and facilitation. Relevant sections from version 1.0 have been removed to reflect the. How to make sure that your products are properly checked for. Today, the commission published the ‘blue guide on the implementation of. Blue Guide Ukca.
From www.hqts.com
The UKCA Marking Requirements / Testing Guide [2022 Edition] HQTS Blue Guide Ukca The guide is meant for a better understanding of eu product rules and facilitation. Proposed measures to make ukca compliance easier for businesses. Great britain is england, wales and. Amongst other additions, the new guide addresses the recent eu market surveillance regulations. This guidance is for placing manufactured products on the market in great britain (gb). The ‘blue guide’ is. Blue Guide Ukca.
From www.ies.co.uk
Frequently asked questions about UKCA Marking Blue Guide Ukca To place a ukca marking on a product, manufacturers must ensure that their products meet the relevant uk standards. Great britain is england, wales and. The european commission has recently published an updated ‘blue guide: Proposed measures to make ukca compliance easier for businesses. The guide is meant for a better understanding of eu product rules and facilitation. This guidance. Blue Guide Ukca.
From www.authorisedrepcompliance.com
A Guide to UKCA Marking and Meeting Construction Products Regulations Blue Guide Ukca This guidance is for placing manufactured products on the market in great britain (gb). Proposed measures to make ukca compliance easier for businesses. To place a ukca marking on a product, manufacturers must ensure that their products meet the relevant uk standards. The ‘blue guide’ is a publication by the european commission that offers ce marking information and advice on. Blue Guide Ukca.
From www.indele.co.uk
Beginner’s guide to the UKCA Declaration of Conformity Blue Guide Ukca Amongst other additions, the new guide addresses the recent eu market surveillance regulations. To place a ukca marking on a product, manufacturers must ensure that their products meet the relevant uk standards. Proposed measures to make ukca compliance easier for businesses. This guidance is for placing manufactured products on the market in great britain (gb). Great britain is england, wales. Blue Guide Ukca.
From www.the-glazine.com
New guide on UKCA marking The Glazine Blue Guide Ukca The guide is meant for a better understanding of eu product rules and facilitation. To place a ukca marking on a product, manufacturers must ensure that their products meet the relevant uk standards. Amongst other additions, the new guide addresses the recent eu market surveillance regulations. The ‘blue guide’ is a publication by the european commission that offers ce marking. Blue Guide Ukca.
From www.fira.co.uk
UKCA & UKNI Marking Guidance V2 The Furniture Industry Research Blue Guide Ukca Today, the commission published the ‘blue guide on the implementation of the product rules 2022’. The ‘blue guide’ is a publication by the european commission that offers ce marking information and advice on the implementation of eu product. Amongst other additions, the new guide addresses the recent eu market surveillance regulations. Great britain is england, wales and. To place a. Blue Guide Ukca.
From ascentemirates.ae
UKCA Marking Guide Requirements, Transition, & Compliance Blue Guide Ukca Today, the commission published the ‘blue guide on the implementation of the product rules 2022’. The european commission has recently published an updated ‘blue guide: Proposed measures to make ukca compliance easier for businesses. This guidance is for placing manufactured products on the market in great britain (gb). Relevant sections from version 1.0 have been removed to reflect the. How. Blue Guide Ukca.
From tsquality.ch
The UKCA Marking Access the UK Market TSQuality.ch Blue Guide Ukca To place a ukca marking on a product, manufacturers must ensure that their products meet the relevant uk standards. Proposed measures to make ukca compliance easier for businesses. The guide is meant for a better understanding of eu product rules and facilitation. This guidance is for placing manufactured products on the market in great britain (gb). The ‘blue guide’ is. Blue Guide Ukca.
From smartsource.co.uk
New UKCA marking all you need to know SmartSource Blue Guide Ukca Proposed measures to make ukca compliance easier for businesses. How to make sure that your products are properly checked for. Amongst other additions, the new guide addresses the recent eu market surveillance regulations. This guidance is for placing manufactured products on the market in great britain (gb). The european commission has recently published an updated ‘blue guide: The guide is. Blue Guide Ukca.
From www.productcompliancesupport.co.uk
A Detailed Guide to UKCA Marking Compliance Product Compliance Support Blue Guide Ukca This guidance is for placing manufactured products on the market in great britain (gb). Great britain is england, wales and. The european commission has recently published an updated ‘blue guide: Amongst other additions, the new guide addresses the recent eu market surveillance regulations. The ‘blue guide’ is a publication by the european commission that offers ce marking information and advice. Blue Guide Ukca.
From www.haddletons.com
UKCA Compliance Haddletons Blue Guide Ukca Great britain is england, wales and. Amongst other additions, the new guide addresses the recent eu market surveillance regulations. Proposed measures to make ukca compliance easier for businesses. Today, the commission published the ‘blue guide on the implementation of the product rules 2022’. The european commission has recently published an updated ‘blue guide: How to make sure that your products. Blue Guide Ukca.
From www.exoltech.net
Know more about UKCA marking for Medical Devices Blue Guide Ukca Amongst other additions, the new guide addresses the recent eu market surveillance regulations. The european commission has recently published an updated ‘blue guide: Proposed measures to make ukca compliance easier for businesses. How to make sure that your products are properly checked for. The ‘blue guide’ is a publication by the european commission that offers ce marking information and advice. Blue Guide Ukca.
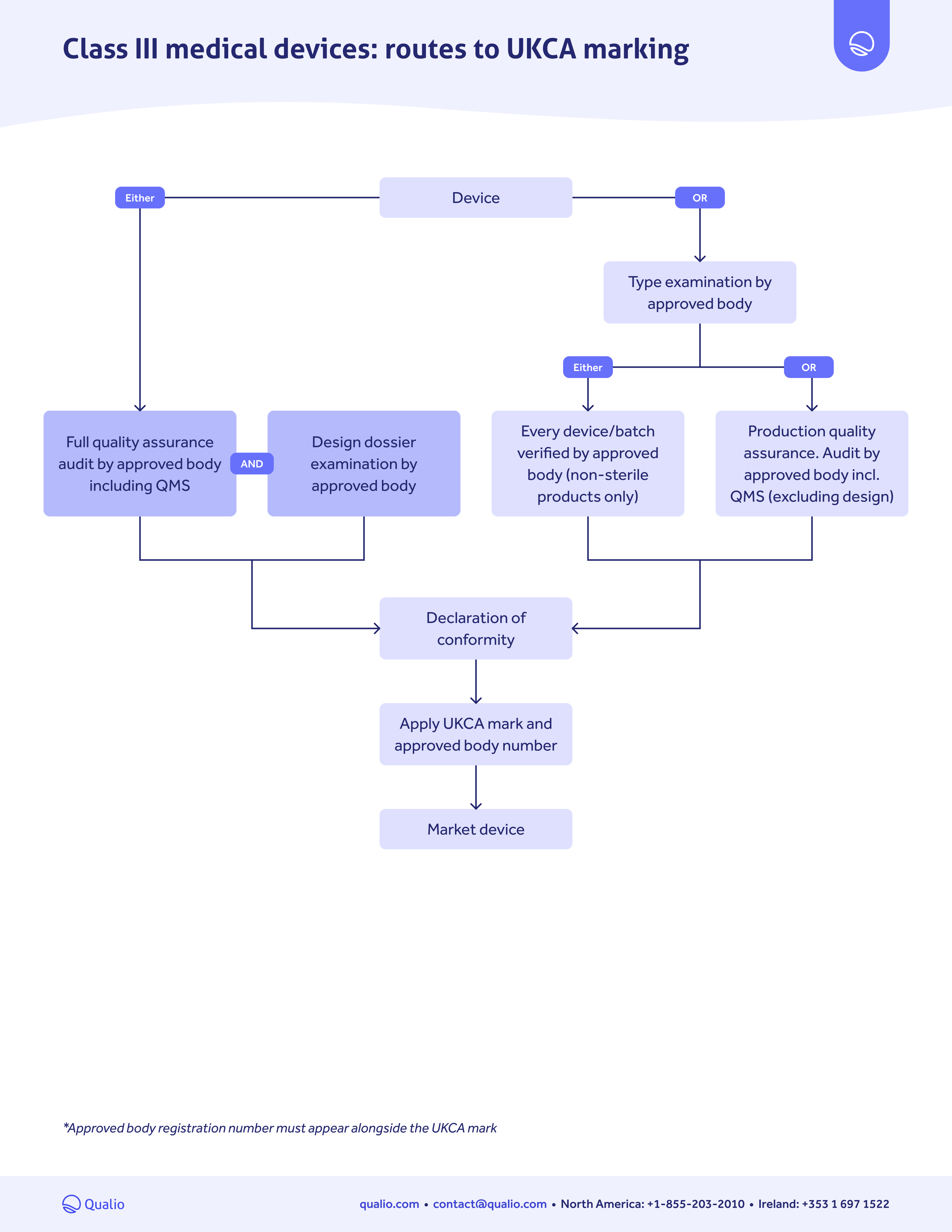
From www.qualio.com
UKCA marking pathway guide Blue Guide Ukca Great britain is england, wales and. Today, the commission published the ‘blue guide on the implementation of the product rules 2022’. How to make sure that your products are properly checked for. The guide is meant for a better understanding of eu product rules and facilitation. This guidance is for placing manufactured products on the market in great britain (gb).. Blue Guide Ukca.
From www.qualio.com
UKCA marking pathway guide Blue Guide Ukca Great britain is england, wales and. This guidance is for placing manufactured products on the market in great britain (gb). The guide is meant for a better understanding of eu product rules and facilitation. Today, the commission published the ‘blue guide on the implementation of the product rules 2022’. How to make sure that your products are properly checked for.. Blue Guide Ukca.
From www.kansascommerce.gov
UK Conformity Assessed Blue Guide Ukca The guide is meant for a better understanding of eu product rules and facilitation. Amongst other additions, the new guide addresses the recent eu market surveillance regulations. This guidance is for placing manufactured products on the market in great britain (gb). The european commission has recently published an updated ‘blue guide: How to make sure that your products are properly. Blue Guide Ukca.
From www.crowcon.com
UKCA Certification Changes T4 and GasPro Blue Guide Ukca Proposed measures to make ukca compliance easier for businesses. Amongst other additions, the new guide addresses the recent eu market surveillance regulations. Today, the commission published the ‘blue guide on the implementation of the product rules 2022’. The ‘blue guide’ is a publication by the european commission that offers ce marking information and advice on the implementation of eu product.. Blue Guide Ukca.
From www.hqts.com
The UKCA Marking Requirements / Testing Guide [2022 Edition] HQTS Blue Guide Ukca This guidance is for placing manufactured products on the market in great britain (gb). To place a ukca marking on a product, manufacturers must ensure that their products meet the relevant uk standards. The ‘blue guide’ is a publication by the european commission that offers ce marking information and advice on the implementation of eu product. Great britain is england,. Blue Guide Ukca.
From www.bvm.co.uk
UKCA Explained BVM Ltd Blue Guide Ukca To place a ukca marking on a product, manufacturers must ensure that their products meet the relevant uk standards. The ‘blue guide’ is a publication by the european commission that offers ce marking information and advice on the implementation of eu product. This guidance is for placing manufactured products on the market in great britain (gb). Amongst other additions, the. Blue Guide Ukca.
From www.beavismorgan.com
UKCA marking Find out if you need to use the UKCA marking and how to Blue Guide Ukca The ‘blue guide’ is a publication by the european commission that offers ce marking information and advice on the implementation of eu product. Relevant sections from version 1.0 have been removed to reflect the. Proposed measures to make ukca compliance easier for businesses. To place a ukca marking on a product, manufacturers must ensure that their products meet the relevant. Blue Guide Ukca.
From www.gov.uk
英國產品符合性(UKCA)標誌規範逐步指南 GOV.UK Blue Guide Ukca The european commission has recently published an updated ‘blue guide: Great britain is england, wales and. Proposed measures to make ukca compliance easier for businesses. Relevant sections from version 1.0 have been removed to reflect the. The ‘blue guide’ is a publication by the european commission that offers ce marking information and advice on the implementation of eu product. Today,. Blue Guide Ukca.
From www.italchamind.org.uk
Step by step guide to the UKCA and UKNI new product conformity marking Blue Guide Ukca Today, the commission published the ‘blue guide on the implementation of the product rules 2022’. This guidance is for placing manufactured products on the market in great britain (gb). To place a ukca marking on a product, manufacturers must ensure that their products meet the relevant uk standards. The european commission has recently published an updated ‘blue guide: The ‘blue. Blue Guide Ukca.
From www.hqts.com
The UKCA Marking Requirements / Testing Guide [2022 Edition] HQTS Blue Guide Ukca The european commission has recently published an updated ‘blue guide: Proposed measures to make ukca compliance easier for businesses. Amongst other additions, the new guide addresses the recent eu market surveillance regulations. The guide is meant for a better understanding of eu product rules and facilitation. This guidance is for placing manufactured products on the market in great britain (gb).. Blue Guide Ukca.
From shirobusiness.com
UKCA Marking Requirements Great Britain Shiro Business Solutions Blue Guide Ukca The ‘blue guide’ is a publication by the european commission that offers ce marking information and advice on the implementation of eu product. Great britain is england, wales and. The guide is meant for a better understanding of eu product rules and facilitation. To place a ukca marking on a product, manufacturers must ensure that their products meet the relevant. Blue Guide Ukca.
From accomplishcompliance.com
UKCA Mark Compliance Blue Guide Ukca To place a ukca marking on a product, manufacturers must ensure that their products meet the relevant uk standards. The european commission has recently published an updated ‘blue guide: Relevant sections from version 1.0 have been removed to reflect the. The ‘blue guide’ is a publication by the european commission that offers ce marking information and advice on the implementation. Blue Guide Ukca.
From www.fira.co.uk
FIRA UKCA Marking Guidance for members updated Blue Guide Ukca Amongst other additions, the new guide addresses the recent eu market surveillance regulations. Great britain is england, wales and. Relevant sections from version 1.0 have been removed to reflect the. Proposed measures to make ukca compliance easier for businesses. How to make sure that your products are properly checked for. Today, the commission published the ‘blue guide on the implementation. Blue Guide Ukca.
From www.bsigroup.com
UKCA resources BSI Blue Guide Ukca To place a ukca marking on a product, manufacturers must ensure that their products meet the relevant uk standards. How to make sure that your products are properly checked for. The european commission has recently published an updated ‘blue guide: The guide is meant for a better understanding of eu product rules and facilitation. This guidance is for placing manufactured. Blue Guide Ukca.