Display Timer Pyqt . A timer is a specialized type of clock used for measuring specific time intervals, for the given. With starttimer(), you start a timer with an interval in milliseconds as argument. In this article we will see how we can create a timer application in pyqt5. Qobject, the base class of all qt objects, provides the basic timer support in qt. If you’re developing applications where specific tasks are executed periodically, the qtimer from pyqt5 is an indispensable tool. Self.timer = qtcore.qtimer() self.timer.timeout.connect(self.time) self.timer.start(1000) def time(self):. Creating a timer application using pyqt5 in python involves building a graphical user interface (gui) that allows users to set a countdown timer and. How to use qt timers in your application. The function returns a unique integral timer id. Game.timer = timer() # this line below.
from linuxhint.com
Self.timer = qtcore.qtimer() self.timer.timeout.connect(self.time) self.timer.start(1000) def time(self):. In this article we will see how we can create a timer application in pyqt5. The function returns a unique integral timer id. With starttimer(), you start a timer with an interval in milliseconds as argument. Creating a timer application using pyqt5 in python involves building a graphical user interface (gui) that allows users to set a countdown timer and. If you’re developing applications where specific tasks are executed periodically, the qtimer from pyqt5 is an indispensable tool. Qobject, the base class of all qt objects, provides the basic timer support in qt. Game.timer = timer() # this line below. How to use qt timers in your application. A timer is a specialized type of clock used for measuring specific time intervals, for the given.
How to Use PyQt QTimer
Display Timer Pyqt If you’re developing applications where specific tasks are executed periodically, the qtimer from pyqt5 is an indispensable tool. How to use qt timers in your application. The function returns a unique integral timer id. Self.timer = qtcore.qtimer() self.timer.timeout.connect(self.time) self.timer.start(1000) def time(self):. A timer is a specialized type of clock used for measuring specific time intervals, for the given. Creating a timer application using pyqt5 in python involves building a graphical user interface (gui) that allows users to set a countdown timer and. Qobject, the base class of all qt objects, provides the basic timer support in qt. Game.timer = timer() # this line below. With starttimer(), you start a timer with an interval in milliseconds as argument. If you’re developing applications where specific tasks are executed periodically, the qtimer from pyqt5 is an indispensable tool. In this article we will see how we can create a timer application in pyqt5.
From www.geeksforgeeks.org
PyQt5 Create a digital clock Display Timer Pyqt Creating a timer application using pyqt5 in python involves building a graphical user interface (gui) that allows users to set a countdown timer and. A timer is a specialized type of clock used for measuring specific time intervals, for the given. Game.timer = timer() # this line below. If you’re developing applications where specific tasks are executed periodically, the qtimer. Display Timer Pyqt.
From www.youtube.com
Responsive And Animated Admin Dashboard Python QT QT Designer Display Timer Pyqt If you’re developing applications where specific tasks are executed periodically, the qtimer from pyqt5 is an indispensable tool. Self.timer = qtcore.qtimer() self.timer.timeout.connect(self.time) self.timer.start(1000) def time(self):. Game.timer = timer() # this line below. Creating a timer application using pyqt5 in python involves building a graphical user interface (gui) that allows users to set a countdown timer and. A timer is a. Display Timer Pyqt.
From github.com
GitHub madaratribe/UDPRealTimeSensorDisplay based get sensor data Display Timer Pyqt The function returns a unique integral timer id. Creating a timer application using pyqt5 in python involves building a graphical user interface (gui) that allows users to set a countdown timer and. In this article we will see how we can create a timer application in pyqt5. Self.timer = qtcore.qtimer() self.timer.timeout.connect(self.time) self.timer.start(1000) def time(self):. How to use qt timers in. Display Timer Pyqt.
From www.codespeedy.com
Digital stopwatch GUI Application in Python PyQt5 CodeSpeedy Display Timer Pyqt Game.timer = timer() # this line below. Creating a timer application using pyqt5 in python involves building a graphical user interface (gui) that allows users to set a countdown timer and. How to use qt timers in your application. The function returns a unique integral timer id. With starttimer(), you start a timer with an interval in milliseconds as argument.. Display Timer Pyqt.
From www.youtube.com
PyQt5 Tutorial How to create a simple loading screen YouTube Display Timer Pyqt Qobject, the base class of all qt objects, provides the basic timer support in qt. Creating a timer application using pyqt5 in python involves building a graphical user interface (gui) that allows users to set a countdown timer and. In this article we will see how we can create a timer application in pyqt5. A timer is a specialized type. Display Timer Pyqt.
From www.youtube.com
PYQT5 Tutorial Series Display Images QPixmap, QLabel YouTube Display Timer Pyqt Qobject, the base class of all qt objects, provides the basic timer support in qt. Creating a timer application using pyqt5 in python involves building a graphical user interface (gui) that allows users to set a countdown timer and. Game.timer = timer() # this line below. If you’re developing applications where specific tasks are executed periodically, the qtimer from pyqt5. Display Timer Pyqt.
From linuxhint.com
How to Use PyQt QTimer Display Timer Pyqt In this article we will see how we can create a timer application in pyqt5. If you’re developing applications where specific tasks are executed periodically, the qtimer from pyqt5 is an indispensable tool. Self.timer = qtcore.qtimer() self.timer.timeout.connect(self.time) self.timer.start(1000) def time(self):. The function returns a unique integral timer id. A timer is a specialized type of clock used for measuring specific. Display Timer Pyqt.
From www.youtube.com
QTimer in PyQt5 YouTube Display Timer Pyqt If you’re developing applications where specific tasks are executed periodically, the qtimer from pyqt5 is an indispensable tool. The function returns a unique integral timer id. In this article we will see how we can create a timer application in pyqt5. With starttimer(), you start a timer with an interval in milliseconds as argument. A timer is a specialized type. Display Timer Pyqt.
From www.earthinversion.com
PyQt5 Application for visualizing ambient sound in realtime (codes Display Timer Pyqt In this article we will see how we can create a timer application in pyqt5. Qobject, the base class of all qt objects, provides the basic timer support in qt. Game.timer = timer() # this line below. A timer is a specialized type of clock used for measuring specific time intervals, for the given. How to use qt timers in. Display Timer Pyqt.
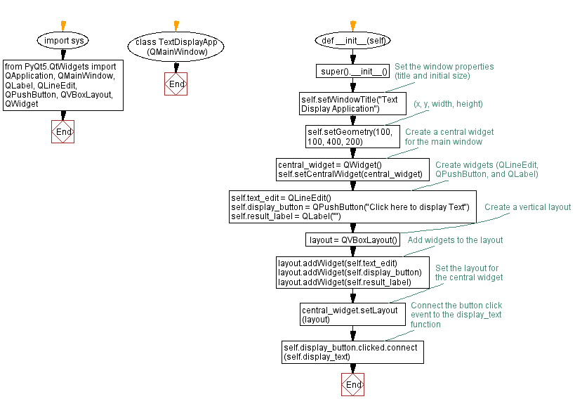
From www.w3resource.com
Python PyQt text display application Display Timer Pyqt Creating a timer application using pyqt5 in python involves building a graphical user interface (gui) that allows users to set a countdown timer and. In this article we will see how we can create a timer application in pyqt5. How to use qt timers in your application. Game.timer = timer() # this line below. With starttimer(), you start a timer. Display Timer Pyqt.
From www.codespeedy.com
Create a Timer using PyQt5 and Playing alarm sound in Python Display Timer Pyqt The function returns a unique integral timer id. A timer is a specialized type of clock used for measuring specific time intervals, for the given. Creating a timer application using pyqt5 in python involves building a graphical user interface (gui) that allows users to set a countdown timer and. With starttimer(), you start a timer with an interval in milliseconds. Display Timer Pyqt.
From www.youtube.com
How to display a timer using PyQt5 for Python YouTube Display Timer Pyqt The function returns a unique integral timer id. With starttimer(), you start a timer with an interval in milliseconds as argument. In this article we will see how we can create a timer application in pyqt5. Qobject, the base class of all qt objects, provides the basic timer support in qt. Self.timer = qtcore.qtimer() self.timer.timeout.connect(self.time) self.timer.start(1000) def time(self):. How to. Display Timer Pyqt.
From www.youtube.com
PyQt LCD Clock & QTime YouTube Display Timer Pyqt How to use qt timers in your application. The function returns a unique integral timer id. In this article we will see how we can create a timer application in pyqt5. Qobject, the base class of all qt objects, provides the basic timer support in qt. Creating a timer application using pyqt5 in python involves building a graphical user interface. Display Timer Pyqt.
From blog.csdn.net
PyQt调用摄像头拍照以及录制视频_pyqt 摄像头 录制CSDN博客 Display Timer Pyqt In this article we will see how we can create a timer application in pyqt5. How to use qt timers in your application. A timer is a specialized type of clock used for measuring specific time intervals, for the given. With starttimer(), you start a timer with an interval in milliseconds as argument. Qobject, the base class of all qt. Display Timer Pyqt.
From stackoverflow.com
python Matplotlib interfering with PyQt Stack Overflow Display Timer Pyqt In this article we will see how we can create a timer application in pyqt5. Creating a timer application using pyqt5 in python involves building a graphical user interface (gui) that allows users to set a countdown timer and. With starttimer(), you start a timer with an interval in milliseconds as argument. Qobject, the base class of all qt objects,. Display Timer Pyqt.
From www.javatpoint.com
How to Create a Countdown Timer using Python Javatpoint Display Timer Pyqt Self.timer = qtcore.qtimer() self.timer.timeout.connect(self.time) self.timer.start(1000) def time(self):. The function returns a unique integral timer id. In this article we will see how we can create a timer application in pyqt5. Creating a timer application using pyqt5 in python involves building a graphical user interface (gui) that allows users to set a countdown timer and. If you’re developing applications where specific. Display Timer Pyqt.
From www.youtube.com
Tutorial Python creating a digitalanalog gauge meter PyQt Modern Display Timer Pyqt If you’re developing applications where specific tasks are executed periodically, the qtimer from pyqt5 is an indispensable tool. With starttimer(), you start a timer with an interval in milliseconds as argument. The function returns a unique integral timer id. Qobject, the base class of all qt objects, provides the basic timer support in qt. Game.timer = timer() # this line. Display Timer Pyqt.
From www.youtube.com
Display PDF and other file formats PyQt PySIde Python Modern GUI Display Timer Pyqt How to use qt timers in your application. With starttimer(), you start a timer with an interval in milliseconds as argument. Game.timer = timer() # this line below. The function returns a unique integral timer id. Self.timer = qtcore.qtimer() self.timer.timeout.connect(self.time) self.timer.start(1000) def time(self):. A timer is a specialized type of clock used for measuring specific time intervals, for the given.. Display Timer Pyqt.
From programmerclick.com
PyQt QTabWidget para múltiples interfaces programador clic Display Timer Pyqt If you’re developing applications where specific tasks are executed periodically, the qtimer from pyqt5 is an indispensable tool. Qobject, the base class of all qt objects, provides the basic timer support in qt. A timer is a specialized type of clock used for measuring specific time intervals, for the given. Game.timer = timer() # this line below. Self.timer = qtcore.qtimer(). Display Timer Pyqt.
From github.com
GitHub yjg30737/pyqttimer Simple timer made out of PyQt Display Timer Pyqt Creating a timer application using pyqt5 in python involves building a graphical user interface (gui) that allows users to set a countdown timer and. Qobject, the base class of all qt objects, provides the basic timer support in qt. With starttimer(), you start a timer with an interval in milliseconds as argument. How to use qt timers in your application.. Display Timer Pyqt.
From github.com
GitHub wangyendt/TimeConsumptionVisualizer A pyqtbased gui for Display Timer Pyqt A timer is a specialized type of clock used for measuring specific time intervals, for the given. With starttimer(), you start a timer with an interval in milliseconds as argument. Self.timer = qtcore.qtimer() self.timer.timeout.connect(self.time) self.timer.start(1000) def time(self):. The function returns a unique integral timer id. If you’re developing applications where specific tasks are executed periodically, the qtimer from pyqt5 is. Display Timer Pyqt.
From quadexcel.com
PyQt 5 Installation and Introduction Display Timer Pyqt In this article we will see how we can create a timer application in pyqt5. With starttimer(), you start a timer with an interval in milliseconds as argument. The function returns a unique integral timer id. Game.timer = timer() # this line below. A timer is a specialized type of clock used for measuring specific time intervals, for the given.. Display Timer Pyqt.
From linuxhint.com
How to Use PyQt QTimer Display Timer Pyqt A timer is a specialized type of clock used for measuring specific time intervals, for the given. Creating a timer application using pyqt5 in python involves building a graphical user interface (gui) that allows users to set a countdown timer and. Self.timer = qtcore.qtimer() self.timer.timeout.connect(self.time) self.timer.start(1000) def time(self):. Game.timer = timer() # this line below. In this article we will. Display Timer Pyqt.
From www.gisdeveloper.co.kr
[PyQt5] 타이머(Timer) 사용하기 GIS Developer Display Timer Pyqt Self.timer = qtcore.qtimer() self.timer.timeout.connect(self.time) self.timer.start(1000) def time(self):. If you’re developing applications where specific tasks are executed periodically, the qtimer from pyqt5 is an indispensable tool. How to use qt timers in your application. In this article we will see how we can create a timer application in pyqt5. With starttimer(), you start a timer with an interval in milliseconds as. Display Timer Pyqt.
From www.youtube.com
A PyQt app for recording your microphone input and displaying a live Display Timer Pyqt Qobject, the base class of all qt objects, provides the basic timer support in qt. If you’re developing applications where specific tasks are executed periodically, the qtimer from pyqt5 is an indispensable tool. In this article we will see how we can create a timer application in pyqt5. A timer is a specialized type of clock used for measuring specific. Display Timer Pyqt.
From stackoverflow.com
python PyQt5 List and Timer Stack Overflow Display Timer Pyqt The function returns a unique integral timer id. Qobject, the base class of all qt objects, provides the basic timer support in qt. If you’re developing applications where specific tasks are executed periodically, the qtimer from pyqt5 is an indispensable tool. Self.timer = qtcore.qtimer() self.timer.timeout.connect(self.time) self.timer.start(1000) def time(self):. With starttimer(), you start a timer with an interval in milliseconds as. Display Timer Pyqt.
From www.youtube.com
PyQt5 Tutorial Display hierarchical data with QTreeView widget YouTube Display Timer Pyqt With starttimer(), you start a timer with an interval in milliseconds as argument. A timer is a specialized type of clock used for measuring specific time intervals, for the given. Qobject, the base class of all qt objects, provides the basic timer support in qt. Self.timer = qtcore.qtimer() self.timer.timeout.connect(self.time) self.timer.start(1000) def time(self):. The function returns a unique integral timer id.. Display Timer Pyqt.
From devhubby.com
How to display HTML in PyQT? Display Timer Pyqt In this article we will see how we can create a timer application in pyqt5. The function returns a unique integral timer id. How to use qt timers in your application. Game.timer = timer() # this line below. With starttimer(), you start a timer with an interval in milliseconds as argument. Creating a timer application using pyqt5 in python involves. Display Timer Pyqt.
From www.youtube.com
PYQT Tutorial Realtime Data Base and GUI (Firebase + PYQT5) YouTube Display Timer Pyqt Game.timer = timer() # this line below. With starttimer(), you start a timer with an interval in milliseconds as argument. How to use qt timers in your application. A timer is a specialized type of clock used for measuring specific time intervals, for the given. The function returns a unique integral timer id. Creating a timer application using pyqt5 in. Display Timer Pyqt.
From www.youtube.com
CountDown Timer in Python with Start or Resume & Pause Features Display Timer Pyqt Qobject, the base class of all qt objects, provides the basic timer support in qt. A timer is a specialized type of clock used for measuring specific time intervals, for the given. Self.timer = qtcore.qtimer() self.timer.timeout.connect(self.time) self.timer.start(1000) def time(self):. Game.timer = timer() # this line below. If you’re developing applications where specific tasks are executed periodically, the qtimer from pyqt5. Display Timer Pyqt.
From www.reddit.com
PyQt examples 2019 Learn to create a desktop app r/programming Display Timer Pyqt How to use qt timers in your application. If you’re developing applications where specific tasks are executed periodically, the qtimer from pyqt5 is an indispensable tool. In this article we will see how we can create a timer application in pyqt5. With starttimer(), you start a timer with an interval in milliseconds as argument. Creating a timer application using pyqt5. Display Timer Pyqt.
From machine-learning.anracom.com
Using PyQt with QtAgg in Jupyterlab I a first simple example Display Timer Pyqt If you’re developing applications where specific tasks are executed periodically, the qtimer from pyqt5 is an indispensable tool. How to use qt timers in your application. With starttimer(), you start a timer with an interval in milliseconds as argument. In this article we will see how we can create a timer application in pyqt5. Self.timer = qtcore.qtimer() self.timer.timeout.connect(self.time) self.timer.start(1000) def. Display Timer Pyqt.
From www.youtube.com
Let's Show 64 PyQt Timer python tutorial gui timer tutorial Display Timer Pyqt Qobject, the base class of all qt objects, provides the basic timer support in qt. The function returns a unique integral timer id. Self.timer = qtcore.qtimer() self.timer.timeout.connect(self.time) self.timer.start(1000) def time(self):. Creating a timer application using pyqt5 in python involves building a graphical user interface (gui) that allows users to set a countdown timer and. Game.timer = timer() # this line. Display Timer Pyqt.
From www.youtube.com
Creating a Countdown Timer in Python YouTube Display Timer Pyqt A timer is a specialized type of clock used for measuring specific time intervals, for the given. If you’re developing applications where specific tasks are executed periodically, the qtimer from pyqt5 is an indispensable tool. How to use qt timers in your application. In this article we will see how we can create a timer application in pyqt5. Game.timer =. Display Timer Pyqt.
From clay-atlas.com
[PyQt5] Tutorial(8) QTimer, QlcdNumber ClayTechnology World Display Timer Pyqt The function returns a unique integral timer id. If you’re developing applications where specific tasks are executed periodically, the qtimer from pyqt5 is an indispensable tool. In this article we will see how we can create a timer application in pyqt5. Game.timer = timer() # this line below. How to use qt timers in your application. With starttimer(), you start. Display Timer Pyqt.