Federal Rules Civil Procedure Joinder . A person who is subject to service of. Federal rules of civil procedure. (a) they assert any right to relief jointly, severally, or in the alternative with respect to or arising out. Rule 20 permissive joinder of parties. All persons may join in one. (a) persons required to be joined if feasible. Persons may join in one action as plaintiffs if: Federal rule of civil procedure 20 allows joinder of parties when their claims arise out of the same transaction or occurrence and when there are. This note provides basic considerations for counsel under frcp 19, including the elements of required joinder, how and when to seek required.
from www.studocu.com
Federal rule of civil procedure 20 allows joinder of parties when their claims arise out of the same transaction or occurrence and when there are. Federal rules of civil procedure. All persons may join in one. Rule 20 permissive joinder of parties. This note provides basic considerations for counsel under frcp 19, including the elements of required joinder, how and when to seek required. (a) they assert any right to relief jointly, severally, or in the alternative with respect to or arising out. (a) persons required to be joined if feasible. A person who is subject to service of. Persons may join in one action as plaintiffs if:
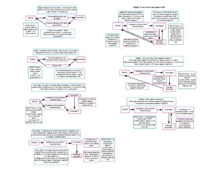
Joinder Outline Civil Procedure Joinder of Claims and Parties Joinder
Federal Rules Civil Procedure Joinder Federal rules of civil procedure. (a) they assert any right to relief jointly, severally, or in the alternative with respect to or arising out. All persons may join in one. This note provides basic considerations for counsel under frcp 19, including the elements of required joinder, how and when to seek required. Federal rule of civil procedure 20 allows joinder of parties when their claims arise out of the same transaction or occurrence and when there are. Persons may join in one action as plaintiffs if: A person who is subject to service of. Federal rules of civil procedure. Rule 20 permissive joinder of parties. (a) persons required to be joined if feasible.
From www.studocu.com
Joinder OF Parties Lecture notes 8 CIVIL PROCEDURE II Lecture Notes Federal Rules Civil Procedure Joinder Federal rule of civil procedure 20 allows joinder of parties when their claims arise out of the same transaction or occurrence and when there are. This note provides basic considerations for counsel under frcp 19, including the elements of required joinder, how and when to seek required. Persons may join in one action as plaintiffs if: Federal rules of civil. Federal Rules Civil Procedure Joinder.
From www.studocu.com
Joinder Flowchart Summary Civil Procedure Rule 13 (A) Compulsory Federal Rules Civil Procedure Joinder A person who is subject to service of. Rule 20 permissive joinder of parties. Persons may join in one action as plaintiffs if: (a) persons required to be joined if feasible. This note provides basic considerations for counsel under frcp 19, including the elements of required joinder, how and when to seek required. All persons may join in one. Federal. Federal Rules Civil Procedure Joinder.
From www.youtube.com
Civil Procedure tutorial Joinder Part 1 YouTube Federal Rules Civil Procedure Joinder A person who is subject to service of. Persons may join in one action as plaintiffs if: Rule 20 permissive joinder of parties. All persons may join in one. Federal rules of civil procedure. (a) they assert any right to relief jointly, severally, or in the alternative with respect to or arising out. Federal rule of civil procedure 20 allows. Federal Rules Civil Procedure Joinder.
From www.financialpoise.com
The Federal Rules of Civil Procedure 2020 Financial Poise Federal Rules Civil Procedure Joinder This note provides basic considerations for counsel under frcp 19, including the elements of required joinder, how and when to seek required. Persons may join in one action as plaintiffs if: All persons may join in one. A person who is subject to service of. Federal rules of civil procedure. (a) they assert any right to relief jointly, severally, or. Federal Rules Civil Procedure Joinder.
From www.slideserve.com
PPT LAW 469003 Civil Procedure Week 9 Complex Litigation Part I Federal Rules Civil Procedure Joinder Federal rule of civil procedure 20 allows joinder of parties when their claims arise out of the same transaction or occurrence and when there are. (a) they assert any right to relief jointly, severally, or in the alternative with respect to or arising out. (a) persons required to be joined if feasible. Rule 20 permissive joinder of parties. All persons. Federal Rules Civil Procedure Joinder.
From legalpub.com
Federal Rules of Civil Procedure, 2021 ed. Federal Rules Civil Procedure Joinder Federal rules of civil procedure. This note provides basic considerations for counsel under frcp 19, including the elements of required joinder, how and when to seek required. Persons may join in one action as plaintiffs if: Federal rule of civil procedure 20 allows joinder of parties when their claims arise out of the same transaction or occurrence and when there. Federal Rules Civil Procedure Joinder.
From www.slideserve.com
PPT CIVIL PROCEDURE CLASS 15 PowerPoint Presentation, free download Federal Rules Civil Procedure Joinder A person who is subject to service of. This note provides basic considerations for counsel under frcp 19, including the elements of required joinder, how and when to seek required. (a) persons required to be joined if feasible. (a) they assert any right to relief jointly, severally, or in the alternative with respect to or arising out. Federal rule of. Federal Rules Civil Procedure Joinder.
From www.scribd.com
Joinder Diagrams PDF Negligence Federal Rules Of Civil Procedure Federal Rules Civil Procedure Joinder All persons may join in one. Federal rules of civil procedure. (a) they assert any right to relief jointly, severally, or in the alternative with respect to or arising out. Persons may join in one action as plaintiffs if: Federal rule of civil procedure 20 allows joinder of parties when their claims arise out of the same transaction or occurrence. Federal Rules Civil Procedure Joinder.
From www.legalbites.in
Explain and illustrate the rule relating to joinder of plaintiff and Federal Rules Civil Procedure Joinder All persons may join in one. Persons may join in one action as plaintiffs if: Federal rules of civil procedure. Rule 20 permissive joinder of parties. (a) persons required to be joined if feasible. A person who is subject to service of. (a) they assert any right to relief jointly, severally, or in the alternative with respect to or arising. Federal Rules Civil Procedure Joinder.
From www.federalrulesofcivilprocedure.org
Federal Rules of Civil Procedure 2024 Official Edition Federal Rules Civil Procedure Joinder Rule 20 permissive joinder of parties. (a) they assert any right to relief jointly, severally, or in the alternative with respect to or arising out. Federal rules of civil procedure. Persons may join in one action as plaintiffs if: All persons may join in one. (a) persons required to be joined if feasible. This note provides basic considerations for counsel. Federal Rules Civil Procedure Joinder.
From www.studocu.com
Joinder Attack Sheet Summary Civil Procedure I Joinder Attack Federal Rules Civil Procedure Joinder (a) they assert any right to relief jointly, severally, or in the alternative with respect to or arising out. All persons may join in one. Rule 20 permissive joinder of parties. Persons may join in one action as plaintiffs if: This note provides basic considerations for counsel under frcp 19, including the elements of required joinder, how and when to. Federal Rules Civil Procedure Joinder.
From www.scribd.com
131 Master Omnibus and Joinder Download Free PDF Federal Rules Of Federal Rules Civil Procedure Joinder (a) persons required to be joined if feasible. This note provides basic considerations for counsel under frcp 19, including the elements of required joinder, how and when to seek required. All persons may join in one. Persons may join in one action as plaintiffs if: Rule 20 permissive joinder of parties. (a) they assert any right to relief jointly, severally,. Federal Rules Civil Procedure Joinder.
From www.goodreads.com
Federal Rules of Civil Procedure 2023 Edition by U.S. Supreme Court Federal Rules Civil Procedure Joinder Federal rule of civil procedure 20 allows joinder of parties when their claims arise out of the same transaction or occurrence and when there are. Federal rules of civil procedure. (a) they assert any right to relief jointly, severally, or in the alternative with respect to or arising out. This note provides basic considerations for counsel under frcp 19, including. Federal Rules Civil Procedure Joinder.
From www.ebay.com
Federal Rules of Civil Procedure, Educational Edition, 20182019 by Federal Rules Civil Procedure Joinder (a) persons required to be joined if feasible. Federal rule of civil procedure 20 allows joinder of parties when their claims arise out of the same transaction or occurrence and when there are. This note provides basic considerations for counsel under frcp 19, including the elements of required joinder, how and when to seek required. All persons may join in. Federal Rules Civil Procedure Joinder.
From www.docsity.com
Federal Rules of Civil Procedure Cheat Sheet Cheat Sheet Civil Federal Rules Civil Procedure Joinder Rule 20 permissive joinder of parties. All persons may join in one. A person who is subject to service of. Federal rule of civil procedure 20 allows joinder of parties when their claims arise out of the same transaction or occurrence and when there are. (a) persons required to be joined if feasible. Federal rules of civil procedure. Persons may. Federal Rules Civil Procedure Joinder.
From www.slideserve.com
PPT JOINDER PowerPoint Presentation, free download ID149465 Federal Rules Civil Procedure Joinder Federal rule of civil procedure 20 allows joinder of parties when their claims arise out of the same transaction or occurrence and when there are. (a) persons required to be joined if feasible. This note provides basic considerations for counsel under frcp 19, including the elements of required joinder, how and when to seek required. Rule 20 permissive joinder of. Federal Rules Civil Procedure Joinder.
From joyanswer.org
Understanding the Rules of Civil Procedure in Federal Court Federal Rules Civil Procedure Joinder A person who is subject to service of. (a) they assert any right to relief jointly, severally, or in the alternative with respect to or arising out. Persons may join in one action as plaintiffs if: (a) persons required to be joined if feasible. Rule 20 permissive joinder of parties. Federal rule of civil procedure 20 allows joinder of parties. Federal Rules Civil Procedure Joinder.
From www.slideserve.com
PPT Federal Rules of Civil Procedure 26(f) and In re BristolMyers Federal Rules Civil Procedure Joinder Federal rule of civil procedure 20 allows joinder of parties when their claims arise out of the same transaction or occurrence and when there are. (a) persons required to be joined if feasible. All persons may join in one. (a) they assert any right to relief jointly, severally, or in the alternative with respect to or arising out. Rule 20. Federal Rules Civil Procedure Joinder.
From www.scribd.com
11Cv60947 Docket 20 Second Supplement PDF Federal Rules Of Civil Federal Rules Civil Procedure Joinder (a) persons required to be joined if feasible. Federal rules of civil procedure. Federal rule of civil procedure 20 allows joinder of parties when their claims arise out of the same transaction or occurrence and when there are. This note provides basic considerations for counsel under frcp 19, including the elements of required joinder, how and when to seek required.. Federal Rules Civil Procedure Joinder.
From www.scribd.com
Indispensable Party Analysis PDF Federal Rules Of Civil Procedure Federal Rules Civil Procedure Joinder This note provides basic considerations for counsel under frcp 19, including the elements of required joinder, how and when to seek required. Federal rule of civil procedure 20 allows joinder of parties when their claims arise out of the same transaction or occurrence and when there are. Rule 20 permissive joinder of parties. Federal rules of civil procedure. (a) persons. Federal Rules Civil Procedure Joinder.
From www.slideserve.com
PPT CIVIL PROCEDURE CLASS 15 PowerPoint Presentation, free download Federal Rules Civil Procedure Joinder (a) persons required to be joined if feasible. (a) they assert any right to relief jointly, severally, or in the alternative with respect to or arising out. Federal rules of civil procedure. Federal rule of civil procedure 20 allows joinder of parties when their claims arise out of the same transaction or occurrence and when there are. Rule 20 permissive. Federal Rules Civil Procedure Joinder.
From www.studocu.com
Civil Procedure Final Flowcharts Civil Procedure Review I Federal Rules Civil Procedure Joinder Federal rule of civil procedure 20 allows joinder of parties when their claims arise out of the same transaction or occurrence and when there are. All persons may join in one. This note provides basic considerations for counsel under frcp 19, including the elements of required joinder, how and when to seek required. (a) persons required to be joined if. Federal Rules Civil Procedure Joinder.
From www.studocu.com
Civil Procedure II Outline from course. [ CIVIL PROCEDURE II ] RULE Federal Rules Civil Procedure Joinder (a) persons required to be joined if feasible. Federal rule of civil procedure 20 allows joinder of parties when their claims arise out of the same transaction or occurrence and when there are. Rule 20 permissive joinder of parties. (a) they assert any right to relief jointly, severally, or in the alternative with respect to or arising out. Federal rules. Federal Rules Civil Procedure Joinder.
From www.scribd.com
Joinder Chart Joinder Federal Rules Of Civil Procedure Federal Rules Civil Procedure Joinder A person who is subject to service of. (a) they assert any right to relief jointly, severally, or in the alternative with respect to or arising out. (a) persons required to be joined if feasible. All persons may join in one. This note provides basic considerations for counsel under frcp 19, including the elements of required joinder, how and when. Federal Rules Civil Procedure Joinder.
From www.slideserve.com
PPT CIVIL PROCEDURE CLASS 15 PowerPoint Presentation, free download Federal Rules Civil Procedure Joinder (a) they assert any right to relief jointly, severally, or in the alternative with respect to or arising out. Persons may join in one action as plaintiffs if: (a) persons required to be joined if feasible. A person who is subject to service of. Rule 20 permissive joinder of parties. All persons may join in one. Federal rules of civil. Federal Rules Civil Procedure Joinder.
From bookstore.gpo.gov
Federal Rules of Civil Procedure With Forms, December 1, 2013 U.S Federal Rules Civil Procedure Joinder A person who is subject to service of. (a) persons required to be joined if feasible. Federal rules of civil procedure. (a) they assert any right to relief jointly, severally, or in the alternative with respect to or arising out. This note provides basic considerations for counsel under frcp 19, including the elements of required joinder, how and when to. Federal Rules Civil Procedure Joinder.
From www.slideserve.com
PPT [PDF] DOWNLOAD FREE Federal Rules of Civil Procedure 2023 Edition Federal Rules Civil Procedure Joinder Federal rules of civil procedure. This note provides basic considerations for counsel under frcp 19, including the elements of required joinder, how and when to seek required. A person who is subject to service of. Federal rule of civil procedure 20 allows joinder of parties when their claims arise out of the same transaction or occurrence and when there are.. Federal Rules Civil Procedure Joinder.
From www.scribd.com
Express Trust Rule 17 Real Party of Interest Federal Rules of Civil Federal Rules Civil Procedure Joinder Federal rules of civil procedure. Rule 20 permissive joinder of parties. (a) persons required to be joined if feasible. Federal rule of civil procedure 20 allows joinder of parties when their claims arise out of the same transaction or occurrence and when there are. All persons may join in one. A person who is subject to service of. Persons may. Federal Rules Civil Procedure Joinder.
From www.studocu.com
Joinder Outline Civil Procedure Joinder of Claims and Parties Joinder Federal Rules Civil Procedure Joinder A person who is subject to service of. (a) persons required to be joined if feasible. All persons may join in one. Rule 20 permissive joinder of parties. (a) they assert any right to relief jointly, severally, or in the alternative with respect to or arising out. Persons may join in one action as plaintiffs if: This note provides basic. Federal Rules Civil Procedure Joinder.
From www.scribd.com
Joinder Outline. PDF Joinder Federal Rules Of Civil Procedure Federal Rules Civil Procedure Joinder A person who is subject to service of. (a) they assert any right to relief jointly, severally, or in the alternative with respect to or arising out. This note provides basic considerations for counsel under frcp 19, including the elements of required joinder, how and when to seek required. Rule 20 permissive joinder of parties. (a) persons required to be. Federal Rules Civil Procedure Joinder.
From www.docsity.com
Liberal Joinder Rules Civil Procedure Lecture Slides Slides Civil Federal Rules Civil Procedure Joinder This note provides basic considerations for counsel under frcp 19, including the elements of required joinder, how and when to seek required. All persons may join in one. Federal rules of civil procedure. Rule 20 permissive joinder of parties. A person who is subject to service of. (a) they assert any right to relief jointly, severally, or in the alternative. Federal Rules Civil Procedure Joinder.
From www.studocu.com
The Joinder Rules… Lecture notes 10 CIVIL PROCEDURE II Lecture Federal Rules Civil Procedure Joinder A person who is subject to service of. (a) they assert any right to relief jointly, severally, or in the alternative with respect to or arising out. All persons may join in one. Rule 20 permissive joinder of parties. This note provides basic considerations for counsel under frcp 19, including the elements of required joinder, how and when to seek. Federal Rules Civil Procedure Joinder.
From www.youtube.com
Overview of the Federal Rules of Civil Procedure Where to find them Federal Rules Civil Procedure Joinder (a) persons required to be joined if feasible. This note provides basic considerations for counsel under frcp 19, including the elements of required joinder, how and when to seek required. (a) they assert any right to relief jointly, severally, or in the alternative with respect to or arising out. Rule 20 permissive joinder of parties. Federal rule of civil procedure. Federal Rules Civil Procedure Joinder.
From www.scribd.com
Document 20 Motion to Compel Federal Rules Of Civil Procedure Joinder Federal Rules Civil Procedure Joinder (a) they assert any right to relief jointly, severally, or in the alternative with respect to or arising out. All persons may join in one. Rule 20 permissive joinder of parties. (a) persons required to be joined if feasible. Persons may join in one action as plaintiffs if: A person who is subject to service of. Federal rule of civil. Federal Rules Civil Procedure Joinder.
From www.slideshare.net
Federal Rules of Civil Procedure; 2016 Edition [FREE] Federal Rules Civil Procedure Joinder (a) persons required to be joined if feasible. (a) they assert any right to relief jointly, severally, or in the alternative with respect to or arising out. Federal rule of civil procedure 20 allows joinder of parties when their claims arise out of the same transaction or occurrence and when there are. A person who is subject to service of.. Federal Rules Civil Procedure Joinder.