What Is Financial Evaluation In Tender . The goal is to identify. Financial evaluation plays a crucial role in assessing the viability and profitability of projects. Read to get a detailed understanding of the tender evaluation method and. All costs are covered in the price offered. Tender proposals submitted by smes are evaluated and marked by a step by step evaluation process. 2.1.1 bid evaluation is the process of assessing bids to identify the most economically advantageous tender (meat) submitted for a. Currency conversions are correct at the time. Since 2016, the world bank’s procurement framework has enabled borrowers to use rated criteria to evaluate nonprice factors such as. Tender evaluation is the process organizations use to assess and compare supplier bids. The technical evaluation ensures that the chosen supplier possesses the necessary expertise and resources to successfully. It involves analyzing various financial.
from studylib.net
Tender proposals submitted by smes are evaluated and marked by a step by step evaluation process. The technical evaluation ensures that the chosen supplier possesses the necessary expertise and resources to successfully. Currency conversions are correct at the time. Since 2016, the world bank’s procurement framework has enabled borrowers to use rated criteria to evaluate nonprice factors such as. Financial evaluation plays a crucial role in assessing the viability and profitability of projects. Tender evaluation is the process organizations use to assess and compare supplier bids. Read to get a detailed understanding of the tender evaluation method and. It involves analyzing various financial. 2.1.1 bid evaluation is the process of assessing bids to identify the most economically advantageous tender (meat) submitted for a. All costs are covered in the price offered.
Tender Evaluation
What Is Financial Evaluation In Tender Tender evaluation is the process organizations use to assess and compare supplier bids. 2.1.1 bid evaluation is the process of assessing bids to identify the most economically advantageous tender (meat) submitted for a. The goal is to identify. Tender proposals submitted by smes are evaluated and marked by a step by step evaluation process. Read to get a detailed understanding of the tender evaluation method and. Since 2016, the world bank’s procurement framework has enabled borrowers to use rated criteria to evaluate nonprice factors such as. Currency conversions are correct at the time. All costs are covered in the price offered. Financial evaluation plays a crucial role in assessing the viability and profitability of projects. The technical evaluation ensures that the chosen supplier possesses the necessary expertise and resources to successfully. Tender evaluation is the process organizations use to assess and compare supplier bids. It involves analyzing various financial.
From www.slideshare.net
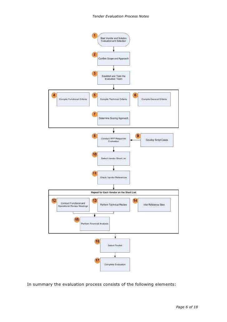
Tender Evaluation Process Notes What Is Financial Evaluation In Tender Financial evaluation plays a crucial role in assessing the viability and profitability of projects. Since 2016, the world bank’s procurement framework has enabled borrowers to use rated criteria to evaluate nonprice factors such as. It involves analyzing various financial. The technical evaluation ensures that the chosen supplier possesses the necessary expertise and resources to successfully. Tender proposals submitted by smes. What Is Financial Evaluation In Tender.
From www.buysampleforms.com
Printable Tender Evaluation Form Template in Word Doc What Is Financial Evaluation In Tender Financial evaluation plays a crucial role in assessing the viability and profitability of projects. All costs are covered in the price offered. Since 2016, the world bank’s procurement framework has enabled borrowers to use rated criteria to evaluate nonprice factors such as. 2.1.1 bid evaluation is the process of assessing bids to identify the most economically advantageous tender (meat) submitted. What Is Financial Evaluation In Tender.
From studylib.net
results of evaluation report of tender no spp 01 What Is Financial Evaluation In Tender 2.1.1 bid evaluation is the process of assessing bids to identify the most economically advantageous tender (meat) submitted for a. Tender evaluation is the process organizations use to assess and compare supplier bids. All costs are covered in the price offered. The goal is to identify. The technical evaluation ensures that the chosen supplier possesses the necessary expertise and resources. What Is Financial Evaluation In Tender.
From vdocuments.mx
DRAFT TENDER EVALUATION MODEL Residents TENDER TENDER EVALUATION What Is Financial Evaluation In Tender Currency conversions are correct at the time. Tender proposals submitted by smes are evaluated and marked by a step by step evaluation process. All costs are covered in the price offered. 2.1.1 bid evaluation is the process of assessing bids to identify the most economically advantageous tender (meat) submitted for a. Read to get a detailed understanding of the tender. What Is Financial Evaluation In Tender.
From blog.tatanexarc.com
How is tender evaluation done Process and how it works What Is Financial Evaluation In Tender Read to get a detailed understanding of the tender evaluation method and. The technical evaluation ensures that the chosen supplier possesses the necessary expertise and resources to successfully. 2.1.1 bid evaluation is the process of assessing bids to identify the most economically advantageous tender (meat) submitted for a. Tender proposals submitted by smes are evaluated and marked by a step. What Is Financial Evaluation In Tender.
From www.linkedin.com
How tender evaluation process works? What Is Financial Evaluation In Tender Tender evaluation is the process organizations use to assess and compare supplier bids. Tender proposals submitted by smes are evaluated and marked by a step by step evaluation process. The technical evaluation ensures that the chosen supplier possesses the necessary expertise and resources to successfully. The goal is to identify. 2.1.1 bid evaluation is the process of assessing bids to. What Is Financial Evaluation In Tender.
From studylib.net
Tender Evaluation What Is Financial Evaluation In Tender It involves analyzing various financial. The goal is to identify. Tender proposals submitted by smes are evaluated and marked by a step by step evaluation process. All costs are covered in the price offered. Read to get a detailed understanding of the tender evaluation method and. The technical evaluation ensures that the chosen supplier possesses the necessary expertise and resources. What Is Financial Evaluation In Tender.
From www.allbusinesstemplates.com
Tender Evaluation Templates at What Is Financial Evaluation In Tender Read to get a detailed understanding of the tender evaluation method and. 2.1.1 bid evaluation is the process of assessing bids to identify the most economically advantageous tender (meat) submitted for a. All costs are covered in the price offered. The goal is to identify. Tender proposals submitted by smes are evaluated and marked by a step by step evaluation. What Is Financial Evaluation In Tender.
From www.slideserve.com
PPT PRESENTATION ON TENDERING REQUIREMENTS PowerPoint Presentation What Is Financial Evaluation In Tender All costs are covered in the price offered. 2.1.1 bid evaluation is the process of assessing bids to identify the most economically advantageous tender (meat) submitted for a. Since 2016, the world bank’s procurement framework has enabled borrowers to use rated criteria to evaluate nonprice factors such as. The technical evaluation ensures that the chosen supplier possesses the necessary expertise. What Is Financial Evaluation In Tender.
From bidhive.com
The Importance of NonPrice Criteria in a Tender Bidhive What Is Financial Evaluation In Tender Read to get a detailed understanding of the tender evaluation method and. Currency conversions are correct at the time. It involves analyzing various financial. Tender evaluation is the process organizations use to assess and compare supplier bids. All costs are covered in the price offered. Tender proposals submitted by smes are evaluated and marked by a step by step evaluation. What Is Financial Evaluation In Tender.
From studylib.net
Open Tender Evaluation Guide What Is Financial Evaluation In Tender Since 2016, the world bank’s procurement framework has enabled borrowers to use rated criteria to evaluate nonprice factors such as. Financial evaluation plays a crucial role in assessing the viability and profitability of projects. The technical evaluation ensures that the chosen supplier possesses the necessary expertise and resources to successfully. Read to get a detailed understanding of the tender evaluation. What Is Financial Evaluation In Tender.
From www.youtube.com
Tender Evaluation process YouTube What Is Financial Evaluation In Tender Read to get a detailed understanding of the tender evaluation method and. 2.1.1 bid evaluation is the process of assessing bids to identify the most economically advantageous tender (meat) submitted for a. Currency conversions are correct at the time. Since 2016, the world bank’s procurement framework has enabled borrowers to use rated criteria to evaluate nonprice factors such as. Tender. What Is Financial Evaluation In Tender.
From www.zemaitis-uk.com
Tender Process & Procurement Explained Tendering Process Guide What Is Financial Evaluation In Tender The goal is to identify. All costs are covered in the price offered. 2.1.1 bid evaluation is the process of assessing bids to identify the most economically advantageous tender (meat) submitted for a. Read to get a detailed understanding of the tender evaluation method and. Tender evaluation is the process organizations use to assess and compare supplier bids. Currency conversions. What Is Financial Evaluation In Tender.
From www.otherarticles.com
All You Need To Know About Tender Evaluation Society What Is Financial Evaluation In Tender Financial evaluation plays a crucial role in assessing the viability and profitability of projects. Read to get a detailed understanding of the tender evaluation method and. Tender proposals submitted by smes are evaluated and marked by a step by step evaluation process. Tender evaluation is the process organizations use to assess and compare supplier bids. All costs are covered in. What Is Financial Evaluation In Tender.
From www.zemaitis-uk.com
Understanding Tender Evaluation Criteria & How to Use Them What Is Financial Evaluation In Tender 2.1.1 bid evaluation is the process of assessing bids to identify the most economically advantageous tender (meat) submitted for a. Tender evaluation is the process organizations use to assess and compare supplier bids. It involves analyzing various financial. The goal is to identify. Since 2016, the world bank’s procurement framework has enabled borrowers to use rated criteria to evaluate nonprice. What Is Financial Evaluation In Tender.
From thetenderteam.com.au
Tender Evaluation Criteria The Tender Team What Is Financial Evaluation In Tender 2.1.1 bid evaluation is the process of assessing bids to identify the most economically advantageous tender (meat) submitted for a. Read to get a detailed understanding of the tender evaluation method and. The goal is to identify. Currency conversions are correct at the time. All costs are covered in the price offered. Tender evaluation is the process organizations use to. What Is Financial Evaluation In Tender.
From www.slideserve.com
PPT Tender Evaluation PowerPoint Presentation, free download ID4825299 What Is Financial Evaluation In Tender Currency conversions are correct at the time. The technical evaluation ensures that the chosen supplier possesses the necessary expertise and resources to successfully. 2.1.1 bid evaluation is the process of assessing bids to identify the most economically advantageous tender (meat) submitted for a. Financial evaluation plays a crucial role in assessing the viability and profitability of projects. Tender proposals submitted. What Is Financial Evaluation In Tender.
From gbu-taganskij.ru
Tender In Finance Definition How It Works, With Example, 43 OFF What Is Financial Evaluation In Tender Read to get a detailed understanding of the tender evaluation method and. Financial evaluation plays a crucial role in assessing the viability and profitability of projects. The technical evaluation ensures that the chosen supplier possesses the necessary expertise and resources to successfully. It involves analyzing various financial. Tender evaluation is the process organizations use to assess and compare supplier bids.. What Is Financial Evaluation In Tender.
From www.slideshare.net
Tender Evaluation Process Notes What Is Financial Evaluation In Tender All costs are covered in the price offered. It involves analyzing various financial. The technical evaluation ensures that the chosen supplier possesses the necessary expertise and resources to successfully. The goal is to identify. Read to get a detailed understanding of the tender evaluation method and. Tender proposals submitted by smes are evaluated and marked by a step by step. What Is Financial Evaluation In Tender.
From www.slideserve.com
PPT MINISTRY OF FINANCE AND THE ECONOMY PowerPoint Presentation, free What Is Financial Evaluation In Tender 2.1.1 bid evaluation is the process of assessing bids to identify the most economically advantageous tender (meat) submitted for a. Tender evaluation is the process organizations use to assess and compare supplier bids. All costs are covered in the price offered. Read to get a detailed understanding of the tender evaluation method and. Currency conversions are correct at the time.. What Is Financial Evaluation In Tender.
From www.slideserve.com
PPT Tender Evaluation PowerPoint Presentation, free download ID4825299 What Is Financial Evaluation In Tender Tender evaluation is the process organizations use to assess and compare supplier bids. It involves analyzing various financial. Tender proposals submitted by smes are evaluated and marked by a step by step evaluation process. Currency conversions are correct at the time. The technical evaluation ensures that the chosen supplier possesses the necessary expertise and resources to successfully. All costs are. What Is Financial Evaluation In Tender.
From www.sampletemplates.com
FREE 13+ Sample Tender in PDF What Is Financial Evaluation In Tender Read to get a detailed understanding of the tender evaluation method and. Tender evaluation is the process organizations use to assess and compare supplier bids. 2.1.1 bid evaluation is the process of assessing bids to identify the most economically advantageous tender (meat) submitted for a. Since 2016, the world bank’s procurement framework has enabled borrowers to use rated criteria to. What Is Financial Evaluation In Tender.
From www.editableforms.com
Tender Evaluation Form Editable PDF Forms What Is Financial Evaluation In Tender Tender proposals submitted by smes are evaluated and marked by a step by step evaluation process. It involves analyzing various financial. The technical evaluation ensures that the chosen supplier possesses the necessary expertise and resources to successfully. The goal is to identify. Since 2016, the world bank’s procurement framework has enabled borrowers to use rated criteria to evaluate nonprice factors. What Is Financial Evaluation In Tender.
From www.scribd.com
Tender Evaluation Template.xls Economies Business What Is Financial Evaluation In Tender The goal is to identify. Read to get a detailed understanding of the tender evaluation method and. The technical evaluation ensures that the chosen supplier possesses the necessary expertise and resources to successfully. Since 2016, the world bank’s procurement framework has enabled borrowers to use rated criteria to evaluate nonprice factors such as. All costs are covered in the price. What Is Financial Evaluation In Tender.
From www.yumpu.com
ANNEX 7 TECHNICAL BID EVALUATION CRITERIA What Is Financial Evaluation In Tender Tender evaluation is the process organizations use to assess and compare supplier bids. Currency conversions are correct at the time. Read to get a detailed understanding of the tender evaluation method and. The technical evaluation ensures that the chosen supplier possesses the necessary expertise and resources to successfully. Tender proposals submitted by smes are evaluated and marked by a step. What Is Financial Evaluation In Tender.
From www.slideserve.com
PPT Tender Evaluation PowerPoint Presentation, free download ID4825299 What Is Financial Evaluation In Tender Tender evaluation is the process organizations use to assess and compare supplier bids. All costs are covered in the price offered. The technical evaluation ensures that the chosen supplier possesses the necessary expertise and resources to successfully. 2.1.1 bid evaluation is the process of assessing bids to identify the most economically advantageous tender (meat) submitted for a. Read to get. What Is Financial Evaluation In Tender.
From www.slideshare.net
Tender Evaluation Process Notes What Is Financial Evaluation In Tender The goal is to identify. The technical evaluation ensures that the chosen supplier possesses the necessary expertise and resources to successfully. Since 2016, the world bank’s procurement framework has enabled borrowers to use rated criteria to evaluate nonprice factors such as. Tender proposals submitted by smes are evaluated and marked by a step by step evaluation process. Currency conversions are. What Is Financial Evaluation In Tender.
From www.slideshare.net
Tender Evaluation Process Notes What Is Financial Evaluation In Tender The goal is to identify. 2.1.1 bid evaluation is the process of assessing bids to identify the most economically advantageous tender (meat) submitted for a. Tender proposals submitted by smes are evaluated and marked by a step by step evaluation process. Read to get a detailed understanding of the tender evaluation method and. It involves analyzing various financial. Since 2016,. What Is Financial Evaluation In Tender.
From www.slideserve.com
PPT Tender Evaluation PowerPoint Presentation, free download ID4825299 What Is Financial Evaluation In Tender 2.1.1 bid evaluation is the process of assessing bids to identify the most economically advantageous tender (meat) submitted for a. Read to get a detailed understanding of the tender evaluation method and. Currency conversions are correct at the time. It involves analyzing various financial. Tender proposals submitted by smes are evaluated and marked by a step by step evaluation process.. What Is Financial Evaluation In Tender.
From www.bestpracticegroup.com
How to create an evaluation framework for procurement tenders What Is Financial Evaluation In Tender Currency conversions are correct at the time. 2.1.1 bid evaluation is the process of assessing bids to identify the most economically advantageous tender (meat) submitted for a. Since 2016, the world bank’s procurement framework has enabled borrowers to use rated criteria to evaluate nonprice factors such as. Tender evaluation is the process organizations use to assess and compare supplier bids.. What Is Financial Evaluation In Tender.
From studylib.net
Tender report template What Is Financial Evaluation In Tender Tender proposals submitted by smes are evaluated and marked by a step by step evaluation process. All costs are covered in the price offered. Tender evaluation is the process organizations use to assess and compare supplier bids. Currency conversions are correct at the time. Read to get a detailed understanding of the tender evaluation method and. Since 2016, the world. What Is Financial Evaluation In Tender.
From www.researchgate.net
shows the conventional work flow of the tender evaluation process. The What Is Financial Evaluation In Tender Tender evaluation is the process organizations use to assess and compare supplier bids. Since 2016, the world bank’s procurement framework has enabled borrowers to use rated criteria to evaluate nonprice factors such as. The goal is to identify. Read to get a detailed understanding of the tender evaluation method and. It involves analyzing various financial. 2.1.1 bid evaluation is the. What Is Financial Evaluation In Tender.
From scale.co.ke
To Win New Tenders, Show Evidence of Similar Work Done Scale Blog What Is Financial Evaluation In Tender Since 2016, the world bank’s procurement framework has enabled borrowers to use rated criteria to evaluate nonprice factors such as. The goal is to identify. All costs are covered in the price offered. 2.1.1 bid evaluation is the process of assessing bids to identify the most economically advantageous tender (meat) submitted for a. It involves analyzing various financial. Read to. What Is Financial Evaluation In Tender.
From www.scribd.com
Tender Evaluation Template PDF Auditor's Report Small And Medium What Is Financial Evaluation In Tender The goal is to identify. 2.1.1 bid evaluation is the process of assessing bids to identify the most economically advantageous tender (meat) submitted for a. Since 2016, the world bank’s procurement framework has enabled borrowers to use rated criteria to evaluate nonprice factors such as. The technical evaluation ensures that the chosen supplier possesses the necessary expertise and resources to. What Is Financial Evaluation In Tender.
From slideplayer.com
TENDER EVALUATION lesson 7 ppt download What Is Financial Evaluation In Tender All costs are covered in the price offered. Since 2016, the world bank’s procurement framework has enabled borrowers to use rated criteria to evaluate nonprice factors such as. Read to get a detailed understanding of the tender evaluation method and. Financial evaluation plays a crucial role in assessing the viability and profitability of projects. 2.1.1 bid evaluation is the process. What Is Financial Evaluation In Tender.