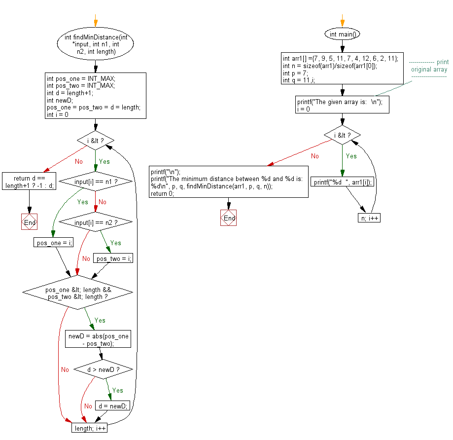
Minimum Distance Between Two Arrays . The distance between two array values is the number of indices between them. One approach to find the minimum distance between any two equal elements in an array is to compare each element with all the. The minimum element 1 occurs at indexes: The distance value is defined as the. Given two integer arrays arr1 and arr2, and the integer d, return the distance value between the two arrays. The minimum element 1 occurs at indexes: I am trying to find the shortest distance between two sets of arrays. If no such value exists,. Minimum distance in an array. Arr[] = {5, 1, 2, 3, 4, 1, 2, 1} output : You are given an array a, of n elements. Find the minimum distance between any two occurrences of the minimum integer in the array. Find the minimum distance between any two occurrences of the minimum integer in the array. Arr[] = {5, 1, 2, 3, 4, 1, 2, 1} output : Given , find the minimum distance between any pair of equal elements in the array.
from dxouajpfh.blob.core.windows.net
Given , find the minimum distance between any pair of equal elements in the array. One approach to find the minimum distance between any two equal elements in an array is to compare each element with all the. Arr[] = {5, 1, 2, 3, 4, 1, 2, 1} output : If no such value exists,. Find the minimum distance between any two occurrences of the minimum integer in the array. Find the minimum distance between any two occurrences of the minimum integer in the array. I am trying to find the shortest distance between two sets of arrays. Arr[] = {5, 1, 2, 3, 4, 1, 2, 1} output : The minimum element 1 occurs at indexes: Given two integer arrays arr1 and arr2, and the integer d, return the distance value between the two arrays.
What Is The Minimum Distance at Darryl Blue blog
Minimum Distance Between Two Arrays Find the minimum distance between any two occurrences of the minimum integer in the array. The minimum element 1 occurs at indexes: The minimum element 1 occurs at indexes: Find the minimum distance between any two occurrences of the minimum integer in the array. If no such value exists,. Find the minimum distance between any two occurrences of the minimum integer in the array. Arr[] = {5, 1, 2, 3, 4, 1, 2, 1} output : Minimum distance in an array. Arr[] = {5, 1, 2, 3, 4, 1, 2, 1} output : The distance between two array values is the number of indices between them. The distance value is defined as the. Given , find the minimum distance between any pair of equal elements in the array. I am trying to find the shortest distance between two sets of arrays. Given two integer arrays arr1 and arr2, and the integer d, return the distance value between the two arrays. You are given an array a, of n elements. One approach to find the minimum distance between any two equal elements in an array is to compare each element with all the.
From sk19math.blogspot.com
Minimum Distance Between Two Parallel Lines Math Concepts Explained Minimum Distance Between Two Arrays Arr[] = {5, 1, 2, 3, 4, 1, 2, 1} output : Arr[] = {5, 1, 2, 3, 4, 1, 2, 1} output : Minimum distance in an array. The distance between two array values is the number of indices between them. The minimum element 1 occurs at indexes: Find the minimum distance between any two occurrences of the minimum. Minimum Distance Between Two Arrays.
From www.chegg.com
Solved In this project you will find the minimum distance Minimum Distance Between Two Arrays One approach to find the minimum distance between any two equal elements in an array is to compare each element with all the. I am trying to find the shortest distance between two sets of arrays. The minimum element 1 occurs at indexes: Given two integer arrays arr1 and arr2, and the integer d, return the distance value between the. Minimum Distance Between Two Arrays.
From www.youtube.com
MATLAB Tutorial Matlab Programming Distance between two points Minimum Distance Between Two Arrays If no such value exists,. The minimum element 1 occurs at indexes: I am trying to find the shortest distance between two sets of arrays. Given , find the minimum distance between any pair of equal elements in the array. Given two integer arrays arr1 and arr2, and the integer d, return the distance value between the two arrays. One. Minimum Distance Between Two Arrays.
From tutorialcup.com
Find the minimum distance between two numbers TutorialCup Minimum Distance Between Two Arrays Arr[] = {5, 1, 2, 3, 4, 1, 2, 1} output : I am trying to find the shortest distance between two sets of arrays. Find the minimum distance between any two occurrences of the minimum integer in the array. Given two integer arrays arr1 and arr2, and the integer d, return the distance value between the two arrays. The. Minimum Distance Between Two Arrays.
From byjus.com
Find the minimum distance between the curves y^2=4x and x^2+y^2 12x+31 Minimum Distance Between Two Arrays The distance between two array values is the number of indices between them. Given two integer arrays arr1 and arr2, and the integer d, return the distance value between the two arrays. If no such value exists,. Find the minimum distance between any two occurrences of the minimum integer in the array. I am trying to find the shortest distance. Minimum Distance Between Two Arrays.
From www.youtube.com
Find The Minimum Distance Between Two Different Numbers In An Array C Minimum Distance Between Two Arrays The distance value is defined as the. One approach to find the minimum distance between any two equal elements in an array is to compare each element with all the. Minimum distance in an array. Arr[] = {5, 1, 2, 3, 4, 1, 2, 1} output : Given , find the minimum distance between any pair of equal elements in. Minimum Distance Between Two Arrays.
From www.tpsearchtool.com
How To Find The Minimum Difference Between Two Elements Of Array In Images Minimum Distance Between Two Arrays The minimum element 1 occurs at indexes: One approach to find the minimum distance between any two equal elements in an array is to compare each element with all the. Find the minimum distance between any two occurrences of the minimum integer in the array. You are given an array a, of n elements. Arr[] = {5, 1, 2, 3,. Minimum Distance Between Two Arrays.
From funcodepro.blogspot.com
Find the minimum distance between two numbers ProgrammingFunCodePro Minimum Distance Between Two Arrays I am trying to find the shortest distance between two sets of arrays. If no such value exists,. One approach to find the minimum distance between any two equal elements in an array is to compare each element with all the. The minimum element 1 occurs at indexes: The minimum element 1 occurs at indexes: Given two integer arrays arr1. Minimum Distance Between Two Arrays.
From www.youtube.com
How to Solve "1385 Find the Distance Value Between Two Arrays" on Minimum Distance Between Two Arrays You are given an array a, of n elements. The distance value is defined as the. I am trying to find the shortest distance between two sets of arrays. The distance between two array values is the number of indices between them. Given two integer arrays arr1 and arr2, and the integer d, return the distance value between the two. Minimum Distance Between Two Arrays.
From www.chegg.com
Solved Use the Minimum Distance Measure to find the distance Minimum Distance Between Two Arrays Find the minimum distance between any two occurrences of the minimum integer in the array. The minimum element 1 occurs at indexes: Given , find the minimum distance between any pair of equal elements in the array. If no such value exists,. The distance between two array values is the number of indices between them. Arr[] = {5, 1, 2,. Minimum Distance Between Two Arrays.
From dxouajpfh.blob.core.windows.net
What Is The Minimum Distance at Darryl Blue blog Minimum Distance Between Two Arrays I am trying to find the shortest distance between two sets of arrays. The distance value is defined as the. Minimum distance in an array. If no such value exists,. One approach to find the minimum distance between any two equal elements in an array is to compare each element with all the. Find the minimum distance between any two. Minimum Distance Between Two Arrays.
From www.youtube.com
Minimum distance between two numbers in given Array in Minimum Distance Between Two Arrays You are given an array a, of n elements. The minimum element 1 occurs at indexes: The distance between two array values is the number of indices between them. Arr[] = {5, 1, 2, 3, 4, 1, 2, 1} output : Find the minimum distance between any two occurrences of the minimum integer in the array. One approach to find. Minimum Distance Between Two Arrays.
From www.researchgate.net
Geometrical configuration of one of the array deployed during the Annot Minimum Distance Between Two Arrays You are given an array a, of n elements. I am trying to find the shortest distance between two sets of arrays. Given two integer arrays arr1 and arr2, and the integer d, return the distance value between the two arrays. Given , find the minimum distance between any pair of equal elements in the array. The minimum element 1. Minimum Distance Between Two Arrays.
From datascienceparichay.com
Python Get Intersection of Two Numpy Arrays Data Science Parichay Minimum Distance Between Two Arrays Given two integer arrays arr1 and arr2, and the integer d, return the distance value between the two arrays. I am trying to find the shortest distance between two sets of arrays. The minimum element 1 occurs at indexes: One approach to find the minimum distance between any two equal elements in an array is to compare each element with. Minimum Distance Between Two Arrays.
From stackoverflow.com
python Minimum distance between 2 unequal sets of points Stack Overflow Minimum Distance Between Two Arrays The minimum element 1 occurs at indexes: The minimum element 1 occurs at indexes: One approach to find the minimum distance between any two equal elements in an array is to compare each element with all the. Given , find the minimum distance between any pair of equal elements in the array. Arr[] = {5, 1, 2, 3, 4, 1,. Minimum Distance Between Two Arrays.
From www.youtube.com
Optimization Find The Minimum Distance Between Two Graphs YouTube Minimum Distance Between Two Arrays Minimum distance in an array. I am trying to find the shortest distance between two sets of arrays. Find the minimum distance between any two occurrences of the minimum integer in the array. If no such value exists,. Arr[] = {5, 1, 2, 3, 4, 1, 2, 1} output : The minimum element 1 occurs at indexes: The distance value. Minimum Distance Between Two Arrays.
From stackoverflow.com
algorithm minimum time to change arrays to make sums of two arrays Minimum Distance Between Two Arrays Arr[] = {5, 1, 2, 3, 4, 1, 2, 1} output : The minimum element 1 occurs at indexes: Find the minimum distance between any two occurrences of the minimum integer in the array. Find the minimum distance between any two occurrences of the minimum integer in the array. Minimum distance in an array. Arr[] = {5, 1, 2, 3,. Minimum Distance Between Two Arrays.
From tutorialcup.com
Find the Distance Value Between Two Arrays Leetcode Solution TutorialCup Minimum Distance Between Two Arrays You are given an array a, of n elements. Given , find the minimum distance between any pair of equal elements in the array. The minimum element 1 occurs at indexes: Find the minimum distance between any two occurrences of the minimum integer in the array. One approach to find the minimum distance between any two equal elements in an. Minimum Distance Between Two Arrays.
From www.researchgate.net
Minimum distance between two atoms as function of the energy of their Minimum Distance Between Two Arrays Given , find the minimum distance between any pair of equal elements in the array. The minimum element 1 occurs at indexes: Arr[] = {5, 1, 2, 3, 4, 1, 2, 1} output : Find the minimum distance between any two occurrences of the minimum integer in the array. Given two integer arrays arr1 and arr2, and the integer d,. Minimum Distance Between Two Arrays.
From stackoverflow.com
python How can the Euclidean distance be calculated with NumPy Minimum Distance Between Two Arrays Arr[] = {5, 1, 2, 3, 4, 1, 2, 1} output : You are given an array a, of n elements. The distance value is defined as the. The minimum element 1 occurs at indexes: Arr[] = {5, 1, 2, 3, 4, 1, 2, 1} output : The minimum element 1 occurs at indexes: Given two integer arrays arr1 and. Minimum Distance Between Two Arrays.
From copyprogramming.com
To find minimum distance between two curves Minimum Distance Between Two Arrays You are given an array a, of n elements. Minimum distance in an array. If no such value exists,. The minimum element 1 occurs at indexes: The minimum element 1 occurs at indexes: One approach to find the minimum distance between any two equal elements in an array is to compare each element with all the. Given two integer arrays. Minimum Distance Between Two Arrays.
From www.chegg.com
Solved WS19.5. Distance between Two Arrays Write a function Minimum Distance Between Two Arrays Given two integer arrays arr1 and arr2, and the integer d, return the distance value between the two arrays. Find the minimum distance between any two occurrences of the minimum integer in the array. One approach to find the minimum distance between any two equal elements in an array is to compare each element with all the. I am trying. Minimum Distance Between Two Arrays.
From tutorialcup.com
Find minimum distance between two numbers in an array Minimum Distance Between Two Arrays I am trying to find the shortest distance between two sets of arrays. The minimum element 1 occurs at indexes: Minimum distance in an array. The minimum element 1 occurs at indexes: Find the minimum distance between any two occurrences of the minimum integer in the array. Arr[] = {5, 1, 2, 3, 4, 1, 2, 1} output : If. Minimum Distance Between Two Arrays.
From stackoverflow.com
python Minimum distance between 2 unequal sets of points Stack Overflow Minimum Distance Between Two Arrays The distance value is defined as the. The distance between two array values is the number of indices between them. Find the minimum distance between any two occurrences of the minimum integer in the array. If no such value exists,. Find the minimum distance between any two occurrences of the minimum integer in the array. Arr[] = {5, 1, 2,. Minimum Distance Between Two Arrays.
From demonstrations.wolfram.com
Minimum Distance between Two Circles in 3D Wolfram Demonstrations Project Minimum Distance Between Two Arrays Given two integer arrays arr1 and arr2, and the integer d, return the distance value between the two arrays. Minimum distance in an array. If no such value exists,. Arr[] = {5, 1, 2, 3, 4, 1, 2, 1} output : Find the minimum distance between any two occurrences of the minimum integer in the array. I am trying to. Minimum Distance Between Two Arrays.
From math.stackexchange.com
geometry Find the minimum distance between two points in and 3D Minimum Distance Between Two Arrays The distance value is defined as the. Given two integer arrays arr1 and arr2, and the integer d, return the distance value between the two arrays. Arr[] = {5, 1, 2, 3, 4, 1, 2, 1} output : Find the minimum distance between any two occurrences of the minimum integer in the array. The distance between two array values is. Minimum Distance Between Two Arrays.
From www.youtube.com
What is minimum vertical distance between 2 parabolas y= x^2 +1, y= x Minimum Distance Between Two Arrays Arr[] = {5, 1, 2, 3, 4, 1, 2, 1} output : You are given an array a, of n elements. One approach to find the minimum distance between any two equal elements in an array is to compare each element with all the. The distance between two array values is the number of indices between them. Find the minimum. Minimum Distance Between Two Arrays.
From www.w3resource.com
C Find the minimum distance between two numbers in a array Minimum Distance Between Two Arrays Given two integer arrays arr1 and arr2, and the integer d, return the distance value between the two arrays. Find the minimum distance between any two occurrences of the minimum integer in the array. The minimum element 1 occurs at indexes: The distance value is defined as the. You are given an array a, of n elements. The distance between. Minimum Distance Between Two Arrays.
From www.youtube.com
Finding the minimum distance between two curves using Excel YouTube Minimum Distance Between Two Arrays The minimum element 1 occurs at indexes: Given two integer arrays arr1 and arr2, and the integer d, return the distance value between the two arrays. One approach to find the minimum distance between any two equal elements in an array is to compare each element with all the. You are given an array a, of n elements. I am. Minimum Distance Between Two Arrays.
From www.youtube.com
FIND THE MINIMUM DISTANCE BETWEEN TWO ARRAYS / DATA STRUCTURE Minimum Distance Between Two Arrays The distance between two array values is the number of indices between them. The distance value is defined as the. Find the minimum distance between any two occurrences of the minimum integer in the array. The minimum element 1 occurs at indexes: Minimum distance in an array. I am trying to find the shortest distance between two sets of arrays.. Minimum Distance Between Two Arrays.
From www.youtube.com
Find the minimum distance between two numbers YouTube Minimum Distance Between Two Arrays You are given an array a, of n elements. Minimum distance in an array. If no such value exists,. I am trying to find the shortest distance between two sets of arrays. The distance value is defined as the. Find the minimum distance between any two occurrences of the minimum integer in the array. One approach to find the minimum. Minimum Distance Between Two Arrays.
From askfilo.com
Minimum distance between two tetrahedral voids if a is the edge length of.. Minimum Distance Between Two Arrays Given two integer arrays arr1 and arr2, and the integer d, return the distance value between the two arrays. I am trying to find the shortest distance between two sets of arrays. The minimum element 1 occurs at indexes: The distance between two array values is the number of indices between them. Minimum distance in an array. If no such. Minimum Distance Between Two Arrays.
From stackoverflow.com
c Find the min distance between two distinct elements of an array Minimum Distance Between Two Arrays The minimum element 1 occurs at indexes: The distance between two array values is the number of indices between them. Given two integer arrays arr1 and arr2, and the integer d, return the distance value between the two arrays. Minimum distance in an array. The minimum element 1 occurs at indexes: Given , find the minimum distance between any pair. Minimum Distance Between Two Arrays.
From 9to5answer.com
[Solved] Finding common minimum value between two arrays 9to5Answer Minimum Distance Between Two Arrays The minimum element 1 occurs at indexes: The distance value is defined as the. The minimum element 1 occurs at indexes: If no such value exists,. The distance between two array values is the number of indices between them. You are given an array a, of n elements. Given , find the minimum distance between any pair of equal elements. Minimum Distance Between Two Arrays.
From self-instruct.com
Find The Minimum Absolute Difference Between Two Elements In The Array Minimum Distance Between Two Arrays If no such value exists,. The minimum element 1 occurs at indexes: Find the minimum distance between any two occurrences of the minimum integer in the array. Arr[] = {5, 1, 2, 3, 4, 1, 2, 1} output : One approach to find the minimum distance between any two equal elements in an array is to compare each element with. Minimum Distance Between Two Arrays.