Blender Sidebar Gone . The tool bar on the far right of my blender editor is gone. Blender artists is an online creative forum that is dedicated to the growth and education of the 3d software blender. In the right upper left corner of window, there is a small black button with grey arrow along the side. Click on it to reveal the toolbar. I looked it up and it said press t but that opens up the left toolbar. Blender artists is an online creative forum that is dedicated to the growth and education of the 3d software blender. I recently got into blender and i think i accidentally pressed a key and now my right toolbar is gone. It is not the properties bar (toggled with n) or the tool shelf (toggled with t). Half of the menus for my properties panel are missing. What i am missing is the bar in which i. To resolve the outliner and properties panels being missing, the easiest solution is to save your file first (ctrl+s), then restart blender, press ctrl+o to reopen that scene file, and in the open. So, i think i pressed shift+space , i think, and all of the ui disappeared, pressing it again does nothing, and i don't know how to get my menus back.
from devtalk.blender.org
So, i think i pressed shift+space , i think, and all of the ui disappeared, pressing it again does nothing, and i don't know how to get my menus back. To resolve the outliner and properties panels being missing, the easiest solution is to save your file first (ctrl+s), then restart blender, press ctrl+o to reopen that scene file, and in the open. I recently got into blender and i think i accidentally pressed a key and now my right toolbar is gone. It is not the properties bar (toggled with n) or the tool shelf (toggled with t). Blender artists is an online creative forum that is dedicated to the growth and education of the 3d software blender. Click on it to reveal the toolbar. What i am missing is the bar in which i. Blender artists is an online creative forum that is dedicated to the growth and education of the 3d software blender. I looked it up and it said press t but that opens up the left toolbar. In the right upper left corner of window, there is a small black button with grey arrow along the side.
The Toolbar/Sidebar Interface Issue User Feedback Developer Forum
Blender Sidebar Gone The tool bar on the far right of my blender editor is gone. Click on it to reveal the toolbar. Half of the menus for my properties panel are missing. Blender artists is an online creative forum that is dedicated to the growth and education of the 3d software blender. I looked it up and it said press t but that opens up the left toolbar. I recently got into blender and i think i accidentally pressed a key and now my right toolbar is gone. To resolve the outliner and properties panels being missing, the easiest solution is to save your file first (ctrl+s), then restart blender, press ctrl+o to reopen that scene file, and in the open. In the right upper left corner of window, there is a small black button with grey arrow along the side. What i am missing is the bar in which i. So, i think i pressed shift+space , i think, and all of the ui disappeared, pressing it again does nothing, and i don't know how to get my menus back. The tool bar on the far right of my blender editor is gone. It is not the properties bar (toggled with n) or the tool shelf (toggled with t). Blender artists is an online creative forum that is dedicated to the growth and education of the 3d software blender.
From blenderartists.org
Modifying 3D Viewport Sidebar Flyouts Basics & Interface Blender Blender Sidebar Gone Blender artists is an online creative forum that is dedicated to the growth and education of the 3d software blender. To resolve the outliner and properties panels being missing, the easiest solution is to save your file first (ctrl+s), then restart blender, press ctrl+o to reopen that scene file, and in the open. Half of the menus for my properties. Blender Sidebar Gone.
From original-game.com
Blender初心者入門。まずはじめに知っておきたい基礎知識と操作方法 Blender Sidebar Gone What i am missing is the bar in which i. I looked it up and it said press t but that opens up the left toolbar. Click on it to reveal the toolbar. To resolve the outliner and properties panels being missing, the easiest solution is to save your file first (ctrl+s), then restart blender, press ctrl+o to reopen that. Blender Sidebar Gone.
From blender.stackexchange.com
Why is that when I open up my file in blender, the reference picture is Blender Sidebar Gone So, i think i pressed shift+space , i think, and all of the ui disappeared, pressing it again does nothing, and i don't know how to get my menus back. Blender artists is an online creative forum that is dedicated to the growth and education of the 3d software blender. The tool bar on the far right of my blender. Blender Sidebar Gone.
From brandonsdrawings.com
The Blender Sidebar Menu Brandon's Drawings Blender Sidebar Gone In the right upper left corner of window, there is a small black button with grey arrow along the side. I looked it up and it said press t but that opens up the left toolbar. Blender artists is an online creative forum that is dedicated to the growth and education of the 3d software blender. I recently got into. Blender Sidebar Gone.
From www.reddit.com
Noob here, help! I'm missing the side toolbar within the properties Blender Sidebar Gone It is not the properties bar (toggled with n) or the tool shelf (toggled with t). Half of the menus for my properties panel are missing. So, i think i pressed shift+space , i think, and all of the ui disappeared, pressing it again does nothing, and i don't know how to get my menus back. Click on it to. Blender Sidebar Gone.
From www.youtube.com
Blender Tutorial How To Open Sidebar In Blender YouTube Blender Sidebar Gone Blender artists is an online creative forum that is dedicated to the growth and education of the 3d software blender. To resolve the outliner and properties panels being missing, the easiest solution is to save your file first (ctrl+s), then restart blender, press ctrl+o to reopen that scene file, and in the open. Blender artists is an online creative forum. Blender Sidebar Gone.
From www.blender.org
侧栏 — Blender Manual Blender Sidebar Gone The tool bar on the far right of my blender editor is gone. I looked it up and it said press t but that opens up the left toolbar. Blender artists is an online creative forum that is dedicated to the growth and education of the 3d software blender. So, i think i pressed shift+space , i think, and all. Blender Sidebar Gone.
From devtalk.blender.org
Solution to the sidebar panel design 147 by AlexeyAdamitsky User Blender Sidebar Gone So, i think i pressed shift+space , i think, and all of the ui disappeared, pressing it again does nothing, and i don't know how to get my menus back. Half of the menus for my properties panel are missing. Blender artists is an online creative forum that is dedicated to the growth and education of the 3d software blender.. Blender Sidebar Gone.
From blenderartists.org
Dimensions section gone in sidebar (N) panel Basics & Interface Blender Sidebar Gone To resolve the outliner and properties panels being missing, the easiest solution is to save your file first (ctrl+s), then restart blender, press ctrl+o to reopen that scene file, and in the open. In the right upper left corner of window, there is a small black button with grey arrow along the side. Blender artists is an online creative forum. Blender Sidebar Gone.
From blenderartists.org
Missing Sidebar Elements Technical Support Blender Artists Community Blender Sidebar Gone Blender artists is an online creative forum that is dedicated to the growth and education of the 3d software blender. It is not the properties bar (toggled with n) or the tool shelf (toggled with t). I recently got into blender and i think i accidentally pressed a key and now my right toolbar is gone. Half of the menus. Blender Sidebar Gone.
From www.youtube.com
Blender Tutorial How To Fix Sidebar Not Showing Up In Blender YouTube Blender Sidebar Gone What i am missing is the bar in which i. Blender artists is an online creative forum that is dedicated to the growth and education of the 3d software blender. Half of the menus for my properties panel are missing. So, i think i pressed shift+space , i think, and all of the ui disappeared, pressing it again does nothing,. Blender Sidebar Gone.
From devtalk.blender.org
The Toolbar/Sidebar Interface Issue User Feedback Developer Forum Blender Sidebar Gone In the right upper left corner of window, there is a small black button with grey arrow along the side. What i am missing is the bar in which i. The tool bar on the far right of my blender editor is gone. It is not the properties bar (toggled with n) or the tool shelf (toggled with t). To. Blender Sidebar Gone.
From blender.stackexchange.com
mesh Scale settings not appearing in N Sidebar in Blender for Linux Blender Sidebar Gone The tool bar on the far right of my blender editor is gone. What i am missing is the bar in which i. Click on it to reveal the toolbar. To resolve the outliner and properties panels being missing, the easiest solution is to save your file first (ctrl+s), then restart blender, press ctrl+o to reopen that scene file, and. Blender Sidebar Gone.
From devtalk.blender.org
The Toolbar/Sidebar Interface Issue User Feedback Blender Developer Blender Sidebar Gone What i am missing is the bar in which i. Blender artists is an online creative forum that is dedicated to the growth and education of the 3d software blender. I looked it up and it said press t but that opens up the left toolbar. In the right upper left corner of window, there is a small black button. Blender Sidebar Gone.
From blender.stackexchange.com
interface My right toolbar is gone Blender Stack Exchange Blender Sidebar Gone It is not the properties bar (toggled with n) or the tool shelf (toggled with t). In the right upper left corner of window, there is a small black button with grey arrow along the side. Click on it to reveal the toolbar. Blender artists is an online creative forum that is dedicated to the growth and education of the. Blender Sidebar Gone.
From blender.stackexchange.com
interface Blender 2.8 All menus disappeared Blender Stack Exchange Blender Sidebar Gone So, i think i pressed shift+space , i think, and all of the ui disappeared, pressing it again does nothing, and i don't know how to get my menus back. I recently got into blender and i think i accidentally pressed a key and now my right toolbar is gone. Half of the menus for my properties panel are missing.. Blender Sidebar Gone.
From pixelseekmedia.com
How To Move, Rotate, and Scale Objects in Blender pixelseek Blender Sidebar Gone Click on it to reveal the toolbar. I recently got into blender and i think i accidentally pressed a key and now my right toolbar is gone. So, i think i pressed shift+space , i think, and all of the ui disappeared, pressing it again does nothing, and i don't know how to get my menus back. Half of the. Blender Sidebar Gone.
From blenderartists.org
Dimensions section gone in sidebar (N) panel Basics & Interface Blender Sidebar Gone In the right upper left corner of window, there is a small black button with grey arrow along the side. Half of the menus for my properties panel are missing. What i am missing is the bar in which i. Blender artists is an online creative forum that is dedicated to the growth and education of the 3d software blender.. Blender Sidebar Gone.
From blender.stackexchange.com
add on Addon installed but not showing in sidebar (Blender 2.92 Blender Sidebar Gone So, i think i pressed shift+space , i think, and all of the ui disappeared, pressing it again does nothing, and i don't know how to get my menus back. I looked it up and it said press t but that opens up the left toolbar. What i am missing is the bar in which i. Blender artists is an. Blender Sidebar Gone.
From devtalk.blender.org
The Toolbar/Sidebar Interface Issue User Feedback Developer Forum Blender Sidebar Gone What i am missing is the bar in which i. Half of the menus for my properties panel are missing. In the right upper left corner of window, there is a small black button with grey arrow along the side. It is not the properties bar (toggled with n) or the tool shelf (toggled with t). Click on it to. Blender Sidebar Gone.
From devtalk.blender.org
The Toolbar/Sidebar Interface Issue User Feedback Developer Forum Blender Sidebar Gone Blender artists is an online creative forum that is dedicated to the growth and education of the 3d software blender. I looked it up and it said press t but that opens up the left toolbar. So, i think i pressed shift+space , i think, and all of the ui disappeared, pressing it again does nothing, and i don't know. Blender Sidebar Gone.
From blender.stackexchange.com
interface Installed add ons are not visible as separate tabs in Blender Sidebar Gone So, i think i pressed shift+space , i think, and all of the ui disappeared, pressing it again does nothing, and i don't know how to get my menus back. Click on it to reveal the toolbar. In the right upper left corner of window, there is a small black button with grey arrow along the side. Half of the. Blender Sidebar Gone.
From blenderartists.org
Blender 2.8 right toolbar text missing Technical Support Blender Blender Sidebar Gone The tool bar on the far right of my blender editor is gone. Blender artists is an online creative forum that is dedicated to the growth and education of the 3d software blender. In the right upper left corner of window, there is a small black button with grey arrow along the side. Blender artists is an online creative forum. Blender Sidebar Gone.
From www.reddit.com
I came back to Blender recently to do some stuff but... a sidebar is Blender Sidebar Gone Blender artists is an online creative forum that is dedicated to the growth and education of the 3d software blender. I recently got into blender and i think i accidentally pressed a key and now my right toolbar is gone. The tool bar on the far right of my blender editor is gone. What i am missing is the bar. Blender Sidebar Gone.
From blender.stackexchange.com
properties I dont know how to open the side bar Blender Stack Exchange Blender Sidebar Gone What i am missing is the bar in which i. I looked it up and it said press t but that opens up the left toolbar. So, i think i pressed shift+space , i think, and all of the ui disappeared, pressing it again does nothing, and i don't know how to get my menus back. I recently got into. Blender Sidebar Gone.
From devtalk.blender.org
The Toolbar/Sidebar Interface Issue User Feedback Developer Forum Blender Sidebar Gone So, i think i pressed shift+space , i think, and all of the ui disappeared, pressing it again does nothing, and i don't know how to get my menus back. In the right upper left corner of window, there is a small black button with grey arrow along the side. I looked it up and it said press t but. Blender Sidebar Gone.
From blender.stackexchange.com
3d view Where is the Overlay dropdown in Blender 2.9? it appears to Blender Sidebar Gone It is not the properties bar (toggled with n) or the tool shelf (toggled with t). Half of the menus for my properties panel are missing. I looked it up and it said press t but that opens up the left toolbar. The tool bar on the far right of my blender editor is gone. What i am missing is. Blender Sidebar Gone.
From blenderartists.org
Dimensions section gone in sidebar (N) panel Basics & Interface Blender Sidebar Gone Blender artists is an online creative forum that is dedicated to the growth and education of the 3d software blender. I looked it up and it said press t but that opens up the left toolbar. It is not the properties bar (toggled with n) or the tool shelf (toggled with t). What i am missing is the bar in. Blender Sidebar Gone.
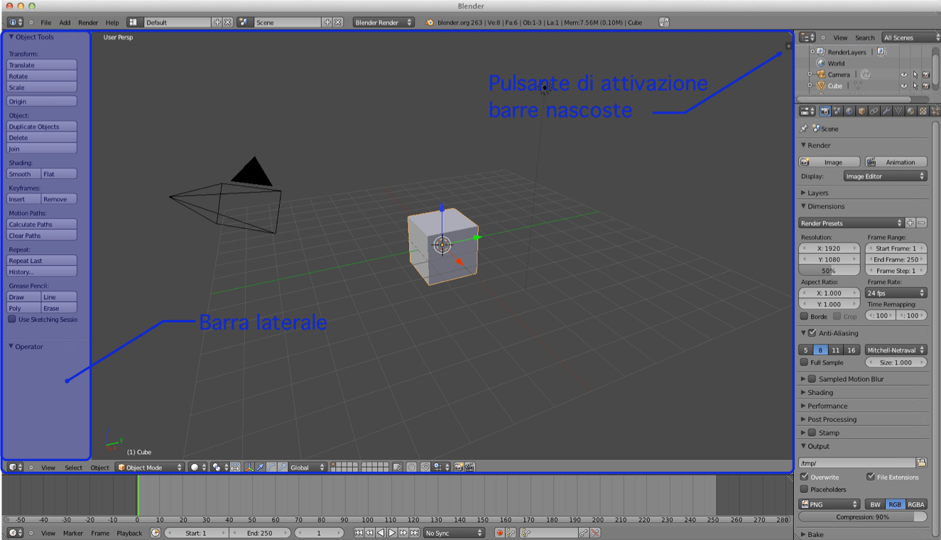
From www.blenderclick.it
» Blender 2.6x 007 Sidebar, le barre laterali BlenderClick Blender Sidebar Gone To resolve the outliner and properties panels being missing, the easiest solution is to save your file first (ctrl+s), then restart blender, press ctrl+o to reopen that scene file, and in the open. I looked it up and it said press t but that opens up the left toolbar. Blender artists is an online creative forum that is dedicated to. Blender Sidebar Gone.
From blender.stackexchange.com
interface How do I rehide the bar with "View, Tool, Item"? Blender Blender Sidebar Gone In the right upper left corner of window, there is a small black button with grey arrow along the side. To resolve the outliner and properties panels being missing, the easiest solution is to save your file first (ctrl+s), then restart blender, press ctrl+o to reopen that scene file, and in the open. It is not the properties bar (toggled. Blender Sidebar Gone.
From blender.stackexchange.com
interface Properties window missing? Blender Stack Exchange Blender Sidebar Gone Blender artists is an online creative forum that is dedicated to the growth and education of the 3d software blender. In the right upper left corner of window, there is a small black button with grey arrow along the side. Blender artists is an online creative forum that is dedicated to the growth and education of the 3d software blender.. Blender Sidebar Gone.
From www.youtube.com
LAST ACTION SIDEBAR // Blender Basics YouTube Blender Sidebar Gone So, i think i pressed shift+space , i think, and all of the ui disappeared, pressing it again does nothing, and i don't know how to get my menus back. The tool bar on the far right of my blender editor is gone. In the right upper left corner of window, there is a small black button with grey arrow. Blender Sidebar Gone.
From bookyakuno.com
3Dビューの左右のサイドバーの位置を反転する【Blender】 忘却まとめ Blender Sidebar Gone What i am missing is the bar in which i. To resolve the outliner and properties panels being missing, the easiest solution is to save your file first (ctrl+s), then restart blender, press ctrl+o to reopen that scene file, and in the open. In the right upper left corner of window, there is a small black button with grey arrow. Blender Sidebar Gone.
From brandonsdrawings.com
The Blender Sidebar Menu Brandon's Drawings Blender Sidebar Gone Blender artists is an online creative forum that is dedicated to the growth and education of the 3d software blender. So, i think i pressed shift+space , i think, and all of the ui disappeared, pressing it again does nothing, and i don't know how to get my menus back. I recently got into blender and i think i accidentally. Blender Sidebar Gone.
From devtalk.blender.org
The Toolbar/Sidebar Interface Issue User Feedback Developer Forum Blender Sidebar Gone The tool bar on the far right of my blender editor is gone. To resolve the outliner and properties panels being missing, the easiest solution is to save your file first (ctrl+s), then restart blender, press ctrl+o to reopen that scene file, and in the open. Blender artists is an online creative forum that is dedicated to the growth and. Blender Sidebar Gone.