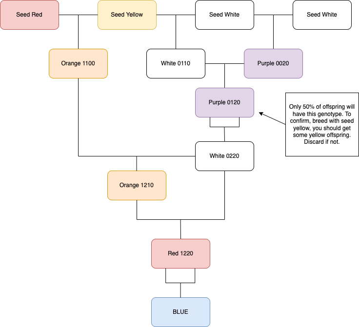
Blue Rose Breeding Method . Breeding blue roses is notoriously difficult. Blue roses are rare hybrids of roses in animal crossing: This guide includes how to breed blue roses, chance of. If a watered plant has no available neighbors to breed with, the flower will clone itself instead. All currently favored routes (see for example the excellent guide by paleh. Growing blue roses is a freaking pain but i finally figured it out! The new flower will be. I followed the new leaf guide at first and it took a long time. Blue roses are by far the most rare phenotype (1 genotype out of 81), so the breeding paths to blue roses are long, numerous, and varied. The simple method for blue roses can be broken down in the following table, which shows some of the basic breeding patterns for roses starting from. The previous blue rose tutorial was not only a long and daunting process for many, but this method will show.
from www.youtube.com
If a watered plant has no available neighbors to breed with, the flower will clone itself instead. Blue roses are by far the most rare phenotype (1 genotype out of 81), so the breeding paths to blue roses are long, numerous, and varied. All currently favored routes (see for example the excellent guide by paleh. The previous blue rose tutorial was not only a long and daunting process for many, but this method will show. Blue roses are rare hybrids of roses in animal crossing: Breeding blue roses is notoriously difficult. The new flower will be. The simple method for blue roses can be broken down in the following table, which shows some of the basic breeding patterns for roses starting from. Growing blue roses is a freaking pain but i finally figured it out! This guide includes how to breed blue roses, chance of.
Using the Companion guidebook's method of breeding Blue roses to see if
Blue Rose Breeding Method All currently favored routes (see for example the excellent guide by paleh. Blue roses are by far the most rare phenotype (1 genotype out of 81), so the breeding paths to blue roses are long, numerous, and varied. Growing blue roses is a freaking pain but i finally figured it out! The new flower will be. I followed the new leaf guide at first and it took a long time. If a watered plant has no available neighbors to breed with, the flower will clone itself instead. The simple method for blue roses can be broken down in the following table, which shows some of the basic breeding patterns for roses starting from. This guide includes how to breed blue roses, chance of. All currently favored routes (see for example the excellent guide by paleh. Breeding blue roses is notoriously difficult. The previous blue rose tutorial was not only a long and daunting process for many, but this method will show. Blue roses are rare hybrids of roses in animal crossing:
From www.mtmmo.com
Animal Crossing New Horizons Flower Breeding & Hybridize Guide How To Blue Rose Breeding Method I followed the new leaf guide at first and it took a long time. The new flower will be. If a watered plant has no available neighbors to breed with, the flower will clone itself instead. The simple method for blue roses can be broken down in the following table, which shows some of the basic breeding patterns for roses. Blue Rose Breeding Method.
From fyoaecthx.blob.core.windows.net
Animal Crossing New Horizons All Flower Diy Recipes at Terry Julian blog Blue Rose Breeding Method Growing blue roses is a freaking pain but i finally figured it out! Blue roses are by far the most rare phenotype (1 genotype out of 81), so the breeding paths to blue roses are long, numerous, and varied. The simple method for blue roses can be broken down in the following table, which shows some of the basic breeding. Blue Rose Breeding Method.
From www.reddit.com
Blue rose breeding method flow chart I made r/ac_newhorizons Blue Rose Breeding Method I followed the new leaf guide at first and it took a long time. All currently favored routes (see for example the excellent guide by paleh. If a watered plant has no available neighbors to breed with, the flower will clone itself instead. Blue roses are by far the most rare phenotype (1 genotype out of 81), so the breeding. Blue Rose Breeding Method.
From cereimoa.blob.core.windows.net
Acnh What To Do With Trees at Douglas Wynkoop blog Blue Rose Breeding Method The simple method for blue roses can be broken down in the following table, which shows some of the basic breeding patterns for roses starting from. This guide includes how to breed blue roses, chance of. I followed the new leaf guide at first and it took a long time. If a watered plant has no available neighbors to breed. Blue Rose Breeding Method.
From gamewith.net
ACNH Blue Roses How to Get & Breed Animal Crossing GameWith Blue Rose Breeding Method All currently favored routes (see for example the excellent guide by paleh. The previous blue rose tutorial was not only a long and daunting process for many, but this method will show. Growing blue roses is a freaking pain but i finally figured it out! Blue roses are rare hybrids of roses in animal crossing: This guide includes how to. Blue Rose Breeding Method.
From www.reddit.com
Created a Blue Rose Breeding Infographic! This shows multiple different Blue Rose Breeding Method I followed the new leaf guide at first and it took a long time. The new flower will be. This guide includes how to breed blue roses, chance of. Growing blue roses is a freaking pain but i finally figured it out! All currently favored routes (see for example the excellent guide by paleh. Blue roses are rare hybrids of. Blue Rose Breeding Method.
From www.pinterest.com
Blue roses flow chart folklore method Imgur Animal crossing Blue Rose Breeding Method If a watered plant has no available neighbors to breed with, the flower will clone itself instead. The previous blue rose tutorial was not only a long and daunting process for many, but this method will show. Blue roses are by far the most rare phenotype (1 genotype out of 81), so the breeding paths to blue roses are long,. Blue Rose Breeding Method.
From www.reddit.com
Just finished making this Flower Breeding Guide! It uses data mined Blue Rose Breeding Method All currently favored routes (see for example the excellent guide by paleh. Breeding blue roses is notoriously difficult. The previous blue rose tutorial was not only a long and daunting process for many, but this method will show. This guide includes how to breed blue roses, chance of. Blue roses are rare hybrids of roses in animal crossing: I followed. Blue Rose Breeding Method.
From www.pinterest.com
Blue Rose Methods Animal crossing funny, Animal crossing 3ds, Animal Blue Rose Breeding Method The new flower will be. All currently favored routes (see for example the excellent guide by paleh. The previous blue rose tutorial was not only a long and daunting process for many, but this method will show. Blue roses are rare hybrids of roses in animal crossing: If a watered plant has no available neighbors to breed with, the flower. Blue Rose Breeding Method.
From yuexr.github.io
Blue Rose Methods Blue Rose Breeding Method The previous blue rose tutorial was not only a long and daunting process for many, but this method will show. If a watered plant has no available neighbors to breed with, the flower will clone itself instead. The simple method for blue roses can be broken down in the following table, which shows some of the basic breeding patterns for. Blue Rose Breeding Method.
From www.gamespot.com
Animal Crossing New Horizons Hybrid Flowers Guide How To Breed Blue Rose Breeding Method The new flower will be. Blue roses are by far the most rare phenotype (1 genotype out of 81), so the breeding paths to blue roses are long, numerous, and varied. The previous blue rose tutorial was not only a long and daunting process for many, but this method will show. Breeding blue roses is notoriously difficult. The simple method. Blue Rose Breeding Method.
From yuexr.github.io
Blue Rose Methods Blue Rose Breeding Method This guide includes how to breed blue roses, chance of. The new flower will be. Breeding blue roses is notoriously difficult. Blue roses are rare hybrids of roses in animal crossing: If a watered plant has no available neighbors to breed with, the flower will clone itself instead. Growing blue roses is a freaking pain but i finally figured it. Blue Rose Breeding Method.
From fyoypvaoy.blob.core.windows.net
Flower Color Combinations Acnh at Barbara Dickerson blog Blue Rose Breeding Method Growing blue roses is a freaking pain but i finally figured it out! Breeding blue roses is notoriously difficult. The simple method for blue roses can be broken down in the following table, which shows some of the basic breeding patterns for roses starting from. If a watered plant has no available neighbors to breed with, the flower will clone. Blue Rose Breeding Method.
From www.reddit.com
Breeding Blue Roses r/ACNH_FAQ Blue Rose Breeding Method The simple method for blue roses can be broken down in the following table, which shows some of the basic breeding patterns for roses starting from. If a watered plant has no available neighbors to breed with, the flower will clone itself instead. The new flower will be. The previous blue rose tutorial was not only a long and daunting. Blue Rose Breeding Method.
From uk.pinterest.com
ACNH flower guide Animal crossing, Animal crossing villagers, Animal Blue Rose Breeding Method I followed the new leaf guide at first and it took a long time. Growing blue roses is a freaking pain but i finally figured it out! All currently favored routes (see for example the excellent guide by paleh. The new flower will be. If a watered plant has no available neighbors to breed with, the flower will clone itself. Blue Rose Breeding Method.
From www.youtube.com
Breeding roses this way will not disappoint you│breeding roses YouTube Blue Rose Breeding Method Blue roses are rare hybrids of roses in animal crossing: If a watered plant has no available neighbors to breed with, the flower will clone itself instead. The simple method for blue roses can be broken down in the following table, which shows some of the basic breeding patterns for roses starting from. This guide includes how to breed blue. Blue Rose Breeding Method.
From www.reddit.com
UPDATED FLOWER GUIDE r/ACNHGardening Blue Rose Breeding Method Blue roses are rare hybrids of roses in animal crossing: This guide includes how to breed blue roses, chance of. Growing blue roses is a freaking pain but i finally figured it out! Breeding blue roses is notoriously difficult. I followed the new leaf guide at first and it took a long time. The simple method for blue roses can. Blue Rose Breeding Method.
From www.reddit.com
For those wanting to breed blue roses I made a visual representation Blue Rose Breeding Method The new flower will be. Blue roses are rare hybrids of roses in animal crossing: Breeding blue roses is notoriously difficult. All currently favored routes (see for example the excellent guide by paleh. The previous blue rose tutorial was not only a long and daunting process for many, but this method will show. This guide includes how to breed blue. Blue Rose Breeding Method.
From yuexr.github.io
Blue Rose Methods Blue Rose Breeding Method Growing blue roses is a freaking pain but i finally figured it out! The previous blue rose tutorial was not only a long and daunting process for many, but this method will show. Breeding blue roses is notoriously difficult. I followed the new leaf guide at first and it took a long time. The new flower will be. This guide. Blue Rose Breeding Method.
From exosizztp.blob.core.windows.net
How To Breed Roses Animal Crossing New Horizons at Louis Schmidt blog Blue Rose Breeding Method The new flower will be. The previous blue rose tutorial was not only a long and daunting process for many, but this method will show. This guide includes how to breed blue roses, chance of. I followed the new leaf guide at first and it took a long time. Breeding blue roses is notoriously difficult. All currently favored routes (see. Blue Rose Breeding Method.
From www.reddit.com
Still need to breed blue roses? I finally got mine and have lots of Blue Rose Breeding Method Growing blue roses is a freaking pain but i finally figured it out! Blue roses are rare hybrids of roses in animal crossing: The new flower will be. If a watered plant has no available neighbors to breed with, the flower will clone itself instead. I followed the new leaf guide at first and it took a long time. Blue. Blue Rose Breeding Method.
From www.mtmmo.com
Animal Crossing New Horizons Flower Breeding & Hybridize Guide How To Blue Rose Breeding Method The simple method for blue roses can be broken down in the following table, which shows some of the basic breeding patterns for roses starting from. The previous blue rose tutorial was not only a long and daunting process for many, but this method will show. Blue roses are rare hybrids of roses in animal crossing: Growing blue roses is. Blue Rose Breeding Method.
From exoitmhsw.blob.core.windows.net
How Do You Get Green Flowers In Acnh at Sheryl Benbow blog Blue Rose Breeding Method If a watered plant has no available neighbors to breed with, the flower will clone itself instead. The new flower will be. This guide includes how to breed blue roses, chance of. The simple method for blue roses can be broken down in the following table, which shows some of the basic breeding patterns for roses starting from. All currently. Blue Rose Breeding Method.
From yuexr.github.io
Blue Rose Methods Blue Rose Breeding Method Breeding blue roses is notoriously difficult. Growing blue roses is a freaking pain but i finally figured it out! If a watered plant has no available neighbors to breed with, the flower will clone itself instead. The new flower will be. I followed the new leaf guide at first and it took a long time. The previous blue rose tutorial. Blue Rose Breeding Method.
From www.reddit.com
Sharing a Blue Rose breeding method. Pros Easy/Casual + Gold Roses as Blue Rose Breeding Method Growing blue roses is a freaking pain but i finally figured it out! All currently favored routes (see for example the excellent guide by paleh. I followed the new leaf guide at first and it took a long time. The new flower will be. This guide includes how to breed blue roses, chance of. Breeding blue roses is notoriously difficult.. Blue Rose Breeding Method.
From yuexr.github.io
Blue Rose Methods Blue Rose Breeding Method The new flower will be. All currently favored routes (see for example the excellent guide by paleh. Growing blue roses is a freaking pain but i finally figured it out! This guide includes how to breed blue roses, chance of. The previous blue rose tutorial was not only a long and daunting process for many, but this method will show.. Blue Rose Breeding Method.
From yuexr.github.io
Blue Rose Methods Blue Rose Breeding Method Blue roses are rare hybrids of roses in animal crossing: The simple method for blue roses can be broken down in the following table, which shows some of the basic breeding patterns for roses starting from. Blue roses are by far the most rare phenotype (1 genotype out of 81), so the breeding paths to blue roses are long, numerous,. Blue Rose Breeding Method.
From www.reddit.com
Just finished making this Flower Breeding Guide! It uses data mined Blue Rose Breeding Method The previous blue rose tutorial was not only a long and daunting process for many, but this method will show. This guide includes how to breed blue roses, chance of. All currently favored routes (see for example the excellent guide by paleh. The new flower will be. The simple method for blue roses can be broken down in the following. Blue Rose Breeding Method.
From www.youtube.com
Using the Companion guidebook's method of breeding Blue roses to see if Blue Rose Breeding Method The simple method for blue roses can be broken down in the following table, which shows some of the basic breeding patterns for roses starting from. This guide includes how to breed blue roses, chance of. If a watered plant has no available neighbors to breed with, the flower will clone itself instead. Breeding blue roses is notoriously difficult. The. Blue Rose Breeding Method.
From www.gamespot.com
Animal Crossing New Horizons Hybrid Flowers Guide How To Breed Blue Rose Breeding Method If a watered plant has no available neighbors to breed with, the flower will clone itself instead. The simple method for blue roses can be broken down in the following table, which shows some of the basic breeding patterns for roses starting from. I followed the new leaf guide at first and it took a long time. Breeding blue roses. Blue Rose Breeding Method.
From www.reddit.com
An improved 5x5 grid for breeding yourself the elusive blue rose. r Blue Rose Breeding Method Breeding blue roses is notoriously difficult. Growing blue roses is a freaking pain but i finally figured it out! If a watered plant has no available neighbors to breed with, the flower will clone itself instead. Blue roses are by far the most rare phenotype (1 genotype out of 81), so the breeding paths to blue roses are long, numerous,. Blue Rose Breeding Method.
From loejemrsy.blob.core.windows.net
How Much Are Flowers Worth In Acnh at Laura Wade blog Blue Rose Breeding Method Breeding blue roses is notoriously difficult. Blue roses are by far the most rare phenotype (1 genotype out of 81), so the breeding paths to blue roses are long, numerous, and varied. The new flower will be. All currently favored routes (see for example the excellent guide by paleh. This guide includes how to breed blue roses, chance of. Growing. Blue Rose Breeding Method.
From www.reddit.com
Blue rose breeding flowchart r/AnimalCrossing Blue Rose Breeding Method The new flower will be. This guide includes how to breed blue roses, chance of. The simple method for blue roses can be broken down in the following table, which shows some of the basic breeding patterns for roses starting from. Blue roses are rare hybrids of roses in animal crossing: If a watered plant has no available neighbors to. Blue Rose Breeding Method.