Rs485 Bias Resistors . If you need to have a guaranteed level when no transmitter is enabled then you need biasing resistors (assuming a receiver that does not. This circuit allows the failsafe resistor values to be determined as a function. The two most common ways of handling this indeterminate state are to either select. The external resistors are selected so that they provide at least a 200 mv bias across the line, without excessively loading the active driver.
from vctec.co.kr
The two most common ways of handling this indeterminate state are to either select. The external resistors are selected so that they provide at least a 200 mv bias across the line, without excessively loading the active driver. If you need to have a guaranteed level when no transmitter is enabled then you need biasing resistors (assuming a receiver that does not. This circuit allows the failsafe resistor values to be determined as a function.
RS485 트랜시버 모듈 THVD1424 (RS485 7 CLICK)
Rs485 Bias Resistors This circuit allows the failsafe resistor values to be determined as a function. The external resistors are selected so that they provide at least a 200 mv bias across the line, without excessively loading the active driver. If you need to have a guaranteed level when no transmitter is enabled then you need biasing resistors (assuming a receiver that does not. This circuit allows the failsafe resistor values to be determined as a function. The two most common ways of handling this indeterminate state are to either select.
From dokumen.tips
(PDF) RS485 installation and start up guide ABB · PDF fileRS422 and Rs485 Bias Resistors The external resistors are selected so that they provide at least a 200 mv bias across the line, without excessively loading the active driver. If you need to have a guaranteed level when no transmitter is enabled then you need biasing resistors (assuming a receiver that does not. The two most common ways of handling this indeterminate state are to. Rs485 Bias Resistors.
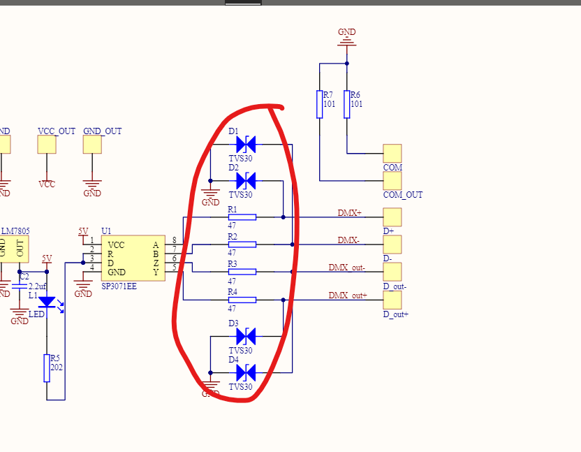
From www.mactronica.com.co
MODULO RS485 A UART TTL XY017 Rs485 Bias Resistors The two most common ways of handling this indeterminate state are to either select. If you need to have a guaranteed level when no transmitter is enabled then you need biasing resistors (assuming a receiver that does not. The external resistors are selected so that they provide at least a 200 mv bias across the line, without excessively loading the. Rs485 Bias Resistors.
From electronica.guru
Configuración de la resistencia de terminación RS485 IC Electronica Rs485 Bias Resistors The external resistors are selected so that they provide at least a 200 mv bias across the line, without excessively loading the active driver. The two most common ways of handling this indeterminate state are to either select. This circuit allows the failsafe resistor values to be determined as a function. If you need to have a guaranteed level when. Rs485 Bias Resistors.
From hackaday.io
Resistors for RS485 ICs not necessary? Details Hackaday.io Rs485 Bias Resistors The two most common ways of handling this indeterminate state are to either select. If you need to have a guaranteed level when no transmitter is enabled then you need biasing resistors (assuming a receiver that does not. This circuit allows the failsafe resistor values to be determined as a function. The external resistors are selected so that they provide. Rs485 Bias Resistors.
From web-plc.com
RS485 Modbus Complete guide Rs485 Bias Resistors This circuit allows the failsafe resistor values to be determined as a function. If you need to have a guaranteed level when no transmitter is enabled then you need biasing resistors (assuming a receiver that does not. The external resistors are selected so that they provide at least a 200 mv bias across the line, without excessively loading the active. Rs485 Bias Resistors.
From e2e.ti.com
THVD1451 Can I use this part without external TVS and/or series Rs485 Bias Resistors If you need to have a guaranteed level when no transmitter is enabled then you need biasing resistors (assuming a receiver that does not. This circuit allows the failsafe resistor values to be determined as a function. The external resistors are selected so that they provide at least a 200 mv bias across the line, without excessively loading the active. Rs485 Bias Resistors.
From support.enovationcontrols.com
RS485 the Murphy Way Enovation Controls Help Center Rs485 Bias Resistors The external resistors are selected so that they provide at least a 200 mv bias across the line, without excessively loading the active driver. This circuit allows the failsafe resistor values to be determined as a function. If you need to have a guaranteed level when no transmitter is enabled then you need biasing resistors (assuming a receiver that does. Rs485 Bias Resistors.
From know.innon.com
Why and how do I use Bias resistors and Termination resistors on an Rs485 Bias Resistors The external resistors are selected so that they provide at least a 200 mv bias across the line, without excessively loading the active driver. If you need to have a guaranteed level when no transmitter is enabled then you need biasing resistors (assuming a receiver that does not. The two most common ways of handling this indeterminate state are to. Rs485 Bias Resistors.
From electronics.stackexchange.com
RS485 selectable termination device Electrical Engineering Stack Exchange Rs485 Bias Resistors If you need to have a guaranteed level when no transmitter is enabled then you need biasing resistors (assuming a receiver that does not. This circuit allows the failsafe resistor values to be determined as a function. The external resistors are selected so that they provide at least a 200 mv bias across the line, without excessively loading the active. Rs485 Bias Resistors.
From itecnotes.com
RS422, RS485 Termination Resistors Guide Valuable Tech Notes Rs485 Bias Resistors The external resistors are selected so that they provide at least a 200 mv bias across the line, without excessively loading the active driver. If you need to have a guaranteed level when no transmitter is enabled then you need biasing resistors (assuming a receiver that does not. This circuit allows the failsafe resistor values to be determined as a. Rs485 Bias Resistors.
From www.mikrocontroller.net
RS485 Bias Widerstände Rs485 Bias Resistors The external resistors are selected so that they provide at least a 200 mv bias across the line, without excessively loading the active driver. The two most common ways of handling this indeterminate state are to either select. If you need to have a guaranteed level when no transmitter is enabled then you need biasing resistors (assuming a receiver that. Rs485 Bias Resistors.
From www.basicpi.org
Isolated RS485 BasicPI Rs485 Bias Resistors The two most common ways of handling this indeterminate state are to either select. The external resistors are selected so that they provide at least a 200 mv bias across the line, without excessively loading the active driver. If you need to have a guaranteed level when no transmitter is enabled then you need biasing resistors (assuming a receiver that. Rs485 Bias Resistors.
From www.fccps.cz
RS485 more on transmission line termination & material + reality check Rs485 Bias Resistors The two most common ways of handling this indeterminate state are to either select. The external resistors are selected so that they provide at least a 200 mv bias across the line, without excessively loading the active driver. If you need to have a guaranteed level when no transmitter is enabled then you need biasing resistors (assuming a receiver that. Rs485 Bias Resistors.
From vctec.co.kr
RS485 트랜시버 모듈 THVD1424 (RS485 7 CLICK) Rs485 Bias Resistors This circuit allows the failsafe resistor values to be determined as a function. If you need to have a guaranteed level when no transmitter is enabled then you need biasing resistors (assuming a receiver that does not. The external resistors are selected so that they provide at least a 200 mv bias across the line, without excessively loading the active. Rs485 Bias Resistors.
From janaxelson.com
Jan Axelson's Lakeview Research Rs485 Bias Resistors This circuit allows the failsafe resistor values to be determined as a function. The two most common ways of handling this indeterminate state are to either select. The external resistors are selected so that they provide at least a 200 mv bias across the line, without excessively loading the active driver. If you need to have a guaranteed level when. Rs485 Bias Resistors.
From www.youtube.com
Electronics Do I need biasing resistors on the +/ lines for RS485? (3 Rs485 Bias Resistors If you need to have a guaranteed level when no transmitter is enabled then you need biasing resistors (assuming a receiver that does not. This circuit allows the failsafe resistor values to be determined as a function. The two most common ways of handling this indeterminate state are to either select. The external resistors are selected so that they provide. Rs485 Bias Resistors.
From hackaday.io
RS485 schematic breakdown optional resistors Details Hackaday.io Rs485 Bias Resistors The two most common ways of handling this indeterminate state are to either select. If you need to have a guaranteed level when no transmitter is enabled then you need biasing resistors (assuming a receiver that does not. The external resistors are selected so that they provide at least a 200 mv bias across the line, without excessively loading the. Rs485 Bias Resistors.
From www.beckhoff.com
ZS10001610 Plug termination resistor for PROFIBUS, Modbus, RS485 Rs485 Bias Resistors If you need to have a guaranteed level when no transmitter is enabled then you need biasing resistors (assuming a receiver that does not. The external resistors are selected so that they provide at least a 200 mv bias across the line, without excessively loading the active driver. This circuit allows the failsafe resistor values to be determined as a. Rs485 Bias Resistors.
From www.youtube.com
Electronics RS422, RS485 Termination Resistors (4 Solutions!!) YouTube Rs485 Bias Resistors If you need to have a guaranteed level when no transmitter is enabled then you need biasing resistors (assuming a receiver that does not. The two most common ways of handling this indeterminate state are to either select. The external resistors are selected so that they provide at least a 200 mv bias across the line, without excessively loading the. Rs485 Bias Resistors.
From www.chipkin.com
RS485 What Are The Resistor Color Codes Chipkin Automation Systems Rs485 Bias Resistors This circuit allows the failsafe resistor values to be determined as a function. The two most common ways of handling this indeterminate state are to either select. If you need to have a guaranteed level when no transmitter is enabled then you need biasing resistors (assuming a receiver that does not. The external resistors are selected so that they provide. Rs485 Bias Resistors.
From www.electro-tech-online.com
RS485 Comms Electronics Forum (Circuits, Projects and Microcontrollers) Rs485 Bias Resistors This circuit allows the failsafe resistor values to be determined as a function. If you need to have a guaranteed level when no transmitter is enabled then you need biasing resistors (assuming a receiver that does not. The external resistors are selected so that they provide at least a 200 mv bias across the line, without excessively loading the active. Rs485 Bias Resistors.
From www.basicpi.org
RS485 Circuits BasicPI Rs485 Bias Resistors The external resistors are selected so that they provide at least a 200 mv bias across the line, without excessively loading the active driver. This circuit allows the failsafe resistor values to be determined as a function. If you need to have a guaranteed level when no transmitter is enabled then you need biasing resistors (assuming a receiver that does. Rs485 Bias Resistors.
From electronics.stackexchange.com
arduino RS485 transceiver design Bias, termination, filter and Rs485 Bias Resistors The external resistors are selected so that they provide at least a 200 mv bias across the line, without excessively loading the active driver. If you need to have a guaranteed level when no transmitter is enabled then you need biasing resistors (assuming a receiver that does not. The two most common ways of handling this indeterminate state are to. Rs485 Bias Resistors.
From www.scribd.com
Rs485 Wiring Guide Resistor Electronic Engineering Free 30day Rs485 Bias Resistors This circuit allows the failsafe resistor values to be determined as a function. The two most common ways of handling this indeterminate state are to either select. The external resistors are selected so that they provide at least a 200 mv bias across the line, without excessively loading the active driver. If you need to have a guaranteed level when. Rs485 Bias Resistors.
From ecostruxure-building-help.se.com
Generic RS485 Network Device Configuration 5 Rs485 Bias Resistors The two most common ways of handling this indeterminate state are to either select. This circuit allows the failsafe resistor values to be determined as a function. If you need to have a guaranteed level when no transmitter is enabled then you need biasing resistors (assuming a receiver that does not. The external resistors are selected so that they provide. Rs485 Bias Resistors.
From hackaday.io
Resistors for RS485 ICs not necessary? Details Hackaday.io Rs485 Bias Resistors This circuit allows the failsafe resistor values to be determined as a function. The external resistors are selected so that they provide at least a 200 mv bias across the line, without excessively loading the active driver. The two most common ways of handling this indeterminate state are to either select. If you need to have a guaranteed level when. Rs485 Bias Resistors.
From know.innon.com
Why and how do I use Bias resistors and Termination resistors on an Rs485 Bias Resistors This circuit allows the failsafe resistor values to be determined as a function. The external resistors are selected so that they provide at least a 200 mv bias across the line, without excessively loading the active driver. If you need to have a guaranteed level when no transmitter is enabled then you need biasing resistors (assuming a receiver that does. Rs485 Bias Resistors.
From guidekfp621ty.z13.web.core.windows.net
Rs485 End Of Line Resistor Rs485 Bias Resistors The two most common ways of handling this indeterminate state are to either select. This circuit allows the failsafe resistor values to be determined as a function. The external resistors are selected so that they provide at least a 200 mv bias across the line, without excessively loading the active driver. If you need to have a guaranteed level when. Rs485 Bias Resistors.
From www.memodo-shop.com
SMA RS485 power injector SMA Accessories & Electrical Memodo Rs485 Bias Resistors This circuit allows the failsafe resistor values to be determined as a function. The external resistors are selected so that they provide at least a 200 mv bias across the line, without excessively loading the active driver. The two most common ways of handling this indeterminate state are to either select. If you need to have a guaranteed level when. Rs485 Bias Resistors.
From support.enovationcontrols.com
RS485 the Murphy Way Enovation Controls Help Center Rs485 Bias Resistors The external resistors are selected so that they provide at least a 200 mv bias across the line, without excessively loading the active driver. This circuit allows the failsafe resistor values to be determined as a function. If you need to have a guaranteed level when no transmitter is enabled then you need biasing resistors (assuming a receiver that does. Rs485 Bias Resistors.
From electronics.stackexchange.com
rs485 rs422/485 maximum terminator resistor value Electrical Rs485 Bias Resistors This circuit allows the failsafe resistor values to be determined as a function. The two most common ways of handling this indeterminate state are to either select. The external resistors are selected so that they provide at least a 200 mv bias across the line, without excessively loading the active driver. If you need to have a guaranteed level when. Rs485 Bias Resistors.
From e2e.ti.com
SN65HVD1176 Bias resistors and termination resistors values Rs485 Bias Resistors The external resistors are selected so that they provide at least a 200 mv bias across the line, without excessively loading the active driver. This circuit allows the failsafe resistor values to be determined as a function. The two most common ways of handling this indeterminate state are to either select. If you need to have a guaranteed level when. Rs485 Bias Resistors.
From electronics.stackexchange.com
bias Strange Voltage Levels in a Multislave Fullduplex rs485 bus Rs485 Bias Resistors This circuit allows the failsafe resistor values to be determined as a function. The two most common ways of handling this indeterminate state are to either select. If you need to have a guaranteed level when no transmitter is enabled then you need biasing resistors (assuming a receiver that does not. The external resistors are selected so that they provide. Rs485 Bias Resistors.
From e2e.ti.com
SN65HVD1473 Ackward RS485 Weveforms. Interface forum Interface Rs485 Bias Resistors The two most common ways of handling this indeterminate state are to either select. If you need to have a guaranteed level when no transmitter is enabled then you need biasing resistors (assuming a receiver that does not. The external resistors are selected so that they provide at least a 200 mv bias across the line, without excessively loading the. Rs485 Bias Resistors.
From hindlepowerinc.com
Education HindlePower Rs485 Bias Resistors If you need to have a guaranteed level when no transmitter is enabled then you need biasing resistors (assuming a receiver that does not. The two most common ways of handling this indeterminate state are to either select. This circuit allows the failsafe resistor values to be determined as a function. The external resistors are selected so that they provide. Rs485 Bias Resistors.