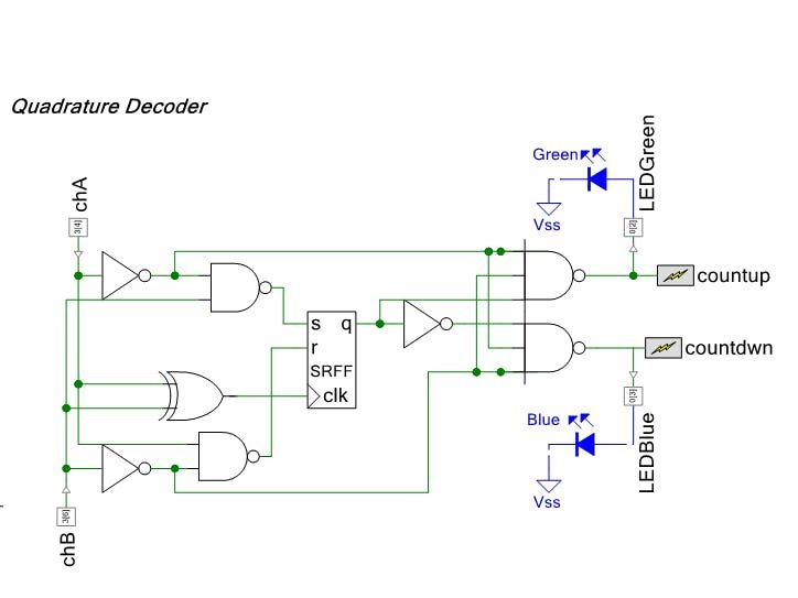
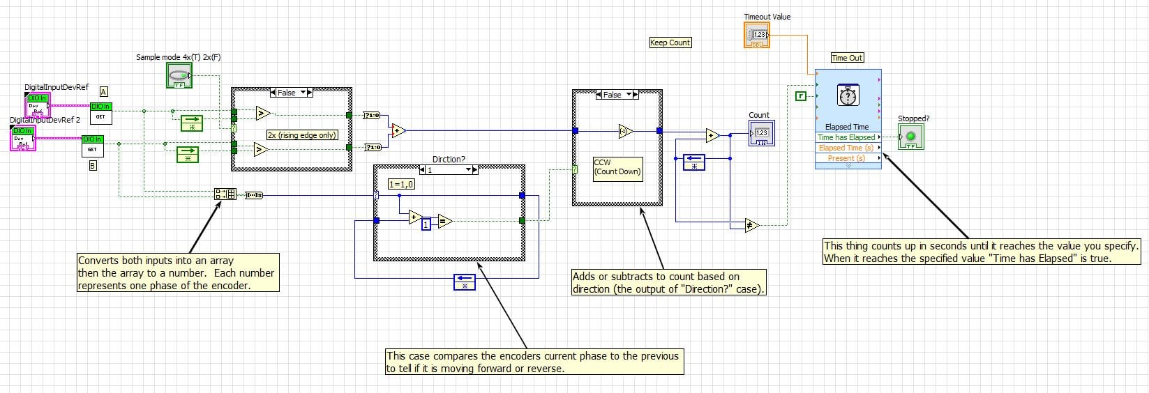
Labview Quadrature Encoder . The attached example program demonstrates how to estimate velocity and acceleration of a quadrature encoder using the. A high speed digital i/o module, such as the ni 9411, would. Quadrature encoders use two sets of light sources and detectors mounted along a track of opaque and clear segments to detect. Using labview fpga and an appropriate c series hardware module you can acquire and decode the encoder signal. To familiarise the fundamental concepts of. Ni released the next series of multifunction daq devices,. In this lab, students will decode quadrature encoder data, implement a labview vi to decode quadrature encoder data, and add direction sense and calibration functionality. I am trying to use a qudrature encoder to read the current position of a servo motor (minas a5).
from www.ni.com
In this lab, students will decode quadrature encoder data, implement a labview vi to decode quadrature encoder data, and add direction sense and calibration functionality. A high speed digital i/o module, such as the ni 9411, would. Using labview fpga and an appropriate c series hardware module you can acquire and decode the encoder signal. The attached example program demonstrates how to estimate velocity and acceleration of a quadrature encoder using the. Quadrature encoders use two sets of light sources and detectors mounted along a track of opaque and clear segments to detect. To familiarise the fundamental concepts of. Ni released the next series of multifunction daq devices,. I am trying to use a qudrature encoder to read the current position of a servo motor (minas a5).
Quadrature Encoder Example DAQ Personality National Instruments
Labview Quadrature Encoder The attached example program demonstrates how to estimate velocity and acceleration of a quadrature encoder using the. Ni released the next series of multifunction daq devices,. Quadrature encoders use two sets of light sources and detectors mounted along a track of opaque and clear segments to detect. To familiarise the fundamental concepts of. I am trying to use a qudrature encoder to read the current position of a servo motor (minas a5). The attached example program demonstrates how to estimate velocity and acceleration of a quadrature encoder using the. In this lab, students will decode quadrature encoder data, implement a labview vi to decode quadrature encoder data, and add direction sense and calibration functionality. A high speed digital i/o module, such as the ni 9411, would. Using labview fpga and an appropriate c series hardware module you can acquire and decode the encoder signal.
From forums.ni.com
Labview Quadrature Encoder NI Community Labview Quadrature Encoder To familiarise the fundamental concepts of. I am trying to use a qudrature encoder to read the current position of a servo motor (minas a5). The attached example program demonstrates how to estimate velocity and acceleration of a quadrature encoder using the. Using labview fpga and an appropriate c series hardware module you can acquire and decode the encoder signal.. Labview Quadrature Encoder.
From forums.ni.com
Determining the direction of quadrature encoder in Labview Page 2 Labview Quadrature Encoder To familiarise the fundamental concepts of. Ni released the next series of multifunction daq devices,. A high speed digital i/o module, such as the ni 9411, would. In this lab, students will decode quadrature encoder data, implement a labview vi to decode quadrature encoder data, and add direction sense and calibration functionality. Using labview fpga and an appropriate c series. Labview Quadrature Encoder.
From forums.ni.com
LIFA Quadrature Encoder NI Community Labview Quadrature Encoder Using labview fpga and an appropriate c series hardware module you can acquire and decode the encoder signal. A high speed digital i/o module, such as the ni 9411, would. To familiarise the fundamental concepts of. In this lab, students will decode quadrature encoder data, implement a labview vi to decode quadrature encoder data, and add direction sense and calibration. Labview Quadrature Encoder.
From www.mdpi.com
Sensors Free FullText Incremental Encoder Speed Acquisition Using Labview Quadrature Encoder In this lab, students will decode quadrature encoder data, implement a labview vi to decode quadrature encoder data, and add direction sense and calibration functionality. Using labview fpga and an appropriate c series hardware module you can acquire and decode the encoder signal. I am trying to use a qudrature encoder to read the current position of a servo motor. Labview Quadrature Encoder.
From forums.ni.com
LIFA Quadrature Encoder NI Community Labview Quadrature Encoder In this lab, students will decode quadrature encoder data, implement a labview vi to decode quadrature encoder data, and add direction sense and calibration functionality. I am trying to use a qudrature encoder to read the current position of a servo motor (minas a5). To familiarise the fundamental concepts of. Quadrature encoders use two sets of light sources and detectors. Labview Quadrature Encoder.
From forums.ni.com
Determining the direction of quadrature encoder in Labview NI Community Labview Quadrature Encoder To familiarise the fundamental concepts of. The attached example program demonstrates how to estimate velocity and acceleration of a quadrature encoder using the. I am trying to use a qudrature encoder to read the current position of a servo motor (minas a5). A high speed digital i/o module, such as the ni 9411, would. In this lab, students will decode. Labview Quadrature Encoder.
From forums.ni.com
Determining the direction of quadrature encoder in Labview Page 2 Labview Quadrature Encoder In this lab, students will decode quadrature encoder data, implement a labview vi to decode quadrature encoder data, and add direction sense and calibration functionality. Quadrature encoders use two sets of light sources and detectors mounted along a track of opaque and clear segments to detect. Ni released the next series of multifunction daq devices,. A high speed digital i/o. Labview Quadrature Encoder.
From forums.ni.com
LIFA Quadrature Encoder NI Community Labview Quadrature Encoder In this lab, students will decode quadrature encoder data, implement a labview vi to decode quadrature encoder data, and add direction sense and calibration functionality. The attached example program demonstrates how to estimate velocity and acceleration of a quadrature encoder using the. Using labview fpga and an appropriate c series hardware module you can acquire and decode the encoder signal.. Labview Quadrature Encoder.
From www.chiefdelphi.com
Coustom Quadrature Encoder VI NI LabVIEW Chief Delphi Labview Quadrature Encoder I am trying to use a qudrature encoder to read the current position of a servo motor (minas a5). In this lab, students will decode quadrature encoder data, implement a labview vi to decode quadrature encoder data, and add direction sense and calibration functionality. The attached example program demonstrates how to estimate velocity and acceleration of a quadrature encoder using. Labview Quadrature Encoder.
From www.chegg.com
1. (10 points) Figure 6 shows the Laboratory \26 Labview Quadrature Encoder Using labview fpga and an appropriate c series hardware module you can acquire and decode the encoder signal. I am trying to use a qudrature encoder to read the current position of a servo motor (minas a5). A high speed digital i/o module, such as the ni 9411, would. To familiarise the fundamental concepts of. Quadrature encoders use two sets. Labview Quadrature Encoder.
From www.researchgate.net
LabVIEW program for encoder Download Scientific Diagram Labview Quadrature Encoder Using labview fpga and an appropriate c series hardware module you can acquire and decode the encoder signal. In this lab, students will decode quadrature encoder data, implement a labview vi to decode quadrature encoder data, and add direction sense and calibration functionality. Quadrature encoders use two sets of light sources and detectors mounted along a track of opaque and. Labview Quadrature Encoder.
From zone.ni.com
Quadrature Encoder Example DAQ Personality National Instruments Labview Quadrature Encoder Quadrature encoders use two sets of light sources and detectors mounted along a track of opaque and clear segments to detect. In this lab, students will decode quadrature encoder data, implement a labview vi to decode quadrature encoder data, and add direction sense and calibration functionality. The attached example program demonstrates how to estimate velocity and acceleration of a quadrature. Labview Quadrature Encoder.
From forums.ni.com
LIFA Quadrature Encoder NI Community Labview Quadrature Encoder Ni released the next series of multifunction daq devices,. Using labview fpga and an appropriate c series hardware module you can acquire and decode the encoder signal. I am trying to use a qudrature encoder to read the current position of a servo motor (minas a5). In this lab, students will decode quadrature encoder data, implement a labview vi to. Labview Quadrature Encoder.
From www.semanticscholar.org
[PDF] IMPLEMENTATION OF SPEED MEASUREMENT FOR ELECTRICAL DRIVES Labview Quadrature Encoder A high speed digital i/o module, such as the ni 9411, would. The attached example program demonstrates how to estimate velocity and acceleration of a quadrature encoder using the. Quadrature encoders use two sets of light sources and detectors mounted along a track of opaque and clear segments to detect. In this lab, students will decode quadrature encoder data, implement. Labview Quadrature Encoder.
From community.infineon.com
Solved Extending TCPWM in Quadrature Decoder Mode Infineon Developer Labview Quadrature Encoder Ni released the next series of multifunction daq devices,. In this lab, students will decode quadrature encoder data, implement a labview vi to decode quadrature encoder data, and add direction sense and calibration functionality. Using labview fpga and an appropriate c series hardware module you can acquire and decode the encoder signal. I am trying to use a qudrature encoder. Labview Quadrature Encoder.
From forums.ni.com
Angular Position Measurement with a Quadrature Encoder NI Community Labview Quadrature Encoder Ni released the next series of multifunction daq devices,. A high speed digital i/o module, such as the ni 9411, would. Using labview fpga and an appropriate c series hardware module you can acquire and decode the encoder signal. To familiarise the fundamental concepts of. Quadrature encoders use two sets of light sources and detectors mounted along a track of. Labview Quadrature Encoder.
From www.youtube.com
NI myRIO Rotary (quadrature) encoder YouTube Labview Quadrature Encoder In this lab, students will decode quadrature encoder data, implement a labview vi to decode quadrature encoder data, and add direction sense and calibration functionality. A high speed digital i/o module, such as the ni 9411, would. Ni released the next series of multifunction daq devices,. Using labview fpga and an appropriate c series hardware module you can acquire and. Labview Quadrature Encoder.
From www.mdpi.com
Sensors Free FullText Incremental Encoder Speed Acquisition Using Labview Quadrature Encoder In this lab, students will decode quadrature encoder data, implement a labview vi to decode quadrature encoder data, and add direction sense and calibration functionality. Using labview fpga and an appropriate c series hardware module you can acquire and decode the encoder signal. I am trying to use a qudrature encoder to read the current position of a servo motor. Labview Quadrature Encoder.
From forums.ni.com
quadrature encoder based triggering NI Community Labview Quadrature Encoder I am trying to use a qudrature encoder to read the current position of a servo motor (minas a5). The attached example program demonstrates how to estimate velocity and acceleration of a quadrature encoder using the. To familiarise the fundamental concepts of. Using labview fpga and an appropriate c series hardware module you can acquire and decode the encoder signal.. Labview Quadrature Encoder.
From www.amazon.co.uk
USB DAQ 8AD 2DA 4DI 4DO 4PWM Counter Card for 2 axis Quadrature Encoder Labview Quadrature Encoder Ni released the next series of multifunction daq devices,. I am trying to use a qudrature encoder to read the current position of a servo motor (minas a5). The attached example program demonstrates how to estimate velocity and acceleration of a quadrature encoder using the. To familiarise the fundamental concepts of. A high speed digital i/o module, such as the. Labview Quadrature Encoder.
From www.ni.com
Quadrature Encoder Example DAQ Personality National Instruments Labview Quadrature Encoder The attached example program demonstrates how to estimate velocity and acceleration of a quadrature encoder using the. I am trying to use a qudrature encoder to read the current position of a servo motor (minas a5). To familiarise the fundamental concepts of. A high speed digital i/o module, such as the ni 9411, would. Ni released the next series of. Labview Quadrature Encoder.
From lavag.org
Quadrature Encoder counter with FPGA LabVIEW General LAVA Labview Quadrature Encoder The attached example program demonstrates how to estimate velocity and acceleration of a quadrature encoder using the. Using labview fpga and an appropriate c series hardware module you can acquire and decode the encoder signal. Ni released the next series of multifunction daq devices,. A high speed digital i/o module, such as the ni 9411, would. To familiarise the fundamental. Labview Quadrature Encoder.
From www.researchgate.net
9 Quadrature Encoder. Download Scientific Diagram Labview Quadrature Encoder Quadrature encoders use two sets of light sources and detectors mounted along a track of opaque and clear segments to detect. To familiarise the fundamental concepts of. I am trying to use a qudrature encoder to read the current position of a servo motor (minas a5). In this lab, students will decode quadrature encoder data, implement a labview vi to. Labview Quadrature Encoder.
From forums.ni.com
Solved Using more than 4 quadrature encoder input for MyRIO NI Community Labview Quadrature Encoder To familiarise the fundamental concepts of. Using labview fpga and an appropriate c series hardware module you can acquire and decode the encoder signal. I am trying to use a qudrature encoder to read the current position of a servo motor (minas a5). The attached example program demonstrates how to estimate velocity and acceleration of a quadrature encoder using the.. Labview Quadrature Encoder.
From docs.nanoframework.net
Quadrature Rotary Encoder nanoFramework Documentation Labview Quadrature Encoder The attached example program demonstrates how to estimate velocity and acceleration of a quadrature encoder using the. I am trying to use a qudrature encoder to read the current position of a servo motor (minas a5). In this lab, students will decode quadrature encoder data, implement a labview vi to decode quadrature encoder data, and add direction sense and calibration. Labview Quadrature Encoder.
From www.researchgate.net
5. Quadrature Counter Synchronized From Sine and Cosine Inputs [Woei Labview Quadrature Encoder Quadrature encoders use two sets of light sources and detectors mounted along a track of opaque and clear segments to detect. Using labview fpga and an appropriate c series hardware module you can acquire and decode the encoder signal. I am trying to use a qudrature encoder to read the current position of a servo motor (minas a5). In this. Labview Quadrature Encoder.
From forums.ni.com
Determining the direction of quadrature encoder in Labview NI Community Labview Quadrature Encoder I am trying to use a qudrature encoder to read the current position of a servo motor (minas a5). A high speed digital i/o module, such as the ni 9411, would. Quadrature encoders use two sets of light sources and detectors mounted along a track of opaque and clear segments to detect. To familiarise the fundamental concepts of. The attached. Labview Quadrature Encoder.
From forums.ni.com
Solved Reset Quadrature Encoder Count DAQmx Discussion Forums Labview Quadrature Encoder A high speed digital i/o module, such as the ni 9411, would. I am trying to use a qudrature encoder to read the current position of a servo motor (minas a5). Using labview fpga and an appropriate c series hardware module you can acquire and decode the encoder signal. In this lab, students will decode quadrature encoder data, implement a. Labview Quadrature Encoder.
From www.scribd.com
Estimating Velocity and Acceleration from a Quadrature Encoder using Labview Quadrature Encoder In this lab, students will decode quadrature encoder data, implement a labview vi to decode quadrature encoder data, and add direction sense and calibration functionality. Quadrature encoders use two sets of light sources and detectors mounted along a track of opaque and clear segments to detect. Using labview fpga and an appropriate c series hardware module you can acquire and. Labview Quadrature Encoder.
From forums.ni.com
High speed digital quadrature with error detection NI Community Labview Quadrature Encoder A high speed digital i/o module, such as the ni 9411, would. Ni released the next series of multifunction daq devices,. I am trying to use a qudrature encoder to read the current position of a servo motor (minas a5). To familiarise the fundamental concepts of. Quadrature encoders use two sets of light sources and detectors mounted along a track. Labview Quadrature Encoder.
From www.youtube.com
NI myRIO "Rotary Encoder demo" LabVIEW project YouTube Labview Quadrature Encoder The attached example program demonstrates how to estimate velocity and acceleration of a quadrature encoder using the. In this lab, students will decode quadrature encoder data, implement a labview vi to decode quadrature encoder data, and add direction sense and calibration functionality. Ni released the next series of multifunction daq devices,. To familiarise the fundamental concepts of. Quadrature encoders use. Labview Quadrature Encoder.
From www.chiefdelphi.com
REV Encoder no feedback/signal LabVIEW NI LabVIEW Chief Delphi Labview Quadrature Encoder A high speed digital i/o module, such as the ni 9411, would. I am trying to use a qudrature encoder to read the current position of a servo motor (minas a5). To familiarise the fundamental concepts of. Quadrature encoders use two sets of light sources and detectors mounted along a track of opaque and clear segments to detect. The attached. Labview Quadrature Encoder.
From www.semanticscholar.org
Figure 4 from IMPLEMENTATION OF SPEED MEASUREMENT FOR ELECTRICAL DRIVES Labview Quadrature Encoder I am trying to use a qudrature encoder to read the current position of a servo motor (minas a5). Using labview fpga and an appropriate c series hardware module you can acquire and decode the encoder signal. Quadrature encoders use two sets of light sources and detectors mounted along a track of opaque and clear segments to detect. To familiarise. Labview Quadrature Encoder.
From www.reddit.com
Quadrature encoder with counter pulse frequency timing LabVIEW Labview Quadrature Encoder In this lab, students will decode quadrature encoder data, implement a labview vi to decode quadrature encoder data, and add direction sense and calibration functionality. Using labview fpga and an appropriate c series hardware module you can acquire and decode the encoder signal. The attached example program demonstrates how to estimate velocity and acceleration of a quadrature encoder using the.. Labview Quadrature Encoder.
From lorentzzi.com
Quadrature Encoder 6 Things You Need To Know Labview Quadrature Encoder The attached example program demonstrates how to estimate velocity and acceleration of a quadrature encoder using the. Quadrature encoders use two sets of light sources and detectors mounted along a track of opaque and clear segments to detect. In this lab, students will decode quadrature encoder data, implement a labview vi to decode quadrature encoder data, and add direction sense. Labview Quadrature Encoder.