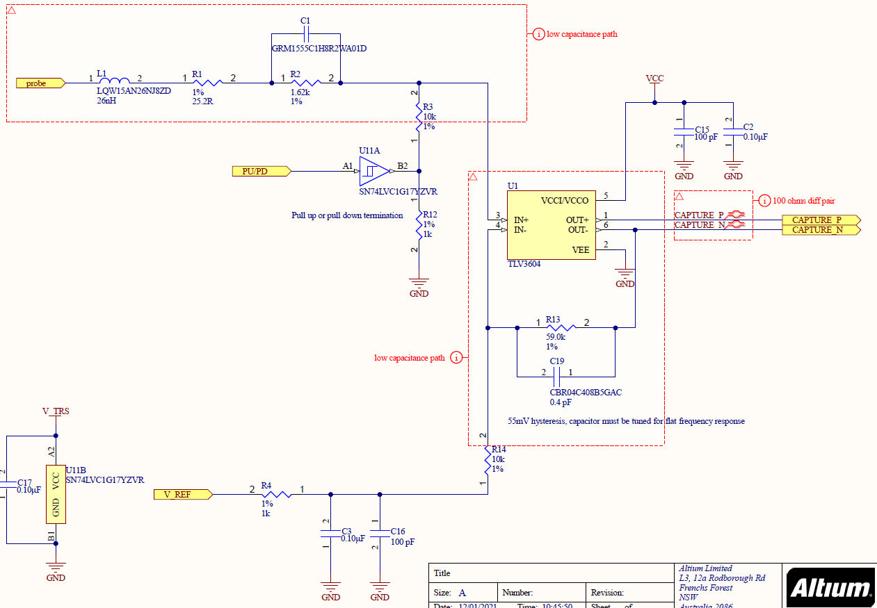
Non Inverting Comparator With Hysteresis . Figure 1 depicts the output for a comparator with and without hysteresis with a noisy input triangle waveform applied. Hysteresis can be accomplished with two resistors (see figure 5), and the amount of hysteresis is proportional to the resistors’ ratio. Comparators are used to differentiate between two different signal. Comparators are used to differentiate between two different signal. Select the switching thresholds for when the comparator will transition from high to. The signal input to the comparator may be applied to either the.
from www.youtube.com
Comparators are used to differentiate between two different signal. Comparators are used to differentiate between two different signal. Hysteresis can be accomplished with two resistors (see figure 5), and the amount of hysteresis is proportional to the resistors’ ratio. Figure 1 depicts the output for a comparator with and without hysteresis with a noisy input triangle waveform applied. Select the switching thresholds for when the comparator will transition from high to. The signal input to the comparator may be applied to either the.
Noninverting Comparator Comparator using open loop noninverting
Non Inverting Comparator With Hysteresis Hysteresis can be accomplished with two resistors (see figure 5), and the amount of hysteresis is proportional to the resistors’ ratio. Comparators are used to differentiate between two different signal. Select the switching thresholds for when the comparator will transition from high to. The signal input to the comparator may be applied to either the. Hysteresis can be accomplished with two resistors (see figure 5), and the amount of hysteresis is proportional to the resistors’ ratio. Comparators are used to differentiate between two different signal. Figure 1 depicts the output for a comparator with and without hysteresis with a noisy input triangle waveform applied.
From www.researchgate.net
Schematic of hysteresis comparator Download Scientific Diagram Non Inverting Comparator With Hysteresis Comparators are used to differentiate between two different signal. The signal input to the comparator may be applied to either the. Hysteresis can be accomplished with two resistors (see figure 5), and the amount of hysteresis is proportional to the resistors’ ratio. Figure 1 depicts the output for a comparator with and without hysteresis with a noisy input triangle waveform. Non Inverting Comparator With Hysteresis.
From www.numerade.com
SOLVED 'which true graph plot and characteristics of each graph Non Inverting Comparator With Hysteresis Hysteresis can be accomplished with two resistors (see figure 5), and the amount of hysteresis is proportional to the resistors’ ratio. Select the switching thresholds for when the comparator will transition from high to. Comparators are used to differentiate between two different signal. The signal input to the comparator may be applied to either the. Comparators are used to differentiate. Non Inverting Comparator With Hysteresis.
From www.youtube.com
COMPARATOR WITH HYSTERESIS YouTube Non Inverting Comparator With Hysteresis Select the switching thresholds for when the comparator will transition from high to. Hysteresis can be accomplished with two resistors (see figure 5), and the amount of hysteresis is proportional to the resistors’ ratio. Figure 1 depicts the output for a comparator with and without hysteresis with a noisy input triangle waveform applied. Comparators are used to differentiate between two. Non Inverting Comparator With Hysteresis.
From www.researchgate.net
The noninverting comparator. Download Scientific Diagram Non Inverting Comparator With Hysteresis Select the switching thresholds for when the comparator will transition from high to. The signal input to the comparator may be applied to either the. Comparators are used to differentiate between two different signal. Figure 1 depicts the output for a comparator with and without hysteresis with a noisy input triangle waveform applied. Hysteresis can be accomplished with two resistors. Non Inverting Comparator With Hysteresis.
From circuitlibraryharris.z19.web.core.windows.net
Non Inverting Hysteresis Comparator Design Non Inverting Comparator With Hysteresis Comparators are used to differentiate between two different signal. Hysteresis can be accomplished with two resistors (see figure 5), and the amount of hysteresis is proportional to the resistors’ ratio. The signal input to the comparator may be applied to either the. Comparators are used to differentiate between two different signal. Figure 1 depicts the output for a comparator with. Non Inverting Comparator With Hysteresis.
From www.eetimes.com
Signal Chain Basics (Part 17) HysteresisUnderstanding more about the Non Inverting Comparator With Hysteresis Comparators are used to differentiate between two different signal. Figure 1 depicts the output for a comparator with and without hysteresis with a noisy input triangle waveform applied. Select the switching thresholds for when the comparator will transition from high to. The signal input to the comparator may be applied to either the. Hysteresis can be accomplished with two resistors. Non Inverting Comparator With Hysteresis.
From www.allaboutcircuits.com
Adding Hysteresis to a Comparator Circuit LTspice Lab Technical Articles Non Inverting Comparator With Hysteresis The signal input to the comparator may be applied to either the. Comparators are used to differentiate between two different signal. Select the switching thresholds for when the comparator will transition from high to. Hysteresis can be accomplished with two resistors (see figure 5), and the amount of hysteresis is proportional to the resistors’ ratio. Comparators are used to differentiate. Non Inverting Comparator With Hysteresis.
From www.slideserve.com
PPT Comparators PowerPoint Presentation, free download ID816397 Non Inverting Comparator With Hysteresis Select the switching thresholds for when the comparator will transition from high to. The signal input to the comparator may be applied to either the. Comparators are used to differentiate between two different signal. Comparators are used to differentiate between two different signal. Figure 1 depicts the output for a comparator with and without hysteresis with a noisy input triangle. Non Inverting Comparator With Hysteresis.
From microchip.wikidot.com
Comparators with Hysteresis (Schmitt Trigger) Developer Help Non Inverting Comparator With Hysteresis Figure 1 depicts the output for a comparator with and without hysteresis with a noisy input triangle waveform applied. Comparators are used to differentiate between two different signal. The signal input to the comparator may be applied to either the. Hysteresis can be accomplished with two resistors (see figure 5), and the amount of hysteresis is proportional to the resistors’. Non Inverting Comparator With Hysteresis.
From electronics.stackexchange.com
Trying to implement a comparator with hysteresis Electrical Non Inverting Comparator With Hysteresis Comparators are used to differentiate between two different signal. The signal input to the comparator may be applied to either the. Figure 1 depicts the output for a comparator with and without hysteresis with a noisy input triangle waveform applied. Comparators are used to differentiate between two different signal. Hysteresis can be accomplished with two resistors (see figure 5), and. Non Inverting Comparator With Hysteresis.
From www.theengineeringknowledge.com
Introduction to Comparator The Engineering Knowledge Non Inverting Comparator With Hysteresis Comparators are used to differentiate between two different signal. The signal input to the comparator may be applied to either the. Hysteresis can be accomplished with two resistors (see figure 5), and the amount of hysteresis is proportional to the resistors’ ratio. Figure 1 depicts the output for a comparator with and without hysteresis with a noisy input triangle waveform. Non Inverting Comparator With Hysteresis.
From e2e.ti.com
LM293A Comparator implementation with Hysteresis Amplifiers forum Non Inverting Comparator With Hysteresis Hysteresis can be accomplished with two resistors (see figure 5), and the amount of hysteresis is proportional to the resistors’ ratio. The signal input to the comparator may be applied to either the. Figure 1 depicts the output for a comparator with and without hysteresis with a noisy input triangle waveform applied. Comparators are used to differentiate between two different. Non Inverting Comparator With Hysteresis.
From www.circuitdiagram.co
Non Inverting Comparator Circuit Diagram Circuit Diagram Non Inverting Comparator With Hysteresis Comparators are used to differentiate between two different signal. Comparators are used to differentiate between two different signal. Figure 1 depicts the output for a comparator with and without hysteresis with a noisy input triangle waveform applied. Hysteresis can be accomplished with two resistors (see figure 5), and the amount of hysteresis is proportional to the resistors’ ratio. Select the. Non Inverting Comparator With Hysteresis.
From www.slideserve.com
PPT Comparators PowerPoint Presentation, free download ID8694242 Non Inverting Comparator With Hysteresis The signal input to the comparator may be applied to either the. Hysteresis can be accomplished with two resistors (see figure 5), and the amount of hysteresis is proportional to the resistors’ ratio. Comparators are used to differentiate between two different signal. Select the switching thresholds for when the comparator will transition from high to. Figure 1 depicts the output. Non Inverting Comparator With Hysteresis.
From electronics.stackexchange.com
ups Is hysteresis needed for this noninverting comparator Non Inverting Comparator With Hysteresis Hysteresis can be accomplished with two resistors (see figure 5), and the amount of hysteresis is proportional to the resistors’ ratio. Comparators are used to differentiate between two different signal. Comparators are used to differentiate between two different signal. The signal input to the comparator may be applied to either the. Figure 1 depicts the output for a comparator with. Non Inverting Comparator With Hysteresis.
From www.chegg.com
Solved 2. Design a noninverting comparator with hysteresis Non Inverting Comparator With Hysteresis Comparators are used to differentiate between two different signal. Select the switching thresholds for when the comparator will transition from high to. Figure 1 depicts the output for a comparator with and without hysteresis with a noisy input triangle waveform applied. Comparators are used to differentiate between two different signal. Hysteresis can be accomplished with two resistors (see figure 5),. Non Inverting Comparator With Hysteresis.
From www.youtube.com
LM358 dual op amp positive feedback hysteresis schmitt trigger non Non Inverting Comparator With Hysteresis Select the switching thresholds for when the comparator will transition from high to. Figure 1 depicts the output for a comparator with and without hysteresis with a noisy input triangle waveform applied. Hysteresis can be accomplished with two resistors (see figure 5), and the amount of hysteresis is proportional to the resistors’ ratio. The signal input to the comparator may. Non Inverting Comparator With Hysteresis.
From www.analog.com
Curing Comparator Instability with Hysteresis Analog Devices Non Inverting Comparator With Hysteresis Comparators are used to differentiate between two different signal. Hysteresis can be accomplished with two resistors (see figure 5), and the amount of hysteresis is proportional to the resistors’ ratio. Select the switching thresholds for when the comparator will transition from high to. Comparators are used to differentiate between two different signal. Figure 1 depicts the output for a comparator. Non Inverting Comparator With Hysteresis.
From www.analogictips.com
Analog comparators and hysteresis Non Inverting Comparator With Hysteresis Comparators are used to differentiate between two different signal. Figure 1 depicts the output for a comparator with and without hysteresis with a noisy input triangle waveform applied. Select the switching thresholds for when the comparator will transition from high to. The signal input to the comparator may be applied to either the. Hysteresis can be accomplished with two resistors. Non Inverting Comparator With Hysteresis.
From www.chegg.com
Solved Determine the upper and lower thresholds for the Non Inverting Comparator With Hysteresis Figure 1 depicts the output for a comparator with and without hysteresis with a noisy input triangle waveform applied. Comparators are used to differentiate between two different signal. Comparators are used to differentiate between two different signal. Select the switching thresholds for when the comparator will transition from high to. Hysteresis can be accomplished with two resistors (see figure 5),. Non Inverting Comparator With Hysteresis.
From www.youtube.com
Noninverting Comparator Comparator using open loop noninverting Non Inverting Comparator With Hysteresis Comparators are used to differentiate between two different signal. Select the switching thresholds for when the comparator will transition from high to. The signal input to the comparator may be applied to either the. Hysteresis can be accomplished with two resistors (see figure 5), and the amount of hysteresis is proportional to the resistors’ ratio. Comparators are used to differentiate. Non Inverting Comparator With Hysteresis.
From www.youtube.com
Comparator with Examples (Inverting, NonInverting and Window Non Inverting Comparator With Hysteresis The signal input to the comparator may be applied to either the. Hysteresis can be accomplished with two resistors (see figure 5), and the amount of hysteresis is proportional to the resistors’ ratio. Figure 1 depicts the output for a comparator with and without hysteresis with a noisy input triangle waveform applied. Select the switching thresholds for when the comparator. Non Inverting Comparator With Hysteresis.
From wiringdbdramatics.z13.web.core.windows.net
Non Inverting Hysteresis Comparator Design Non Inverting Comparator With Hysteresis Comparators are used to differentiate between two different signal. Comparators are used to differentiate between two different signal. Select the switching thresholds for when the comparator will transition from high to. Hysteresis can be accomplished with two resistors (see figure 5), and the amount of hysteresis is proportional to the resistors’ ratio. Figure 1 depicts the output for a comparator. Non Inverting Comparator With Hysteresis.
From electronics.stackexchange.com
ups Is hysteresis needed for this noninverting comparator Non Inverting Comparator With Hysteresis Hysteresis can be accomplished with two resistors (see figure 5), and the amount of hysteresis is proportional to the resistors’ ratio. Figure 1 depicts the output for a comparator with and without hysteresis with a noisy input triangle waveform applied. Select the switching thresholds for when the comparator will transition from high to. The signal input to the comparator may. Non Inverting Comparator With Hysteresis.
From www.chegg.com
Solved Design a noninverting comparator with hysteresis Non Inverting Comparator With Hysteresis Hysteresis can be accomplished with two resistors (see figure 5), and the amount of hysteresis is proportional to the resistors’ ratio. Select the switching thresholds for when the comparator will transition from high to. Figure 1 depicts the output for a comparator with and without hysteresis with a noisy input triangle waveform applied. Comparators are used to differentiate between two. Non Inverting Comparator With Hysteresis.
From www.youtube.com
NonInverting Comparator Circuit YouTube Non Inverting Comparator With Hysteresis Comparators are used to differentiate between two different signal. Select the switching thresholds for when the comparator will transition from high to. The signal input to the comparator may be applied to either the. Hysteresis can be accomplished with two resistors (see figure 5), and the amount of hysteresis is proportional to the resistors’ ratio. Comparators are used to differentiate. Non Inverting Comparator With Hysteresis.
From e2e.ti.com
TLV3604 NonInverting Comparator With Hysteresis Amplifiers forum Non Inverting Comparator With Hysteresis The signal input to the comparator may be applied to either the. Select the switching thresholds for when the comparator will transition from high to. Figure 1 depicts the output for a comparator with and without hysteresis with a noisy input triangle waveform applied. Hysteresis can be accomplished with two resistors (see figure 5), and the amount of hysteresis is. Non Inverting Comparator With Hysteresis.
From circuitcellar.com
Comparator Hysteresis Circuit Cellar Non Inverting Comparator With Hysteresis Comparators are used to differentiate between two different signal. Select the switching thresholds for when the comparator will transition from high to. Figure 1 depicts the output for a comparator with and without hysteresis with a noisy input triangle waveform applied. Comparators are used to differentiate between two different signal. Hysteresis can be accomplished with two resistors (see figure 5),. Non Inverting Comparator With Hysteresis.
From www.youtube.com
109. Setting Hysteresis on a NonInverting Comparator YouTube Non Inverting Comparator With Hysteresis Comparators are used to differentiate between two different signal. Comparators are used to differentiate between two different signal. Select the switching thresholds for when the comparator will transition from high to. Figure 1 depicts the output for a comparator with and without hysteresis with a noisy input triangle waveform applied. Hysteresis can be accomplished with two resistors (see figure 5),. Non Inverting Comparator With Hysteresis.
From e2echina.ti.com
LM393 NonInverting Comparator with Hysteresis 电阻大小的选择 放大器论坛 放大器 Non Inverting Comparator With Hysteresis Hysteresis can be accomplished with two resistors (see figure 5), and the amount of hysteresis is proportional to the resistors’ ratio. Comparators are used to differentiate between two different signal. Select the switching thresholds for when the comparator will transition from high to. The signal input to the comparator may be applied to either the. Comparators are used to differentiate. Non Inverting Comparator With Hysteresis.
From www.circuitdiagram.co
Op Amp Comparator Circuit With Hysteresis Circuit Diagram Non Inverting Comparator With Hysteresis Comparators are used to differentiate between two different signal. Figure 1 depicts the output for a comparator with and without hysteresis with a noisy input triangle waveform applied. Comparators are used to differentiate between two different signal. Select the switching thresholds for when the comparator will transition from high to. Hysteresis can be accomplished with two resistors (see figure 5),. Non Inverting Comparator With Hysteresis.
From circuitlibraryharris.z19.web.core.windows.net
Non Inverting Hysteresis Comparator Design Non Inverting Comparator With Hysteresis Comparators are used to differentiate between two different signal. Comparators are used to differentiate between two different signal. Figure 1 depicts the output for a comparator with and without hysteresis with a noisy input triangle waveform applied. Hysteresis can be accomplished with two resistors (see figure 5), and the amount of hysteresis is proportional to the resistors’ ratio. Select the. Non Inverting Comparator With Hysteresis.
From www.scribd.com
NonInverting Comparator With Hysteresis Circuit Analog Engineer's Non Inverting Comparator With Hysteresis The signal input to the comparator may be applied to either the. Figure 1 depicts the output for a comparator with and without hysteresis with a noisy input triangle waveform applied. Comparators are used to differentiate between two different signal. Select the switching thresholds for when the comparator will transition from high to. Comparators are used to differentiate between two. Non Inverting Comparator With Hysteresis.
From www.slideserve.com
PPT Comparators PowerPoint Presentation ID816397 Non Inverting Comparator With Hysteresis Comparators are used to differentiate between two different signal. Select the switching thresholds for when the comparator will transition from high to. Hysteresis can be accomplished with two resistors (see figure 5), and the amount of hysteresis is proportional to the resistors’ ratio. Figure 1 depicts the output for a comparator with and without hysteresis with a noisy input triangle. Non Inverting Comparator With Hysteresis.
From www.slideserve.com
PPT Comparators PowerPoint Presentation, free download ID8694242 Non Inverting Comparator With Hysteresis Comparators are used to differentiate between two different signal. Figure 1 depicts the output for a comparator with and without hysteresis with a noisy input triangle waveform applied. Comparators are used to differentiate between two different signal. The signal input to the comparator may be applied to either the. Select the switching thresholds for when the comparator will transition from. Non Inverting Comparator With Hysteresis.