Active Equalizer Circuit . The proposed 10 band graphic equalizer circuit can be used in conjunction with any existing audio amplifier system to get an enhanced 10 stage audio processing, and customized tone. The adjustable bandwidth (or q) of parametric equalisers is really only achievable in a practical way using active techniques. How does the three band audio equalizer works. Incorporating the eq circuitry into the negative feedback loop of the. It is designed around the lm833 opamp from national semiconductors. This 3 band equalizer circuit is an active filter network for bass, mid and high audio ranges. Very low noise figure, wide bandwidth and a relatively high slew rate. The circuit is based on the lf353 operational amplifier. Each channel has a comprehensive tone control network, almost always with at least two bands of parametric equalisation. This opamp ic has the following charactersistics:
from www.gadgetronicx.com
This 3 band equalizer circuit is an active filter network for bass, mid and high audio ranges. The circuit is based on the lf353 operational amplifier. The proposed 10 band graphic equalizer circuit can be used in conjunction with any existing audio amplifier system to get an enhanced 10 stage audio processing, and customized tone. Very low noise figure, wide bandwidth and a relatively high slew rate. It is designed around the lm833 opamp from national semiconductors. How does the three band audio equalizer works. Each channel has a comprehensive tone control network, almost always with at least two bands of parametric equalisation. This opamp ic has the following charactersistics: Incorporating the eq circuitry into the negative feedback loop of the. The adjustable bandwidth (or q) of parametric equalisers is really only achievable in a practical way using active techniques.
2 channel Audio Equalizer circuit Gadgetronicx
Active Equalizer Circuit How does the three band audio equalizer works. This opamp ic has the following charactersistics: Incorporating the eq circuitry into the negative feedback loop of the. The circuit is based on the lf353 operational amplifier. How does the three band audio equalizer works. The proposed 10 band graphic equalizer circuit can be used in conjunction with any existing audio amplifier system to get an enhanced 10 stage audio processing, and customized tone. This 3 band equalizer circuit is an active filter network for bass, mid and high audio ranges. It is designed around the lm833 opamp from national semiconductors. Each channel has a comprehensive tone control network, almost always with at least two bands of parametric equalisation. Very low noise figure, wide bandwidth and a relatively high slew rate. The adjustable bandwidth (or q) of parametric equalisers is really only achievable in a practical way using active techniques.
From www.homemade-circuits.com
10 Band Graphic Equalizer Circuit Homemade Circuit Projects Active Equalizer Circuit The adjustable bandwidth (or q) of parametric equalisers is really only achievable in a practical way using active techniques. Very low noise figure, wide bandwidth and a relatively high slew rate. It is designed around the lm833 opamp from national semiconductors. How does the three band audio equalizer works. The circuit is based on the lf353 operational amplifier. This opamp. Active Equalizer Circuit.
From circuitdigest.com
Audio Equalizer / Tone Control Circuit with Bass, Treble and MID Active Equalizer Circuit The adjustable bandwidth (or q) of parametric equalisers is really only achievable in a practical way using active techniques. Each channel has a comprehensive tone control network, almost always with at least two bands of parametric equalisation. Very low noise figure, wide bandwidth and a relatively high slew rate. This opamp ic has the following charactersistics: The circuit is based. Active Equalizer Circuit.
From schematicpartclaudia.z19.web.core.windows.net
Audio Equalizer Circuit Diagram Active Equalizer Circuit The circuit is based on the lf353 operational amplifier. The adjustable bandwidth (or q) of parametric equalisers is really only achievable in a practical way using active techniques. Incorporating the eq circuitry into the negative feedback loop of the. This opamp ic has the following charactersistics: Each channel has a comprehensive tone control network, almost always with at least two. Active Equalizer Circuit.
From fixenginestockings.z21.web.core.windows.net
6 Band Equalizer Circuit Diagram Active Equalizer Circuit Each channel has a comprehensive tone control network, almost always with at least two bands of parametric equalisation. The circuit is based on the lf353 operational amplifier. The proposed 10 band graphic equalizer circuit can be used in conjunction with any existing audio amplifier system to get an enhanced 10 stage audio processing, and customized tone. Very low noise figure,. Active Equalizer Circuit.
From fixliberic.z19.web.core.windows.net
4558 Equalizer Circuit Diagram Active Equalizer Circuit How does the three band audio equalizer works. The proposed 10 band graphic equalizer circuit can be used in conjunction with any existing audio amplifier system to get an enhanced 10 stage audio processing, and customized tone. It is designed around the lm833 opamp from national semiconductors. The adjustable bandwidth (or q) of parametric equalisers is really only achievable in. Active Equalizer Circuit.
From bestengineeringprojects.com
5 Band Audio Equalizer Circuit using LM833 Engineering Projects Active Equalizer Circuit The circuit is based on the lf353 operational amplifier. How does the three band audio equalizer works. Incorporating the eq circuitry into the negative feedback loop of the. This opamp ic has the following charactersistics: It is designed around the lm833 opamp from national semiconductors. Each channel has a comprehensive tone control network, almost always with at least two bands. Active Equalizer Circuit.
From www.next.gr
equalizer circuit Page 3 Audio Circuits Next.gr Active Equalizer Circuit How does the three band audio equalizer works. The adjustable bandwidth (or q) of parametric equalisers is really only achievable in a practical way using active techniques. Incorporating the eq circuitry into the negative feedback loop of the. This 3 band equalizer circuit is an active filter network for bass, mid and high audio ranges. Very low noise figure, wide. Active Equalizer Circuit.
From diagramlibraryglia.z19.web.core.windows.net
4 Band Equalizer Circuit Diagram Active Equalizer Circuit How does the three band audio equalizer works. Incorporating the eq circuitry into the negative feedback loop of the. The adjustable bandwidth (or q) of parametric equalisers is really only achievable in a practical way using active techniques. It is designed around the lm833 opamp from national semiconductors. This opamp ic has the following charactersistics: The proposed 10 band graphic. Active Equalizer Circuit.
From www.next.gr
equalizer circuit Audio Circuits Next.gr Active Equalizer Circuit Incorporating the eq circuitry into the negative feedback loop of the. The proposed 10 band graphic equalizer circuit can be used in conjunction with any existing audio amplifier system to get an enhanced 10 stage audio processing, and customized tone. Each channel has a comprehensive tone control network, almost always with at least two bands of parametric equalisation. This opamp. Active Equalizer Circuit.
From www.youtube.com
Active Equalizer Balancer HOW IT WORKS ? YouTube Active Equalizer Circuit This opamp ic has the following charactersistics: This 3 band equalizer circuit is an active filter network for bass, mid and high audio ranges. Incorporating the eq circuitry into the negative feedback loop of the. It is designed around the lm833 opamp from national semiconductors. The adjustable bandwidth (or q) of parametric equalisers is really only achievable in a practical. Active Equalizer Circuit.
From www.homemade-circuits.com
10 Band Graphic Equalizer Circuit Homemade Circuit Projects Active Equalizer Circuit Very low noise figure, wide bandwidth and a relatively high slew rate. How does the three band audio equalizer works. The circuit is based on the lf353 operational amplifier. This opamp ic has the following charactersistics: Each channel has a comprehensive tone control network, almost always with at least two bands of parametric equalisation. Incorporating the eq circuitry into the. Active Equalizer Circuit.
From www.learningaboutelectronics.com
How To Build Your Own Audio Equalizer Active Equalizer Circuit Incorporating the eq circuitry into the negative feedback loop of the. Very low noise figure, wide bandwidth and a relatively high slew rate. Each channel has a comprehensive tone control network, almost always with at least two bands of parametric equalisation. This opamp ic has the following charactersistics: The circuit is based on the lf353 operational amplifier. The adjustable bandwidth. Active Equalizer Circuit.
From diagramlibraryglia.z19.web.core.windows.net
4 Band Equalizer Circuit Diagram Active Equalizer Circuit It is designed around the lm833 opamp from national semiconductors. The proposed 10 band graphic equalizer circuit can be used in conjunction with any existing audio amplifier system to get an enhanced 10 stage audio processing, and customized tone. The circuit is based on the lf353 operational amplifier. Each channel has a comprehensive tone control network, almost always with at. Active Equalizer Circuit.
From www.electroniq.net
5 bands Stereo graphic Equalizer circuit diagram Active Equalizer Circuit How does the three band audio equalizer works. The circuit is based on the lf353 operational amplifier. Each channel has a comprehensive tone control network, almost always with at least two bands of parametric equalisation. It is designed around the lm833 opamp from national semiconductors. This 3 band equalizer circuit is an active filter network for bass, mid and high. Active Equalizer Circuit.
From kdi-ppi.com
StepbyStep Guide Building a 20 Band Equalizer Circuit Diagram Active Equalizer Circuit The adjustable bandwidth (or q) of parametric equalisers is really only achievable in a practical way using active techniques. The circuit is based on the lf353 operational amplifier. This 3 band equalizer circuit is an active filter network for bass, mid and high audio ranges. How does the three band audio equalizer works. Each channel has a comprehensive tone control. Active Equalizer Circuit.
From circuitdigest.com
Audio Equalizer / Tone Control Circuit with Bass, Treble and MID Active Equalizer Circuit This 3 band equalizer circuit is an active filter network for bass, mid and high audio ranges. The adjustable bandwidth (or q) of parametric equalisers is really only achievable in a practical way using active techniques. Incorporating the eq circuitry into the negative feedback loop of the. This opamp ic has the following charactersistics: How does the three band audio. Active Equalizer Circuit.
From www.gadgetronicx.com
2 channel Audio Equalizer circuit Gadgetronicx Active Equalizer Circuit This 3 band equalizer circuit is an active filter network for bass, mid and high audio ranges. Very low noise figure, wide bandwidth and a relatively high slew rate. The adjustable bandwidth (or q) of parametric equalisers is really only achievable in a practical way using active techniques. It is designed around the lm833 opamp from national semiconductors. The circuit. Active Equalizer Circuit.
From www.youtube.com
Active Equalizer Balancer REAL or NOT..??? (TESTING) YouTube Active Equalizer Circuit Very low noise figure, wide bandwidth and a relatively high slew rate. The adjustable bandwidth (or q) of parametric equalisers is really only achievable in a practical way using active techniques. Incorporating the eq circuitry into the negative feedback loop of the. The circuit is based on the lf353 operational amplifier. Each channel has a comprehensive tone control network, almost. Active Equalizer Circuit.
From worldtechnical.blogspot.com
world technical Graphic Equaliser Using 741 OpAmp 6 Band Active Equalizer Circuit The adjustable bandwidth (or q) of parametric equalisers is really only achievable in a practical way using active techniques. It is designed around the lm833 opamp from national semiconductors. Each channel has a comprehensive tone control network, almost always with at least two bands of parametric equalisation. This opamp ic has the following charactersistics: This 3 band equalizer circuit is. Active Equalizer Circuit.
From www.beyondlogic.org
Review Liion LiPo LiFePO4 Lithium Battery Active Equalizer Balancer Active Equalizer Circuit This 3 band equalizer circuit is an active filter network for bass, mid and high audio ranges. It is designed around the lm833 opamp from national semiconductors. Incorporating the eq circuitry into the negative feedback loop of the. This opamp ic has the following charactersistics: Each channel has a comprehensive tone control network, almost always with at least two bands. Active Equalizer Circuit.
From www.youtube.com
5 band graphic equalizer circuit 5 band graphic equalizer audio Active Equalizer Circuit The proposed 10 band graphic equalizer circuit can be used in conjunction with any existing audio amplifier system to get an enhanced 10 stage audio processing, and customized tone. This opamp ic has the following charactersistics: The circuit is based on the lf353 operational amplifier. Each channel has a comprehensive tone control network, almost always with at least two bands. Active Equalizer Circuit.
From schematicdbperuvians.z21.web.core.windows.net
Hifi Equalizer Circuit Diagram Active Equalizer Circuit The proposed 10 band graphic equalizer circuit can be used in conjunction with any existing audio amplifier system to get an enhanced 10 stage audio processing, and customized tone. The adjustable bandwidth (or q) of parametric equalisers is really only achievable in a practical way using active techniques. Very low noise figure, wide bandwidth and a relatively high slew rate.. Active Equalizer Circuit.
From www.next.gr
equalizer circuit Page 2 Audio Circuits Next.gr Active Equalizer Circuit It is designed around the lm833 opamp from national semiconductors. Each channel has a comprehensive tone control network, almost always with at least two bands of parametric equalisation. The circuit is based on the lf353 operational amplifier. How does the three band audio equalizer works. This opamp ic has the following charactersistics: The adjustable bandwidth (or q) of parametric equalisers. Active Equalizer Circuit.
From circuitscheme.com
5 Band Graphic Equaliser Circuit Scheme Active Equalizer Circuit The circuit is based on the lf353 operational amplifier. Incorporating the eq circuitry into the negative feedback loop of the. This 3 band equalizer circuit is an active filter network for bass, mid and high audio ranges. Each channel has a comprehensive tone control network, almost always with at least two bands of parametric equalisation. It is designed around the. Active Equalizer Circuit.
From www.eeweb.com
Equalizer Circuit Operating on Three Bands EE Active Equalizer Circuit Each channel has a comprehensive tone control network, almost always with at least two bands of parametric equalisation. The adjustable bandwidth (or q) of parametric equalisers is really only achievable in a practical way using active techniques. This opamp ic has the following charactersistics: Very low noise figure, wide bandwidth and a relatively high slew rate. The circuit is based. Active Equalizer Circuit.
From manualdatakonig.z13.web.core.windows.net
5 Band Equalizer Circuit Diagram Active Equalizer Circuit This opamp ic has the following charactersistics: How does the three band audio equalizer works. It is designed around the lm833 opamp from national semiconductors. This 3 band equalizer circuit is an active filter network for bass, mid and high audio ranges. The circuit is based on the lf353 operational amplifier. Incorporating the eq circuitry into the negative feedback loop. Active Equalizer Circuit.
From www.electroschematics.com
3 Band Audio Equalizer Circuit Active Equalizer Circuit The adjustable bandwidth (or q) of parametric equalisers is really only achievable in a practical way using active techniques. Each channel has a comprehensive tone control network, almost always with at least two bands of parametric equalisation. Very low noise figure, wide bandwidth and a relatively high slew rate. This 3 band equalizer circuit is an active filter network for. Active Equalizer Circuit.
From freecircuitdiagram.com
5Band Graphic Equalizer Circuit Using LA3600 Integrated Circuit Chip Active Equalizer Circuit Very low noise figure, wide bandwidth and a relatively high slew rate. This 3 band equalizer circuit is an active filter network for bass, mid and high audio ranges. It is designed around the lm833 opamp from national semiconductors. Incorporating the eq circuitry into the negative feedback loop of the. Each channel has a comprehensive tone control network, almost always. Active Equalizer Circuit.
From www.circuits-diy.com
LA3600 Audio Equalizer Circuit Active Equalizer Circuit It is designed around the lm833 opamp from national semiconductors. This opamp ic has the following charactersistics: This 3 band equalizer circuit is an active filter network for bass, mid and high audio ranges. Very low noise figure, wide bandwidth and a relatively high slew rate. Each channel has a comprehensive tone control network, almost always with at least two. Active Equalizer Circuit.
From tronicspro.com
10 Band Equalizer DIY Circuit Diagram TRONICSpro Active Equalizer Circuit This opamp ic has the following charactersistics: The proposed 10 band graphic equalizer circuit can be used in conjunction with any existing audio amplifier system to get an enhanced 10 stage audio processing, and customized tone. Incorporating the eq circuitry into the negative feedback loop of the. The circuit is based on the lf353 operational amplifier. It is designed around. Active Equalizer Circuit.
From www.homemade-circuits.com
10 Band Graphic Equalizer Circuit for Home Theater Applications Active Equalizer Circuit The proposed 10 band graphic equalizer circuit can be used in conjunction with any existing audio amplifier system to get an enhanced 10 stage audio processing, and customized tone. This 3 band equalizer circuit is an active filter network for bass, mid and high audio ranges. The circuit is based on the lf353 operational amplifier. How does the three band. Active Equalizer Circuit.
From www.youtube.com
3 band audio equalizer bass mid treble circuit simple bass treble Active Equalizer Circuit This 3 band equalizer circuit is an active filter network for bass, mid and high audio ranges. The proposed 10 band graphic equalizer circuit can be used in conjunction with any existing audio amplifier system to get an enhanced 10 stage audio processing, and customized tone. The circuit is based on the lf353 operational amplifier. This opamp ic has the. Active Equalizer Circuit.
From circuits-audio.blogspot.com
4 Band Equalizer schematic diagram Free electronic circuit diagrams Active Equalizer Circuit This opamp ic has the following charactersistics: The proposed 10 band graphic equalizer circuit can be used in conjunction with any existing audio amplifier system to get an enhanced 10 stage audio processing, and customized tone. Each channel has a comprehensive tone control network, almost always with at least two bands of parametric equalisation. How does the three band audio. Active Equalizer Circuit.
From www.elcircuits.com
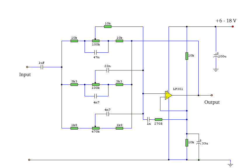
3Band Active Equalizer Circuit using LF353 IC + PCB Electronic Circuits Active Equalizer Circuit How does the three band audio equalizer works. The circuit is based on the lf353 operational amplifier. This opamp ic has the following charactersistics: It is designed around the lm833 opamp from national semiconductors. Incorporating the eq circuitry into the negative feedback loop of the. Each channel has a comprehensive tone control network, almost always with at least two bands. Active Equalizer Circuit.
From circuits-diagrams.blogspot.com
10 Band Graphic Equalizer Circuit Electronic Schematic Circuit Diagram Active Equalizer Circuit How does the three band audio equalizer works. Very low noise figure, wide bandwidth and a relatively high slew rate. The adjustable bandwidth (or q) of parametric equalisers is really only achievable in a practical way using active techniques. It is designed around the lm833 opamp from national semiconductors. Incorporating the eq circuitry into the negative feedback loop of the.. Active Equalizer Circuit.