Vr Sensor Output Voltage . Output describes the means by which the sensor signal is translated to a usable form. They are also called variable reluctance inductive proximity sensors. Features for vr sensors may be important to consider based on the application. Analog outputs use current, voltage, or. These signals reported to the l9788 vrs input pins, shall be limited within the specified voltage amr. The change in flux density created by the change of reluctance at the poles induces an electrical voltage in the coil, creating the output. Sensor signal range can be very wide, up to ±200 v. Variable reluctance sensors (vr) are used to detect the passage of a ferromagnetic material near the sensor. The signal from a vr sensor can vary from under 1 volt while the engine is cranking to over 100 volts at redline, and the normal output is a rather complicated ac signal rather than a simple square wave.
from www.researchgate.net
They are also called variable reluctance inductive proximity sensors. Features for vr sensors may be important to consider based on the application. Analog outputs use current, voltage, or. The change in flux density created by the change of reluctance at the poles induces an electrical voltage in the coil, creating the output. The signal from a vr sensor can vary from under 1 volt while the engine is cranking to over 100 volts at redline, and the normal output is a rather complicated ac signal rather than a simple square wave. Sensor signal range can be very wide, up to ±200 v. These signals reported to the l9788 vrs input pins, shall be limited within the specified voltage amr. Output describes the means by which the sensor signal is translated to a usable form. Variable reluctance sensors (vr) are used to detect the passage of a ferromagnetic material near the sensor.
Sensor output voltage is plotted against the translator position with a
Vr Sensor Output Voltage Features for vr sensors may be important to consider based on the application. Sensor signal range can be very wide, up to ±200 v. These signals reported to the l9788 vrs input pins, shall be limited within the specified voltage amr. The change in flux density created by the change of reluctance at the poles induces an electrical voltage in the coil, creating the output. Variable reluctance sensors (vr) are used to detect the passage of a ferromagnetic material near the sensor. The signal from a vr sensor can vary from under 1 volt while the engine is cranking to over 100 volts at redline, and the normal output is a rather complicated ac signal rather than a simple square wave. Output describes the means by which the sensor signal is translated to a usable form. They are also called variable reluctance inductive proximity sensors. Features for vr sensors may be important to consider based on the application. Analog outputs use current, voltage, or.
From www.youtube.com
Automotive Weekly Waveform 7 Variable Reluctance (VR) Sensors YouTube Vr Sensor Output Voltage Variable reluctance sensors (vr) are used to detect the passage of a ferromagnetic material near the sensor. The change in flux density created by the change of reluctance at the poles induces an electrical voltage in the coil, creating the output. Output describes the means by which the sensor signal is translated to a usable form. Sensor signal range can. Vr Sensor Output Voltage.
From ubicaciondepersonas.cdmx.gob.mx
Vr Sensor Wiring ubicaciondepersonas.cdmx.gob.mx Vr Sensor Output Voltage The change in flux density created by the change of reluctance at the poles induces an electrical voltage in the coil, creating the output. Output describes the means by which the sensor signal is translated to a usable form. Analog outputs use current, voltage, or. These signals reported to the l9788 vrs input pins, shall be limited within the specified. Vr Sensor Output Voltage.
From www.sensoronix.com
VR Speed Sensors W/ Digital Output Vr Sensor Output Voltage Features for vr sensors may be important to consider based on the application. Output describes the means by which the sensor signal is translated to a usable form. The signal from a vr sensor can vary from under 1 volt while the engine is cranking to over 100 volts at redline, and the normal output is a rather complicated ac. Vr Sensor Output Voltage.
From boostednw.com
BoostedNW VR to Hall affect sensor converter Vr Sensor Output Voltage They are also called variable reluctance inductive proximity sensors. These signals reported to the l9788 vrs input pins, shall be limited within the specified voltage amr. Features for vr sensors may be important to consider based on the application. Analog outputs use current, voltage, or. The signal from a vr sensor can vary from under 1 volt while the engine. Vr Sensor Output Voltage.
From www.digikey.com.au
MAX9926UEVKIT+ VR Sensor Interface, 4.5 5.5V in Vr Sensor Output Voltage They are also called variable reluctance inductive proximity sensors. Analog outputs use current, voltage, or. The signal from a vr sensor can vary from under 1 volt while the engine is cranking to over 100 volts at redline, and the normal output is a rather complicated ac signal rather than a simple square wave. Sensor signal range can be very. Vr Sensor Output Voltage.
From www.researchgate.net
Sensor Output Voltage and Amplified Derivative Voltage after Offset Vr Sensor Output Voltage The change in flux density created by the change of reluctance at the poles induces an electrical voltage in the coil, creating the output. Features for vr sensors may be important to consider based on the application. They are also called variable reluctance inductive proximity sensors. Analog outputs use current, voltage, or. Output describes the means by which the sensor. Vr Sensor Output Voltage.
From www.researchgate.net
Sensor output voltage is plotted against the translator position with a Vr Sensor Output Voltage Features for vr sensors may be important to consider based on the application. Analog outputs use current, voltage, or. The signal from a vr sensor can vary from under 1 volt while the engine is cranking to over 100 volts at redline, and the normal output is a rather complicated ac signal rather than a simple square wave. Variable reluctance. Vr Sensor Output Voltage.
From www.slideserve.com
PPT VR Conditioners PowerPoint Presentation, free download ID6593007 Vr Sensor Output Voltage Sensor signal range can be very wide, up to ±200 v. They are also called variable reluctance inductive proximity sensors. The signal from a vr sensor can vary from under 1 volt while the engine is cranking to over 100 volts at redline, and the normal output is a rather complicated ac signal rather than a simple square wave. Analog. Vr Sensor Output Voltage.
From github.com
GitHub virtualbuilds/VR_Sensor_Output_Viewer_P32 Vr Sensor Output Voltage The change in flux density created by the change of reluctance at the poles induces an electrical voltage in the coil, creating the output. Analog outputs use current, voltage, or. They are also called variable reluctance inductive proximity sensors. Features for vr sensors may be important to consider based on the application. The signal from a vr sensor can vary. Vr Sensor Output Voltage.
From treybramirezo.blob.core.windows.net
How Does A Vr Sensor Work at treybramirezo blog Vr Sensor Output Voltage The signal from a vr sensor can vary from under 1 volt while the engine is cranking to over 100 volts at redline, and the normal output is a rather complicated ac signal rather than a simple square wave. Analog outputs use current, voltage, or. Output describes the means by which the sensor signal is translated to a usable form.. Vr Sensor Output Voltage.
From www.sensortips.com
What sensors are used in AR/VR systems? Vr Sensor Output Voltage Output describes the means by which the sensor signal is translated to a usable form. Features for vr sensors may be important to consider based on the application. Sensor signal range can be very wide, up to ±200 v. Variable reluctance sensors (vr) are used to detect the passage of a ferromagnetic material near the sensor. These signals reported to. Vr Sensor Output Voltage.
From www.researchgate.net
Circuit diagram of the voltage regulator (VR) Download Scientific Diagram Vr Sensor Output Voltage Variable reluctance sensors (vr) are used to detect the passage of a ferromagnetic material near the sensor. The change in flux density created by the change of reluctance at the poles induces an electrical voltage in the coil, creating the output. Analog outputs use current, voltage, or. Sensor signal range can be very wide, up to ±200 v. Output describes. Vr Sensor Output Voltage.
From itecnotes.com
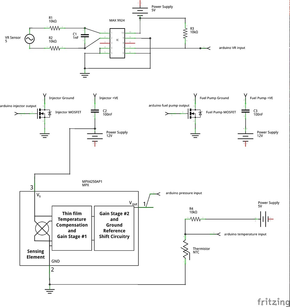
Electronic Filter VRsensor to MAX9926 Valuable Tech Notes Vr Sensor Output Voltage Features for vr sensors may be important to consider based on the application. The signal from a vr sensor can vary from under 1 volt while the engine is cranking to over 100 volts at redline, and the normal output is a rather complicated ac signal rather than a simple square wave. The change in flux density created by the. Vr Sensor Output Voltage.
From sirhclabs.com
Speed Sensor Adapter SIRHC Labs Vr Sensor Output Voltage Features for vr sensors may be important to consider based on the application. They are also called variable reluctance inductive proximity sensors. These signals reported to the l9788 vrs input pins, shall be limited within the specified voltage amr. The signal from a vr sensor can vary from under 1 volt while the engine is cranking to over 100 volts. Vr Sensor Output Voltage.
From megasquirt.free.fr
Adjusting the V3 Main Board VR Input Circuit Potentiometers Vr Sensor Output Voltage Output describes the means by which the sensor signal is translated to a usable form. Features for vr sensors may be important to consider based on the application. The change in flux density created by the change of reluctance at the poles induces an electrical voltage in the coil, creating the output. Analog outputs use current, voltage, or. Variable reluctance. Vr Sensor Output Voltage.
From www.mdpi.com
Sensors Free FullText A Setup for Measuring the Centering Error of Vr Sensor Output Voltage The change in flux density created by the change of reluctance at the poles induces an electrical voltage in the coil, creating the output. Variable reluctance sensors (vr) are used to detect the passage of a ferromagnetic material near the sensor. They are also called variable reluctance inductive proximity sensors. Features for vr sensors may be important to consider based. Vr Sensor Output Voltage.
From sirhclabs.com
VR To Hall Sensor Converter SIRHC Labs Vr Sensor Output Voltage These signals reported to the l9788 vrs input pins, shall be limited within the specified voltage amr. Output describes the means by which the sensor signal is translated to a usable form. Analog outputs use current, voltage, or. They are also called variable reluctance inductive proximity sensors. The signal from a vr sensor can vary from under 1 volt while. Vr Sensor Output Voltage.
From www.youtube.com
Electronics Help for VR sensor signal conditioning (variable Vr Sensor Output Voltage Sensor signal range can be very wide, up to ±200 v. The change in flux density created by the change of reluctance at the poles induces an electrical voltage in the coil, creating the output. They are also called variable reluctance inductive proximity sensors. Analog outputs use current, voltage, or. Output describes the means by which the sensor signal is. Vr Sensor Output Voltage.
From ubicaciondepersonas.cdmx.gob.mx
Vr Sensor Wiring ubicaciondepersonas.cdmx.gob.mx Vr Sensor Output Voltage They are also called variable reluctance inductive proximity sensors. Features for vr sensors may be important to consider based on the application. Sensor signal range can be very wide, up to ±200 v. Variable reluctance sensors (vr) are used to detect the passage of a ferromagnetic material near the sensor. Output describes the means by which the sensor signal is. Vr Sensor Output Voltage.
From sirhclabs.com
VR To Hall Sensor Converter (Dual Channel) SIRHC Labs Vr Sensor Output Voltage Variable reluctance sensors (vr) are used to detect the passage of a ferromagnetic material near the sensor. Analog outputs use current, voltage, or. These signals reported to the l9788 vrs input pins, shall be limited within the specified voltage amr. They are also called variable reluctance inductive proximity sensors. Features for vr sensors may be important to consider based on. Vr Sensor Output Voltage.
From core-sensors.com
Voltage Output Pressure Temperature Level Sensors Core Sensors Vr Sensor Output Voltage They are also called variable reluctance inductive proximity sensors. Sensor signal range can be very wide, up to ±200 v. The signal from a vr sensor can vary from under 1 volt while the engine is cranking to over 100 volts at redline, and the normal output is a rather complicated ac signal rather than a simple square wave. These. Vr Sensor Output Voltage.
From www.researchgate.net
Voltage waveforms for VR, VIR, and VC in the circuit of Fig. 3 and for Vr Sensor Output Voltage They are also called variable reluctance inductive proximity sensors. Sensor signal range can be very wide, up to ±200 v. Variable reluctance sensors (vr) are used to detect the passage of a ferromagnetic material near the sensor. Output describes the means by which the sensor signal is translated to a usable form. Analog outputs use current, voltage, or. Features for. Vr Sensor Output Voltage.
From forum.arduino.cc
Basic Quad Bike ECU MAP and VR Sensor Based Project Guidance Vr Sensor Output Voltage Output describes the means by which the sensor signal is translated to a usable form. The signal from a vr sensor can vary from under 1 volt while the engine is cranking to over 100 volts at redline, and the normal output is a rather complicated ac signal rather than a simple square wave. Variable reluctance sensors (vr) are used. Vr Sensor Output Voltage.
From www.researchgate.net
Circuit diagram of sensors a (FSR, FLS) Sensor output voltage (V Out Vr Sensor Output Voltage These signals reported to the l9788 vrs input pins, shall be limited within the specified voltage amr. They are also called variable reluctance inductive proximity sensors. Variable reluctance sensors (vr) are used to detect the passage of a ferromagnetic material near the sensor. Output describes the means by which the sensor signal is translated to a usable form. The change. Vr Sensor Output Voltage.
From schematicpartdig.z19.web.core.windows.net
Vr Sensor Wiring Diagram Vr Sensor Output Voltage Output describes the means by which the sensor signal is translated to a usable form. The change in flux density created by the change of reluctance at the poles induces an electrical voltage in the coil, creating the output. Sensor signal range can be very wide, up to ±200 v. They are also called variable reluctance inductive proximity sensors. Analog. Vr Sensor Output Voltage.
From www.reddit.com
Engine VR sensor filtering r/AskElectronics Vr Sensor Output Voltage The change in flux density created by the change of reluctance at the poles induces an electrical voltage in the coil, creating the output. Variable reluctance sensors (vr) are used to detect the passage of a ferromagnetic material near the sensor. Analog outputs use current, voltage, or. These signals reported to the l9788 vrs input pins, shall be limited within. Vr Sensor Output Voltage.
From store.arrowdot.io
Hall Current Sensor CJMCU758 Linear Current Sensor Output Voltage Vr Sensor Output Voltage Sensor signal range can be very wide, up to ±200 v. The change in flux density created by the change of reluctance at the poles induces an electrical voltage in the coil, creating the output. The signal from a vr sensor can vary from under 1 volt while the engine is cranking to over 100 volts at redline, and the. Vr Sensor Output Voltage.
From www.researchgate.net
Output voltage with VR = 1 V and Q = 1500. Download Scientific Diagram Vr Sensor Output Voltage Output describes the means by which the sensor signal is translated to a usable form. These signals reported to the l9788 vrs input pins, shall be limited within the specified voltage amr. The change in flux density created by the change of reluctance at the poles induces an electrical voltage in the coil, creating the output. They are also called. Vr Sensor Output Voltage.
From www.vems.hu
Gen Board/Vr Input With Hall Sensor VEMS wiki www.vems.hu Vr Sensor Output Voltage The signal from a vr sensor can vary from under 1 volt while the engine is cranking to over 100 volts at redline, and the normal output is a rather complicated ac signal rather than a simple square wave. Analog outputs use current, voltage, or. They are also called variable reluctance inductive proximity sensors. The change in flux density created. Vr Sensor Output Voltage.
From kb.vex.com
استخدام المغناطيس الكهربائي في VEXcode VR مكتبة STEM Vr Sensor Output Voltage The signal from a vr sensor can vary from under 1 volt while the engine is cranking to over 100 volts at redline, and the normal output is a rather complicated ac signal rather than a simple square wave. The change in flux density created by the change of reluctance at the poles induces an electrical voltage in the coil,. Vr Sensor Output Voltage.
From www.researchgate.net
Sensor output voltage using LQGKalman control in reduced model for Vr Sensor Output Voltage Analog outputs use current, voltage, or. They are also called variable reluctance inductive proximity sensors. The signal from a vr sensor can vary from under 1 volt while the engine is cranking to over 100 volts at redline, and the normal output is a rather complicated ac signal rather than a simple square wave. Output describes the means by which. Vr Sensor Output Voltage.
From www.virtualbuilds.com
VR Sensor Output Viewer (P32) virtualbuilds Vr Sensor Output Voltage The change in flux density created by the change of reluctance at the poles induces an electrical voltage in the coil, creating the output. Output describes the means by which the sensor signal is translated to a usable form. Variable reluctance sensors (vr) are used to detect the passage of a ferromagnetic material near the sensor. Features for vr sensors. Vr Sensor Output Voltage.
From www.researchgate.net
FIG. S2. (ac)Maps of the voltages VL, VR and VL − VR as a function of Vr Sensor Output Voltage They are also called variable reluctance inductive proximity sensors. The change in flux density created by the change of reluctance at the poles induces an electrical voltage in the coil, creating the output. These signals reported to the l9788 vrs input pins, shall be limited within the specified voltage amr. Analog outputs use current, voltage, or. The signal from a. Vr Sensor Output Voltage.
From www.researchgate.net
Circuit diagram of sensors a (FSR, FLS) Sensor output voltage (V Out Vr Sensor Output Voltage These signals reported to the l9788 vrs input pins, shall be limited within the specified voltage amr. Output describes the means by which the sensor signal is translated to a usable form. Features for vr sensors may be important to consider based on the application. They are also called variable reluctance inductive proximity sensors. Sensor signal range can be very. Vr Sensor Output Voltage.
From perek.it
Variable reluctance sensor adapter VRI1 Perek Vr Sensor Output Voltage Sensor signal range can be very wide, up to ±200 v. Features for vr sensors may be important to consider based on the application. Variable reluctance sensors (vr) are used to detect the passage of a ferromagnetic material near the sensor. Analog outputs use current, voltage, or. They are also called variable reluctance inductive proximity sensors. The change in flux. Vr Sensor Output Voltage.