Get_Distribution Status . For content distribution status we will use the sms_distributiondpstatus class. Retrieve the content distribution status of all content objects for a distribution point. In the configuration manager console, go to the monitoring workspace, expand distribution. You can view the content distribution status in sccm using following steps: Use it the following way to get the actual status: To view the members of a. The sql views for these classes are.
from docs.liveramp.com
For content distribution status we will use the sms_distributiondpstatus class. The sql views for these classes are. You can view the content distribution status in sccm using following steps: In the configuration manager console, go to the monitoring workspace, expand distribution. Retrieve the content distribution status of all content objects for a distribution point. To view the members of a. Use it the following way to get the actual status:
View Distribution Status Details
Get_Distribution Status Retrieve the content distribution status of all content objects for a distribution point. You can view the content distribution status in sccm using following steps: For content distribution status we will use the sms_distributiondpstatus class. Retrieve the content distribution status of all content objects for a distribution point. The sql views for these classes are. In the configuration manager console, go to the monitoring workspace, expand distribution. To view the members of a. Use it the following way to get the actual status:
From www.prajwaldesai.com
How to View Content Distribution Status in SCCM ConfigMgr Get_Distribution Status For content distribution status we will use the sms_distributiondpstatus class. In the configuration manager console, go to the monitoring workspace, expand distribution. Retrieve the content distribution status of all content objects for a distribution point. Use it the following way to get the actual status: You can view the content distribution status in sccm using following steps: To view the. Get_Distribution Status.
From syshab.com
Sales Distribution System Get_Distribution Status In the configuration manager console, go to the monitoring workspace, expand distribution. The sql views for these classes are. For content distribution status we will use the sms_distributiondpstatus class. Retrieve the content distribution status of all content objects for a distribution point. Use it the following way to get the actual status: You can view the content distribution status in. Get_Distribution Status.
From fig.io
aws lightsail getdistributionbundles Fig Get_Distribution Status Use it the following way to get the actual status: Retrieve the content distribution status of all content objects for a distribution point. To view the members of a. The sql views for these classes are. For content distribution status we will use the sms_distributiondpstatus class. In the configuration manager console, go to the monitoring workspace, expand distribution. You can. Get_Distribution Status.
From www.studyiq.com
Public Distribution System Get_Distribution Status Retrieve the content distribution status of all content objects for a distribution point. To view the members of a. For content distribution status we will use the sms_distributiondpstatus class. Use it the following way to get the actual status: You can view the content distribution status in sccm using following steps: In the configuration manager console, go to the monitoring. Get_Distribution Status.
From smallbizclub.com
How to Get Distribution for Your Products Get_Distribution Status In the configuration manager console, go to the monitoring workspace, expand distribution. To view the members of a. You can view the content distribution status in sccm using following steps: The sql views for these classes are. For content distribution status we will use the sms_distributiondpstatus class. Retrieve the content distribution status of all content objects for a distribution point.. Get_Distribution Status.
From datasciencedojo.com
Key statistical distributions with reallife scenarios Data Science Dojo Get_Distribution Status In the configuration manager console, go to the monitoring workspace, expand distribution. Use it the following way to get the actual status: Retrieve the content distribution status of all content objects for a distribution point. You can view the content distribution status in sccm using following steps: To view the members of a. For content distribution status we will use. Get_Distribution Status.
From www.prajwaldesai.com
How to View Content Distribution Status in SCCM ConfigMgr Get_Distribution Status For content distribution status we will use the sms_distributiondpstatus class. You can view the content distribution status in sccm using following steps: Retrieve the content distribution status of all content objects for a distribution point. In the configuration manager console, go to the monitoring workspace, expand distribution. To view the members of a. Use it the following way to get. Get_Distribution Status.
From configmgrblog.com
Quick tip Distribution Point Configuration Status not fully successful Get_Distribution Status The sql views for these classes are. To view the members of a. Retrieve the content distribution status of all content objects for a distribution point. Use it the following way to get the actual status: You can view the content distribution status in sccm using following steps: For content distribution status we will use the sms_distributiondpstatus class. In the. Get_Distribution Status.
From dataaspirant.com
8 Most Popular Data Distribution Techniques Dataaspirant Get_Distribution Status To view the members of a. For content distribution status we will use the sms_distributiondpstatus class. You can view the content distribution status in sccm using following steps: In the configuration manager console, go to the monitoring workspace, expand distribution. Use it the following way to get the actual status: Retrieve the content distribution status of all content objects for. Get_Distribution Status.
From techpress.net
5 Ways To Find The Owner Of Distribution List Get_Distribution Status For content distribution status we will use the sms_distributiondpstatus class. To view the members of a. Use it the following way to get the actual status: In the configuration manager console, go to the monitoring workspace, expand distribution. Retrieve the content distribution status of all content objects for a distribution point. The sql views for these classes are. You can. Get_Distribution Status.
From sarahkaspar.github.io
Biostatistical Basics What is a probability distribution? Get_Distribution Status Use it the following way to get the actual status: To view the members of a. Retrieve the content distribution status of all content objects for a distribution point. In the configuration manager console, go to the monitoring workspace, expand distribution. For content distribution status we will use the sms_distributiondpstatus class. The sql views for these classes are. You can. Get_Distribution Status.
From fig.io
aws imagebuilder getdistributionconfiguration Fig Get_Distribution Status In the configuration manager console, go to the monitoring workspace, expand distribution. Use it the following way to get the actual status: For content distribution status we will use the sms_distributiondpstatus class. To view the members of a. You can view the content distribution status in sccm using following steps: The sql views for these classes are. Retrieve the content. Get_Distribution Status.
From www.manageengine.com
Export all Exchange Online distribution groups list using PowerShell Get_Distribution Status For content distribution status we will use the sms_distributiondpstatus class. Use it the following way to get the actual status: You can view the content distribution status in sccm using following steps: Retrieve the content distribution status of all content objects for a distribution point. The sql views for these classes are. In the configuration manager console, go to the. Get_Distribution Status.
From www.contactmonkey.com
How to Create Distribution Lists in Outlook A StepByStep Guide Get_Distribution Status To view the members of a. The sql views for these classes are. Retrieve the content distribution status of all content objects for a distribution point. You can view the content distribution status in sccm using following steps: Use it the following way to get the actual status: In the configuration manager console, go to the monitoring workspace, expand distribution.. Get_Distribution Status.
From support.titandxp.com
Report Survey Distributions Status Titan Platform Get_Distribution Status Retrieve the content distribution status of all content objects for a distribution point. To view the members of a. Use it the following way to get the actual status: In the configuration manager console, go to the monitoring workspace, expand distribution. You can view the content distribution status in sccm using following steps: For content distribution status we will use. Get_Distribution Status.
From www.manageengine.com
How to get distribution group using powershell Get_Distribution Status To view the members of a. You can view the content distribution status in sccm using following steps: For content distribution status we will use the sms_distributiondpstatus class. The sql views for these classes are. Use it the following way to get the actual status: Retrieve the content distribution status of all content objects for a distribution point. In the. Get_Distribution Status.
From www.positioniseverything.net
Get Distributiongroup Comprehensive Guide on This Cmdlet Position Is Get_Distribution Status For content distribution status we will use the sms_distributiondpstatus class. To view the members of a. Use it the following way to get the actual status: In the configuration manager console, go to the monitoring workspace, expand distribution. Retrieve the content distribution status of all content objects for a distribution point. You can view the content distribution status in sccm. Get_Distribution Status.
From distribution-first.captivate.fm
The Perfect Distribution Strategy for Beginners A 3Step Guide [Best Get_Distribution Status Use it the following way to get the actual status: You can view the content distribution status in sccm using following steps: To view the members of a. The sql views for these classes are. Retrieve the content distribution status of all content objects for a distribution point. In the configuration manager console, go to the monitoring workspace, expand distribution.. Get_Distribution Status.
From www.prajwaldesai.com
How to View Content Distribution Status in SCCM ConfigMgr Get_Distribution Status In the configuration manager console, go to the monitoring workspace, expand distribution. Use it the following way to get the actual status: Retrieve the content distribution status of all content objects for a distribution point. For content distribution status we will use the sms_distributiondpstatus class. You can view the content distribution status in sccm using following steps: To view the. Get_Distribution Status.
From configmgrblog.com
Quick tip Distribution Point Configuration Status not fully successful Get_Distribution Status In the configuration manager console, go to the monitoring workspace, expand distribution. Retrieve the content distribution status of all content objects for a distribution point. You can view the content distribution status in sccm using following steps: To view the members of a. The sql views for these classes are. For content distribution status we will use the sms_distributiondpstatus class.. Get_Distribution Status.
From fig.io
aws cloudfront wait distributiondeployed Fig Get_Distribution Status Use it the following way to get the actual status: For content distribution status we will use the sms_distributiondpstatus class. You can view the content distribution status in sccm using following steps: The sql views for these classes are. Retrieve the content distribution status of all content objects for a distribution point. In the configuration manager console, go to the. Get_Distribution Status.
From coschedule.com
Distribution Strategy Strategizing Your “Place” In The Marketing Mix Get_Distribution Status In the configuration manager console, go to the monitoring workspace, expand distribution. Retrieve the content distribution status of all content objects for a distribution point. For content distribution status we will use the sms_distributiondpstatus class. To view the members of a. You can view the content distribution status in sccm using following steps: The sql views for these classes are.. Get_Distribution Status.
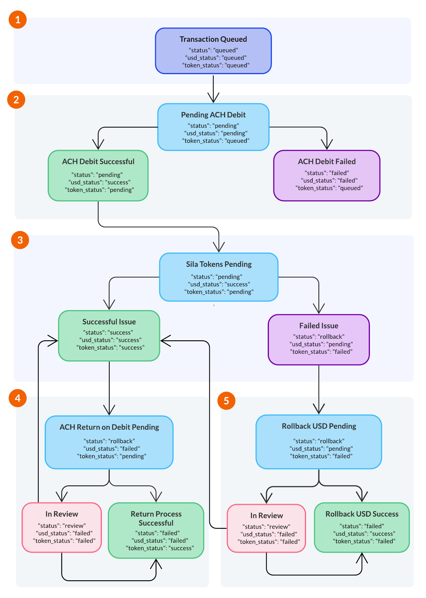
From docs.silamoney.com
Issue Status Diagram Get_Distribution Status Use it the following way to get the actual status: You can view the content distribution status in sccm using following steps: In the configuration manager console, go to the monitoring workspace, expand distribution. To view the members of a. For content distribution status we will use the sms_distributiondpstatus class. The sql views for these classes are. Retrieve the content. Get_Distribution Status.
From ccmexec.com
Great stuff in MEMCM Tech Preview 2201 Enterprise Mobility Get_Distribution Status Use it the following way to get the actual status: Retrieve the content distribution status of all content objects for a distribution point. To view the members of a. In the configuration manager console, go to the monitoring workspace, expand distribution. The sql views for these classes are. You can view the content distribution status in sccm using following steps:. Get_Distribution Status.
From fig.io
aws cloudfront getdistribution Fig Get_Distribution Status The sql views for these classes are. In the configuration manager console, go to the monitoring workspace, expand distribution. For content distribution status we will use the sms_distributiondpstatus class. You can view the content distribution status in sccm using following steps: Retrieve the content distribution status of all content objects for a distribution point. Use it the following way to. Get_Distribution Status.
From docs.liveramp.com
View Distribution Status Details Get_Distribution Status You can view the content distribution status in sccm using following steps: To view the members of a. In the configuration manager console, go to the monitoring workspace, expand distribution. For content distribution status we will use the sms_distributiondpstatus class. Use it the following way to get the actual status: The sql views for these classes are. Retrieve the content. Get_Distribution Status.
From www.researchgate.net
Edit Distribution Status Download Scientific Diagram Get_Distribution Status Retrieve the content distribution status of all content objects for a distribution point. Use it the following way to get the actual status: For content distribution status we will use the sms_distributiondpstatus class. In the configuration manager console, go to the monitoring workspace, expand distribution. To view the members of a. The sql views for these classes are. You can. Get_Distribution Status.
From www.prajwaldesai.com
How to View Content Distribution Status in SCCM ConfigMgr Get_Distribution Status To view the members of a. Use it the following way to get the actual status: Retrieve the content distribution status of all content objects for a distribution point. You can view the content distribution status in sccm using following steps: The sql views for these classes are. In the configuration manager console, go to the monitoring workspace, expand distribution.. Get_Distribution Status.
From www.manageengine.com
Export Office 365 Distribution Group Members Report using PowerShell Get_Distribution Status Retrieve the content distribution status of all content objects for a distribution point. The sql views for these classes are. You can view the content distribution status in sccm using following steps: In the configuration manager console, go to the monitoring workspace, expand distribution. For content distribution status we will use the sms_distributiondpstatus class. Use it the following way to. Get_Distribution Status.
From www.manageengine.com
How to get distribution group member using powershell Get_Distribution Status Use it the following way to get the actual status: In the configuration manager console, go to the monitoring workspace, expand distribution. Retrieve the content distribution status of all content objects for a distribution point. The sql views for these classes are. For content distribution status we will use the sms_distributiondpstatus class. To view the members of a. You can. Get_Distribution Status.
From fig.io
aws cloudfront getstreamingdistribution Fig Get_Distribution Status You can view the content distribution status in sccm using following steps: In the configuration manager console, go to the monitoring workspace, expand distribution. Retrieve the content distribution status of all content objects for a distribution point. Use it the following way to get the actual status: The sql views for these classes are. To view the members of a.. Get_Distribution Status.
From github.com
GitHub MercyNduko/ConfidenceIntervalswithTDistribution Get_Distribution Status For content distribution status we will use the sms_distributiondpstatus class. The sql views for these classes are. You can view the content distribution status in sccm using following steps: Use it the following way to get the actual status: In the configuration manager console, go to the monitoring workspace, expand distribution. Retrieve the content distribution status of all content objects. Get_Distribution Status.
From docs.liveramp.com
View Distribution Status Details Get_Distribution Status The sql views for these classes are. To view the members of a. Retrieve the content distribution status of all content objects for a distribution point. You can view the content distribution status in sccm using following steps: Use it the following way to get the actual status: For content distribution status we will use the sms_distributiondpstatus class. In the. Get_Distribution Status.
From www.manageengine.com
How to get distribution group member using powershell Get_Distribution Status In the configuration manager console, go to the monitoring workspace, expand distribution. Retrieve the content distribution status of all content objects for a distribution point. To view the members of a. You can view the content distribution status in sccm using following steps: Use it the following way to get the actual status: For content distribution status we will use. Get_Distribution Status.
From doc.superannotate.com
Status distribution Get_Distribution Status For content distribution status we will use the sms_distributiondpstatus class. Use it the following way to get the actual status: Retrieve the content distribution status of all content objects for a distribution point. You can view the content distribution status in sccm using following steps: To view the members of a. In the configuration manager console, go to the monitoring. Get_Distribution Status.