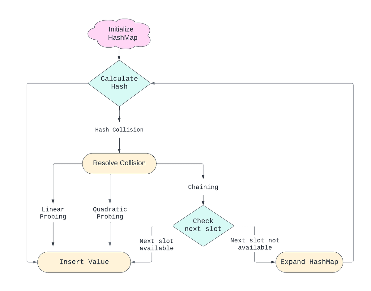
Java 8 Hashmap Internal Implementation . Hash table based implementation of the map interface. Learn how hashmap works internally in java with example. Let’s break it down into simple steps and explanations, along with. Hashmap uses a hashtable implementation internally, which comprises two important data structures: The reason is that it is difficult to understand the inner workings of hashmap. Learn the hashmap internal implementation analysis, collision resolution and java 8 hashmap update. It’s organized into an array of. Let's look at how hashmap works internally. This implementation provides all of the optional map. How hashmap works internally is the most asked interview question in java interviews. In this article, we will see how the hashmap get. The internal implementation of a java hashmap involves concepts like hash codes, buckets, and collision resolution.
        	
		 
	 
    
         
         
        from www.educative.io 
     
        
        This implementation provides all of the optional map. It’s organized into an array of. Let's look at how hashmap works internally. The internal implementation of a java hashmap involves concepts like hash codes, buckets, and collision resolution. Hashmap uses a hashtable implementation internally, which comprises two important data structures: How hashmap works internally is the most asked interview question in java interviews. Learn the hashmap internal implementation analysis, collision resolution and java 8 hashmap update. Learn how hashmap works internally in java with example. The reason is that it is difficult to understand the inner workings of hashmap. In this article, we will see how the hashmap get.
    
    	
		 
	 
    HashMap Exercise Solution 
    Java 8 Hashmap Internal Implementation  Learn how hashmap works internally in java with example. Let’s break it down into simple steps and explanations, along with. Learn the hashmap internal implementation analysis, collision resolution and java 8 hashmap update. Hash table based implementation of the map interface. The reason is that it is difficult to understand the inner workings of hashmap. Hashmap uses a hashtable implementation internally, which comprises two important data structures: This implementation provides all of the optional map. Learn how hashmap works internally in java with example. In this article, we will see how the hashmap get. How hashmap works internally is the most asked interview question in java interviews. It’s organized into an array of. The internal implementation of a java hashmap involves concepts like hash codes, buckets, and collision resolution. Let's look at how hashmap works internally.
 
    
         
        From medium.com 
                    Demystifying the Internal Implementation of HashMap Unraveling the Java 8 Hashmap Internal Implementation  How hashmap works internally is the most asked interview question in java interviews. The internal implementation of a java hashmap involves concepts like hash codes, buckets, and collision resolution. Learn how hashmap works internally in java with example. Let's look at how hashmap works internally. This implementation provides all of the optional map. Hash table based implementation of the map. Java 8 Hashmap Internal Implementation.
     
    
         
        From coderstea.in 
                    The Magic Behind HashMap and How it works in Java CodersTea Java 8 Hashmap Internal Implementation  Let’s break it down into simple steps and explanations, along with. Let's look at how hashmap works internally. In this article, we will see how the hashmap get. The internal implementation of a java hashmap involves concepts like hash codes, buckets, and collision resolution. Hash table based implementation of the map interface. Learn how hashmap works internally in java with. Java 8 Hashmap Internal Implementation.
     
    
         
        From loezacdrm.blob.core.windows.net 
                    Hashmap Java 11 at Melinda Hartzog blog Java 8 Hashmap Internal Implementation  Learn how hashmap works internally in java with example. Let’s break it down into simple steps and explanations, along with. Hashmap uses a hashtable implementation internally, which comprises two important data structures: The reason is that it is difficult to understand the inner workings of hashmap. It’s organized into an array of. The internal implementation of a java hashmap involves. Java 8 Hashmap Internal Implementation.
     
    
         
        From klakwqlhg.blob.core.windows.net 
                    Print The Key And Value In Hashmap Java at Anne Herman blog Java 8 Hashmap Internal Implementation  Learn the hashmap internal implementation analysis, collision resolution and java 8 hashmap update. The reason is that it is difficult to understand the inner workings of hashmap. It’s organized into an array of. Let’s break it down into simple steps and explanations, along with. In this article, we will see how the hashmap get. Learn how hashmap works internally in. Java 8 Hashmap Internal Implementation.
     
    
         
        From www.tpsearchtool.com 
                    Hashmap Implementation In Java Using List With Examples All Learning Images Java 8 Hashmap Internal Implementation  In this article, we will see how the hashmap get. Learn how hashmap works internally in java with example. Hash table based implementation of the map interface. Let’s break it down into simple steps and explanations, along with. The reason is that it is difficult to understand the inner workings of hashmap. How hashmap works internally is the most asked. Java 8 Hashmap Internal Implementation.
     
    
         
        From java-architect.blogspot.com 
                    Java, JSF, ADF &PL/SQL HashMap custom implementation Java 8 Hashmap Internal Implementation  It’s organized into an array of. How hashmap works internally is the most asked interview question in java interviews. The reason is that it is difficult to understand the inner workings of hashmap. Learn the hashmap internal implementation analysis, collision resolution and java 8 hashmap update. Learn how hashmap works internally in java with example. This implementation provides all of. Java 8 Hashmap Internal Implementation.
     
    
         
        From loezacdrm.blob.core.windows.net 
                    Hashmap Java 11 at Melinda Hartzog blog Java 8 Hashmap Internal Implementation  The reason is that it is difficult to understand the inner workings of hashmap. It’s organized into an array of. Learn how hashmap works internally in java with example. Hash table based implementation of the map interface. Let’s break it down into simple steps and explanations, along with. Learn the hashmap internal implementation analysis, collision resolution and java 8 hashmap. Java 8 Hashmap Internal Implementation.
     
    
         
        From loezacdrm.blob.core.windows.net 
                    Hashmap Java 11 at Melinda Hartzog blog Java 8 Hashmap Internal Implementation  Learn the hashmap internal implementation analysis, collision resolution and java 8 hashmap update. Let’s break it down into simple steps and explanations, along with. It’s organized into an array of. The reason is that it is difficult to understand the inner workings of hashmap. Let's look at how hashmap works internally. This implementation provides all of the optional map. Learn. Java 8 Hashmap Internal Implementation.
     
    
         
        From exyqggrgk.blob.core.windows.net 
                    Java Hashmap Key Not Found at Joseph Breazeale blog Java 8 Hashmap Internal Implementation  How hashmap works internally is the most asked interview question in java interviews. Learn how hashmap works internally in java with example. Let’s break it down into simple steps and explanations, along with. The internal implementation of a java hashmap involves concepts like hash codes, buckets, and collision resolution. In this article, we will see how the hashmap get. This. Java 8 Hashmap Internal Implementation.
     
    
         
        From www.communityheritagemaps.com 
                    Can I Map Multiple Things To The Same Index CHM Java 8 Hashmap Internal Implementation  Let’s break it down into simple steps and explanations, along with. Learn the hashmap internal implementation analysis, collision resolution and java 8 hashmap update. Learn how hashmap works internally in java with example. Let's look at how hashmap works internally. This implementation provides all of the optional map. In this article, we will see how the hashmap get. Hash table. Java 8 Hashmap Internal Implementation.
     
    
         
        From www.tpsearchtool.com 
                    Hashmap Implementation In Java Using List With Examples All Learning Images Java 8 Hashmap Internal Implementation  Let's look at how hashmap works internally. The internal implementation of a java hashmap involves concepts like hash codes, buckets, and collision resolution. Hashmap uses a hashtable implementation internally, which comprises two important data structures: Hash table based implementation of the map interface. The reason is that it is difficult to understand the inner workings of hashmap. It’s organized into. Java 8 Hashmap Internal Implementation.
     
    
         
        From data-flair.training 
                    HashSet vs HashMap in Java DataFlair Java 8 Hashmap Internal Implementation  In this article, we will see how the hashmap get. Hash table based implementation of the map interface. Hashmap uses a hashtable implementation internally, which comprises two important data structures: Learn the hashmap internal implementation analysis, collision resolution and java 8 hashmap update. How hashmap works internally is the most asked interview question in java interviews. The internal implementation of. Java 8 Hashmap Internal Implementation.
     
    
         
        From exynaxrks.blob.core.windows.net 
                    What Is Hashmap In Java Collection With Example at Murray Marshall blog Java 8 Hashmap Internal Implementation  Learn the hashmap internal implementation analysis, collision resolution and java 8 hashmap update. Let’s break it down into simple steps and explanations, along with. Learn how hashmap works internally in java with example. Hashmap uses a hashtable implementation internally, which comprises two important data structures: It’s organized into an array of. How hashmap works internally is the most asked interview. Java 8 Hashmap Internal Implementation.
     
    
         
        From techijournal.com 
                    Internal Implementation of HashMap Techi Journal Java 8 Hashmap Internal Implementation  Learn the hashmap internal implementation analysis, collision resolution and java 8 hashmap update. How hashmap works internally is the most asked interview question in java interviews. Let’s break it down into simple steps and explanations, along with. Learn how hashmap works internally in java with example. This implementation provides all of the optional map. Let's look at how hashmap works. Java 8 Hashmap Internal Implementation.
     
    
         
        From morioh.com 
                    Internal Working of HashMap in Java Java 8 Hashmap Internal Implementation  In this article, we will see how the hashmap get. The reason is that it is difficult to understand the inner workings of hashmap. The internal implementation of a java hashmap involves concepts like hash codes, buckets, and collision resolution. Let's look at how hashmap works internally. How hashmap works internally is the most asked interview question in java interviews.. Java 8 Hashmap Internal Implementation.
     
    
         
        From javaconceptoftheday.com 
                    How HashMap Works Internally In Java? Java 8 Hashmap Internal Implementation  It’s organized into an array of. Hash table based implementation of the map interface. How hashmap works internally is the most asked interview question in java interviews. Hashmap uses a hashtable implementation internally, which comprises two important data structures: The internal implementation of a java hashmap involves concepts like hash codes, buckets, and collision resolution. The reason is that it. Java 8 Hashmap Internal Implementation.
     
    
         
        From shareprogramming.net 
                    Nội bộ bên trong HashMap hoạt động như thế nào? Deft Blog Java 8 Hashmap Internal Implementation  Hash table based implementation of the map interface. How hashmap works internally is the most asked interview question in java interviews. Let’s break it down into simple steps and explanations, along with. The reason is that it is difficult to understand the inner workings of hashmap. Let's look at how hashmap works internally. This implementation provides all of the optional. Java 8 Hashmap Internal Implementation.
     
    
         
        From www.youtube.com 
                    Hashmap Implementation in Java (Tutorial) YouTube Java 8 Hashmap Internal Implementation  Hashmap uses a hashtable implementation internally, which comprises two important data structures: Learn the hashmap internal implementation analysis, collision resolution and java 8 hashmap update. This implementation provides all of the optional map. It’s organized into an array of. The reason is that it is difficult to understand the inner workings of hashmap. Hash table based implementation of the map. Java 8 Hashmap Internal Implementation.
     
    
         
        From othiliezjenny.pages.dev 
                    Hashmap Within Hashmap Example Java Dallas Summer Musicals 2024 Java 8 Hashmap Internal Implementation  It’s organized into an array of. Let’s break it down into simple steps and explanations, along with. The internal implementation of a java hashmap involves concepts like hash codes, buckets, and collision resolution. Learn how hashmap works internally in java with example. In this article, we will see how the hashmap get. This implementation provides all of the optional map.. Java 8 Hashmap Internal Implementation.
     
    
         
        From loezacdrm.blob.core.windows.net 
                    Hashmap Java 11 at Melinda Hartzog blog Java 8 Hashmap Internal Implementation  Learn how hashmap works internally in java with example. It’s organized into an array of. Learn the hashmap internal implementation analysis, collision resolution and java 8 hashmap update. Hash table based implementation of the map interface. The internal implementation of a java hashmap involves concepts like hash codes, buckets, and collision resolution. Let's look at how hashmap works internally. Hashmap. Java 8 Hashmap Internal Implementation.
     
    
         
        From cemdjnab.blob.core.windows.net 
                    What Does Hash Mean In Javascript at Joseph Shriver blog Java 8 Hashmap Internal Implementation  Hash table based implementation of the map interface. Hashmap uses a hashtable implementation internally, which comprises two important data structures: In this article, we will see how the hashmap get. Let's look at how hashmap works internally. It’s organized into an array of. The internal implementation of a java hashmap involves concepts like hash codes, buckets, and collision resolution. The. Java 8 Hashmap Internal Implementation.
     
    
         
        From tutorialworld.in 
                    HashMap Implementation in Java Tutorial World Java 8 Hashmap Internal Implementation  Hash table based implementation of the map interface. The internal implementation of a java hashmap involves concepts like hash codes, buckets, and collision resolution. Learn how hashmap works internally in java with example. In this article, we will see how the hashmap get. Learn the hashmap internal implementation analysis, collision resolution and java 8 hashmap update. Let’s break it down. Java 8 Hashmap Internal Implementation.
     
    
         
        From www.youtube.com 
                    HashMap Implementation in Java HashMap Java with DSA YouTube Java 8 Hashmap Internal Implementation  Let’s break it down into simple steps and explanations, along with. Let's look at how hashmap works internally. Learn the hashmap internal implementation analysis, collision resolution and java 8 hashmap update. In this article, we will see how the hashmap get. Hashmap uses a hashtable implementation internally, which comprises two important data structures: This implementation provides all of the optional. Java 8 Hashmap Internal Implementation.
     
    
         
        From www.codingninjas.com 
                    Internal Working of HashMap in Java Coding Ninjas Java 8 Hashmap Internal Implementation  Let’s break it down into simple steps and explanations, along with. This implementation provides all of the optional map. Learn how hashmap works internally in java with example. How hashmap works internally is the most asked interview question in java interviews. In this article, we will see how the hashmap get. The reason is that it is difficult to understand. Java 8 Hashmap Internal Implementation.
     
    
         
        From www.javaguides.net 
                    Java HashMap Java 8 Hashmap Internal Implementation  Learn how hashmap works internally in java with example. Hash table based implementation of the map interface. The reason is that it is difficult to understand the inner workings of hashmap. Let's look at how hashmap works internally. Learn the hashmap internal implementation analysis, collision resolution and java 8 hashmap update. How hashmap works internally is the most asked interview. Java 8 Hashmap Internal Implementation.
     
    
         
        From www.youtube.com 
                    Data Structures and Algorithms Linked HashMap Java Teckieshare Java 8 Hashmap Internal Implementation  Let’s break it down into simple steps and explanations, along with. It’s organized into an array of. Hash table based implementation of the map interface. Hashmap uses a hashtable implementation internally, which comprises two important data structures: The internal implementation of a java hashmap involves concepts like hash codes, buckets, and collision resolution. Learn the hashmap internal implementation analysis, collision. Java 8 Hashmap Internal Implementation.
     
    
         
        From www.devinline.com 
                    How HashMap works internally Internal implementation of HashMap Java 8 Hashmap Internal Implementation  Let’s break it down into simple steps and explanations, along with. Learn how hashmap works internally in java with example. Learn the hashmap internal implementation analysis, collision resolution and java 8 hashmap update. It’s organized into an array of. The internal implementation of a java hashmap involves concepts like hash codes, buckets, and collision resolution. How hashmap works internally is. Java 8 Hashmap Internal Implementation.
     
    
         
        From giobjiwjl.blob.core.windows.net 
                    Java Hashmap Values To Array at Ashley Wojciechowski blog Java 8 Hashmap Internal Implementation  Let’s break it down into simple steps and explanations, along with. In this article, we will see how the hashmap get. The reason is that it is difficult to understand the inner workings of hashmap. This implementation provides all of the optional map. Hashmap uses a hashtable implementation internally, which comprises two important data structures: The internal implementation of a. Java 8 Hashmap Internal Implementation.
     
    
         
        From www.educative.io 
                    HashMap Exercise Solution Java 8 Hashmap Internal Implementation  The internal implementation of a java hashmap involves concepts like hash codes, buckets, and collision resolution. Learn the hashmap internal implementation analysis, collision resolution and java 8 hashmap update. Let's look at how hashmap works internally. Let’s break it down into simple steps and explanations, along with. The reason is that it is difficult to understand the inner workings of. Java 8 Hashmap Internal Implementation.
     
    
         
        From riset.guru 
                    What Is Hashmap In Java Hashmap Internal Working Java Hashmap Youtube Java 8 Hashmap Internal Implementation  Hashmap uses a hashtable implementation internally, which comprises two important data structures: Learn the hashmap internal implementation analysis, collision resolution and java 8 hashmap update. The reason is that it is difficult to understand the inner workings of hashmap. Let's look at how hashmap works internally. Let’s break it down into simple steps and explanations, along with. In this article,. Java 8 Hashmap Internal Implementation.
     
    
         
        From ictvietnam.vn 
                    Làm thế nào để sử dụng Java HashMap hiệu quả Java 8 Hashmap Internal Implementation  Let's look at how hashmap works internally. Hash table based implementation of the map interface. It’s organized into an array of. How hashmap works internally is the most asked interview question in java interviews. The reason is that it is difficult to understand the inner workings of hashmap. Let’s break it down into simple steps and explanations, along with. Hashmap. Java 8 Hashmap Internal Implementation.
     
    
         
        From www.youtube.com 
                    HashMap internal working with performance improvement in Java 8 with Java 8 Hashmap Internal Implementation  Let's look at how hashmap works internally. In this article, we will see how the hashmap get. How hashmap works internally is the most asked interview question in java interviews. This implementation provides all of the optional map. The reason is that it is difficult to understand the inner workings of hashmap. Learn how hashmap works internally in java with. Java 8 Hashmap Internal Implementation.
     
    
         
        From www.youtube.com 
                    Internal Implementation of HashMap in Java 8 YouTube Java 8 Hashmap Internal Implementation  Let’s break it down into simple steps and explanations, along with. The internal implementation of a java hashmap involves concepts like hash codes, buckets, and collision resolution. Hash table based implementation of the map interface. In this article, we will see how the hashmap get. It’s organized into an array of. How hashmap works internally is the most asked interview. Java 8 Hashmap Internal Implementation.
     
    
         
        From www.codingninjas.com 
                    Internal Working of HashMap in Java Coding Ninjas CodeStudio Java 8 Hashmap Internal Implementation  Hashmap uses a hashtable implementation internally, which comprises two important data structures: The reason is that it is difficult to understand the inner workings of hashmap. How hashmap works internally is the most asked interview question in java interviews. It’s organized into an array of. Learn the hashmap internal implementation analysis, collision resolution and java 8 hashmap update. In this. Java 8 Hashmap Internal Implementation.
     
    
         
        From www.askdifference.com 
                    HashMap in Java vs. TreeMap in Java — What’s the Difference? Java 8 Hashmap Internal Implementation  Hashmap uses a hashtable implementation internally, which comprises two important data structures: Let's look at how hashmap works internally. Let’s break it down into simple steps and explanations, along with. Learn the hashmap internal implementation analysis, collision resolution and java 8 hashmap update. The reason is that it is difficult to understand the inner workings of hashmap. It’s organized into. Java 8 Hashmap Internal Implementation.