The Fastest A/D Converter Is . Flash adcs are suitable for applications. The successive approximation a/d converter has shorter conversion time compared to the counter ramp. The shortest conversion time span in the literature is 6 months [39, 49]. Basically an analogue to digital converter takes a snapshot of an analogue voltage at one instant in time and produces a digital output code which represents this analogue. They are suitable for applications requiring very.
from www.youtube.com
They are suitable for applications requiring very. The shortest conversion time span in the literature is 6 months [39, 49]. Flash adcs are suitable for applications. The successive approximation a/d converter has shorter conversion time compared to the counter ramp. Basically an analogue to digital converter takes a snapshot of an analogue voltage at one instant in time and produces a digital output code which represents this analogue.
Preamp, Audio Interface and A/D Converter What's the Difference
The Fastest A/D Converter Is Basically an analogue to digital converter takes a snapshot of an analogue voltage at one instant in time and produces a digital output code which represents this analogue. Flash adcs are suitable for applications. Basically an analogue to digital converter takes a snapshot of an analogue voltage at one instant in time and produces a digital output code which represents this analogue. The shortest conversion time span in the literature is 6 months [39, 49]. The successive approximation a/d converter has shorter conversion time compared to the counter ramp. They are suitable for applications requiring very.
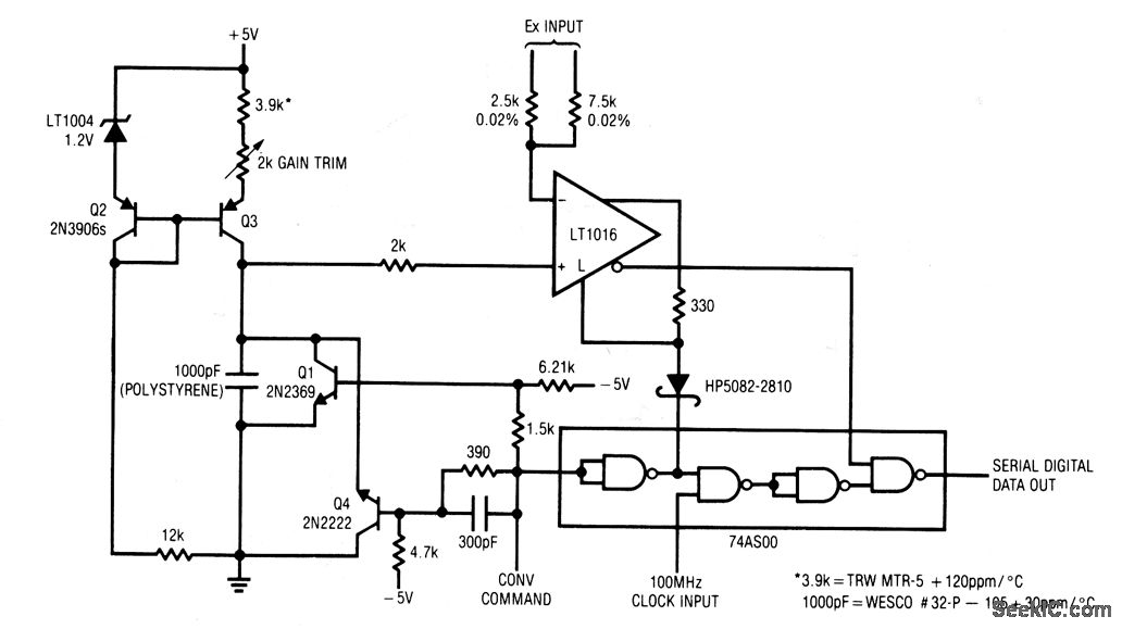
From www.seekic.com
Simple_fast_10_bit_A_D_converter AD_DA_Converter_Circuit Circuit The Fastest A/D Converter Is They are suitable for applications requiring very. Flash adcs are suitable for applications. Basically an analogue to digital converter takes a snapshot of an analogue voltage at one instant in time and produces a digital output code which represents this analogue. The successive approximation a/d converter has shorter conversion time compared to the counter ramp. The shortest conversion time span. The Fastest A/D Converter Is.
From www.researchgate.net
Architecture of a flashtype A/D converter. Download Scientific Diagram The Fastest A/D Converter Is They are suitable for applications requiring very. Basically an analogue to digital converter takes a snapshot of an analogue voltage at one instant in time and produces a digital output code which represents this analogue. The shortest conversion time span in the literature is 6 months [39, 49]. The successive approximation a/d converter has shorter conversion time compared to the. The Fastest A/D Converter Is.
From www.st.com
Data Converters AnalogtoDigital A/D Converters (ADC The Fastest A/D Converter Is The successive approximation a/d converter has shorter conversion time compared to the counter ramp. Flash adcs are suitable for applications. They are suitable for applications requiring very. Basically an analogue to digital converter takes a snapshot of an analogue voltage at one instant in time and produces a digital output code which represents this analogue. The shortest conversion time span. The Fastest A/D Converter Is.
From www.youtube.com
Preamp, Audio Interface and A/D Converter What's the Difference The Fastest A/D Converter Is They are suitable for applications requiring very. Flash adcs are suitable for applications. The shortest conversion time span in the literature is 6 months [39, 49]. Basically an analogue to digital converter takes a snapshot of an analogue voltage at one instant in time and produces a digital output code which represents this analogue. The successive approximation a/d converter has. The Fastest A/D Converter Is.
From www.slideserve.com
PPT Analog to Digital (A/D) Conversion PowerPoint Presentation, free The Fastest A/D Converter Is They are suitable for applications requiring very. Basically an analogue to digital converter takes a snapshot of an analogue voltage at one instant in time and produces a digital output code which represents this analogue. Flash adcs are suitable for applications. The shortest conversion time span in the literature is 6 months [39, 49]. The successive approximation a/d converter has. The Fastest A/D Converter Is.
From shop.controleverything.com
4Channel I2C 010V Analog to Digital Converter The Fastest A/D Converter Is The successive approximation a/d converter has shorter conversion time compared to the counter ramp. Basically an analogue to digital converter takes a snapshot of an analogue voltage at one instant in time and produces a digital output code which represents this analogue. Flash adcs are suitable for applications. The shortest conversion time span in the literature is 6 months [39,. The Fastest A/D Converter Is.
From www.youtube.com
A/D Converter Signal (practical) with simulink matlab YouTube The Fastest A/D Converter Is The successive approximation a/d converter has shorter conversion time compared to the counter ramp. They are suitable for applications requiring very. Basically an analogue to digital converter takes a snapshot of an analogue voltage at one instant in time and produces a digital output code which represents this analogue. Flash adcs are suitable for applications. The shortest conversion time span. The Fastest A/D Converter Is.
From www.electronics-lab.com
FIGURE 1_AD Converter The Fastest A/D Converter Is Flash adcs are suitable for applications. Basically an analogue to digital converter takes a snapshot of an analogue voltage at one instant in time and produces a digital output code which represents this analogue. The shortest conversion time span in the literature is 6 months [39, 49]. They are suitable for applications requiring very. The successive approximation a/d converter has. The Fastest A/D Converter Is.
From courses.cs.washington.edu
D/A converters The Fastest A/D Converter Is The successive approximation a/d converter has shorter conversion time compared to the counter ramp. Basically an analogue to digital converter takes a snapshot of an analogue voltage at one instant in time and produces a digital output code which represents this analogue. The shortest conversion time span in the literature is 6 months [39, 49]. They are suitable for applications. The Fastest A/D Converter Is.
From www.bhphotovideo.com
AJA 4Channel BiDirectional Audio A/D & D/A Converter ADA4 B&H The Fastest A/D Converter Is Basically an analogue to digital converter takes a snapshot of an analogue voltage at one instant in time and produces a digital output code which represents this analogue. The shortest conversion time span in the literature is 6 months [39, 49]. They are suitable for applications requiring very. Flash adcs are suitable for applications. The successive approximation a/d converter has. The Fastest A/D Converter Is.
From www.youtube.com
A/D Converter using Multisim Analog and Digital Electronics The Fastest A/D Converter Is Basically an analogue to digital converter takes a snapshot of an analogue voltage at one instant in time and produces a digital output code which represents this analogue. Flash adcs are suitable for applications. The shortest conversion time span in the literature is 6 months [39, 49]. The successive approximation a/d converter has shorter conversion time compared to the counter. The Fastest A/D Converter Is.
From www.next.gr
High Speed A/D converter 12bit under Analog to Digital Circuits 11802 The Fastest A/D Converter Is The shortest conversion time span in the literature is 6 months [39, 49]. Flash adcs are suitable for applications. They are suitable for applications requiring very. The successive approximation a/d converter has shorter conversion time compared to the counter ramp. Basically an analogue to digital converter takes a snapshot of an analogue voltage at one instant in time and produces. The Fastest A/D Converter Is.
From www.seekic.com
14 Bit AD Converter with ICL7134B AD_converter AD_DA_Converter The Fastest A/D Converter Is Basically an analogue to digital converter takes a snapshot of an analogue voltage at one instant in time and produces a digital output code which represents this analogue. Flash adcs are suitable for applications. They are suitable for applications requiring very. The successive approximation a/d converter has shorter conversion time compared to the counter ramp. The shortest conversion time span. The Fastest A/D Converter Is.
From www.mcintoshlabs.com
McIntosh MDA200 D/A Converter The Fastest A/D Converter Is Basically an analogue to digital converter takes a snapshot of an analogue voltage at one instant in time and produces a digital output code which represents this analogue. The shortest conversion time span in the literature is 6 months [39, 49]. Flash adcs are suitable for applications. They are suitable for applications requiring very. The successive approximation a/d converter has. The Fastest A/D Converter Is.
From www.researchgate.net
2(a) Block diagram of incremental A/D converter Download Scientific The Fastest A/D Converter Is The shortest conversion time span in the literature is 6 months [39, 49]. Basically an analogue to digital converter takes a snapshot of an analogue voltage at one instant in time and produces a digital output code which represents this analogue. Flash adcs are suitable for applications. The successive approximation a/d converter has shorter conversion time compared to the counter. The Fastest A/D Converter Is.
From eureka.patsnap.com
A/D converter Eureka Patsnap develop intelligence library The Fastest A/D Converter Is The shortest conversion time span in the literature is 6 months [39, 49]. Basically an analogue to digital converter takes a snapshot of an analogue voltage at one instant in time and produces a digital output code which represents this analogue. The successive approximation a/d converter has shorter conversion time compared to the counter ramp. Flash adcs are suitable for. The Fastest A/D Converter Is.
From www.youtube.com
What are A/D and D/A converters Microprocessor and Microcontroller The Fastest A/D Converter Is The shortest conversion time span in the literature is 6 months [39, 49]. They are suitable for applications requiring very. Flash adcs are suitable for applications. The successive approximation a/d converter has shorter conversion time compared to the counter ramp. Basically an analogue to digital converter takes a snapshot of an analogue voltage at one instant in time and produces. The Fastest A/D Converter Is.
From slideplayer.com
Principles & Applications ppt download The Fastest A/D Converter Is Basically an analogue to digital converter takes a snapshot of an analogue voltage at one instant in time and produces a digital output code which represents this analogue. The shortest conversion time span in the literature is 6 months [39, 49]. The successive approximation a/d converter has shorter conversion time compared to the counter ramp. They are suitable for applications. The Fastest A/D Converter Is.
From eureka.patsnap.com
A/D converter Eureka Patsnap develop intelligence library The Fastest A/D Converter Is The successive approximation a/d converter has shorter conversion time compared to the counter ramp. Flash adcs are suitable for applications. They are suitable for applications requiring very. Basically an analogue to digital converter takes a snapshot of an analogue voltage at one instant in time and produces a digital output code which represents this analogue. The shortest conversion time span. The Fastest A/D Converter Is.
From www.dv247.com
Mytek Stereo 192 ADC Stereo Mastering A/D Converter favorable buying at The Fastest A/D Converter Is Flash adcs are suitable for applications. They are suitable for applications requiring very. The shortest conversion time span in the literature is 6 months [39, 49]. The successive approximation a/d converter has shorter conversion time compared to the counter ramp. Basically an analogue to digital converter takes a snapshot of an analogue voltage at one instant in time and produces. The Fastest A/D Converter Is.
From www.seekic.com
A_D_converter Basic_Circuit Circuit Diagram The Fastest A/D Converter Is The shortest conversion time span in the literature is 6 months [39, 49]. The successive approximation a/d converter has shorter conversion time compared to the counter ramp. They are suitable for applications requiring very. Flash adcs are suitable for applications. Basically an analogue to digital converter takes a snapshot of an analogue voltage at one instant in time and produces. The Fastest A/D Converter Is.
From www.electronics-lab.com
TI introduces a new ultrahighspeed analogtodigital converter The Fastest A/D Converter Is The successive approximation a/d converter has shorter conversion time compared to the counter ramp. Basically an analogue to digital converter takes a snapshot of an analogue voltage at one instant in time and produces a digital output code which represents this analogue. The shortest conversion time span in the literature is 6 months [39, 49]. Flash adcs are suitable for. The Fastest A/D Converter Is.
From www.chegg.com
Solved A/Dconversion, linear quantization Graph shows a one The Fastest A/D Converter Is The successive approximation a/d converter has shorter conversion time compared to the counter ramp. The shortest conversion time span in the literature is 6 months [39, 49]. Flash adcs are suitable for applications. Basically an analogue to digital converter takes a snapshot of an analogue voltage at one instant in time and produces a digital output code which represents this. The Fastest A/D Converter Is.
From circuitenginelilium101.z21.web.core.windows.net
A/d Converter Circuit Diagram The Fastest A/D Converter Is The shortest conversion time span in the literature is 6 months [39, 49]. Flash adcs are suitable for applications. Basically an analogue to digital converter takes a snapshot of an analogue voltage at one instant in time and produces a digital output code which represents this analogue. The successive approximation a/d converter has shorter conversion time compared to the counter. The Fastest A/D Converter Is.
From www.semanticscholar.org
Figure 1 from A LowNoise and SmallSize DC Reference Circuit for High The Fastest A/D Converter Is Basically an analogue to digital converter takes a snapshot of an analogue voltage at one instant in time and produces a digital output code which represents this analogue. Flash adcs are suitable for applications. They are suitable for applications requiring very. The successive approximation a/d converter has shorter conversion time compared to the counter ramp. The shortest conversion time span. The Fastest A/D Converter Is.
From store.fut-electronics.com
ADC0804LCN (8bit A/D Converter ) Future Electronics Egypt The Fastest A/D Converter Is Flash adcs are suitable for applications. The successive approximation a/d converter has shorter conversion time compared to the counter ramp. The shortest conversion time span in the literature is 6 months [39, 49]. They are suitable for applications requiring very. Basically an analogue to digital converter takes a snapshot of an analogue voltage at one instant in time and produces. The Fastest A/D Converter Is.
From www.mcintoshlabs.com
McIntosh MDA200 D/A Converter The Fastest A/D Converter Is Flash adcs are suitable for applications. Basically an analogue to digital converter takes a snapshot of an analogue voltage at one instant in time and produces a digital output code which represents this analogue. The successive approximation a/d converter has shorter conversion time compared to the counter ramp. They are suitable for applications requiring very. The shortest conversion time span. The Fastest A/D Converter Is.
From www.cnc-shopping.co.uk
MITSUBISHI ADB20G101H MP Scale A/D Converter The Fastest A/D Converter Is The successive approximation a/d converter has shorter conversion time compared to the counter ramp. Flash adcs are suitable for applications. They are suitable for applications requiring very. The shortest conversion time span in the literature is 6 months [39, 49]. Basically an analogue to digital converter takes a snapshot of an analogue voltage at one instant in time and produces. The Fastest A/D Converter Is.
From www.newelectronics.co.uk
'Fastest' A/D converter clocks in at 4Gsample/s The Fastest A/D Converter Is The successive approximation a/d converter has shorter conversion time compared to the counter ramp. Flash adcs are suitable for applications. The shortest conversion time span in the literature is 6 months [39, 49]. They are suitable for applications requiring very. Basically an analogue to digital converter takes a snapshot of an analogue voltage at one instant in time and produces. The Fastest A/D Converter Is.
From www.semanticscholar.org
Figure 4 from A cascaded sigmadelta pipeline A/D converter with 1.25 The Fastest A/D Converter Is The shortest conversion time span in the literature is 6 months [39, 49]. Flash adcs are suitable for applications. The successive approximation a/d converter has shorter conversion time compared to the counter ramp. They are suitable for applications requiring very. Basically an analogue to digital converter takes a snapshot of an analogue voltage at one instant in time and produces. The Fastest A/D Converter Is.
From www.researchgate.net
shows the block diagram of a conventional flash A/D converter with The Fastest A/D Converter Is The successive approximation a/d converter has shorter conversion time compared to the counter ramp. The shortest conversion time span in the literature is 6 months [39, 49]. Basically an analogue to digital converter takes a snapshot of an analogue voltage at one instant in time and produces a digital output code which represents this analogue. Flash adcs are suitable for. The Fastest A/D Converter Is.
From studylib.net
10Bit, A/D Converter AD571 1.0 The Fastest A/D Converter Is Basically an analogue to digital converter takes a snapshot of an analogue voltage at one instant in time and produces a digital output code which represents this analogue. They are suitable for applications requiring very. The shortest conversion time span in the literature is 6 months [39, 49]. The successive approximation a/d converter has shorter conversion time compared to the. The Fastest A/D Converter Is.
From www.circuitstoday.com
Analog to Digital Converters Successive Approximation Type,working The Fastest A/D Converter Is They are suitable for applications requiring very. The successive approximation a/d converter has shorter conversion time compared to the counter ramp. Flash adcs are suitable for applications. Basically an analogue to digital converter takes a snapshot of an analogue voltage at one instant in time and produces a digital output code which represents this analogue. The shortest conversion time span. The Fastest A/D Converter Is.
From www.slideserve.com
PPT ADC PowerPoint Presentation, free download ID1831744 The Fastest A/D Converter Is They are suitable for applications requiring very. The successive approximation a/d converter has shorter conversion time compared to the counter ramp. Basically an analogue to digital converter takes a snapshot of an analogue voltage at one instant in time and produces a digital output code which represents this analogue. Flash adcs are suitable for applications. The shortest conversion time span. The Fastest A/D Converter Is.
From www.researchgate.net
Schematic of an A/D converter. Download Scientific Diagram The Fastest A/D Converter Is The shortest conversion time span in the literature is 6 months [39, 49]. The successive approximation a/d converter has shorter conversion time compared to the counter ramp. Basically an analogue to digital converter takes a snapshot of an analogue voltage at one instant in time and produces a digital output code which represents this analogue. They are suitable for applications. The Fastest A/D Converter Is.