Rain Gauge Arduino Code . Here is a good diagram complements of: This is a tipping bucket rain gauge designed in two separate modules; In this instructable we 'construct' a rain gauge with arduino and calibrate it to report daily and hourly rainfall. Tipping bucket rain gauge aug 24, 2020 The rain collector i am using is a re. Arduino tipping bucket rain gauge utilizing a tipping bucket sensor, your vera home automation controller and the mysensors.org. The arduino tracks each bucket 'tip', and converts the 'tips' to rainfall amount (inches of rain), based on volume of bucket and the surface area of the collection reservoir (16.605 sq. Most digital rain gauges are based on something called a tipping bucket. The anemometer (wind speed meter) encodes the wind. An outdoor sensing unit, and an indoor display with sd card data. The indoor display unit has a menu select to show 'current hour', 'previous hour', 'current day', and 'previous day' totals. /* arduino tipping bucket rain gauge october 6, 2017 version 2.1 arduino tipping bucket rain gauge utilizing a tipping bucket sensor, your.
from www.pinterest.com.au
The rain collector i am using is a re. The arduino tracks each bucket 'tip', and converts the 'tips' to rainfall amount (inches of rain), based on volume of bucket and the surface area of the collection reservoir (16.605 sq. This is a tipping bucket rain gauge designed in two separate modules; Most digital rain gauges are based on something called a tipping bucket. An outdoor sensing unit, and an indoor display with sd card data. Tipping bucket rain gauge aug 24, 2020 /* arduino tipping bucket rain gauge october 6, 2017 version 2.1 arduino tipping bucket rain gauge utilizing a tipping bucket sensor, your. The anemometer (wind speed meter) encodes the wind. Here is a good diagram complements of: The indoor display unit has a menu select to show 'current hour', 'previous hour', 'current day', and 'previous day' totals.
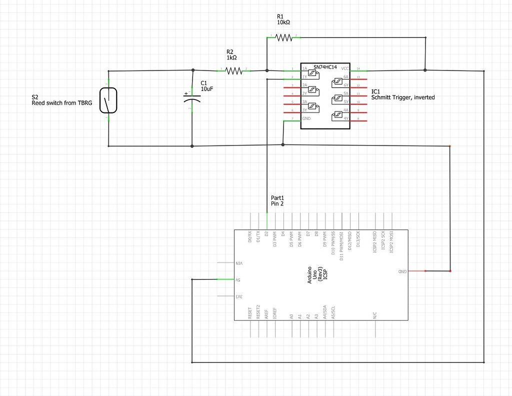
Setting an Arduino Up to Read a Tipping Bucket Rain Gauge Rain gauge
Rain Gauge Arduino Code The anemometer (wind speed meter) encodes the wind. The arduino tracks each bucket 'tip', and converts the 'tips' to rainfall amount (inches of rain), based on volume of bucket and the surface area of the collection reservoir (16.605 sq. The indoor display unit has a menu select to show 'current hour', 'previous hour', 'current day', and 'previous day' totals. This is a tipping bucket rain gauge designed in two separate modules; The rain collector i am using is a re. Here is a good diagram complements of: Tipping bucket rain gauge aug 24, 2020 Most digital rain gauges are based on something called a tipping bucket. Arduino tipping bucket rain gauge utilizing a tipping bucket sensor, your vera home automation controller and the mysensors.org. The anemometer (wind speed meter) encodes the wind. In this instructable we 'construct' a rain gauge with arduino and calibrate it to report daily and hourly rainfall. An outdoor sensing unit, and an indoor display with sd card data. /* arduino tipping bucket rain gauge october 6, 2017 version 2.1 arduino tipping bucket rain gauge utilizing a tipping bucket sensor, your.
From ar.inspiredpencil.com
Tipping Bucket Rain Gauge Arduino Rain Gauge Arduino Code Most digital rain gauges are based on something called a tipping bucket. Arduino tipping bucket rain gauge utilizing a tipping bucket sensor, your vera home automation controller and the mysensors.org. The rain collector i am using is a re. The indoor display unit has a menu select to show 'current hour', 'previous hour', 'current day', and 'previous day' totals. In. Rain Gauge Arduino Code.
From www.pinterest.com
Arduino Rain Gauge Calibration 7 Steps Instructables Rain gauge Rain Gauge Arduino Code /* arduino tipping bucket rain gauge october 6, 2017 version 2.1 arduino tipping bucket rain gauge utilizing a tipping bucket sensor, your. Most digital rain gauges are based on something called a tipping bucket. This is a tipping bucket rain gauge designed in two separate modules; The anemometer (wind speed meter) encodes the wind. Tipping bucket rain gauge aug 24,. Rain Gauge Arduino Code.
From ar.inspiredpencil.com
Tipping Bucket Rain Gauge Arduino Rain Gauge Arduino Code Tipping bucket rain gauge aug 24, 2020 The anemometer (wind speed meter) encodes the wind. In this instructable we 'construct' a rain gauge with arduino and calibrate it to report daily and hourly rainfall. The indoor display unit has a menu select to show 'current hour', 'previous hour', 'current day', and 'previous day' totals. The rain collector i am using. Rain Gauge Arduino Code.
From ar.inspiredpencil.com
Tipping Bucket Rain Gauge Arduino Rain Gauge Arduino Code The arduino tracks each bucket 'tip', and converts the 'tips' to rainfall amount (inches of rain), based on volume of bucket and the surface area of the collection reservoir (16.605 sq. This is a tipping bucket rain gauge designed in two separate modules; /* arduino tipping bucket rain gauge october 6, 2017 version 2.1 arduino tipping bucket rain gauge utilizing. Rain Gauge Arduino Code.
From www.pinterest.com.au
Setting an Arduino Up to Read a Tipping Bucket Rain Gauge Rain gauge Rain Gauge Arduino Code /* arduino tipping bucket rain gauge october 6, 2017 version 2.1 arduino tipping bucket rain gauge utilizing a tipping bucket sensor, your. In this instructable we 'construct' a rain gauge with arduino and calibrate it to report daily and hourly rainfall. Tipping bucket rain gauge aug 24, 2020 The anemometer (wind speed meter) encodes the wind. This is a tipping. Rain Gauge Arduino Code.
From mungfali.com
Arduino Rain Gauge Rain Gauge Arduino Code Here is a good diagram complements of: The arduino tracks each bucket 'tip', and converts the 'tips' to rainfall amount (inches of rain), based on volume of bucket and the surface area of the collection reservoir (16.605 sq. The anemometer (wind speed meter) encodes the wind. Arduino tipping bucket rain gauge utilizing a tipping bucket sensor, your vera home automation. Rain Gauge Arduino Code.
From ar.inspiredpencil.com
Tipping Bucket Rain Gauge Arduino Rain Gauge Arduino Code In this instructable we 'construct' a rain gauge with arduino and calibrate it to report daily and hourly rainfall. This is a tipping bucket rain gauge designed in two separate modules; The indoor display unit has a menu select to show 'current hour', 'previous hour', 'current day', and 'previous day' totals. The rain collector i am using is a re.. Rain Gauge Arduino Code.
From www.instructables.com
DIY Arduino Rain Gauge 12 Steps (with Pictures) Instructables Rain Gauge Arduino Code Tipping bucket rain gauge aug 24, 2020 Most digital rain gauges are based on something called a tipping bucket. Here is a good diagram complements of: Arduino tipping bucket rain gauge utilizing a tipping bucket sensor, your vera home automation controller and the mysensors.org. The anemometer (wind speed meter) encodes the wind. The arduino tracks each bucket 'tip', and converts. Rain Gauge Arduino Code.
From ar.inspiredpencil.com
Tipping Bucket Rain Gauge Arduino Rain Gauge Arduino Code The indoor display unit has a menu select to show 'current hour', 'previous hour', 'current day', and 'previous day' totals. The arduino tracks each bucket 'tip', and converts the 'tips' to rainfall amount (inches of rain), based on volume of bucket and the surface area of the collection reservoir (16.605 sq. An outdoor sensing unit, and an indoor display with. Rain Gauge Arduino Code.
From www.youtube.com
Rain Gauge Sensor + Arduino Test YouTube Rain Gauge Arduino Code The rain collector i am using is a re. This is a tipping bucket rain gauge designed in two separate modules; Tipping bucket rain gauge aug 24, 2020 The indoor display unit has a menu select to show 'current hour', 'previous hour', 'current day', and 'previous day' totals. Arduino tipping bucket rain gauge utilizing a tipping bucket sensor, your vera. Rain Gauge Arduino Code.
From forum.arduino.cc
4 Strain Gauges Coding Problem Project Guidance Arduino Forum Rain Gauge Arduino Code Here is a good diagram complements of: /* arduino tipping bucket rain gauge october 6, 2017 version 2.1 arduino tipping bucket rain gauge utilizing a tipping bucket sensor, your. In this instructable we 'construct' a rain gauge with arduino and calibrate it to report daily and hourly rainfall. The anemometer (wind speed meter) encodes the wind. This is a tipping. Rain Gauge Arduino Code.
From techatronic.com
Rain sensor Arduino Mini Project Mini project of Rain Sensor Arduino Rain Gauge Arduino Code Tipping bucket rain gauge aug 24, 2020 In this instructable we 'construct' a rain gauge with arduino and calibrate it to report daily and hourly rainfall. Most digital rain gauges are based on something called a tipping bucket. Arduino tipping bucket rain gauge utilizing a tipping bucket sensor, your vera home automation controller and the mysensors.org. /* arduino tipping bucket. Rain Gauge Arduino Code.
From www.circuits-diy.com
How Rain Sensor Interface with Arduino UNO Rain Gauge Arduino Code Tipping bucket rain gauge aug 24, 2020 In this instructable we 'construct' a rain gauge with arduino and calibrate it to report daily and hourly rainfall. This is a tipping bucket rain gauge designed in two separate modules; The indoor display unit has a menu select to show 'current hour', 'previous hour', 'current day', and 'previous day' totals. The anemometer. Rain Gauge Arduino Code.
From shopee.ph
Arduino tipping bucket rain gauge rain gauge rain gauge Shopee Rain Gauge Arduino Code Tipping bucket rain gauge aug 24, 2020 In this instructable we 'construct' a rain gauge with arduino and calibrate it to report daily and hourly rainfall. Most digital rain gauges are based on something called a tipping bucket. The rain collector i am using is a re. Here is a good diagram complements of: The indoor display unit has a. Rain Gauge Arduino Code.
From www.instructables.com
DIY Arduino Rain Gauge 12 Steps (with Pictures) Instructables Rain Gauge Arduino Code The rain collector i am using is a re. This is a tipping bucket rain gauge designed in two separate modules; The anemometer (wind speed meter) encodes the wind. The arduino tracks each bucket 'tip', and converts the 'tips' to rainfall amount (inches of rain), based on volume of bucket and the surface area of the collection reservoir (16.605 sq.. Rain Gauge Arduino Code.
From www.youtube.com
Arduino Digital Rain Gauge using ESP8266 Iot Module YouTube Rain Gauge Arduino Code The rain collector i am using is a re. Here is a good diagram complements of: /* arduino tipping bucket rain gauge october 6, 2017 version 2.1 arduino tipping bucket rain gauge utilizing a tipping bucket sensor, your. The anemometer (wind speed meter) encodes the wind. The indoor display unit has a menu select to show 'current hour', 'previous hour',. Rain Gauge Arduino Code.
From www.youtube.com
Arduino Rain Gauge with MySensors YouTube Rain Gauge Arduino Code An outdoor sensing unit, and an indoor display with sd card data. The anemometer (wind speed meter) encodes the wind. The indoor display unit has a menu select to show 'current hour', 'previous hour', 'current day', and 'previous day' totals. Arduino tipping bucket rain gauge utilizing a tipping bucket sensor, your vera home automation controller and the mysensors.org. The rain. Rain Gauge Arduino Code.
From ar.inspiredpencil.com
Tipping Bucket Rain Gauge Arduino Rain Gauge Arduino Code Here is a good diagram complements of: Most digital rain gauges are based on something called a tipping bucket. Arduino tipping bucket rain gauge utilizing a tipping bucket sensor, your vera home automation controller and the mysensors.org. The rain collector i am using is a re. This is a tipping bucket rain gauge designed in two separate modules; The anemometer. Rain Gauge Arduino Code.
From www.youtube.com
Using an Arduino with a Tipping Bucket Rain Gauge YouTube Rain Gauge Arduino Code The arduino tracks each bucket 'tip', and converts the 'tips' to rainfall amount (inches of rain), based on volume of bucket and the surface area of the collection reservoir (16.605 sq. The indoor display unit has a menu select to show 'current hour', 'previous hour', 'current day', and 'previous day' totals. Arduino tipping bucket rain gauge utilizing a tipping bucket. Rain Gauge Arduino Code.
From www.instructables.com
DIY Arduino Rain Gauge 12 Steps (with Pictures) Instructables Rain Gauge Arduino Code /* arduino tipping bucket rain gauge october 6, 2017 version 2.1 arduino tipping bucket rain gauge utilizing a tipping bucket sensor, your. Here is a good diagram complements of: An outdoor sensing unit, and an indoor display with sd card data. The rain collector i am using is a re. Most digital rain gauges are based on something called a. Rain Gauge Arduino Code.
From www.circuits-diy.com
How Rain Sensor Interface with Arduino UNO Rain Gauge Arduino Code This is a tipping bucket rain gauge designed in two separate modules; The indoor display unit has a menu select to show 'current hour', 'previous hour', 'current day', and 'previous day' totals. /* arduino tipping bucket rain gauge october 6, 2017 version 2.1 arduino tipping bucket rain gauge utilizing a tipping bucket sensor, your. An outdoor sensing unit, and an. Rain Gauge Arduino Code.
From rebecca-ricks.com
Rain gauge Becca Ricks Rain Gauge Arduino Code /* arduino tipping bucket rain gauge october 6, 2017 version 2.1 arduino tipping bucket rain gauge utilizing a tipping bucket sensor, your. In this instructable we 'construct' a rain gauge with arduino and calibrate it to report daily and hourly rainfall. This is a tipping bucket rain gauge designed in two separate modules; The anemometer (wind speed meter) encodes the. Rain Gauge Arduino Code.
From sites.gsu.edu
STEM Lab Clarkston (CC 1180) Arduino powered Rain gauge Rain Gauge Arduino Code An outdoor sensing unit, and an indoor display with sd card data. Tipping bucket rain gauge aug 24, 2020 The indoor display unit has a menu select to show 'current hour', 'previous hour', 'current day', and 'previous day' totals. In this instructable we 'construct' a rain gauge with arduino and calibrate it to report daily and hourly rainfall. /* arduino. Rain Gauge Arduino Code.
From www.instructables.com
DIY Arduino Rain Gauge 12 Steps (with Pictures) Instructables Rain Gauge Arduino Code The indoor display unit has a menu select to show 'current hour', 'previous hour', 'current day', and 'previous day' totals. The anemometer (wind speed meter) encodes the wind. The arduino tracks each bucket 'tip', and converts the 'tips' to rainfall amount (inches of rain), based on volume of bucket and the surface area of the collection reservoir (16.605 sq. The. Rain Gauge Arduino Code.
From ricardoalpoim.com.br
Rain Gauge Sensor Arduino Cheapest Stores Rain Gauge Arduino Code /* arduino tipping bucket rain gauge october 6, 2017 version 2.1 arduino tipping bucket rain gauge utilizing a tipping bucket sensor, your. The arduino tracks each bucket 'tip', and converts the 'tips' to rainfall amount (inches of rain), based on volume of bucket and the surface area of the collection reservoir (16.605 sq. The indoor display unit has a menu. Rain Gauge Arduino Code.
From ar.inspiredpencil.com
Tipping Bucket Rain Gauge Arduino Rain Gauge Arduino Code This is a tipping bucket rain gauge designed in two separate modules; The anemometer (wind speed meter) encodes the wind. Here is a good diagram complements of: In this instructable we 'construct' a rain gauge with arduino and calibrate it to report daily and hourly rainfall. /* arduino tipping bucket rain gauge october 6, 2017 version 2.1 arduino tipping bucket. Rain Gauge Arduino Code.
From ar.inspiredpencil.com
Tipping Bucket Rain Gauge Arduino Rain Gauge Arduino Code This is a tipping bucket rain gauge designed in two separate modules; Here is a good diagram complements of: Arduino tipping bucket rain gauge utilizing a tipping bucket sensor, your vera home automation controller and the mysensors.org. /* arduino tipping bucket rain gauge october 6, 2017 version 2.1 arduino tipping bucket rain gauge utilizing a tipping bucket sensor, your. The. Rain Gauge Arduino Code.
From ar.inspiredpencil.com
Tipping Bucket Rain Gauge Arduino Rain Gauge Arduino Code The rain collector i am using is a re. The anemometer (wind speed meter) encodes the wind. /* arduino tipping bucket rain gauge october 6, 2017 version 2.1 arduino tipping bucket rain gauge utilizing a tipping bucket sensor, your. Here is a good diagram complements of: Arduino tipping bucket rain gauge utilizing a tipping bucket sensor, your vera home automation. Rain Gauge Arduino Code.
From www.pinterest.com
DIY Arduino Rain Gauge Rain gauge, Arduino, Useful arduino projects Rain Gauge Arduino Code This is a tipping bucket rain gauge designed in two separate modules; The rain collector i am using is a re. The arduino tracks each bucket 'tip', and converts the 'tips' to rainfall amount (inches of rain), based on volume of bucket and the surface area of the collection reservoir (16.605 sq. Most digital rain gauges are based on something. Rain Gauge Arduino Code.
From ar.inspiredpencil.com
Tipping Bucket Rain Gauge Arduino Rain Gauge Arduino Code Arduino tipping bucket rain gauge utilizing a tipping bucket sensor, your vera home automation controller and the mysensors.org. The anemometer (wind speed meter) encodes the wind. The rain collector i am using is a re. This is a tipping bucket rain gauge designed in two separate modules; Tipping bucket rain gauge aug 24, 2020 Here is a good diagram complements. Rain Gauge Arduino Code.
From www.youtube.com
ARDUINO TFT DEGREES GAUGE ILI9341 YouTube Rain Gauge Arduino Code The rain collector i am using is a re. The indoor display unit has a menu select to show 'current hour', 'previous hour', 'current day', and 'previous day' totals. Most digital rain gauges are based on something called a tipping bucket. This is a tipping bucket rain gauge designed in two separate modules; The arduino tracks each bucket 'tip', and. Rain Gauge Arduino Code.
From shopee.co.id
Jual Tipping bucket rain gauge hall sensor curah hujan ombrometer Rain Gauge Arduino Code Arduino tipping bucket rain gauge utilizing a tipping bucket sensor, your vera home automation controller and the mysensors.org. The indoor display unit has a menu select to show 'current hour', 'previous hour', 'current day', and 'previous day' totals. Most digital rain gauges are based on something called a tipping bucket. In this instructable we 'construct' a rain gauge with arduino. Rain Gauge Arduino Code.
From www.instructables.com
Arduino Rain Gauge Calibration 7 Steps Instructables Rain Gauge Arduino Code Arduino tipping bucket rain gauge utilizing a tipping bucket sensor, your vera home automation controller and the mysensors.org. Here is a good diagram complements of: This is a tipping bucket rain gauge designed in two separate modules; Tipping bucket rain gauge aug 24, 2020 The rain collector i am using is a re. The anemometer (wind speed meter) encodes the. Rain Gauge Arduino Code.
From github.com
GitHub SolderedElectronics/SolderedRainGaugeArduinoLibrary Rain Gauge Arduino Code Most digital rain gauges are based on something called a tipping bucket. Arduino tipping bucket rain gauge utilizing a tipping bucket sensor, your vera home automation controller and the mysensors.org. /* arduino tipping bucket rain gauge october 6, 2017 version 2.1 arduino tipping bucket rain gauge utilizing a tipping bucket sensor, your. Tipping bucket rain gauge aug 24, 2020 An. Rain Gauge Arduino Code.
From www.instructables.com
DIY Arduino Rain Gauge 12 Steps (with Pictures) Instructables Rain Gauge Arduino Code An outdoor sensing unit, and an indoor display with sd card data. Most digital rain gauges are based on something called a tipping bucket. The indoor display unit has a menu select to show 'current hour', 'previous hour', 'current day', and 'previous day' totals. The rain collector i am using is a re. Here is a good diagram complements of:. Rain Gauge Arduino Code.