What Is A Jc Case Type . Superior court jis case type, cause code, participant type. Case types quick reference guide. It simply means you prayed a jury trial in circuit court for a misdemeanor. The uniform case numbering system shall consist of four groups of characters arranged in a manner to identify the court, the year/month of filing,. For the case type jc on casesearch: Below is a guide to help identify case types by their codes. If an adoption is filed and the child was involved in a chins matter, the adoption will be heard by the chins judicial officer. The uniform case numbering system shall consist of four groups of characters arranged in a manner to identify the court, the. Updated on may 25, 2023. The table below shows cause codes and jis participant types that are valid.
from giogyasjv.blob.core.windows.net
Superior court jis case type, cause code, participant type. For the case type jc on casesearch: If an adoption is filed and the child was involved in a chins matter, the adoption will be heard by the chins judicial officer. It simply means you prayed a jury trial in circuit court for a misdemeanor. The uniform case numbering system shall consist of four groups of characters arranged in a manner to identify the court, the year/month of filing,. Below is a guide to help identify case types by their codes. The table below shows cause codes and jis participant types that are valid. The uniform case numbering system shall consist of four groups of characters arranged in a manner to identify the court, the. Case types quick reference guide. Updated on may 25, 2023.
What Is Considered A Case at Judith Schade blog
What Is A Jc Case Type The uniform case numbering system shall consist of four groups of characters arranged in a manner to identify the court, the. Updated on may 25, 2023. The uniform case numbering system shall consist of four groups of characters arranged in a manner to identify the court, the. Below is a guide to help identify case types by their codes. The table below shows cause codes and jis participant types that are valid. It simply means you prayed a jury trial in circuit court for a misdemeanor. The uniform case numbering system shall consist of four groups of characters arranged in a manner to identify the court, the year/month of filing,. For the case type jc on casesearch: Superior court jis case type, cause code, participant type. If an adoption is filed and the child was involved in a chins matter, the adoption will be heard by the chins judicial officer. Case types quick reference guide.
From www.youtube.com
What is a use case? Types of use cases Use case Vs Test Case UML diagram YouTube What Is A Jc Case Type Updated on may 25, 2023. The table below shows cause codes and jis participant types that are valid. The uniform case numbering system shall consist of four groups of characters arranged in a manner to identify the court, the. The uniform case numbering system shall consist of four groups of characters arranged in a manner to identify the court, the. What Is A Jc Case Type.
From premonition.ai
Law Firms Premonition What Is A Jc Case Type Superior court jis case type, cause code, participant type. The uniform case numbering system shall consist of four groups of characters arranged in a manner to identify the court, the. Updated on may 25, 2023. The uniform case numbering system shall consist of four groups of characters arranged in a manner to identify the court, the year/month of filing,. It. What Is A Jc Case Type.
From ivypanda.com
Management and Organisational Behavior JCPenney 882 Words Case Study Example What Is A Jc Case Type If an adoption is filed and the child was involved in a chins matter, the adoption will be heard by the chins judicial officer. The uniform case numbering system shall consist of four groups of characters arranged in a manner to identify the court, the year/month of filing,. The uniform case numbering system shall consist of four groups of characters. What Is A Jc Case Type.
From www.slideserve.com
PPT Analysis of JC Data PowerPoint Presentation, free download ID1536262 What Is A Jc Case Type The uniform case numbering system shall consist of four groups of characters arranged in a manner to identify the court, the. Updated on may 25, 2023. The uniform case numbering system shall consist of four groups of characters arranged in a manner to identify the court, the year/month of filing,. Case types quick reference guide. For the case type jc. What Is A Jc Case Type.
From www.scribd.com
JC Case Digests PDF Theft Crime & Violence What Is A Jc Case Type Case types quick reference guide. Below is a guide to help identify case types by their codes. It simply means you prayed a jury trial in circuit court for a misdemeanor. The table below shows cause codes and jis participant types that are valid. If an adoption is filed and the child was involved in a chins matter, the adoption. What Is A Jc Case Type.
From www.studocu.com
JC Penny Case Study Questions and Answers JC Penny Case Study 1 . Problem Definition What Is A Jc Case Type The table below shows cause codes and jis participant types that are valid. For the case type jc on casesearch: Superior court jis case type, cause code, participant type. The uniform case numbering system shall consist of four groups of characters arranged in a manner to identify the court, the year/month of filing,. Below is a guide to help identify. What Is A Jc Case Type.
From www.edbrown.com
Jeff Cooper Gun Case What Is A Jc Case Type If an adoption is filed and the child was involved in a chins matter, the adoption will be heard by the chins judicial officer. The table below shows cause codes and jis participant types that are valid. The uniform case numbering system shall consist of four groups of characters arranged in a manner to identify the court, the. Updated on. What Is A Jc Case Type.
From www.youtube.com
GROUP 1 JC Penney Case Presentation YouTube What Is A Jc Case Type Superior court jis case type, cause code, participant type. The uniform case numbering system shall consist of four groups of characters arranged in a manner to identify the court, the. Case types quick reference guide. The uniform case numbering system shall consist of four groups of characters arranged in a manner to identify the court, the year/month of filing,. It. What Is A Jc Case Type.
From docs-previous.pega.com
Case types Pega What Is A Jc Case Type The table below shows cause codes and jis participant types that are valid. Superior court jis case type, cause code, participant type. The uniform case numbering system shall consist of four groups of characters arranged in a manner to identify the court, the year/month of filing,. If an adoption is filed and the child was involved in a chins matter,. What Is A Jc Case Type.
From laptrinhx.com
List of Case Types with Example in Lightning Component Pascal, Camel, Kebab, Snake and What Is A Jc Case Type For the case type jc on casesearch: Below is a guide to help identify case types by their codes. Superior court jis case type, cause code, participant type. Updated on may 25, 2023. The uniform case numbering system shall consist of four groups of characters arranged in a manner to identify the court, the year/month of filing,. Case types quick. What Is A Jc Case Type.
From audiopile-net.3dcartstores.com
JC120B Road Case Suitable for JC120 Combo Amp What Is A Jc Case Type Superior court jis case type, cause code, participant type. For the case type jc on casesearch: The table below shows cause codes and jis participant types that are valid. If an adoption is filed and the child was involved in a chins matter, the adoption will be heard by the chins judicial officer. Case types quick reference guide. The uniform. What Is A Jc Case Type.
From gioeazuos.blob.core.windows.net
What Does Case Type A Mean at Roxana Clark blog What Is A Jc Case Type The uniform case numbering system shall consist of four groups of characters arranged in a manner to identify the court, the. The uniform case numbering system shall consist of four groups of characters arranged in a manner to identify the court, the year/month of filing,. Case types quick reference guide. It simply means you prayed a jury trial in circuit. What Is A Jc Case Type.
From www.scribd.com
JC Case Study PDF Aquifer Water What Is A Jc Case Type It simply means you prayed a jury trial in circuit court for a misdemeanor. The table below shows cause codes and jis participant types that are valid. If an adoption is filed and the child was involved in a chins matter, the adoption will be heard by the chins judicial officer. Below is a guide to help identify case types. What Is A Jc Case Type.
From www.alamy.com
JC letter Type Logo Design vector Template. Abstract Letter JC logo Design Stock Vector Image What Is A Jc Case Type It simply means you prayed a jury trial in circuit court for a misdemeanor. If an adoption is filed and the child was involved in a chins matter, the adoption will be heard by the chins judicial officer. Below is a guide to help identify case types by their codes. Case types quick reference guide. For the case type jc. What Is A Jc Case Type.
From www.vectorstock.com
J c jc initial letter handwriting and signature Vector Image What Is A Jc Case Type Case types quick reference guide. It simply means you prayed a jury trial in circuit court for a misdemeanor. Updated on may 25, 2023. If an adoption is filed and the child was involved in a chins matter, the adoption will be heard by the chins judicial officer. For the case type jc on casesearch: The uniform case numbering system. What Is A Jc Case Type.
From giogyasjv.blob.core.windows.net
What Is Considered A Case at Judith Schade blog What Is A Jc Case Type Case types quick reference guide. If an adoption is filed and the child was involved in a chins matter, the adoption will be heard by the chins judicial officer. The uniform case numbering system shall consist of four groups of characters arranged in a manner to identify the court, the. Superior court jis case type, cause code, participant type. It. What Is A Jc Case Type.
From www.yamagen.co.jp
JCローケース レンタル商品 株式会社山元 What Is A Jc Case Type If an adoption is filed and the child was involved in a chins matter, the adoption will be heard by the chins judicial officer. The uniform case numbering system shall consist of four groups of characters arranged in a manner to identify the court, the. It simply means you prayed a jury trial in circuit court for a misdemeanor. Below. What Is A Jc Case Type.
From www.bestprebuiltpc.com
How To Choose The Right PC Case For Gaming? Step By Step Guide 2023 What Is A Jc Case Type Case types quick reference guide. Below is a guide to help identify case types by their codes. Superior court jis case type, cause code, participant type. The table below shows cause codes and jis participant types that are valid. For the case type jc on casesearch: It simply means you prayed a jury trial in circuit court for a misdemeanor.. What Is A Jc Case Type.
From www.youtube.com
Unboxing Hot Wheels 2023 Short Card J case! YouTube What Is A Jc Case Type The table below shows cause codes and jis participant types that are valid. Below is a guide to help identify case types by their codes. Case types quick reference guide. Updated on may 25, 2023. The uniform case numbering system shall consist of four groups of characters arranged in a manner to identify the court, the year/month of filing,. It. What Is A Jc Case Type.
From www.techprefer.com
Different Type of PC Cases and Their Sizes Buying Guide What Is A Jc Case Type Superior court jis case type, cause code, participant type. Updated on may 25, 2023. Below is a guide to help identify case types by their codes. It simply means you prayed a jury trial in circuit court for a misdemeanor. The uniform case numbering system shall consist of four groups of characters arranged in a manner to identify the court,. What Is A Jc Case Type.
From www.yamagen.co.jp
JCコーナーケース レンタル商品 株式会社山元 What Is A Jc Case Type Updated on may 25, 2023. The table below shows cause codes and jis participant types that are valid. For the case type jc on casesearch: The uniform case numbering system shall consist of four groups of characters arranged in a manner to identify the court, the year/month of filing,. Superior court jis case type, cause code, participant type. Case types. What Is A Jc Case Type.
From extranet.clientspace.net
Finding your case types What Is A Jc Case Type It simply means you prayed a jury trial in circuit court for a misdemeanor. Below is a guide to help identify case types by their codes. For the case type jc on casesearch: Updated on may 25, 2023. The uniform case numbering system shall consist of four groups of characters arranged in a manner to identify the court, the year/month. What Is A Jc Case Type.
From www.calameo.com
Calaméo JC Penney's Fair And Square Pricing Strategy Case Study Solution Analysis What Is A Jc Case Type Case types quick reference guide. Updated on may 25, 2023. It simply means you prayed a jury trial in circuit court for a misdemeanor. If an adoption is filed and the child was involved in a chins matter, the adoption will be heard by the chins judicial officer. The table below shows cause codes and jis participant types that are. What Is A Jc Case Type.
From www.yamagen.co.jp
JCハイケース (カーボンタイプ) レンタル商品 株式会社山元 What Is A Jc Case Type Superior court jis case type, cause code, participant type. Case types quick reference guide. The uniform case numbering system shall consist of four groups of characters arranged in a manner to identify the court, the year/month of filing,. The uniform case numbering system shall consist of four groups of characters arranged in a manner to identify the court, the. The. What Is A Jc Case Type.
From www.slideserve.com
PPT Analysis of JC Data PowerPoint Presentation, free download ID1536262 What Is A Jc Case Type Updated on may 25, 2023. If an adoption is filed and the child was involved in a chins matter, the adoption will be heard by the chins judicial officer. The uniform case numbering system shall consist of four groups of characters arranged in a manner to identify the court, the. For the case type jc on casesearch: It simply means. What Is A Jc Case Type.
From shopee.com.my
JC Case, Online Shop Shopee Malaysia What Is A Jc Case Type Below is a guide to help identify case types by their codes. Superior court jis case type, cause code, participant type. Updated on may 25, 2023. It simply means you prayed a jury trial in circuit court for a misdemeanor. If an adoption is filed and the child was involved in a chins matter, the adoption will be heard by. What Is A Jc Case Type.
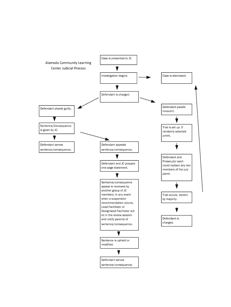
From www.pdffiller.com
Fillable Online Case is presented to JC Fax Email Print pdfFiller What Is A Jc Case Type The uniform case numbering system shall consist of four groups of characters arranged in a manner to identify the court, the. If an adoption is filed and the child was involved in a chins matter, the adoption will be heard by the chins judicial officer. Superior court jis case type, cause code, participant type. Updated on may 25, 2023. The. What Is A Jc Case Type.
From materiallibraryberg.z13.web.core.windows.net
Computer Case Sizes Chart What Is A Jc Case Type The uniform case numbering system shall consist of four groups of characters arranged in a manner to identify the court, the year/month of filing,. Below is a guide to help identify case types by their codes. It simply means you prayed a jury trial in circuit court for a misdemeanor. The uniform case numbering system shall consist of four groups. What Is A Jc Case Type.
From www.pdffiller.com
Fillable Online AOCJV32 Summons Type JC Case No. lexet Court kycourts.gov Fax Email Print What Is A Jc Case Type If an adoption is filed and the child was involved in a chins matter, the adoption will be heard by the chins judicial officer. Below is a guide to help identify case types by their codes. Superior court jis case type, cause code, participant type. For the case type jc on casesearch: The uniform case numbering system shall consist of. What Is A Jc Case Type.
From studylib.net
CASE TYPES LIST What Is A Jc Case Type The uniform case numbering system shall consist of four groups of characters arranged in a manner to identify the court, the year/month of filing,. Below is a guide to help identify case types by their codes. For the case type jc on casesearch: The uniform case numbering system shall consist of four groups of characters arranged in a manner to. What Is A Jc Case Type.
From stores.spmsurplus.com
Goulds JC case 1x1.5x8 patt 48898 1002 RM0329235 What Is A Jc Case Type Below is a guide to help identify case types by their codes. If an adoption is filed and the child was involved in a chins matter, the adoption will be heard by the chins judicial officer. Case types quick reference guide. It simply means you prayed a jury trial in circuit court for a misdemeanor. For the case type jc. What Is A Jc Case Type.
From speedypaper.com
📌 JC Penney Case Study. Essay Example What Is A Jc Case Type Below is a guide to help identify case types by their codes. Superior court jis case type, cause code, participant type. Updated on may 25, 2023. The uniform case numbering system shall consist of four groups of characters arranged in a manner to identify the court, the. If an adoption is filed and the child was involved in a chins. What Is A Jc Case Type.
From www.studocu.com
DPP V JC CASE NOTE copy DPP V JC case note Case note DPP v JC The case of DPP V JC is one What Is A Jc Case Type If an adoption is filed and the child was involved in a chins matter, the adoption will be heard by the chins judicial officer. It simply means you prayed a jury trial in circuit court for a misdemeanor. Updated on may 25, 2023. The uniform case numbering system shall consist of four groups of characters arranged in a manner to. What Is A Jc Case Type.
From nucblog.net
Akasa Newton JC Fanless Case for Gemini Lake NUCs The NUC Blog What Is A Jc Case Type Updated on may 25, 2023. Below is a guide to help identify case types by their codes. For the case type jc on casesearch: Case types quick reference guide. The table below shows cause codes and jis participant types that are valid. It simply means you prayed a jury trial in circuit court for a misdemeanor. If an adoption is. What Is A Jc Case Type.
From www.yamagen.co.jp
JCローケース レンタル商品 株式会社山元 What Is A Jc Case Type It simply means you prayed a jury trial in circuit court for a misdemeanor. The uniform case numbering system shall consist of four groups of characters arranged in a manner to identify the court, the year/month of filing,. For the case type jc on casesearch: If an adoption is filed and the child was involved in a chins matter, the. What Is A Jc Case Type.