Shared Devices Meaning . Shared device mode can be turned on when you select a device profile during the device registration process. We are excited to announce a series of new features in shared device mode that will significantly enhance the experience for frontline. In this post i’ll provide a brief introduction regarding shared pc mode, followed by the. The main use case for this profile are school devices that are shared between multiple students. Microsoft outlook and power apps are now joining microsoft teams,. For setting up shared devices in intune you can follow this best practices: Devices in this mode are. This is the most secure option, as the. Devices that have multiple users are called shared devices, and are a common part of mobile device management (mdm) solutions.
from www.exit123c.com
Devices that have multiple users are called shared devices, and are a common part of mobile device management (mdm) solutions. Microsoft outlook and power apps are now joining microsoft teams,. In this post i’ll provide a brief introduction regarding shared pc mode, followed by the. Devices in this mode are. The main use case for this profile are school devices that are shared between multiple students. Shared device mode can be turned on when you select a device profile during the device registration process. This is the most secure option, as the. We are excited to announce a series of new features in shared device mode that will significantly enhance the experience for frontline. For setting up shared devices in intune you can follow this best practices:
ShareFile the simple secure way to collaborate, any size on any device
Shared Devices Meaning Devices in this mode are. Devices that have multiple users are called shared devices, and are a common part of mobile device management (mdm) solutions. For setting up shared devices in intune you can follow this best practices: We are excited to announce a series of new features in shared device mode that will significantly enhance the experience for frontline. Shared device mode can be turned on when you select a device profile during the device registration process. The main use case for this profile are school devices that are shared between multiple students. This is the most secure option, as the. In this post i’ll provide a brief introduction regarding shared pc mode, followed by the. Microsoft outlook and power apps are now joining microsoft teams,. Devices in this mode are.
From sensibo.com.au
How to Share My Device With Another User Sensibo Australia Shared Devices Meaning Microsoft outlook and power apps are now joining microsoft teams,. We are excited to announce a series of new features in shared device mode that will significantly enhance the experience for frontline. This is the most secure option, as the. In this post i’ll provide a brief introduction regarding shared pc mode, followed by the. Devices in this mode are.. Shared Devices Meaning.
From sensibo.com.au
How to Share My Device With Another User Sensibo Australia Shared Devices Meaning Shared device mode can be turned on when you select a device profile during the device registration process. Microsoft outlook and power apps are now joining microsoft teams,. Devices that have multiple users are called shared devices, and are a common part of mobile device management (mdm) solutions. In this post i’ll provide a brief introduction regarding shared pc mode,. Shared Devices Meaning.
From www.anoopcnair.com
Intune Shared Device Mode For Android And IOS Devices HTMD Blog Shared Devices Meaning This is the most secure option, as the. Shared device mode can be turned on when you select a device profile during the device registration process. The main use case for this profile are school devices that are shared between multiple students. Devices in this mode are. We are excited to announce a series of new features in shared device. Shared Devices Meaning.
From support.n4l.co.nz
How to onboard a shared device Shared Devices Meaning We are excited to announce a series of new features in shared device mode that will significantly enhance the experience for frontline. Devices in this mode are. For setting up shared devices in intune you can follow this best practices: Shared device mode can be turned on when you select a device profile during the device registration process. This is. Shared Devices Meaning.
From www.slideshare.net
Shared Devices Computer Science Shared Devices Meaning The main use case for this profile are school devices that are shared between multiple students. For setting up shared devices in intune you can follow this best practices: We are excited to announce a series of new features in shared device mode that will significantly enhance the experience for frontline. Devices in this mode are. In this post i’ll. Shared Devices Meaning.
From www.pinterest.com
Making the most of shared devices Mini lessons, Instructional Shared Devices Meaning Devices that have multiple users are called shared devices, and are a common part of mobile device management (mdm) solutions. Devices in this mode are. For setting up shared devices in intune you can follow this best practices: Microsoft outlook and power apps are now joining microsoft teams,. In this post i’ll provide a brief introduction regarding shared pc mode,. Shared Devices Meaning.
From www.slideserve.com
PPT Chapter 7 Device Management PowerPoint Presentation, free Shared Devices Meaning For setting up shared devices in intune you can follow this best practices: We are excited to announce a series of new features in shared device mode that will significantly enhance the experience for frontline. Devices that have multiple users are called shared devices, and are a common part of mobile device management (mdm) solutions. In this post i’ll provide. Shared Devices Meaning.
From www.soti.dk
Five Advantages of SOTI MobiControl Shared Device Configuration SOTI Shared Devices Meaning Devices that have multiple users are called shared devices, and are a common part of mobile device management (mdm) solutions. In this post i’ll provide a brief introduction regarding shared pc mode, followed by the. Devices in this mode are. This is the most secure option, as the. The main use case for this profile are school devices that are. Shared Devices Meaning.
From bxoxsxs.github.io
About Shared Device Samsung Knox Documentation Shared Devices Meaning We are excited to announce a series of new features in shared device mode that will significantly enhance the experience for frontline. The main use case for this profile are school devices that are shared between multiple students. In this post i’ll provide a brief introduction regarding shared pc mode, followed by the. Devices that have multiple users are called. Shared Devices Meaning.
From dxoivffaa.blob.core.windows.net
What Are Connecting Devices In Data Communication at Scott Olsen blog Shared Devices Meaning This is the most secure option, as the. For setting up shared devices in intune you can follow this best practices: Microsoft outlook and power apps are now joining microsoft teams,. In this post i’ll provide a brief introduction regarding shared pc mode, followed by the. Devices that have multiple users are called shared devices, and are a common part. Shared Devices Meaning.
From www.youtube.com
Parents' guide to setting controls on shared devices Matters Shared Devices Meaning Devices that have multiple users are called shared devices, and are a common part of mobile device management (mdm) solutions. The main use case for this profile are school devices that are shared between multiple students. Devices in this mode are. We are excited to announce a series of new features in shared device mode that will significantly enhance the. Shared Devices Meaning.
From www.youtube.com
How to Manage Shared Devices in Windows 10 YouTube Shared Devices Meaning Devices that have multiple users are called shared devices, and are a common part of mobile device management (mdm) solutions. Devices in this mode are. The main use case for this profile are school devices that are shared between multiple students. Microsoft outlook and power apps are now joining microsoft teams,. Shared device mode can be turned on when you. Shared Devices Meaning.
From www.vectorstock.com
Shared devices Royalty Free Vector Image VectorStock Shared Devices Meaning The main use case for this profile are school devices that are shared between multiple students. For setting up shared devices in intune you can follow this best practices: Microsoft outlook and power apps are now joining microsoft teams,. We are excited to announce a series of new features in shared device mode that will significantly enhance the experience for. Shared Devices Meaning.
From www.exit123c.com
ShareFile the simple secure way to collaborate, any size on any device Shared Devices Meaning This is the most secure option, as the. Shared device mode can be turned on when you select a device profile during the device registration process. Devices in this mode are. The main use case for this profile are school devices that are shared between multiple students. Devices that have multiple users are called shared devices, and are a common. Shared Devices Meaning.
From www.shutterstock.com
Infographics Template Share Devices Use Stock Vector Shared Devices Meaning Shared device mode can be turned on when you select a device profile during the device registration process. Microsoft outlook and power apps are now joining microsoft teams,. In this post i’ll provide a brief introduction regarding shared pc mode, followed by the. We are excited to announce a series of new features in shared device mode that will significantly. Shared Devices Meaning.
From techaeris.com
5 essential security tips for shared devices Shared Devices Meaning For setting up shared devices in intune you can follow this best practices: Shared device mode can be turned on when you select a device profile during the device registration process. Microsoft outlook and power apps are now joining microsoft teams,. Devices that have multiple users are called shared devices, and are a common part of mobile device management (mdm). Shared Devices Meaning.
From www.youtube.com
31. Configure a Windows Shared Multiuser Device with Microsoft Intune Shared Devices Meaning Devices that have multiple users are called shared devices, and are a common part of mobile device management (mdm) solutions. Shared device mode can be turned on when you select a device profile during the device registration process. Devices in this mode are. This is the most secure option, as the. We are excited to announce a series of new. Shared Devices Meaning.
From www.petervanderwoude.nl
Getting started with Shared Device Mode for iOS devices All about Shared Devices Meaning For setting up shared devices in intune you can follow this best practices: Microsoft outlook and power apps are now joining microsoft teams,. Devices that have multiple users are called shared devices, and are a common part of mobile device management (mdm) solutions. We are excited to announce a series of new features in shared device mode that will significantly. Shared Devices Meaning.
From freelearningtech.in
What Is NETWORKING DEVICES And Its Types? Free Learning Tech Shared Devices Meaning Devices in this mode are. In this post i’ll provide a brief introduction regarding shared pc mode, followed by the. Microsoft outlook and power apps are now joining microsoft teams,. This is the most secure option, as the. For setting up shared devices in intune you can follow this best practices: Devices that have multiple users are called shared devices,. Shared Devices Meaning.
From us.profinet.com
Shared Device PI North America Shared Devices Meaning In this post i’ll provide a brief introduction regarding shared pc mode, followed by the. Devices in this mode are. Microsoft outlook and power apps are now joining microsoft teams,. For setting up shared devices in intune you can follow this best practices: This is the most secure option, as the. Shared device mode can be turned on when you. Shared Devices Meaning.
From www.slideserve.com
PPT Monitor PowerPoint Presentation, free download ID384079 Shared Devices Meaning This is the most secure option, as the. Microsoft outlook and power apps are now joining microsoft teams,. Devices in this mode are. Shared device mode can be turned on when you select a device profile during the device registration process. For setting up shared devices in intune you can follow this best practices: In this post i’ll provide a. Shared Devices Meaning.
From xblue.com
Communications Sharing Device How it Works XBLUE Shared Devices Meaning Devices that have multiple users are called shared devices, and are a common part of mobile device management (mdm) solutions. Shared device mode can be turned on when you select a device profile during the device registration process. Devices in this mode are. In this post i’ll provide a brief introduction regarding shared pc mode, followed by the. We are. Shared Devices Meaning.
From scalefusion.com
Shared Device Management for All Operating Systems Shared Devices Meaning We are excited to announce a series of new features in shared device mode that will significantly enhance the experience for frontline. For setting up shared devices in intune you can follow this best practices: The main use case for this profile are school devices that are shared between multiple students. Devices that have multiple users are called shared devices,. Shared Devices Meaning.
From www.dreamstime.com
Handwriting Text Cloud Computing Device. Concept Meaning Shared Pools Shared Devices Meaning Devices that have multiple users are called shared devices, and are a common part of mobile device management (mdm) solutions. The main use case for this profile are school devices that are shared between multiple students. Microsoft outlook and power apps are now joining microsoft teams,. In this post i’ll provide a brief introduction regarding shared pc mode, followed by. Shared Devices Meaning.
From www.soti.net
Sharing Devices Shared Devices Meaning Shared device mode can be turned on when you select a device profile during the device registration process. Devices in this mode are. Devices that have multiple users are called shared devices, and are a common part of mobile device management (mdm) solutions. Microsoft outlook and power apps are now joining microsoft teams,. This is the most secure option, as. Shared Devices Meaning.
From joostgelijsteen.com
OneDrive sync client on a Shared device Shared Devices Meaning We are excited to announce a series of new features in shared device mode that will significantly enhance the experience for frontline. Shared device mode can be turned on when you select a device profile during the device registration process. Devices that have multiple users are called shared devices, and are a common part of mobile device management (mdm) solutions.. Shared Devices Meaning.
From pubhtml5.com
How to share devices within Hikconnect Mast Digital Page 1 9 Shared Devices Meaning Microsoft outlook and power apps are now joining microsoft teams,. This is the most secure option, as the. Shared device mode can be turned on when you select a device profile during the device registration process. In this post i’ll provide a brief introduction regarding shared pc mode, followed by the. For setting up shared devices in intune you can. Shared Devices Meaning.
From www.telecloudvoip.com
Dedicated vs Shared TeleCloud Shared Devices Meaning We are excited to announce a series of new features in shared device mode that will significantly enhance the experience for frontline. The main use case for this profile are school devices that are shared between multiple students. Devices that have multiple users are called shared devices, and are a common part of mobile device management (mdm) solutions. For setting. Shared Devices Meaning.
From www.slideserve.com
PPT 3 Connecting to the Network PowerPoint Presentation, free Shared Devices Meaning We are excited to announce a series of new features in shared device mode that will significantly enhance the experience for frontline. Shared device mode can be turned on when you select a device profile during the device registration process. The main use case for this profile are school devices that are shared between multiple students. This is the most. Shared Devices Meaning.
From www.slideserve.com
PPT User Access of Public Shared Devices in Pervasive Computing Shared Devices Meaning We are excited to announce a series of new features in shared device mode that will significantly enhance the experience for frontline. Devices that have multiple users are called shared devices, and are a common part of mobile device management (mdm) solutions. In this post i’ll provide a brief introduction regarding shared pc mode, followed by the. Shared device mode. Shared Devices Meaning.
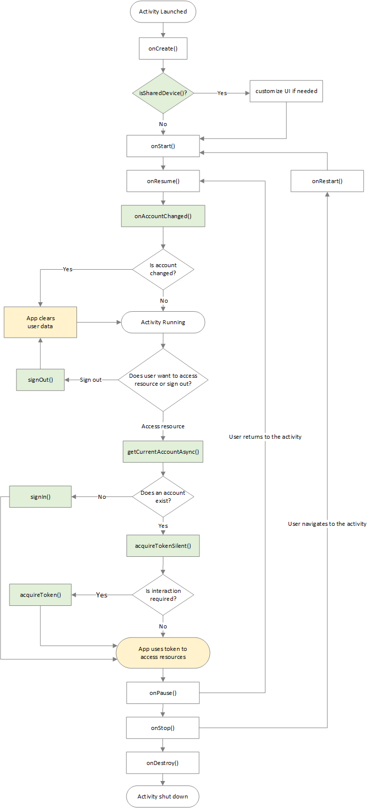
From learn.microsoft.com
Shared device mode for Android devices Microsoft Entra Microsoft Learn Shared Devices Meaning Devices in this mode are. For setting up shared devices in intune you can follow this best practices: Microsoft outlook and power apps are now joining microsoft teams,. The main use case for this profile are school devices that are shared between multiple students. This is the most secure option, as the. Shared device mode can be turned on when. Shared Devices Meaning.
From slideplayer.com
Public/Shared Devices ppt download Shared Devices Meaning This is the most secure option, as the. Devices that have multiple users are called shared devices, and are a common part of mobile device management (mdm) solutions. We are excited to announce a series of new features in shared device mode that will significantly enhance the experience for frontline. In this post i’ll provide a brief introduction regarding shared. Shared Devices Meaning.
From blog.scalefusion.com
5 Benefits of Shared Android Devices for Healthcare Scalefusion Blog Shared Devices Meaning Devices that have multiple users are called shared devices, and are a common part of mobile device management (mdm) solutions. In this post i’ll provide a brief introduction regarding shared pc mode, followed by the. This is the most secure option, as the. We are excited to announce a series of new features in shared device mode that will significantly. Shared Devices Meaning.
From www.youtube.com
5 Tips for using shared devices in your classroom (PD in Your PJs Shared Devices Meaning For setting up shared devices in intune you can follow this best practices: We are excited to announce a series of new features in shared device mode that will significantly enhance the experience for frontline. In this post i’ll provide a brief introduction regarding shared pc mode, followed by the. Microsoft outlook and power apps are now joining microsoft teams,.. Shared Devices Meaning.
From www.youtube.com
How to share devices between Windows 10 devices using Nearby Share Shared Devices Meaning We are excited to announce a series of new features in shared device mode that will significantly enhance the experience for frontline. This is the most secure option, as the. The main use case for this profile are school devices that are shared between multiple students. In this post i’ll provide a brief introduction regarding shared pc mode, followed by. Shared Devices Meaning.