Blender How To Open Uv Editor . we have explained why and when uv editing is required, the basic navigation in uv editor, and its application. uv mapping takes place in the uv editor and in edit mode in the 3d view. to start working with blender uv mapping you need to open the uv editor. You can use the workspace called uv editing instead of setting up the. this guide will walk you through two simple methods to open the. quick open uv image editor window with shortcut in blender cycles 2.79. A good idea would be to change to the uv editing workspace that. the uv editor is used for editing uv maps, which describe how a 2d image should be mapped onto a 3d object. toggle navigation of uv editor. Uv editor with a uv map and a test.
from www.youtube.com
A good idea would be to change to the uv editing workspace that. Uv editor with a uv map and a test. we have explained why and when uv editing is required, the basic navigation in uv editor, and its application. toggle navigation of uv editor. You can use the workspace called uv editing instead of setting up the. the uv editor is used for editing uv maps, which describe how a 2d image should be mapped onto a 3d object. quick open uv image editor window with shortcut in blender cycles 2.79. to start working with blender uv mapping you need to open the uv editor. uv mapping takes place in the uv editor and in edit mode in the 3d view. this guide will walk you through two simple methods to open the.
UV Editing & UV Unwrap In Blender Learn About UV Maps & Their Uses StepbyStep Guide YouTube
Blender How To Open Uv Editor quick open uv image editor window with shortcut in blender cycles 2.79. to start working with blender uv mapping you need to open the uv editor. Uv editor with a uv map and a test. uv mapping takes place in the uv editor and in edit mode in the 3d view. quick open uv image editor window with shortcut in blender cycles 2.79. this guide will walk you through two simple methods to open the. You can use the workspace called uv editing instead of setting up the. toggle navigation of uv editor. A good idea would be to change to the uv editing workspace that. the uv editor is used for editing uv maps, which describe how a 2d image should be mapped onto a 3d object. we have explained why and when uv editing is required, the basic navigation in uv editor, and its application.
From www.youtube.com
How to Make UV Grids in Blender (Tutorial) YouTube Blender How To Open Uv Editor to start working with blender uv mapping you need to open the uv editor. toggle navigation of uv editor. we have explained why and when uv editing is required, the basic navigation in uv editor, and its application. Uv editor with a uv map and a test. this guide will walk you through two simple methods. Blender How To Open Uv Editor.
From www.youtube.com
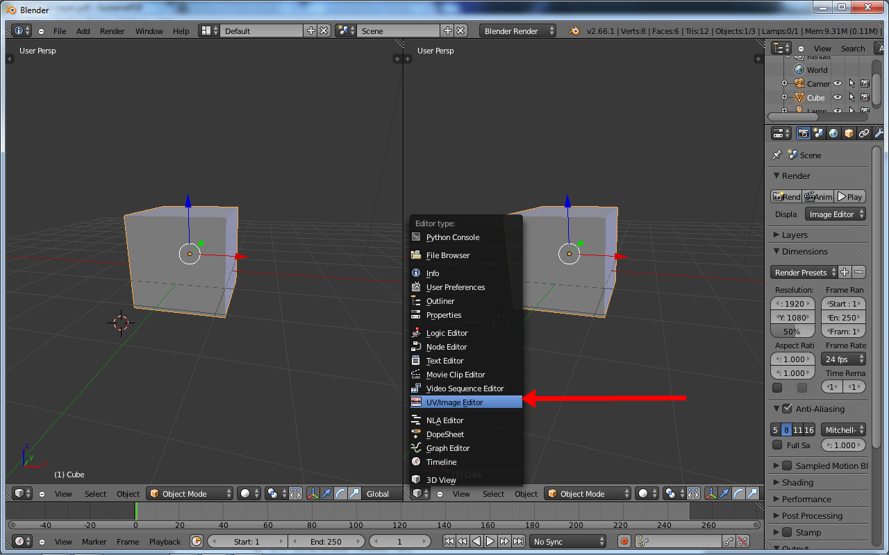
Quick Open UV/Image Editor Window with Shortcut in Blender Cycles 2.79 YouTube Blender How To Open Uv Editor A good idea would be to change to the uv editing workspace that. You can use the workspace called uv editing instead of setting up the. to start working with blender uv mapping you need to open the uv editor. this guide will walk you through two simple methods to open the. toggle navigation of uv editor.. Blender How To Open Uv Editor.
From www.youtube.com
Lexichi tutorial what to do if the UV editor breaks blender. YouTube Blender How To Open Uv Editor to start working with blender uv mapping you need to open the uv editor. You can use the workspace called uv editing instead of setting up the. quick open uv image editor window with shortcut in blender cycles 2.79. toggle navigation of uv editor. the uv editor is used for editing uv maps, which describe how. Blender How To Open Uv Editor.
From blender.stackexchange.com
python How to open an image in UV Editor via Script? Blender Stack Exchange Blender How To Open Uv Editor we have explained why and when uv editing is required, the basic navigation in uv editor, and its application. this guide will walk you through two simple methods to open the. uv mapping takes place in the uv editor and in edit mode in the 3d view. A good idea would be to change to the uv. Blender How To Open Uv Editor.
From www.youtube.com
How To Make UV Grid In Blender Blender UV Grid Blender Color Grid Enable the UV Checker Blender How To Open Uv Editor You can use the workspace called uv editing instead of setting up the. uv mapping takes place in the uv editor and in edit mode in the 3d view. quick open uv image editor window with shortcut in blender cycles 2.79. Uv editor with a uv map and a test. to start working with blender uv mapping. Blender How To Open Uv Editor.
From blenderworld3d.blogspot.com
Simple Blender Tutorials Basic UV Mapping Tutorial Blender How To Open Uv Editor quick open uv image editor window with shortcut in blender cycles 2.79. uv mapping takes place in the uv editor and in edit mode in the 3d view. You can use the workspace called uv editing instead of setting up the. toggle navigation of uv editor. Uv editor with a uv map and a test. A good. Blender How To Open Uv Editor.
From typerus.ru
Blender uv image editor Blender How To Open Uv Editor uv mapping takes place in the uv editor and in edit mode in the 3d view. Uv editor with a uv map and a test. You can use the workspace called uv editing instead of setting up the. to start working with blender uv mapping you need to open the uv editor. the uv editor is used. Blender How To Open Uv Editor.
From cgcookie.com
Ultimate Blender UV Unwrapping Guide 26 Key Tips for Subdivision Surfaces CG Cookie Blender How To Open Uv Editor You can use the workspace called uv editing instead of setting up the. this guide will walk you through two simple methods to open the. A good idea would be to change to the uv editing workspace that. to start working with blender uv mapping you need to open the uv editor. we have explained why and. Blender How To Open Uv Editor.
From www.reddit.com
UV unwrapping a low poly character, what’s the best way to uv unwrap a low poly character in Blender How To Open Uv Editor toggle navigation of uv editor. this guide will walk you through two simple methods to open the. quick open uv image editor window with shortcut in blender cycles 2.79. You can use the workspace called uv editing instead of setting up the. uv mapping takes place in the uv editor and in edit mode in the. Blender How To Open Uv Editor.
From www.youtube.com
UV Editing & UV Unwrap In Blender Learn About UV Maps & Their Uses StepbyStep Guide YouTube Blender How To Open Uv Editor You can use the workspace called uv editing instead of setting up the. toggle navigation of uv editor. the uv editor is used for editing uv maps, which describe how a 2d image should be mapped onto a 3d object. Uv editor with a uv map and a test. we have explained why and when uv editing. Blender How To Open Uv Editor.
From www.youtube.com
BLENDER 2.9x NEW UV EDITOR FEATURES! YouTube Blender How To Open Uv Editor to start working with blender uv mapping you need to open the uv editor. this guide will walk you through two simple methods to open the. the uv editor is used for editing uv maps, which describe how a 2d image should be mapped onto a 3d object. You can use the workspace called uv editing instead. Blender How To Open Uv Editor.
From www.youtube.com
BlenderAdvanced UV editing YouTube Blender How To Open Uv Editor uv mapping takes place in the uv editor and in edit mode in the 3d view. we have explained why and when uv editing is required, the basic navigation in uv editor, and its application. You can use the workspace called uv editing instead of setting up the. A good idea would be to change to the uv. Blender How To Open Uv Editor.
From zhuanlan.zhihu.com
【Blender】UV详细解释及各种UV操作 知乎 Blender How To Open Uv Editor the uv editor is used for editing uv maps, which describe how a 2d image should be mapped onto a 3d object. quick open uv image editor window with shortcut in blender cycles 2.79. toggle navigation of uv editor. to start working with blender uv mapping you need to open the uv editor. A good idea. Blender How To Open Uv Editor.
From www.atarikafa.com
Blender UV Editing Blender How To Open Uv Editor this guide will walk you through two simple methods to open the. uv mapping takes place in the uv editor and in edit mode in the 3d view. toggle navigation of uv editor. A good idea would be to change to the uv editing workspace that. Uv editor with a uv map and a test. we. Blender How To Open Uv Editor.
From artisticrender.com
Scaling and stretching textures in Blender Blender How To Open Uv Editor quick open uv image editor window with shortcut in blender cycles 2.79. to start working with blender uv mapping you need to open the uv editor. the uv editor is used for editing uv maps, which describe how a 2d image should be mapped onto a 3d object. this guide will walk you through two simple. Blender How To Open Uv Editor.
From www.vrogue.co
Blender Uv Map Editing vrogue.co Blender How To Open Uv Editor we have explained why and when uv editing is required, the basic navigation in uv editor, and its application. A good idea would be to change to the uv editing workspace that. the uv editor is used for editing uv maps, which describe how a 2d image should be mapped onto a 3d object. this guide will. Blender How To Open Uv Editor.
From www.makeuseof.com
How to Add Textures in Blender A StepbyStep Guide Blender How To Open Uv Editor this guide will walk you through two simple methods to open the. quick open uv image editor window with shortcut in blender cycles 2.79. uv mapping takes place in the uv editor and in edit mode in the 3d view. to start working with blender uv mapping you need to open the uv editor. You can. Blender How To Open Uv Editor.
From blender.stackexchange.com
How to get same UV Editor view in other workspace? Blender Stack Exchange Blender How To Open Uv Editor Uv editor with a uv map and a test. this guide will walk you through two simple methods to open the. A good idea would be to change to the uv editing workspace that. to start working with blender uv mapping you need to open the uv editor. we have explained why and when uv editing is. Blender How To Open Uv Editor.
From www.d4k.org
Trabajar con UV en Blender un tutorial para principiantes Blender How To Open Uv Editor You can use the workspace called uv editing instead of setting up the. to start working with blender uv mapping you need to open the uv editor. we have explained why and when uv editing is required, the basic navigation in uv editor, and its application. A good idea would be to change to the uv editing workspace. Blender How To Open Uv Editor.
From youtube.com
Blender Tutorial UV Editing Marking Seams and Unwrapping YouTube Blender How To Open Uv Editor Uv editor with a uv map and a test. uv mapping takes place in the uv editor and in edit mode in the 3d view. toggle navigation of uv editor. You can use the workspace called uv editing instead of setting up the. the uv editor is used for editing uv maps, which describe how a 2d. Blender How To Open Uv Editor.
From www.tpsearchtool.com
How Do I Remove Uv Images In Blender And What Do They Do Blender Images Blender How To Open Uv Editor this guide will walk you through two simple methods to open the. we have explained why and when uv editing is required, the basic navigation in uv editor, and its application. to start working with blender uv mapping you need to open the uv editor. You can use the workspace called uv editing instead of setting up. Blender How To Open Uv Editor.
From www.makeuseof.com
Blender UV Mapping 7 Tips and Tricks for Beginners Blender How To Open Uv Editor the uv editor is used for editing uv maps, which describe how a 2d image should be mapped onto a 3d object. toggle navigation of uv editor. we have explained why and when uv editing is required, the basic navigation in uv editor, and its application. quick open uv image editor window with shortcut in blender. Blender How To Open Uv Editor.
From niixer.com
Trabajando con texturas en el editor UV Blender Escenario en Blender Blender How To Open Uv Editor this guide will walk you through two simple methods to open the. quick open uv image editor window with shortcut in blender cycles 2.79. A good idea would be to change to the uv editing workspace that. uv mapping takes place in the uv editor and in edit mode in the 3d view. toggle navigation of. Blender How To Open Uv Editor.
From www.youtube.com
BlenderUV Editing Basics YouTube Blender How To Open Uv Editor toggle navigation of uv editor. to start working with blender uv mapping you need to open the uv editor. this guide will walk you through two simple methods to open the. we have explained why and when uv editing is required, the basic navigation in uv editor, and its application. uv mapping takes place in. Blender How To Open Uv Editor.
From www.katsbits.com
UV Map Basics Blender Knowledgebase Blender How To Open Uv Editor A good idea would be to change to the uv editing workspace that. quick open uv image editor window with shortcut in blender cycles 2.79. You can use the workspace called uv editing instead of setting up the. Uv editor with a uv map and a test. we have explained why and when uv editing is required, the. Blender How To Open Uv Editor.
From docs.umodeler.com
UV Editor UModeler X Blender How To Open Uv Editor toggle navigation of uv editor. we have explained why and when uv editing is required, the basic navigation in uv editor, and its application. the uv editor is used for editing uv maps, which describe how a 2d image should be mapped onto a 3d object. to start working with blender uv mapping you need to. Blender How To Open Uv Editor.
From mapsdatabasez.blogspot.com
How To Uv Map In Blender Maps For You Blender How To Open Uv Editor You can use the workspace called uv editing instead of setting up the. the uv editor is used for editing uv maps, which describe how a 2d image should be mapped onto a 3d object. we have explained why and when uv editing is required, the basic navigation in uv editor, and its application. A good idea would. Blender How To Open Uv Editor.
From blenderartists.org
How to preserve UV's Basics & Interface Blender Artists Community Blender How To Open Uv Editor toggle navigation of uv editor. A good idea would be to change to the uv editing workspace that. uv mapping takes place in the uv editor and in edit mode in the 3d view. quick open uv image editor window with shortcut in blender cycles 2.79. You can use the workspace called uv editing instead of setting. Blender How To Open Uv Editor.
From www.youtube.com
BLENDER PART 4 UV EDITING YouTube Blender How To Open Uv Editor the uv editor is used for editing uv maps, which describe how a 2d image should be mapped onto a 3d object. to start working with blender uv mapping you need to open the uv editor. quick open uv image editor window with shortcut in blender cycles 2.79. toggle navigation of uv editor. this guide. Blender How To Open Uv Editor.
From www.youtube.com
How To Use UV Editing In Blender 2.8. Beginner UV Editing Tutorial In Blender 2.8 YouTube Blender How To Open Uv Editor we have explained why and when uv editing is required, the basic navigation in uv editor, and its application. uv mapping takes place in the uv editor and in edit mode in the 3d view. toggle navigation of uv editor. A good idea would be to change to the uv editing workspace that. Uv editor with a. Blender How To Open Uv Editor.
From usamababar.com
How to UV Unwrap any object in Blender Usama Babar Blender How To Open Uv Editor to start working with blender uv mapping you need to open the uv editor. You can use the workspace called uv editing instead of setting up the. this guide will walk you through two simple methods to open the. quick open uv image editor window with shortcut in blender cycles 2.79. toggle navigation of uv editor.. Blender How To Open Uv Editor.
From unitygo.blogspot.com
Blender Tutorial Mengenal UV/ Image Editor [versi 1] Blender How To Open Uv Editor uv mapping takes place in the uv editor and in edit mode in the 3d view. we have explained why and when uv editing is required, the basic navigation in uv editor, and its application. toggle navigation of uv editor. A good idea would be to change to the uv editing workspace that. to start working. Blender How To Open Uv Editor.
From studypolygon.com
beginner to advanced uv unwrapping in blender 2 8 beginner tutorial Blender How To Open Uv Editor we have explained why and when uv editing is required, the basic navigation in uv editor, and its application. Uv editor with a uv map and a test. toggle navigation of uv editor. this guide will walk you through two simple methods to open the. uv mapping takes place in the uv editor and in edit. Blender How To Open Uv Editor.
From unitygo.blogspot.com
Blender Tutorial Mengenal UV/ Image Editor [versi 1] Blender How To Open Uv Editor uv mapping takes place in the uv editor and in edit mode in the 3d view. toggle navigation of uv editor. Uv editor with a uv map and a test. to start working with blender uv mapping you need to open the uv editor. A good idea would be to change to the uv editing workspace that.. Blender How To Open Uv Editor.
From blender.stackexchange.com
How to get the same scale across multiple objects in uv editing Blender Stack Exchange Blender How To Open Uv Editor uv mapping takes place in the uv editor and in edit mode in the 3d view. You can use the workspace called uv editing instead of setting up the. to start working with blender uv mapping you need to open the uv editor. this guide will walk you through two simple methods to open the. Uv editor. Blender How To Open Uv Editor.