File.delete Exception C# . The file.delete method will permanently delete a file, bypassing the recycle bin. You must be careful with exceptions—file.delete does not. } if the file can't be deleted, the exception should print. I have a file.exists() check before trying to delete the file. According to documentation, file.exists() is not required. If the specified file exists and the permissions are right, then file.delete () deletes the file as expected. If the current user doesn't. In c#, system.io.file.delete (filepath) will either delete the specified file, or raise an exception. } catch(exception e) { console.writeline(e); If there’s a problem, it throws an exception. File.delete () deletes a single. We must be careful with exceptions—file.delete does not throw an exception when a file does not exist.
from aspdotnethelp.com
} catch(exception e) { console.writeline(e); We must be careful with exceptions—file.delete does not throw an exception when a file does not exist. The file.delete method will permanently delete a file, bypassing the recycle bin. If there’s a problem, it throws an exception. } if the file can't be deleted, the exception should print. You must be careful with exceptions—file.delete does not. If the current user doesn't. File.delete () deletes a single. In c#, system.io.file.delete (filepath) will either delete the specified file, or raise an exception. I have a file.exists() check before trying to delete the file.
How to Delete All Files in a Folder Older Than 7 Days in C
File.delete Exception C# We must be careful with exceptions—file.delete does not throw an exception when a file does not exist. } catch(exception e) { console.writeline(e); In c#, system.io.file.delete (filepath) will either delete the specified file, or raise an exception. We must be careful with exceptions—file.delete does not throw an exception when a file does not exist. According to documentation, file.exists() is not required. If the current user doesn't. You must be careful with exceptions—file.delete does not. I have a file.exists() check before trying to delete the file. File.delete () deletes a single. If the specified file exists and the permissions are right, then file.delete () deletes the file as expected. } if the file can't be deleted, the exception should print. If there’s a problem, it throws an exception. The file.delete method will permanently delete a file, bypassing the recycle bin.
From www.youtube.com
Delete Files with C's using File.Delete YouTube File.delete Exception C# According to documentation, file.exists() is not required. If there’s a problem, it throws an exception. I have a file.exists() check before trying to delete the file. In c#, system.io.file.delete (filepath) will either delete the specified file, or raise an exception. If the specified file exists and the permissions are right, then file.delete () deletes the file as expected. If the. File.delete Exception C#.
From www.java2s.com
Delete a file File « File Stream « C / C Sharp File.delete Exception C# If there’s a problem, it throws an exception. } if the file can't be deleted, the exception should print. File.delete () deletes a single. We must be careful with exceptions—file.delete does not throw an exception when a file does not exist. I have a file.exists() check before trying to delete the file. The file.delete method will permanently delete a file,. File.delete Exception C#.
From ppt-online.org
C Exception handling. Handling Errors during the Program Execution File.delete Exception C# } catch(exception e) { console.writeline(e); You must be careful with exceptions—file.delete does not. We must be careful with exceptions—file.delete does not throw an exception when a file does not exist. I have a file.exists() check before trying to delete the file. In c#, system.io.file.delete (filepath) will either delete the specified file, or raise an exception. If there’s a problem, it. File.delete Exception C#.
From www.delftstack.com
Delete All Files in a Directory in C Delft Stack File.delete Exception C# File.delete () deletes a single. We must be careful with exceptions—file.delete does not throw an exception when a file does not exist. } if the file can't be deleted, the exception should print. } catch(exception e) { console.writeline(e); If there’s a problem, it throws an exception. If the specified file exists and the permissions are right, then file.delete () deletes. File.delete Exception C#.
From www.codeproject.com
Getting Exact Location of Exception in C Code CodeProject File.delete Exception C# You must be careful with exceptions—file.delete does not. If the current user doesn't. According to documentation, file.exists() is not required. If there’s a problem, it throws an exception. In c#, system.io.file.delete (filepath) will either delete the specified file, or raise an exception. If the specified file exists and the permissions are right, then file.delete () deletes the file as expected.. File.delete Exception C#.
From aspdotnethelp.com
How to Delete Oldest Files in a Directory Using C? File.delete Exception C# If the current user doesn't. If there’s a problem, it throws an exception. } catch(exception e) { console.writeline(e); You must be careful with exceptions—file.delete does not. According to documentation, file.exists() is not required. File.delete () deletes a single. The file.delete method will permanently delete a file, bypassing the recycle bin. I have a file.exists() check before trying to delete the. File.delete Exception C#.
From newdevsguide.com
Creating Custom C Exception Types File.delete Exception C# You must be careful with exceptions—file.delete does not. If the specified file exists and the permissions are right, then file.delete () deletes the file as expected. I have a file.exists() check before trying to delete the file. In c#, system.io.file.delete (filepath) will either delete the specified file, or raise an exception. If there’s a problem, it throws an exception. The. File.delete Exception C#.
From aspdotnethelp.com
How to Delete All Files in a Folder Except One in C? File.delete Exception C# We must be careful with exceptions—file.delete does not throw an exception when a file does not exist. According to documentation, file.exists() is not required. I have a file.exists() check before trying to delete the file. File.delete () deletes a single. If the specified file exists and the permissions are right, then file.delete () deletes the file as expected. If there’s. File.delete Exception C#.
From www.youtube.com
Windows C app exits without exception when deleting a temp file File.delete Exception C# You must be careful with exceptions—file.delete does not. I have a file.exists() check before trying to delete the file. If there’s a problem, it throws an exception. } if the file can't be deleted, the exception should print. The file.delete method will permanently delete a file, bypassing the recycle bin. We must be careful with exceptions—file.delete does not throw an. File.delete Exception C#.
From 1bestcsharp.blogspot.com
C Remove File And Directory C, JAVA,PHP, Programming ,Source Code File.delete Exception C# The file.delete method will permanently delete a file, bypassing the recycle bin. In c#, system.io.file.delete (filepath) will either delete the specified file, or raise an exception. If there’s a problem, it throws an exception. If the specified file exists and the permissions are right, then file.delete () deletes the file as expected. According to documentation, file.exists() is not required. You. File.delete Exception C#.
From stackoverflow.com
c Creating and Deleting files quickly causes an exception Stack File.delete Exception C# According to documentation, file.exists() is not required. I have a file.exists() check before trying to delete the file. If the current user doesn't. In c#, system.io.file.delete (filepath) will either delete the specified file, or raise an exception. We must be careful with exceptions—file.delete does not throw an exception when a file does not exist. } catch(exception e) { console.writeline(e); If. File.delete Exception C#.
From csharp-tips.blogspot.com
C Tips How to receive temporary path and file name (c). File.delete Exception C# } if the file can't be deleted, the exception should print. If the specified file exists and the permissions are right, then file.delete () deletes the file as expected. The file.delete method will permanently delete a file, bypassing the recycle bin. If there’s a problem, it throws an exception. In c#, system.io.file.delete (filepath) will either delete the specified file, or. File.delete Exception C#.
From www.c-sharpcorner.com
Custom Exceptions in C File.delete Exception C# I have a file.exists() check before trying to delete the file. According to documentation, file.exists() is not required. If there’s a problem, it throws an exception. If the current user doesn't. We must be careful with exceptions—file.delete does not throw an exception when a file does not exist. File.delete () deletes a single. If the specified file exists and the. File.delete Exception C#.
From stackoverflow.com
c Entity Framework, deleting from a collection results in foreign File.delete Exception C# If the current user doesn't. We must be careful with exceptions—file.delete does not throw an exception when a file does not exist. If the specified file exists and the permissions are right, then file.delete () deletes the file as expected. You must be careful with exceptions—file.delete does not. I have a file.exists() check before trying to delete the file. }. File.delete Exception C#.
From stackoverflow.com
how call a function when an exception has occurred and the C program File.delete Exception C# According to documentation, file.exists() is not required. } if the file can't be deleted, the exception should print. If the current user doesn't. I have a file.exists() check before trying to delete the file. If the specified file exists and the permissions are right, then file.delete () deletes the file as expected. You must be careful with exceptions—file.delete does not.. File.delete Exception C#.
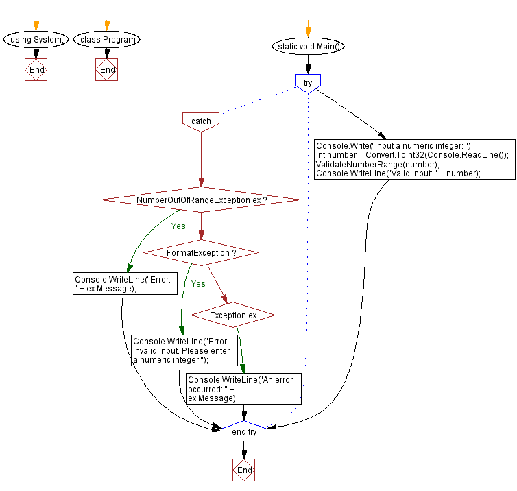
From www.w3resource.com
C Program Numeric and integer input validation File.delete Exception C# If there’s a problem, it throws an exception. According to documentation, file.exists() is not required. File.delete () deletes a single. You must be careful with exceptions—file.delete does not. } if the file can't be deleted, the exception should print. If the specified file exists and the permissions are right, then file.delete () deletes the file as expected. I have a. File.delete Exception C#.
From aspdotnethelp.com
How to Delete a File from a Folder in C Delete All Files from a File.delete Exception C# I have a file.exists() check before trying to delete the file. } if the file can't be deleted, the exception should print. If there’s a problem, it throws an exception. File.delete () deletes a single. } catch(exception e) { console.writeline(e); We must be careful with exceptions—file.delete does not throw an exception when a file does not exist. If the specified. File.delete Exception C#.
From dotnettutorials.net
How to Create Custom Exception in C Dot Net Tutorials File.delete Exception C# According to documentation, file.exists() is not required. I have a file.exists() check before trying to delete the file. The file.delete method will permanently delete a file, bypassing the recycle bin. } catch(exception e) { console.writeline(e); We must be careful with exceptions—file.delete does not throw an exception when a file does not exist. You must be careful with exceptions—file.delete does not.. File.delete Exception C#.
From www.youtube.com
File Handling in C Exception Handling Try Catch Finally File.delete Exception C# } catch(exception e) { console.writeline(e); We must be careful with exceptions—file.delete does not throw an exception when a file does not exist. If the current user doesn't. I have a file.exists() check before trying to delete the file. If there’s a problem, it throws an exception. In c#, system.io.file.delete (filepath) will either delete the specified file, or raise an exception.. File.delete Exception C#.
From exyviezrp.blob.core.windows.net
How To Delete Folder Files In C at Eric Byers blog File.delete Exception C# If there’s a problem, it throws an exception. I have a file.exists() check before trying to delete the file. } catch(exception e) { console.writeline(e); If the specified file exists and the permissions are right, then file.delete () deletes the file as expected. According to documentation, file.exists() is not required. You must be careful with exceptions—file.delete does not. The file.delete method. File.delete Exception C#.
From kenslearningcurve.com
Learn C Part 6 Exceptions in C Tutorial File.delete Exception C# We must be careful with exceptions—file.delete does not throw an exception when a file does not exist. } if the file can't be deleted, the exception should print. File.delete () deletes a single. You must be careful with exceptions—file.delete does not. } catch(exception e) { console.writeline(e); If the current user doesn't. The file.delete method will permanently delete a file, bypassing. File.delete Exception C#.
From systemoutofmemory.com
C Out of Memory Exception System Out Of Memory File.delete Exception C# The file.delete method will permanently delete a file, bypassing the recycle bin. } catch(exception e) { console.writeline(e); We must be careful with exceptions—file.delete does not throw an exception when a file does not exist. } if the file can't be deleted, the exception should print. File.delete () deletes a single. If there’s a problem, it throws an exception. I have. File.delete Exception C#.
From aspdotnethelp.com
Delete All Files in a Directory With a Specific Extension in C File.delete Exception C# If there’s a problem, it throws an exception. If the specified file exists and the permissions are right, then file.delete () deletes the file as expected. You must be careful with exceptions—file.delete does not. According to documentation, file.exists() is not required. We must be careful with exceptions—file.delete does not throw an exception when a file does not exist. File.delete (). File.delete Exception C#.
From www.sourcetrail.com
Solved delete file if exists in C SourceTrail File.delete Exception C# If there’s a problem, it throws an exception. } if the file can't be deleted, the exception should print. File.delete () deletes a single. In c#, system.io.file.delete (filepath) will either delete the specified file, or raise an exception. According to documentation, file.exists() is not required. } catch(exception e) { console.writeline(e); I have a file.exists() check before trying to delete the. File.delete Exception C#.
From ceezpbil.blob.core.windows.net
How To Delete The Directory With Files In C at Charles Tolle blog File.delete Exception C# You must be careful with exceptions—file.delete does not. We must be careful with exceptions—file.delete does not throw an exception when a file does not exist. } if the file can't be deleted, the exception should print. The file.delete method will permanently delete a file, bypassing the recycle bin. } catch(exception e) { console.writeline(e); In c#, system.io.file.delete (filepath) will either delete. File.delete Exception C#.
From www.acte.in
C Exception Handling Tutorial Learn with Best Practices File.delete Exception C# If the current user doesn't. According to documentation, file.exists() is not required. We must be careful with exceptions—file.delete does not throw an exception when a file does not exist. File.delete () deletes a single. In c#, system.io.file.delete (filepath) will either delete the specified file, or raise an exception. } catch(exception e) { console.writeline(e); If there’s a problem, it throws an. File.delete Exception C#.
From answall.com
c How to delete unreachable files from windows TEMPORARY folder with File.delete Exception C# In c#, system.io.file.delete (filepath) will either delete the specified file, or raise an exception. If the specified file exists and the permissions are right, then file.delete () deletes the file as expected. } catch(exception e) { console.writeline(e); } if the file can't be deleted, the exception should print. The file.delete method will permanently delete a file, bypassing the recycle bin.. File.delete Exception C#.
From www.youtube.com
c tutorial file & directory 02 delete file YouTube File.delete Exception C# In c#, system.io.file.delete (filepath) will either delete the specified file, or raise an exception. } catch(exception e) { console.writeline(e); } if the file can't be deleted, the exception should print. File.delete () deletes a single. If there’s a problem, it throws an exception. If the current user doesn't. According to documentation, file.exists() is not required. If the specified file exists. File.delete Exception C#.
From aspdotnethelp.com
How to Delete a Folder with Subfolders and Files in C? File.delete Exception C# We must be careful with exceptions—file.delete does not throw an exception when a file does not exist. According to documentation, file.exists() is not required. If the specified file exists and the permissions are right, then file.delete () deletes the file as expected. File.delete () deletes a single. The file.delete method will permanently delete a file, bypassing the recycle bin. If. File.delete Exception C#.
From www.w3resource.com
C Program File opening with exception handling File.delete Exception C# If the specified file exists and the permissions are right, then file.delete () deletes the file as expected. If there’s a problem, it throws an exception. } if the file can't be deleted, the exception should print. According to documentation, file.exists() is not required. } catch(exception e) { console.writeline(e); You must be careful with exceptions—file.delete does not. File.delete () deletes. File.delete Exception C#.
From codingbanglaytctgamedevprogramming.blogspot.com
Delete File By Visual Studio Farmworke with C How to delete File File.delete Exception C# According to documentation, file.exists() is not required. } if the file can't be deleted, the exception should print. } catch(exception e) { console.writeline(e); We must be careful with exceptions—file.delete does not throw an exception when a file does not exist. File.delete () deletes a single. If the current user doesn't. If there’s a problem, it throws an exception. If the. File.delete Exception C#.
From www.scaler.com
Delete file in C Scaler Topics File.delete Exception C# If the current user doesn't. According to documentation, file.exists() is not required. The file.delete method will permanently delete a file, bypassing the recycle bin. You must be careful with exceptions—file.delete does not. } if the file can't be deleted, the exception should print. File.delete () deletes a single. I have a file.exists() check before trying to delete the file. We. File.delete Exception C#.
From aspdotnethelp.com
How to Delete All Files in a Folder Older Than 7 Days in C File.delete Exception C# We must be careful with exceptions—file.delete does not throw an exception when a file does not exist. If there’s a problem, it throws an exception. If the current user doesn't. According to documentation, file.exists() is not required. } if the file can't be deleted, the exception should print. In c#, system.io.file.delete (filepath) will either delete the specified file, or raise. File.delete Exception C#.
From www.youtube.com
C How do exceptions work (behind the scenes) in C YouTube File.delete Exception C# The file.delete method will permanently delete a file, bypassing the recycle bin. File.delete () deletes a single. If the current user doesn't. } catch(exception e) { console.writeline(e); We must be careful with exceptions—file.delete does not throw an exception when a file does not exist. In c#, system.io.file.delete (filepath) will either delete the specified file, or raise an exception. According to. File.delete Exception C#.
From www.youtube.com
C How to properly handle exceptions when performing file io YouTube File.delete Exception C# I have a file.exists() check before trying to delete the file. You must be careful with exceptions—file.delete does not. If the current user doesn't. If the specified file exists and the permissions are right, then file.delete () deletes the file as expected. If there’s a problem, it throws an exception. File.delete () deletes a single. In c#, system.io.file.delete (filepath) will. File.delete Exception C#.