Sample Profiling Method . What are the data profiling methods? By identifying data dependencies and relationships, organizations can establish connections and linkages. Structure discovery, content discovery, and relationship discovery. Here are the five topmost data profiling techniques: Once identified, you can leverage python’s cleaning capabilities to transform your raw data into a. Data profiling acts as a spotlight, revealing potential issues within your data. Data profiling employs three main techniques: The three base methods for data profiling are as follows: Data profiling is the process of examining, analyzing, and creating useful summaries of data. It involves summarizing data using measures like mean, median, mode, and standard deviation. In this method, the number of times every value appears. Data profiling is the process of analysing a dataset’s content, structure, and quality to identify anomalies and enhance data integrity. Data profiling helps organizations integrate data from diverse sources.
from circleboom.com
Data profiling is the process of examining, analyzing, and creating useful summaries of data. Here are the five topmost data profiling techniques: In this method, the number of times every value appears. Data profiling employs three main techniques: What are the data profiling methods? Structure discovery, content discovery, and relationship discovery. By identifying data dependencies and relationships, organizations can establish connections and linkages. Data profiling helps organizations integrate data from diverse sources. The three base methods for data profiling are as follows: Data profiling acts as a spotlight, revealing potential issues within your data.
Make your LinkedIn Profile great Superb tips & LinkedIn profile examples
Sample Profiling Method In this method, the number of times every value appears. Here are the five topmost data profiling techniques: Data profiling helps organizations integrate data from diverse sources. Structure discovery, content discovery, and relationship discovery. What are the data profiling methods? It involves summarizing data using measures like mean, median, mode, and standard deviation. Data profiling acts as a spotlight, revealing potential issues within your data. Once identified, you can leverage python’s cleaning capabilities to transform your raw data into a. Data profiling is the process of examining, analyzing, and creating useful summaries of data. The three base methods for data profiling are as follows: Data profiling is the process of analysing a dataset’s content, structure, and quality to identify anomalies and enhance data integrity. By identifying data dependencies and relationships, organizations can establish connections and linkages. In this method, the number of times every value appears. Data profiling employs three main techniques:
From blog.magicalapi.com
What is Data Profiling? Definition, Tools, and Examples Sample Profiling Method It involves summarizing data using measures like mean, median, mode, and standard deviation. Data profiling employs three main techniques: Data profiling is the process of examining, analyzing, and creating useful summaries of data. Data profiling is the process of analysing a dataset’s content, structure, and quality to identify anomalies and enhance data integrity. Data profiling acts as a spotlight, revealing. Sample Profiling Method.
From www.slideserve.com
PPT Data Collection Methods Profiling including Sampling Techniques Sample Profiling Method What are the data profiling methods? Structure discovery, content discovery, and relationship discovery. In this method, the number of times every value appears. Here are the five topmost data profiling techniques: Data profiling helps organizations integrate data from diverse sources. Data profiling acts as a spotlight, revealing potential issues within your data. The three base methods for data profiling are. Sample Profiling Method.
From www.dkfz.de
Methods used for methylation analyses Sample Profiling Method Here are the five topmost data profiling techniques: Data profiling helps organizations integrate data from diverse sources. Data profiling employs three main techniques: Data profiling acts as a spotlight, revealing potential issues within your data. What are the data profiling methods? Once identified, you can leverage python’s cleaning capabilities to transform your raw data into a. Data profiling is the. Sample Profiling Method.
From www.slideteam.net
Four Steps Of Data Profiling Process Presentation Graphics Sample Profiling Method Data profiling employs three main techniques: By identifying data dependencies and relationships, organizations can establish connections and linkages. What are the data profiling methods? It involves summarizing data using measures like mean, median, mode, and standard deviation. Here are the five topmost data profiling techniques: The three base methods for data profiling are as follows: Structure discovery, content discovery, and. Sample Profiling Method.
From atlasofscience.org
Damino acid profile would be varied depending on the storage time of Sample Profiling Method Here are the five topmost data profiling techniques: Data profiling employs three main techniques: In this method, the number of times every value appears. The three base methods for data profiling are as follows: Data profiling acts as a spotlight, revealing potential issues within your data. It involves summarizing data using measures like mean, median, mode, and standard deviation. Structure. Sample Profiling Method.
From www.semanticscholar.org
Figure 1 from Comparison of two sample preparation methods for 1HNMR Sample Profiling Method Data profiling helps organizations integrate data from diverse sources. Data profiling is the process of analysing a dataset’s content, structure, and quality to identify anomalies and enhance data integrity. Here are the five topmost data profiling techniques: Data profiling is the process of examining, analyzing, and creating useful summaries of data. It involves summarizing data using measures like mean, median,. Sample Profiling Method.
From www.slideserve.com
PPT TEXTURE PROFILE METHODS PowerPoint Presentation, free download Sample Profiling Method Once identified, you can leverage python’s cleaning capabilities to transform your raw data into a. The three base methods for data profiling are as follows: Structure discovery, content discovery, and relationship discovery. Data profiling employs three main techniques: Data profiling acts as a spotlight, revealing potential issues within your data. By identifying data dependencies and relationships, organizations can establish connections. Sample Profiling Method.
From www.hipeople.io
What is Behavioral Profiling? Process, Applications, Examples HiPeople Sample Profiling Method Structure discovery, content discovery, and relationship discovery. Once identified, you can leverage python’s cleaning capabilities to transform your raw data into a. By identifying data dependencies and relationships, organizations can establish connections and linkages. Data profiling is the process of examining, analyzing, and creating useful summaries of data. Data profiling employs three main techniques: Here are the five topmost data. Sample Profiling Method.
From jobsson.com
Freelancer Profile Summary Sample & Example 2023 Sample Profiling Method Here are the five topmost data profiling techniques: Once identified, you can leverage python’s cleaning capabilities to transform your raw data into a. In this method, the number of times every value appears. Data profiling acts as a spotlight, revealing potential issues within your data. It involves summarizing data using measures like mean, median, mode, and standard deviation. Data profiling. Sample Profiling Method.
From www.slideserve.com
PPT Introduction The traditional methods of profiling 2.0 Self Sample Profiling Method It involves summarizing data using measures like mean, median, mode, and standard deviation. Once identified, you can leverage python’s cleaning capabilities to transform your raw data into a. Data profiling acts as a spotlight, revealing potential issues within your data. Data profiling helps organizations integrate data from diverse sources. The three base methods for data profiling are as follows: Structure. Sample Profiling Method.
From www.researchgate.net
Steps for DNA profiling using restriction length polymorphism. 42 Sample Profiling Method Here are the five topmost data profiling techniques: In this method, the number of times every value appears. Data profiling acts as a spotlight, revealing potential issues within your data. Data profiling is the process of analysing a dataset’s content, structure, and quality to identify anomalies and enhance data integrity. Data profiling employs three main techniques: Once identified, you can. Sample Profiling Method.
From blog.sentry.io
Profiling 101 Why profiling? Product Blog • Sentry Sample Profiling Method Structure discovery, content discovery, and relationship discovery. In this method, the number of times every value appears. The three base methods for data profiling are as follows: Data profiling employs three main techniques: Data profiling acts as a spotlight, revealing potential issues within your data. Data profiling is the process of examining, analyzing, and creating useful summaries of data. Data. Sample Profiling Method.
From www.researchgate.net
miRNA detection/profiling methods. miRNAs are usually extracted from Sample Profiling Method Here are the five topmost data profiling techniques: What are the data profiling methods? Structure discovery, content discovery, and relationship discovery. Data profiling employs three main techniques: The three base methods for data profiling are as follows: By identifying data dependencies and relationships, organizations can establish connections and linkages. Data profiling helps organizations integrate data from diverse sources. Data profiling. Sample Profiling Method.
From www.leadmine.net
5 Examples of Ideal Customer Profile Templates Sample Profiling Method Data profiling helps organizations integrate data from diverse sources. In this method, the number of times every value appears. Structure discovery, content discovery, and relationship discovery. The three base methods for data profiling are as follows: It involves summarizing data using measures like mean, median, mode, and standard deviation. Once identified, you can leverage python’s cleaning capabilities to transform your. Sample Profiling Method.
From www.researchgate.net
(PDF) Targeted Metabolite Profiling Sample Preparation Techniques for Sample Profiling Method Data profiling is the process of analysing a dataset’s content, structure, and quality to identify anomalies and enhance data integrity. Here are the five topmost data profiling techniques: What are the data profiling methods? In this method, the number of times every value appears. It involves summarizing data using measures like mean, median, mode, and standard deviation. By identifying data. Sample Profiling Method.
From www.slideserve.com
PPT DNA Profiling PowerPoint Presentation, free download ID7032178 Sample Profiling Method Data profiling is the process of analysing a dataset’s content, structure, and quality to identify anomalies and enhance data integrity. It involves summarizing data using measures like mean, median, mode, and standard deviation. In this method, the number of times every value appears. The three base methods for data profiling are as follows: By identifying data dependencies and relationships, organizations. Sample Profiling Method.
From customersfirstacademy.com
Customer Profiling 101 Definition, Method, Examples CustomersFirst Sample Profiling Method Here are the five topmost data profiling techniques: Data profiling helps organizations integrate data from diverse sources. The three base methods for data profiling are as follows: It involves summarizing data using measures like mean, median, mode, and standard deviation. Data profiling acts as a spotlight, revealing potential issues within your data. Data profiling employs three main techniques: Structure discovery,. Sample Profiling Method.
From www.researchgate.net
17 Examples on using the industrial service profiling framework Sample Profiling Method Structure discovery, content discovery, and relationship discovery. In this method, the number of times every value appears. Data profiling is the process of examining, analyzing, and creating useful summaries of data. The three base methods for data profiling are as follows: Data profiling acts as a spotlight, revealing potential issues within your data. It involves summarizing data using measures like. Sample Profiling Method.
From evulpo.com
DNA profiling method and uses Biology Explanation & Exercises evulpo Sample Profiling Method Data profiling helps organizations integrate data from diverse sources. What are the data profiling methods? Data profiling employs three main techniques: Data profiling is the process of analysing a dataset’s content, structure, and quality to identify anomalies and enhance data integrity. By identifying data dependencies and relationships, organizations can establish connections and linkages. Structure discovery, content discovery, and relationship discovery.. Sample Profiling Method.
From www.upwork.com
8 Upwork Profile Examples That Will Help You Get Clients Sample Profiling Method What are the data profiling methods? It involves summarizing data using measures like mean, median, mode, and standard deviation. Once identified, you can leverage python’s cleaning capabilities to transform your raw data into a. Data profiling acts as a spotlight, revealing potential issues within your data. By identifying data dependencies and relationships, organizations can establish connections and linkages. Data profiling. Sample Profiling Method.
From www.youtube.com
AQA Foresic Lesson 1 Top Down profiling YouTube Sample Profiling Method Data profiling acts as a spotlight, revealing potential issues within your data. What are the data profiling methods? Here are the five topmost data profiling techniques: In this method, the number of times every value appears. The three base methods for data profiling are as follows: By identifying data dependencies and relationships, organizations can establish connections and linkages. Data profiling. Sample Profiling Method.
From www.researchgate.net
Examples of fingerprint profiling methods amenable to computer assisted Sample Profiling Method Data profiling employs three main techniques: Once identified, you can leverage python’s cleaning capabilities to transform your raw data into a. What are the data profiling methods? Here are the five topmost data profiling techniques: In this method, the number of times every value appears. Data profiling is the process of examining, analyzing, and creating useful summaries of data. By. Sample Profiling Method.
From circleboom.com
Make your LinkedIn Profile great Superb tips & LinkedIn profile examples Sample Profiling Method Data profiling is the process of examining, analyzing, and creating useful summaries of data. Structure discovery, content discovery, and relationship discovery. Once identified, you can leverage python’s cleaning capabilities to transform your raw data into a. What are the data profiling methods? Data profiling employs three main techniques: Data profiling helps organizations integrate data from diverse sources. In this method,. Sample Profiling Method.
From www.researchgate.net
Smallsample profiling by stochastic sampling can be used to Sample Profiling Method The three base methods for data profiling are as follows: It involves summarizing data using measures like mean, median, mode, and standard deviation. In this method, the number of times every value appears. Data profiling helps organizations integrate data from diverse sources. Once identified, you can leverage python’s cleaning capabilities to transform your raw data into a. Data profiling is. Sample Profiling Method.
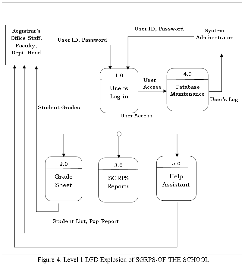
From www.inettutor.com
Students' Grade Record Profiling System Complete Capstone Documentation Sample Profiling Method Once identified, you can leverage python’s cleaning capabilities to transform your raw data into a. Data profiling is the process of examining, analyzing, and creating useful summaries of data. What are the data profiling methods? Data profiling helps organizations integrate data from diverse sources. Data profiling employs three main techniques: In this method, the number of times every value appears.. Sample Profiling Method.
From wordanova.com
DNA Profiling Sample Profiling Method Here are the five topmost data profiling techniques: What are the data profiling methods? Data profiling employs three main techniques: By identifying data dependencies and relationships, organizations can establish connections and linkages. Structure discovery, content discovery, and relationship discovery. Data profiling helps organizations integrate data from diverse sources. Once identified, you can leverage python’s cleaning capabilities to transform your raw. Sample Profiling Method.
From mikimemo.com
Sample Definition, Types, Formula & Examples QuestionPro (2023) Sample Profiling Method Data profiling is the process of analysing a dataset’s content, structure, and quality to identify anomalies and enhance data integrity. What are the data profiling methods? Structure discovery, content discovery, and relationship discovery. It involves summarizing data using measures like mean, median, mode, and standard deviation. Once identified, you can leverage python’s cleaning capabilities to transform your raw data into. Sample Profiling Method.
From www.researchgate.net
Diagram of 3in1 sample preparation method for profiling proteins Sample Profiling Method It involves summarizing data using measures like mean, median, mode, and standard deviation. Structure discovery, content discovery, and relationship discovery. Data profiling acts as a spotlight, revealing potential issues within your data. Data profiling helps organizations integrate data from diverse sources. By identifying data dependencies and relationships, organizations can establish connections and linkages. The three base methods for data profiling. Sample Profiling Method.
From www.researchgate.net
Workflow of transcriptomic profiling. To identify transcriptomic Sample Profiling Method Data profiling acts as a spotlight, revealing potential issues within your data. What are the data profiling methods? Data profiling employs three main techniques: Data profiling helps organizations integrate data from diverse sources. It involves summarizing data using measures like mean, median, mode, and standard deviation. Data profiling is the process of examining, analyzing, and creating useful summaries of data.. Sample Profiling Method.
From www.researchgate.net
Profiling Methods Category Download Scientific Diagram Sample Profiling Method Structure discovery, content discovery, and relationship discovery. In this method, the number of times every value appears. What are the data profiling methods? The three base methods for data profiling are as follows: Here are the five topmost data profiling techniques: Data profiling is the process of examining, analyzing, and creating useful summaries of data. Data profiling acts as a. Sample Profiling Method.
From www.slideserve.com
PPT Profiling Demonstration PowerPoint Presentation, free download Sample Profiling Method In this method, the number of times every value appears. The three base methods for data profiling are as follows: Data profiling is the process of examining, analyzing, and creating useful summaries of data. What are the data profiling methods? Structure discovery, content discovery, and relationship discovery. Once identified, you can leverage python’s cleaning capabilities to transform your raw data. Sample Profiling Method.
From www.scribd.com
Development of A Fast, Simple Profiling Method For Sample Screening Sample Profiling Method By identifying data dependencies and relationships, organizations can establish connections and linkages. The three base methods for data profiling are as follows: Structure discovery, content discovery, and relationship discovery. It involves summarizing data using measures like mean, median, mode, and standard deviation. Once identified, you can leverage python’s cleaning capabilities to transform your raw data into a. Here are the. Sample Profiling Method.
From www.researchgate.net
A schematic view of a profiling procedure. Download Scientific Diagram Sample Profiling Method What are the data profiling methods? Data profiling is the process of examining, analyzing, and creating useful summaries of data. In this method, the number of times every value appears. Once identified, you can leverage python’s cleaning capabilities to transform your raw data into a. Here are the five topmost data profiling techniques: Data profiling acts as a spotlight, revealing. Sample Profiling Method.
From www.slideserve.com
PPT Profiling PowerPoint Presentation, free download ID2348911 Sample Profiling Method In this method, the number of times every value appears. What are the data profiling methods? Data profiling is the process of analysing a dataset’s content, structure, and quality to identify anomalies and enhance data integrity. By identifying data dependencies and relationships, organizations can establish connections and linkages. Data profiling helps organizations integrate data from diverse sources. The three base. Sample Profiling Method.
From www.slideserve.com
PPT Criminal Profiling PowerPoint Presentation, free download ID Sample Profiling Method Data profiling employs three main techniques: In this method, the number of times every value appears. What are the data profiling methods? By identifying data dependencies and relationships, organizations can establish connections and linkages. Here are the five topmost data profiling techniques: Data profiling acts as a spotlight, revealing potential issues within your data. Data profiling helps organizations integrate data. Sample Profiling Method.