Preamp White Noise . I think it would be a good idea to really identify if that audible hiss on the preamp is white noise at all. In this article, we will determine not only what is the root of the problem, but also what steps need to be taken to resolve the issue. It may not be noticed when you. Turning down the bass control. It may be part of the carrier. The effect of amplifier bandwidth can be easily observed by cranking the volume up to maximum and listening to the resulting white, thermal noise. If you have excessive gain in your system, then the preamp noise floor may be over amplified and it would appear to be noisier than. White noise is when you can hear a very low hiss sound that gets louder as you turn up the volume. I hear a high frequency / hiss noise also when the preamp is disconnected from input & output and only connected to the power.
from www.diyaudio.com
I think it would be a good idea to really identify if that audible hiss on the preamp is white noise at all. In this article, we will determine not only what is the root of the problem, but also what steps need to be taken to resolve the issue. White noise is when you can hear a very low hiss sound that gets louder as you turn up the volume. Turning down the bass control. I hear a high frequency / hiss noise also when the preamp is disconnected from input & output and only connected to the power. It may be part of the carrier. It may not be noticed when you. If you have excessive gain in your system, then the preamp noise floor may be over amplified and it would appear to be noisier than. The effect of amplifier bandwidth can be easily observed by cranking the volume up to maximum and listening to the resulting white, thermal noise.
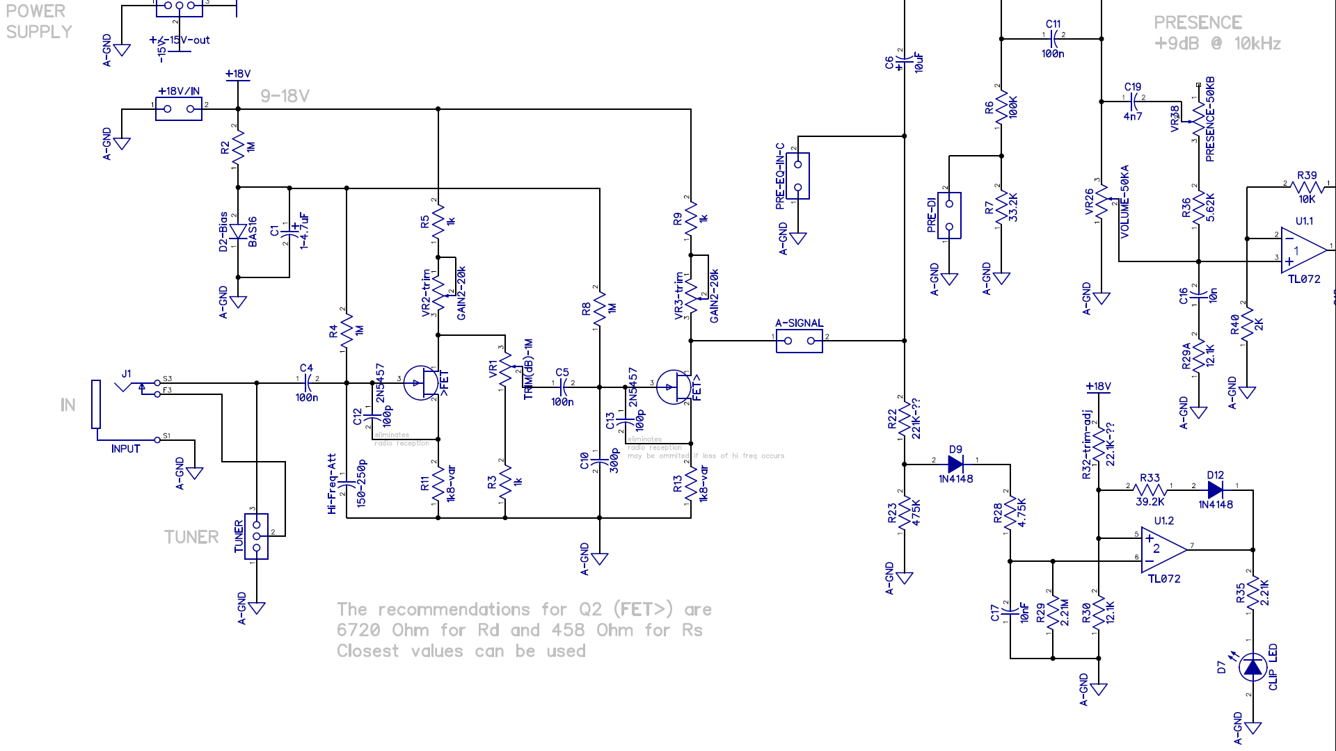
Opamp preamp with transistor input stage noise diyAudio
Preamp White Noise If you have excessive gain in your system, then the preamp noise floor may be over amplified and it would appear to be noisier than. In this article, we will determine not only what is the root of the problem, but also what steps need to be taken to resolve the issue. If you have excessive gain in your system, then the preamp noise floor may be over amplified and it would appear to be noisier than. I hear a high frequency / hiss noise also when the preamp is disconnected from input & output and only connected to the power. Turning down the bass control. I think it would be a good idea to really identify if that audible hiss on the preamp is white noise at all. White noise is when you can hear a very low hiss sound that gets louder as you turn up the volume. The effect of amplifier bandwidth can be easily observed by cranking the volume up to maximum and listening to the resulting white, thermal noise. It may not be noticed when you. It may be part of the carrier.
From reverb.com
TL Audio Ivory 2 5001 Quad valve preamp White Reverb Canada Preamp White Noise I think it would be a good idea to really identify if that audible hiss on the preamp is white noise at all. Turning down the bass control. I hear a high frequency / hiss noise also when the preamp is disconnected from input & output and only connected to the power. It may be part of the carrier. In. Preamp White Noise.
From www.usaudiomart.com
Proceed PAV Stereo AV preamp by Mark Levinson! Photo 4066384 US Preamp White Noise I think it would be a good idea to really identify if that audible hiss on the preamp is white noise at all. It may not be noticed when you. I hear a high frequency / hiss noise also when the preamp is disconnected from input & output and only connected to the power. If you have excessive gain in. Preamp White Noise.
From www.bestbuy.com
Best Buy ProJect Phono Box E Preamplifier White BOX PHONO BOX E WHITE Preamp White Noise Turning down the bass control. If you have excessive gain in your system, then the preamp noise floor may be over amplified and it would appear to be noisier than. In this article, we will determine not only what is the root of the problem, but also what steps need to be taken to resolve the issue. The effect of. Preamp White Noise.
From loecchuso.blob.core.windows.net
Best Mic Preamp For Acoustic Guitar at Tabitha Keck blog Preamp White Noise If you have excessive gain in your system, then the preamp noise floor may be over amplified and it would appear to be noisier than. The effect of amplifier bandwidth can be easily observed by cranking the volume up to maximum and listening to the resulting white, thermal noise. It may be part of the carrier. Turning down the bass. Preamp White Noise.
From www.wbamp.com
Firebird Class A Preamplifier White Bird Amplification Preamp White Noise If you have excessive gain in your system, then the preamp noise floor may be over amplified and it would appear to be noisier than. I think it would be a good idea to really identify if that audible hiss on the preamp is white noise at all. In this article, we will determine not only what is the root. Preamp White Noise.
From analoghome.blogspot.com
AnalogHome Low Noise Measurement Preamp Preamp White Noise I think it would be a good idea to really identify if that audible hiss on the preamp is white noise at all. Turning down the bass control. I hear a high frequency / hiss noise also when the preamp is disconnected from input & output and only connected to the power. If you have excessive gain in your system,. Preamp White Noise.
From reverb.com
Two Notes Le Clean 2channel U.S. Tones Tube Preamp Pedal Reverb Preamp White Noise The effect of amplifier bandwidth can be easily observed by cranking the volume up to maximum and listening to the resulting white, thermal noise. If you have excessive gain in your system, then the preamp noise floor may be over amplified and it would appear to be noisier than. It may be part of the carrier. It may not be. Preamp White Noise.
From artproaudio.com
DJPRE II Phono Preamplifier ART Pro Audio Preamp White Noise White noise is when you can hear a very low hiss sound that gets louder as you turn up the volume. It may be part of the carrier. Turning down the bass control. In this article, we will determine not only what is the root of the problem, but also what steps need to be taken to resolve the issue.. Preamp White Noise.
From www.wbamp.com
Firebird Class A Preamplifier White Bird Amplification Preamp White Noise Turning down the bass control. I hear a high frequency / hiss noise also when the preamp is disconnected from input & output and only connected to the power. If you have excessive gain in your system, then the preamp noise floor may be over amplified and it would appear to be noisier than. It may not be noticed when. Preamp White Noise.
From www.usaudiomart.com
Great American Sound (G.A.S.) TheobeServo Loop PreAmplifierVERY RARE Preamp White Noise The effect of amplifier bandwidth can be easily observed by cranking the volume up to maximum and listening to the resulting white, thermal noise. I hear a high frequency / hiss noise also when the preamp is disconnected from input & output and only connected to the power. Turning down the bass control. If you have excessive gain in your. Preamp White Noise.
From www.neumann.com
Will a Better Preamp Improve Your Sound? Preamp White Noise White noise is when you can hear a very low hiss sound that gets louder as you turn up the volume. I hear a high frequency / hiss noise also when the preamp is disconnected from input & output and only connected to the power. I think it would be a good idea to really identify if that audible hiss. Preamp White Noise.
From www.bursonaudio.com
White Bird Amplification, Firebird Preamplifier with Burson V5 Opamp Preamp White Noise If you have excessive gain in your system, then the preamp noise floor may be over amplified and it would appear to be noisier than. I hear a high frequency / hiss noise also when the preamp is disconnected from input & output and only connected to the power. White noise is when you can hear a very low hiss. Preamp White Noise.
From schematicgrisette.z13.web.core.windows.net
Mic Preamp Circuit Diagram Preamp White Noise It may not be noticed when you. I think it would be a good idea to really identify if that audible hiss on the preamp is white noise at all. Turning down the bass control. In this article, we will determine not only what is the root of the problem, but also what steps need to be taken to resolve. Preamp White Noise.
From www.amazon.com
MANAYO Phono Preamp, Professional Mini Preamp for Turntable Preamp White Noise I hear a high frequency / hiss noise also when the preamp is disconnected from input & output and only connected to the power. White noise is when you can hear a very low hiss sound that gets louder as you turn up the volume. The effect of amplifier bandwidth can be easily observed by cranking the volume up to. Preamp White Noise.
From stackoverflow.com
White noise but no sound // Recording audio from electret microphone Preamp White Noise Turning down the bass control. I hear a high frequency / hiss noise also when the preamp is disconnected from input & output and only connected to the power. White noise is when you can hear a very low hiss sound that gets louder as you turn up the volume. I think it would be a good idea to really. Preamp White Noise.
From stackoverflow.com
White noise but no sound // Recording audio from electret microphone Preamp White Noise I think it would be a good idea to really identify if that audible hiss on the preamp is white noise at all. The effect of amplifier bandwidth can be easily observed by cranking the volume up to maximum and listening to the resulting white, thermal noise. If you have excessive gain in your system, then the preamp noise floor. Preamp White Noise.
From www.usaudiomart.com
Icon Audio LA4 MKIII Signature tube Preamp ABSOLUTE Sound " Best tube Preamp White Noise Turning down the bass control. In this article, we will determine not only what is the root of the problem, but also what steps need to be taken to resolve the issue. It may not be noticed when you. White noise is when you can hear a very low hiss sound that gets louder as you turn up the volume.. Preamp White Noise.
From musiicz.com
Top 8 Best Preamps for Turntables Reviews Musiicz Preamp White Noise I think it would be a good idea to really identify if that audible hiss on the preamp is white noise at all. I hear a high frequency / hiss noise also when the preamp is disconnected from input & output and only connected to the power. Turning down the bass control. If you have excessive gain in your system,. Preamp White Noise.
From www.pricepulse.app
FX AUDIO MM/MC Phono Preamp Turntable Preamplifier RIAA Amplified Line Preamp White Noise I think it would be a good idea to really identify if that audible hiss on the preamp is white noise at all. In this article, we will determine not only what is the root of the problem, but also what steps need to be taken to resolve the issue. White noise is when you can hear a very low. Preamp White Noise.
From retrogearshop.com
SPL RIAA Phono Preamplifier White Preamp Retro Gear Shop Preamp White Noise In this article, we will determine not only what is the root of the problem, but also what steps need to be taken to resolve the issue. The effect of amplifier bandwidth can be easily observed by cranking the volume up to maximum and listening to the resulting white, thermal noise. If you have excessive gain in your system, then. Preamp White Noise.
From www.usaudiomart.com
Great American Sound (G.A.S.) TheobeServo Loop PreAmplifierVERY RARE Preamp White Noise I think it would be a good idea to really identify if that audible hiss on the preamp is white noise at all. It may be part of the carrier. The effect of amplifier bandwidth can be easily observed by cranking the volume up to maximum and listening to the resulting white, thermal noise. White noise is when you can. Preamp White Noise.
From www.usaudiomart.com
Pass Labs DIY Pearl 2 Phono Preamp *HandBuilt* Free Shipping Photo Preamp White Noise The effect of amplifier bandwidth can be easily observed by cranking the volume up to maximum and listening to the resulting white, thermal noise. It may be part of the carrier. In this article, we will determine not only what is the root of the problem, but also what steps need to be taken to resolve the issue. If you. Preamp White Noise.
From www.musicstore.com
AMS Neve 1073N Mic Preamp/EQ Modul Rack & Standalone MUSIC STORE Preamp White Noise In this article, we will determine not only what is the root of the problem, but also what steps need to be taken to resolve the issue. It may not be noticed when you. The effect of amplifier bandwidth can be easily observed by cranking the volume up to maximum and listening to the resulting white, thermal noise. Turning down. Preamp White Noise.
From reverb.com
UTurn Audio Orbit Special Turntable w/ Preamp (White) white Reverb Preamp White Noise I think it would be a good idea to really identify if that audible hiss on the preamp is white noise at all. If you have excessive gain in your system, then the preamp noise floor may be over amplified and it would appear to be noisier than. It may not be noticed when you. I hear a high frequency. Preamp White Noise.
From www.wbamp.com
Blazebird Dual Mono Class A Tube Preamplifier White Bird Amplification Preamp White Noise In this article, we will determine not only what is the root of the problem, but also what steps need to be taken to resolve the issue. I think it would be a good idea to really identify if that audible hiss on the preamp is white noise at all. I hear a high frequency / hiss noise also when. Preamp White Noise.
From www.usaudiomart.com
Bryston Model 1B Stereo Preamp Made in Canada Audiophile Preamplifier Preamp White Noise White noise is when you can hear a very low hiss sound that gets louder as you turn up the volume. In this article, we will determine not only what is the root of the problem, but also what steps need to be taken to resolve the issue. If you have excessive gain in your system, then the preamp noise. Preamp White Noise.
From www.usaudiomart.com
Great American Sound (G.A.S.) GOLIATH Servo Loop Phono Preamplifier Preamp White Noise In this article, we will determine not only what is the root of the problem, but also what steps need to be taken to resolve the issue. I hear a high frequency / hiss noise also when the preamp is disconnected from input & output and only connected to the power. I think it would be a good idea to. Preamp White Noise.
From www.gammaelectronics.xyz
A LowNoise Measurement Preamp Preamp White Noise Turning down the bass control. The effect of amplifier bandwidth can be easily observed by cranking the volume up to maximum and listening to the resulting white, thermal noise. I hear a high frequency / hiss noise also when the preamp is disconnected from input & output and only connected to the power. I think it would be a good. Preamp White Noise.
From tronicspro.com
Ultra LowNoise Preamplifier Circuit Diagram TRONICSpro Preamp White Noise White noise is when you can hear a very low hiss sound that gets louder as you turn up the volume. It may be part of the carrier. I hear a high frequency / hiss noise also when the preamp is disconnected from input & output and only connected to the power. The effect of amplifier bandwidth can be easily. Preamp White Noise.
From exobnyuht.blob.core.windows.net
Phono Preamp Audiophile at Melody Williams blog Preamp White Noise Turning down the bass control. White noise is when you can hear a very low hiss sound that gets louder as you turn up the volume. In this article, we will determine not only what is the root of the problem, but also what steps need to be taken to resolve the issue. I think it would be a good. Preamp White Noise.
From www.joom.com
6J1 Value Tube Amplifier Stereo HIFI Audio Preamp Buffer Preamplifier Preamp White Noise It may be part of the carrier. I hear a high frequency / hiss noise also when the preamp is disconnected from input & output and only connected to the power. It may not be noticed when you. In this article, we will determine not only what is the root of the problem, but also what steps need to be. Preamp White Noise.
From futureaudiophile.com
Topping Pre90 Stereo Audiophile Preamplifier Reviewed Preamp White Noise It may not be noticed when you. I hear a high frequency / hiss noise also when the preamp is disconnected from input & output and only connected to the power. I think it would be a good idea to really identify if that audible hiss on the preamp is white noise at all. It may be part of the. Preamp White Noise.
From jimalfredson.com
1954 Hammond C2 vs 2012 Hammond SK2 (with the reveal) Preamp White Noise White noise is when you can hear a very low hiss sound that gets louder as you turn up the volume. It may not be noticed when you. Turning down the bass control. If you have excessive gain in your system, then the preamp noise floor may be over amplified and it would appear to be noisier than. It may. Preamp White Noise.
From www.wbamp.com
Blazebird Dual Mono Class A Tube Preamplifier White Bird Amplification Preamp White Noise If you have excessive gain in your system, then the preamp noise floor may be over amplified and it would appear to be noisier than. I think it would be a good idea to really identify if that audible hiss on the preamp is white noise at all. It may be part of the carrier. The effect of amplifier bandwidth. Preamp White Noise.
From www.diyaudio.com
Opamp preamp with transistor input stage noise diyAudio Preamp White Noise It may not be noticed when you. White noise is when you can hear a very low hiss sound that gets louder as you turn up the volume. It may be part of the carrier. Turning down the bass control. I hear a high frequency / hiss noise also when the preamp is disconnected from input & output and only. Preamp White Noise.